-
整本书 PDF 扔给 DeepSeek 吃不下?别慌,有招!
有没有试过让 AI 帮你啃一本硬核理论书?比如你正在学习的专业书,直接庖丁解牛般给你理清脉络,秒出知识点、笔记、课件,甚至考试题。我们拿一本不算太难的线代书来做一番实验。这本是英文原版,四百多页,直接喂给 DeepSeek 或 Kimi,你会发现它们都吃不下。DeepSeek、Kimi 都吃不下,RAG 分片也不完美,分章又丢关联性。其实呢,G 老师早就练就此功,只等我们召见它。而且,即便这么大功…- 2
- 0
-
6款必知的AI Agent工作流,优缺点解析
如今,AI 应用借助大语言模型(LLMs),突破了传统特定规则系统的局限,能处理各类复杂任务。但随着这些应用逐渐演变成 “智能体”,具备自主选择行动步骤、调用外部工具的能力,新问题也接踵而至:可靠性和效率问题频出。为了让智能体稳定 “发挥”,得到靠谱的结果,我们需要更加强大的模式。这些模式不能只局限于检索增强生成(RAG),还得有效管控智能体的 “自主” 行为。本文带你深入了解多种这样的模式,剖析…- 7
- 0
-
Mac电脑也能部署ragflow了,看教程!
作为一款热门的RAG知识库,RAGflow一开始就非常火爆。官方也提出了两种部署方式:docker部署和源码部署。然而,对于mac的用户却是各种各样的问题。而且官方也不维护ARM的docker镜像。博主,就把自己部署的方式给大家分享。整个部署都是参考官方操作手册。https://ragflow.io/docs/dev/launch_ragflow_from_source安装前准备源码部…- 13
- 0
-
RAG如何选择最佳分块大小?
今天和大家讲一下Chunking(分块) 在构建LLM(大语言模型)相关应用中的重要性。如果你经常接触LLM相关的项目,这里提到的“分块”就显得尤为重要了。简单来说,分块就是把一大段文本拆分成更小的部分。这个过程对于优化从向量数据库中检索到的内容的相关性非常关键,尤其是在我们用LLM对内容进行嵌入时。我们都知道现在任何内容被索引之前,都需要先进行嵌入处理。而分块的主要目的就是为了确保我们…- 10
- 0
-
理解检索增强生成(RAG)与多检索器系统
检索增强生成(RAG)是一种强大的技术,它通过在文本生成过程中集成外部知识检索来增强大语言模型(LLMs)。RAG 可以减少幻觉现象,提高事实准确性,并支持特定领域的优化。本文将探讨 RAG 流程及其数学基础、检索机制(DPR、BM25)、FAISS 优化、权衡考量,以及其在金融问答(QA)中的应用。简单理解 RAG大型语言模型(LLMs)如 GPT-4 能够根据从海量数据中学习到的模…- 5
- 0
-
回答我!会不会搭建 DeepSeek 版个人知识库?
本文介绍如何基于 DeepSeek 模型创建 RAG 应用,帮助大家更好地管理和利用知识,提高效率和创新能力。希望持续自我提升、构建私人化知识体系吗?需要从繁杂的资料中快速提炼关键信息吗?想要将零散的知识整合分析,确定后续学习方向吗?面对海量且快速更新的信息,如何高效地提取、整合并灵活运用知识,已成为个人和组织和迫切需求及发展关键。利用阿里云百炼的模型即服务(MaaS)能力,结合多端低代码开发平台…- 6
- 0
-
你的RAG检索太“笨”?用K-Means聚类来“调教”
你的RAG检索太“笨”?用K-Means聚类来“调教” 文章目标本文面向 NLP 开发者和 RAG 爱好者,旨在帮助大家:理解 K-means 聚类的核心原理:从无监督学习的基础出发,掌握 K-means 算法的工作机制及其在文本处理中的应用潜力。学会将 K-means 应用于文本数据:通过结合先进的文本嵌入模型(如 BGE-M3),实现对文本向量的有效聚类,挖掘数…- 2
- 0
-
强大的AI研究助手Local Deep Research
项目简介一款强大的 AI 驱动研究助手,使用多个LLMs和网页搜索进行深度、迭代分析。系统可本地运行以保护隐私,或配置为使用基于云的LLMs以增强功能。特性? 高级研究能力自动深度研究,智能后续提问引用跟踪和来源验证多迭代分析以实现全面覆盖全文网页内容分析(不仅限于片段) ? 灵活 LLM 支持本地 AI 处理,使用 Ollama 模型云 LLM 支持(Claude,GPT)支持所有 L…- 9
- 0
-
探索智能代理增强检索生成(Agentic RAG):从基础到实践
引言:检索增强生成的演进在人工智能领域,大语言模型(LLMs)虽成果丰硕,但也有明显短板。模型训练时存储的知识,可能因时间推移而过时,或存在范围局限。检索增强生成(Retrieval - Augmented Generation, RAG)应运而生,它将大语言模型的输出与外部知识源相连,有效增强了模型能力。传统RAG系统处理用户查询流程较为固定。用户提问后,系统先把查询送入嵌入模型生成向量嵌入,再…- 5
- 0
-
ragflow想说爱你不容易,win10环境搭建、常用修改
背景最近想改下ragflow的源码和研究下大模型。好好的整理下环境。以前写过python,项目不大,也就几个项目,一般都用python自带的venv做环境管理,单一的python还好一些,我之前安装的是3.9(比较早了)。而有些项目需要3.10,有的需要3.11,有的需要3.12,要么升级,要么安装多套环境。有时候一不注意好几个项目就混合共用一个虚拟环境,然后就是各种版本冲突。后来安装了anaco…- 8
- 0
-
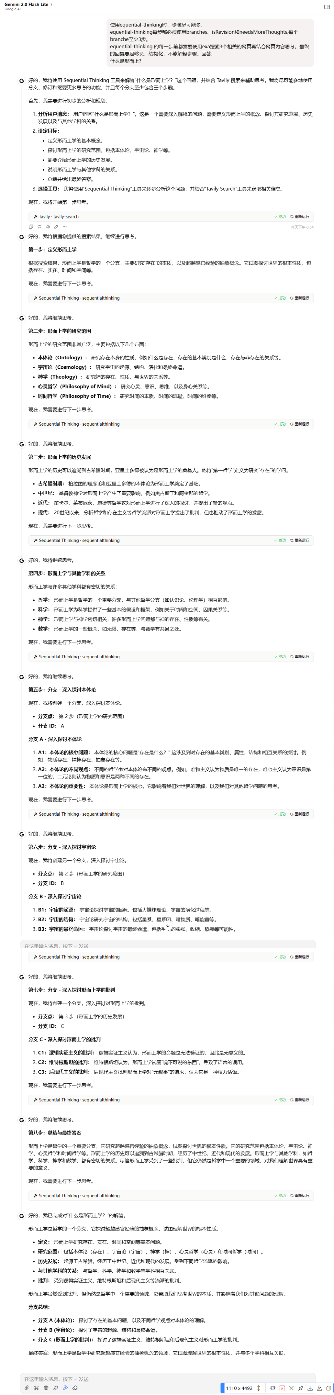
跟着高手学提问,复现deepsearch
Manus开始收费了,用不起,那就找个可以用的,降低一点要求,质量可以差点,能满足自己的诉求也可以。正好今天看到高手发了一个指令,今天我们就来一起撩一撩这个指令代表什么。一、chatwise工具组合deepsearch使用chatwise,提的问题是:使用equential-thinking时,步骤尽可能多。equential-thinking每步都必须使用branches、isRevision和…- 3
- 0
-
Ubuntu服务器RAGFlow的部署教程
相比较MaxKB而言,RAGFlow的部署过程可谓是复杂得多!如果你图简单地话,可以直接移步到《Ubuntu服务器MaxKB的部署流程》这篇文章!升级和安装相关的依赖操作系统更新sudo apt update && sudo apt upgrade安装git-allsudo apt install&nb…- 10
- 0
-
连续尝试了18种RAG技术之后,我找到了最优的那个
在当前生成式模型与信息检索技术快速发展的背景下,如何有效结合二者,提升问答系统的准确性与实用性成为技术探索的焦点。为了寻找最佳解决方案,我尝试了 18 种不同的 RAG(Retrieval-Augmented Generation)技术,从最基础的方法到复杂的多模型融合。经过大量实验,数据表明 Adaptive RAG 凭借动态调整策略和出色的检索效果,以最高得分 0.86 成…- 7
- 0
-
DeepSeek+RAG可以继续做吗?
RAG与DeepSeek的碰撞火花近年来,检索增强生成(Retrieval-Augmented Generation, RAG)成为大语言模型(LLM)应用中的热门技术,它通过结合外部知识库弥补了模型的知识局限。而DeepSeek作为一个以推理能力见长的新兴模型,与RAG的结合似乎是一个充满潜力的方向。然而,这种组合真的能继续走下去吗?锦上添花?本文将从技术现状、实践案例和未来趋势三个维度,带你一…- 5
- 0
-
让模型更懂你的业务!RAG原理和解决方案解析
引言在前面的文章《实战干货!如何使用Java构建企业级AI Agent服务框架?》里有讲过,AI大模型存在一些能力边界及限制:1)LLM没有真逻辑 2)LLM数据滞后,没有私有数据 3)存在幻觉,欠缺精确性数据滞后以及缺少私有数据限制了大模型在一些保密性有要求、企业内部私有数据场景的使用。之前有预测认为这会催生垂类专有模型的发展,但是从实际的发展趋势来看,专有小模型并没有发展起…- 3
- 0
-
RAG知识库的应用之一——公众号接入元宝智能分身
在前面一系列的文章里,我提到了当前比较知名的一些低代码的智能体平台,通过拖拉拽的方式就可以搭建属于自己的AI应用了,其中就包括dify、Coze以及支付宝的百宝箱等。最近我又发现了一个腾讯的产品,叫做腾讯元器。(https://yuanqi.tencent.com/)腾讯自研的大模型混元一直不温不火的,但是在DeepSeek面世后,腾讯可以说是最早跟进接入的巨头公司了,立即就推出了接入DeepSe…- 9
- 0
-
AI联网搜索如何突破的上下文长度限制?
前言上一篇《大模型联网搜索是怎么回事?一文搞懂AI联网搜索原理》我们解析了一下AI联网搜索的原理,我们知道了AI联网搜索不是单纯的模型能力,它是一个Agent应用,结合了搜索引擎API和网页解析等工具能力。文章末尾遗留了一个问题,即我们都知道LLM存在上下文长度限制,比如主流的大模型里上下文长度限制在8K-128K不等,不精确地推算,按1token对应1汉字计算,理论上32K的上下文支持输入3.2…- 8
- 0
-
企业 RAG 准确性提升全流程指南:从数据提取到精准检索
在企业环境中,准确高效地从大量非结构化数据(如 PDF 文件)中检索信息至关重要。基于检索增强生成(RAG)的系统在这方面发挥着重要作用,但提升其准确性是一个复杂且具有挑战性的任务。本文将详细介绍提高企业 RAG 准确性的逐步指南,涵盖从数据提取到检索的各个关键步骤。1. 从 PDF 中提取知识1.1 上传与记录创建用户上传 PDF 文件(未来还将支持音频和视频等其他文件类型)。系统将文件保存到磁…- 7
- 0
-
RAG架构大揭秘:三种方式让AI回答更精准,更懂你!
在人工智能飞速发展的今天,我们已经习惯了与各种智能系统打交道,从聊天机器人到智能搜索引擎,它们似乎无处不在。但你有没有想过,这些系统是如何真正理解我们的需求,并给出准确回答的呢?今天,就让我们一起深入探索一下前沿的RAG(Retrieval-Augmented Generation,检索增强生成)技术,看看它如何让AI变得更“聪明”。一、什么是RAG技术?想象一下,你正在和一个朋友聊天,他突然问你…- 6
- 0
-
SuperRAG:超越RAG的布局感知图建模
本文介绍了用于多模态RAG的布局感知图建模。与传统RAG方法主要处理平面文本块不同,所提出的方法通过使用图结构考虑多模态之间的关系。为此,基于文档布局解析定义了一个图建模结构。输入文档的结构通过文本块、表格和图表的连接得以保留。这种表示方法允许该方法处理需要来自多模态信息的复杂问题。为了确认图建模的效率,开发了一种灵活的RAG流水线,使用强大的组件。在四个基准测试集上的实验结果证实了布局感知建模对…- 5
- 0
-
专利申请从2周到3天,Claude 3.7 Sonnet让我成为专利能手
你是否有过类似的经历:从构思到提交,花了近2周的时间,不停拍脑袋想创新点,对着文档反复修改交底书,最后提交时依然忐忑不安:会不会被驳回?创新点表达清楚了吗?有没有遗漏什么重要内容?作为一名背负专利指标的研发人员,我深知这种痛苦。专利申请不仅耗时长,还要面对诸多挑战:想不到足够的创新点不知如何系统布局专利写交底书时语言组织困难担心踩到友商专利雷区提交后的审查意见难以应对直到我遇见了Claude 3.…- 17
- 0
-
RAG没Rerank,等于开车没带方向盘
RAG没Rerank,等于开车没方向盘。相信好多人搭完知识库,RAG一跑,效果都是全是幻觉,一片稀碎。而且资料内容越多,幻觉就是越大,准确性也随之直线下降。原因很简单。传统的RAG就是一个“检索+生成”的过程 :从海量文档里捞出相关内容,喂给LLM,让它吐出答案。第一步靠向量搜索,文本变嵌入(embeddings),用余弦相似度一比,出结果;第二步LLM接手,生成答案。但问题来了,向量搜索快是快,…- 5
- 0
-
一个轻量级 AI 自动标注 Excel 插件
在机器学习领域,数据标注(Data Labeling)是至关重要的一步,尤其在自然语言处理(NLP)任务中,人工标注的数据直接决定了模型的训练效果。然而,传统的人工标注方式不仅效率低下,还存在高成本、主观性强等问题。那么,有没有一种方法可以让 Excel 这样的常见工具变成 AI 数据标注助手,提高标注效率?传统数据标注的挑战传统的数据标注流程通常依赖人工…- 8
- 0
-
揭秘Embedding模型选型:如何用向量技术突破知识库的智能天花板?
在人工智能技术日新月异的今天,Embedding 模型作为连接非结构化数据与机器理解的桥梁,正在悄然重塑知识管理和智能检索的边界。本文将带您深入探索这一技术核心,揭示如何通过精准选型突破知识库与 RAG 系统的性能极限。一、Embedding 技术1.1 从离散符号到连续空间传统数据处理面临的根本困境在于:计算机天生擅长处理结构化数字,而人类信息却以非结构化形式(文本、图像、音频等)自然存在。Em…- 9
- 0
❯
购物车
优惠劵
搜索
扫码打开当前页

联系我们
返回顶部
幸运之星正在降临...
点击领取今天的签到奖励!
恭喜!您今天获得了{{mission.data.mission.credit}}积分
我的优惠劵
-
¥优惠劵使用时效:无法使用使用时效:
之前
使用时效:永久有效优惠劵ID:×
没有优惠劵可用!





















