-
为什么Perplexity要打造自有浏览器Comet?
What:AI巨头们的浏览器乱战 2025年,各大AI巨头们开始了一场新的“浏览器战争”,其核心是为了AI的深度集成与入口控制权。这场竞争的参与者几乎囊括了所有顶级的AI公司,它们不约而同地将浏览器视为AI时代的关键战场。 Google:Google正全力将其Gemini模型整合进数十亿用户的Chrome浏览器,陆续推出了页面智能摘要、多标签页比较、智能镜头搜索以及非常关键的AI Mode…- 9
- 0
-
用Dynamic chunk去干掉tokenizer?
一般你们下AR模型的时候,都有这个,也就是tokenzier,tokenizer是干啥的,其实就是你的分词字典不光有specal的token对应的还有实际的对应的分词对应的代码,比如:也有tokenzier没显示的,比如,为什么呢?因为它不是文本模型,人家输入是声音,因为它是ASR扯远了,回归主题tokenizer之所以总是个独立的model,因为它和transformer不是一个网络,它也不参与…- 8
- 0
-
来自 Manus 的一手分享:如何构建 AI Agent 的上下文工程?
Manus 官网昨天更新了一篇文章,分享了他们为 Manus 搭建合适的上下文工程的经验教训。 作者季逸超 (Peak),Manus 公司联合创始人、首席科学家。 文章基于 Kimi K2 翻译,我们进行了一些调整。 在 Manus 项目伊始,我和团队就面临一个关键抉择:是利用开源基础模型训练一个端到端的智能体,还是依托前沿模型的上下文学习能力,在其之上构建智能体? 在我投身 NLP 的第一个十…- 13
- 0
-
AI产品经理的分水岭:不是懂模型,而是懂业务+AI!如何精准定义AI场景?
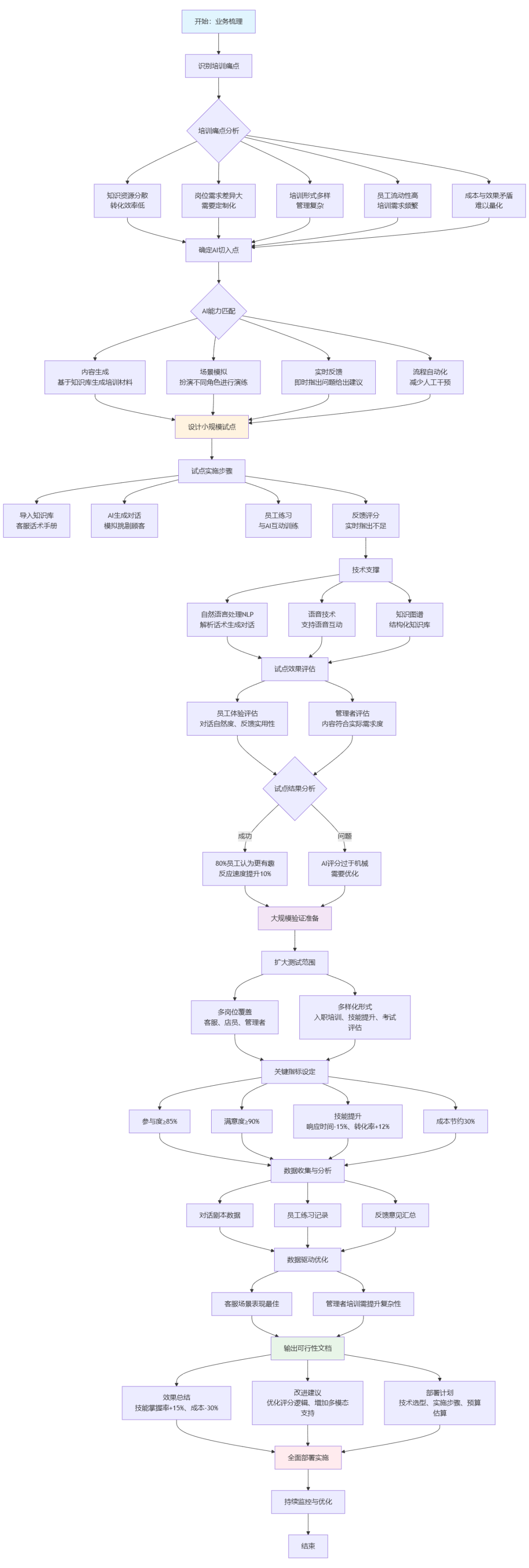
如果你是一位AI产品经理,面对老板的期待、团队的疑问和客户的痛点,手握最前沿的大模型技术,却发现:模型再强,也无法直接解决业务难题。你是不是也曾陷入这样的困境——技术很牛,但落地场景却总是“差口气”?真正的分水岭不在于你懂多少算法,而在于你能不能像侦探一样,精准挖掘业务痛点,把AI变成解决问题的“超级助手”。以培训场景为例,我将带你一步步拆解:如何从业务梳理到大规模验证,找到AI的“用武之地”,打…- 7
- 0
-
GPT-5 7月发布,AI时代的“iPhone时刻”来了?
“看着大家用ChatGPT……知道接下来会发生什么,真的很彪悍。”——OpenAI内部人士 圈上你的日历:2025年7月。这将是AI世界的分水岭。如果说GPT-4已经震撼了世界,那么GPT-5将彻底颠覆一切。 这不是一次普通的升级。这是一次范式转变。从“了不起”到“超乎想象”的飞跃。而且,它来得比大多数专家预测的都要快。 为什么这个时间点很重要 OpenAI发布新模型从来不是慢条斯理。还记得G…- 6
- 0
-
一文梳理工业界大模型推荐落地经验
大家好,我是蘑菇先生。 好久不见,今天盘点下2024年工业界大模型在搜广推上的实战落地型工作。业界工作大体分为两类: 用大模型做数据和知识增强、提取表征、通过prompt将推荐转成对话驱动的任务等,本质上没有修改LLM,属于信息增强和补充方法,无法直接建模海量协同信号。 修改LLM直接建模搜广推海量数据中的协同信号,对输入输出范式改造,通过预训练/微调等过程建模海量数据,让模型同时拥有通用的世界知…- 17
- 0
-
Qwen Agent | Function Call兼容OpenAI工具调用改造
大家好,我是蘑菇先生。上回给大家分享了:Agent | MCP & Function Calling流程解读" data-itemshowtype="0" linktype="text" data-linktype="2" style="letter-spacing: 0em;text-align: left;…- 13
- 0
-
OpenAI神秘模型IMO夺冠:AI数学推理的里程碑突破
奥数巅峰的AI奇迹 2025年7月19日,澳大利亚昆士兰州阳光海岸会展中心,第66届国际数学奥林匹克竞赛(IMO)的颁奖台上爆出惊天冷门——OpenAI的一款神秘推理模型以35分的优异成绩斩获金牌,成为史上首个在这项中学生数学巅峰赛事中夺冠的AI系统。 这个消息瞬间点燃了全球科技界和数学界的热情。OpenAI联合创始人Greg Brockman在社交媒体上激动地宣布:"这不仅是AI的胜利…- 8
- 0
-
上下文工程:一直都存在,只是没有这么叫
最近上下文工程(Context Engineering)成了某些人用来营销的新名词,用各种观点和文章来说明这个「新」东西的重要性,我觉得有些好笑。 我们从一开始构建 AI 应用就在做上下文工程——怎么获取更完整的上下文,上下文怎么拼接到提示词中,这些工作从使用 GPT 3.5 Turbo 就开始了,所谓的「上下文工程」,更像是对既有实践的重新包装和理论化。 提示词不重要,上下文才是王道 Lan…- 8
- 0
-
A2A实战:用 Python 实现 A2A交互的简单示例
人工智能技术日益发展的今天,Agent 之间的自动通信与协作正变得越来越重要。今天我们来实战一下,使用 Python 实现一个简单的 A2A(Agent-to-Agent)交互示例。 ✅ 前提条件 在开始之前,请确保你的开发环境中已安装以下工具: Python 3.10 或更高版本 Git(用于克隆项目仓库) 🧰 环境配置步骤 第一步:克隆项目仓库 访问 GitHub 并克隆官方提供的 A2A 示…- 13
- 0
-
【译】写给团队负责人的AI转型指南
如果你正在阅读本文,那么你很可能是一位天生的AI达人——对AI好奇并愿意积极探索如何使用它。但在公司里,这种剧烈的AI转型并不会让你激动不已,相反,你更可能会在误解、各方阻力和复杂心态冲突之间苦苦挣扎——这些问题不断地迫使你停下来思考“怎么又回到起点了”。 💡 BCG 2024 年的一项调查报告显示,企业在AI 落地过程中面临的最主要问题是人(人的因素高达70%,而算法问题和其他相关的技术问题分别…- 3
- 0
-
吴恩达YC闭门会:跑得快、瞄得准、做得深,比幻想AGI更重要
看完吴恩达在YC的分享,有点被击中了。 过去大半年,我一直在找对的事,但我从来没想明白为什么是对的。 直到他用最简单的话把这些道理说出来。 七个洞察: 执行速度是核心 - 快速迭代验证 Agent是认知流程重写 - 不是简单API套壳 AI编程是表达意图的能力 技术架构从单向门变成可撤回式决策 产品反馈成瓶颈,PM角色转变 创业成功要早半年找对方向 不要焦虑AGI和AI威胁 速度就是一切 吴恩达说…- 17
- 0
-
TableRAG:让表格保持“原汁原味”的 4 步多跳问答框架
点击👇🏻可关注,文章来自🙋♂️ 想加入社群的朋友,可看文末方法,进群交流。 “ 当文档里既有段落又有表格,传统 RAG 把表“拍平”再切块,行列一散、全局尽失。华为云 TableRAG 用 SQL 把整张表当“原子推理单元”,四步迭代、双库并行,在 304 题的 HeteQA 上把准确率再提 10%。本文拆解其思路、代码与坑点,给多跳问答一个新范式。” 大家好,我是肆〇柒。在 RAG 系统中,传…- 20
- 0
-
我给GPT Agent和Manus安排了场像素级对比,OpenAI不该把PPT当卖点
这应该是上线以来案例最少的 Agent 了, OpenAI GPT Agent 奥特曼你不给我用,就别怪我用 Manus 跟你硬碰硬了。 先上结论,GPT Agent已经开始向Pro、Plus和Team用户推送,Pro每月400条消息,其他付费用户每月40条。原有的Operator(浏览器操作智能体)几周后会停止服务,原来的深度研究(Deep Research)会被收到下拉菜单里,Agent成功上…- 7
- 0
-
上下文工程:打造智能体Manus的核心方法论
前言 在人工智能领域,构建一个高效、可靠的智能体(AI Agent)是众多团队的核心目标。然而,如何让智能体在复杂环境中稳定运行、高效决策,并持续优化自身行为,始终是技术落地的关键挑战。Manus团队在开发过程中,选择了一条不同于传统模型训练的道路——上下文工程(Context Engineering)。通过精心设计模型输入的上下文结构,他们实现了快速迭代、成本控制与性能提升的平衡。Manus…- 16
- 0
-
Manus “跑路”后续:创始人深度复盘,押注上下文工程
最近,Manus AI 全面退出中国市场,其社交媒体内容全部清空,国内的网站也打不开,引发大家对 Manus “跑路”的猜测。 今天凌晨,Manus 联合创始人季逸超(Yichao 'Peak' Ji)在博客撰文,分享 Manus 研发过程中,围绕 Agent 构建中的一些实践经验和技术。整体阅读下来,非常有收获,对于 Agent 开发者和日常使用大模型的普通人,都可能会有…- 11
- 0
-
尽管争议不断,Manus创始人的复盘却干货满满:AI智能体上下文工程的六大黄金法则
在人工智能飞速发展的今天,明星公司Manus无疑是聚光灯下的常客,其产品和商业模式也引发了诸多讨论与争议。然而,抛开这些纷扰,当我们审视其技术内核时,不得不承认其团队在AI智能体(Agent)领域的探索是深刻且极具价值的。 近日,Manus的创始人Yichao 'Peak' Ji发表了一篇深度复盘文章,坦诚地分享了团队在构建智能体过程中“踩过的坑”和最终沉淀下的工程哲学。这篇文…- 9
- 0
-
当AI遇上亚马逊A9算法:一个实时应变跨境电商规则的智能体诞生了!
——揭秘如何用大模型打造年销千万的亚马逊A9优化神器 引子:一个跨境电商卖家的噩梦 凌晨3点,张总又一次被手机铃声惊醒。这已经是这个月第15次了——亚马逊后台的排名又掉了,昨天还在首页的产品今天已经找不到踪影。 "为什么我的产品关键词优化了这么久,转化率还是上不去?""竞争对手到底用了什么黑科技,排名蹭蹭往上涨?""1000个SKU要一个个手动…- 10
- 0
-
秘塔AI改版上新,做专业级SWOT分析有点好用!
AICX:懂业务、懂管理、懂AI的原生AI咨询服务品牌。致力AI技术在企业经营与管理中如何落地,在个人职业成长中如何赋能的方法论研究、实践探索。 在现代商业社会中,SWOT分析是一个非常经典的战略分析工具,企业在做战略、营销、投资、产品开发等场景中都会用到SWOT分析,甚至在一些个人的学习、求职、置产等场景下也会用到SWOT分析。 SWOT分析自诞生以来,因其简单、易学、易用被大众所接受,已经从开…- 15
- 0
-
AI Agent 运行时相比传统应用有什么不同:百家企业 AI 实践观察(二)
在本系列的开篇内容中,我们已经和大家一起理清了一些基本概念, 比如 AI 应用的定义,AI 应用的核心是什么,以及 AI Agent 的定义和推理模式等。 从本篇文章开始,我们将具体讲讲 AI 应用实践过程中每一个环节的核心挑战,以及我们对应的解法和思路。如果您对这些内容感兴趣,推荐您关注阿里云云原生公众号,后台回复 “企业AI实践” 获得我们整理的完整的企业级 AI 应用构建的最佳实践 PPT,…- 8
- 0
-
AI的”导航时代”:为什么巨大的System Prompt正在成为历史
AI的"导航时代":为什么巨大的System Prompt正在成为历史 你是否也遇到过这样的困扰? 写了3000字的System Prompt,AI却越来越"笨"?精心设计的提示词,在复杂场景下频频出错?每次新增业务逻辑,都要重写整个提示词? 如果你点头了,那么这篇文章就是为你而写。 从北京到深圳,你会怎么开车? 想象一下,你要从北京开车到深圳。 传统做…- 13
- 0
-
Claude Code 到底是什么?为什么大家都说它“强得离谱”?(1)
最近,AI 编程助手的战场热闹非凡,GitHub Copilot 刚刚成为开发者必备工具不久,又一款名为 Claude Code 的工具悄然崛起,很多技术爱好者评价它“强得离谱”。那么,Claude Code 到底是什么?它凭什么被如此追捧? 什么是 Claude Code? Claude Code 是 Anthropic 公司于 2025 年推出的 AI 编程助手工具。与常见的 IDE 插件式代…- 36
- 0
-
在AI编程领域,Claude Code 强的离谱在哪?(2)
在AI编程助手领域,Claude Code 引起了巨大关注。但同时,我们也有其他优秀的工具,如 GitHub Copilot 和 OpenAI 的 GPT-4。那么,Claude Code 究竟在哪些方面比它们更强? Claude Code 与 GitHub Copilot 的对比 1. 上下文理解能力GitHub Copilot 主要局限于当前文件的代码片段补全,对整体项目缺乏深入理解。Clau…- 11
- 0
-
“强大”的另一面——Claude Code 的使用门槛究竟有多高?(3)
尽管Claude Code展现出了令人惊叹的强大功能,然而许多技术爱好者在尝试使用后却发现,它的“门槛”似乎也不低。那么,这些使用门槛具体体现在哪些方面呢? 高门槛体现在哪些方面? 1. 注册与账号门槛Claude Code 需要Anthropic公司的账号才能使用,但由于区域限制,一些国家和地区的用户注册相对困难,尤其是国内用户常常需要使用海外手机号和电子邮件,造成一定障碍。 2. 价格门槛相比…- 14
- 0
❯
购物车
优惠劵
搜索
扫码打开当前页

联系我们
返回顶部
幸运之星正在降临...
点击领取今天的签到奖励!
恭喜!您今天获得了{{mission.data.mission.credit}}积分
我的优惠劵
-
¥优惠劵使用时效:无法使用使用时效:
之前
使用时效:永久有效优惠劵ID:×
没有优惠劵可用!























