-
RAG 答非所问?可能是你少了这一步:深度解析 Rerank 与 Cross-Encoder 的“降维打击”
在 RAG(检索增强生成)的调优过程中,很多应用者会遇到一个瓶颈:你换了最好的向量数据库,用了最贵的 Embedding 模型,切分策略也调了无数遍。但当用户问:“秦始皇死在哪一年?”你的 RAG 依然自信地把“秦始皇生于哪一年”的文档喂给了大模型。为什么?因为在向量的世界里,“生”和“死”长得太像了。这时候,你需要引入 RAG 架构中的“特种部队” —— Rerank(重排序)。而它背…- 0
- 0
-
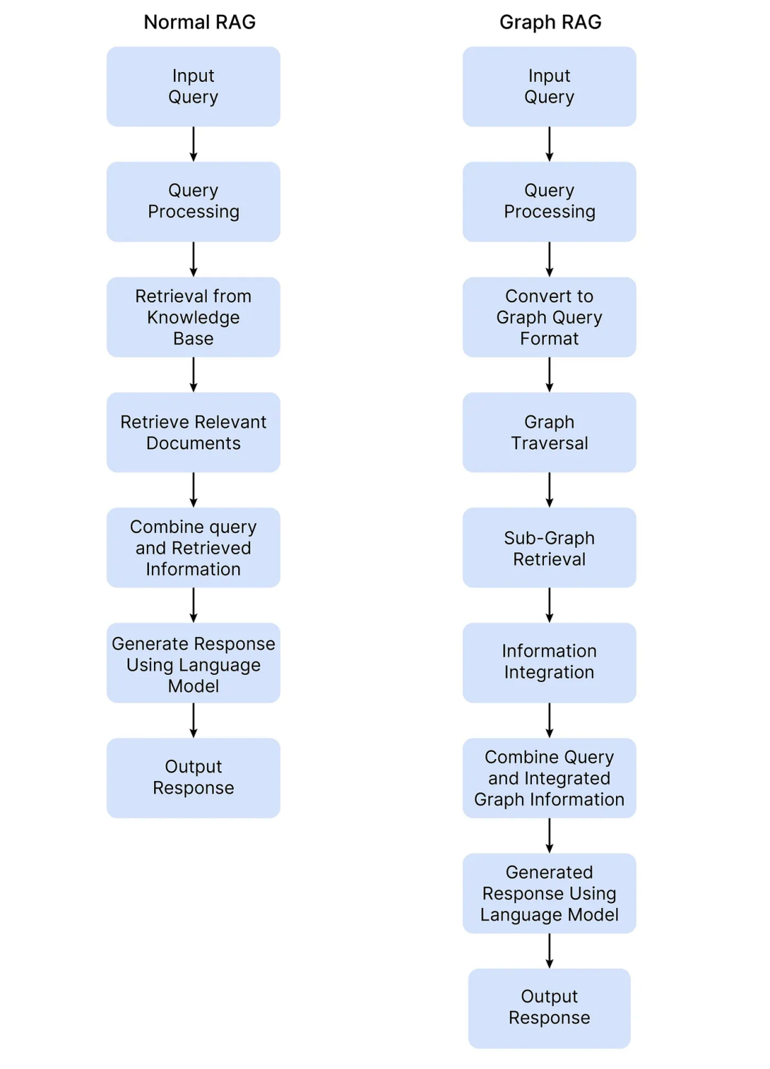
从 RAG 到 Context:2025 年 RAG 技术年终总结
过去的2025年,对于检索增强生成(RAG)技术而言,是经历深刻反思、激烈辩论与实质性演进的一年。尽管围绕其“临时性”与“被替代性”的疑云一直笼罩,但纵观全年发展轨迹,RAG 并未如部分激进观点所预言的那样黯然退场,反而在企业级 AI 落地的深水区中,愈发彰显出其作为数据基础设施的不可替代性。回顾全年,RAG 的发展态势可谓错综复杂:一方面,其实际应用效果面临诸多质疑,部分源于 RAG 系统自身“…- 0
- 0
-
embedding分数不是唯一解!搜索场景,如何根据元数据做加权rerank
01rerank如何影响业务表现今天聊一聊我们如何做高质量rerank。一个常识是,无论企业知识库、电商、新闻,还是RAG、Agent场景,只依靠语义相似度对检索结果进行排名,无疑都是粗暴且低效的。一方面,元数据往往包含了语义、时间、标签、地理位置等多元信息,语义并不总是最重要的那一项;另一方面,用户检索时,往往还需要对数据按照距离远近、好评分数、复购数量等信息进行综合排序。比如:电商:付费/旗舰…- 0
- 0
-
企业AI真瓶颈:不在模型,而在语境!
AI代理因缺乏数据平台运行语境而失败,导致幻觉。编排系统提供血缘、健康等运营记录,是AI可靠性的关键。将编排作为共享语境引擎,可实现准确、可解释的AI。每个人都在争相推出用于数据工作的AI代理。他们希望这些代理能够编写SQL、调试管道、生成测试、自动记录资产并按需提供洞察。这几乎让人感觉数据工程师们一直期待的自助式分析承诺终于实现了。不幸的是,这些部署正在失败,仅仅是因为代理不了解数据…- 0
- 0
-
从 1600+ 份 Word 文档到生产级 RAG:一个工控行业知识库的全链路实战复盘
Agent 这个词,25 年下半年以来已经有点烂大街了。从我下半年聊过的大几十个项目里看,绝大多数企业实际连知识库都还没整明白就去追求 Agent,纯属本末倒置。知识库未必是所有场景的前置条件,但如果你想让工作流和 Agent 真正能用,把散落在多源异构文档、业务专家脑子里的经验沉淀下来,往往是绕不开的基础工作。知识库看起来是个老生常谈的需求,但真正做好并不容易。多源异构的非结构化数据怎么清洗、怎…- 0
- 0
-
短语检索不等于BM25+向量检索| Milvus Phrase Match实战
今天还是来继续聊聊做企业级知识库,那些常见的避坑小技巧,这一次的主题是短语检索。如果你做过搜索、日志分析、知识库、RAG,那么你一定被下面这几个场景折磨过:明明日志里有 `connection reset by peer`,就是搜不到?”北京 上海” 和 “上海 北京” 能不能算一个短语?英文还好说,中文只要分词一错误,检索就直接废掉?RAG 想加“必须包含某短语”的硬条件,向量模型却完全表达不了…- 0
- 0
-
让AI真正懂数据:猫超Matra项目中的AI知识库建设之路
一、背景近年来,人工智能技术正以快速的发展重塑各行各业。大模型(LLM)的突破性进展,使得自然语言理解、生成与推理能力显著提升,AI不再局限于图像识别或推荐系统,而是逐步向复杂决策和自主执行演进。在这一背景下,“Data Agent”成为企业智能化升级的一个探索方向。1.1 数据研发提效:历史积累带来的治理挑战猫超数据资产历经十年建设,已形成规模庞大的数据体系:累计沉淀 数万张表、近万个调度节点,…- 0
- 0
-
最新力作:一招提升RAG检索精度20%
把文档先“让LLM写摘要+打标签”,再用混合向量做检索,比直接扔原文进RAG,Top-10命中率从73%干到92%, latency 还更低。下面一起来具体分析:痛点直击企业知识库动辄上千页,传统语义分块+Embedding常“漏答案”人工写标签成本高,且随文档膨胀迅速失控长文档“中间丢失”现象导致LLM幻觉频发方案全景环节传统做法本文做法分块语义/固定长度三套并行:Naive / Recursi…- 0
- 0
-
Apple 入局 RAG:深度解析 CLaRa 框架,如何实现 128x 文档语义压缩?
在当前的检索增强生成(RAG)系统中,我们面临着一个经典的“不可能三角”:上下文窗口的限制、检索准确性与推理效率之间的矛盾。传统的 RAG 往往将检索器(Retriever)和生成器(Generator)作为两个割裂的系统进行优化,导致大量 Token 被粗暴地塞入上下文窗口,不仅造成了计算资源的浪费(Double Encoding),更引入了大量的噪声。近日,Apple 与爱丁堡大学的研究团队联…- 0
- 0
-
客服、代码、法律场景适配:Milvus Ngram Index如何百倍优化LIKE查询| Milvus Week
本文为Milvus Week系列第6篇,该系列旨在把Zilliz团队过去半年多积累的先进的技术实践和创新整理成多篇干货深度文章发布。本系列已发表内容:88.9 倍性能飙升!JSON Shredding 让 JSON 查询告别全表扫描| Milvus WeekStruct Array 如何让多向量检索返回完整实体?知识库、电商、视频通用|Milvus Week语义+R-Tree空间索引:Milvus…- 0
- 0
-
一键把碎片变成有料笔记:NoteGen,一款跨平台的 Markdown 笔记应用
NoteGen 是啥简单说,NoteGen 是一款跨平台的 Markdown 笔记应用(Windows/Mac/Linux 桌面已稳定,移动端在做)。轻量(安装包约 20MB),本地优先,原生用 .md 存储,支持多种记录方式(截图、剪贴、文件、链接等),还能接入 ChatGPT、Gemini、Ollama 等模型,用 RAG 把笔记变成知识库。它解决了哪些痛点• 记录太碎:截图、剪贴…- 0
- 0
-
Embedding模型选型思路:相似度高不再代表检索准确(文末附实战指南)
01之前我分享过一篇文章,也是Embedding模型选型,一年过去了,这个领域变化也比较大。Embedding模型选型思路:决定知识库与RAG的准确率上限!以前我们选择 Embedding 模型往往只看一个指标:MTEB(Massive Text Embedding Benchmark)综合得分。但今年随着 RAG系统的普及,工业界对 Embedding 的要求已经从单一的“语义相似度”演变为对 …- 0
- 0
-
把AI记忆做好,是一个价值6千亿美元的市场
先说一个暴论:AI 记忆正在成为最大商业机会,它是增量价值最明显、但体验最不稳定的一块。2025 年,你买到的很多 AI 产品已经足够聪明了,可一旦你把它放进真实业务,它最容易在一个地方翻车:记忆。这一点在海外Reddit社区上吐槽特别多。例如一个作者记录了 ChatGPT 在长对话里的记忆衰减,做了 11 天观察,核心抱怨是需要反复重建上下文,工作流被打断。再比如,有人抱怨n8n 里的 AI A…- 0
- 0
-
我错了,RAG还没完!AI记忆的结合会成为下一个技术风口
昨天和一个做AI产品的朋友聊天,他说现在做智能体项目时遇到个头疼问题:用户每次都要重新介绍自己的背景,智能体完全记不住之前的对话。这让我突然意识到一个深层次的问题——我们一直在优化智能体的大脑,但却忽视了一个更根本的问题:它有没有记忆?这可能就是当前AI产业最大的认知盲区。技术演进的隐藏脉络大多数人以为AI的发展路线是:简单问答 → 复杂推理 → 多模态理解。但真正推动AI智能体进化的核心驱动力,…- 0
- 0
-
搜索的终极形态?向量搜索重构信息检索范式
传统的基于关键词的搜索引擎擅长匹配精确的词语,但当用户使用不同的词汇、同义词或更复杂的短语来表达意图时,往往力不从心。而语义搜索,通过理解词语背后的含义和语境,而非仅仅关注词语本身,彻底革新了信息检索方式。本指南将探讨语义嵌入如何实现这种强大的搜索功能。什么是语义搜索?语义搜索是一种数据检索技术,旨在理解搜索查询的含义和上下文意图,而不仅仅是匹配关键词。例如,语义搜索引擎不仅会搜索与“汽车”完全匹…- 0
- 0
-
RAG 深度解读:检索增强生成如何改变人工智能
介绍人工智能 (AI) 每年都在变得越来越复杂。像 GPT-4 或 GPT-5 这样的大型语言模型 (LLM) 可以回答问题、撰写论文、总结内容,甚至编写代码。但这些模型存在局限性:他们可能不知道最新的事件,因为他们的训练数据是固定的。他们有时会产生幻觉,产生一些听起来合理但实际上是错误的信息。他们经常对特定领域的知识感到困惑,例如公司政策、医疗指南或法律规则。这就是RAG(检索增强生成)的用武之…- 0
- 0
-
大模型RAG入门宝典|从AI搜索到实战搭建,小白&程序员必收藏的检索增强指南
一、揭开大模型的神秘面纱:并非万能的"超级大脑"旁白:初次踏入AI领域,你便听闻"大模型"的赫赫威名——能写文案、解难题、聊人生,仿佛拥有无所不能的魔力。于是你满怀期待地与它深度互动,却渐渐发现:它也会"答非所问",也会"一本正经地胡说八道",原来所谓的"超级大脑",也有不少能力边界。今天我们就来深…- 0
- 0
-
货拉拉RAG优化实践:从原始数据到高质量知识库
一、背景知识库一般通过本场景的人工外呼获得专有知识,以及从其他场景的知识库迁移通用知识来人工构建的。图1 知识库初始构建初始构建的知识库一般包含三部分:相似问法、意图、标准话术(如图2所示);知识库在线上使用时,是将RAG召回的意图、相似问法、标准话术拼接到prompt中,由LLM生成相应的话术,所以知识库意图、相似问法、标准话术的映射关系是否准确尤为重要。图2 相似问法、意图、标准话术的映射关系…- 0
- 0
-
RAG评估:Opik监控追踪RAG应用
随着LLM系统规模的扩大,确保其性能保持稳当可靠成为真正的挑战。因此,构建可靠且高效的基于LLM的应用系统,需要的不仅仅是部署一个模型,还需要持续评估以确保质量和可观察性,以便能够在部署后发现问题。很多团队在兴奋地搭完 RAG 管道后,却发现效果“玄学”:同样一套数据和模型,时而答得精准,时而胡说八道,线上用户反馈也忽好忽坏。到底是检索质量不行?还是生成阶段崩了?抑或上下文过长导致注意力稀释?配置…- 0
- 0
-
Struct Array 如何让多向量检索返回完整实体?知识库、电商、视频通用|Milvus Week
本文为Milvus Week系列第二篇,该系列旨在分享Zilliz、Milvus在系统性能、索引算法和云原生架构上的创新与实践,以下是DAY2内容划重点:Struct Array + MAX_SIM ,能够让数据库看懂 “多向量组成一个实体” 的逻辑,进而原生返回业务要的完整结果用向量数据库的人大概率都碰过这类问题:数据库里存的是被拆成片段的向量(比如一篇文档的段落向量、商品的单张图片向量),但业…- 0
- 0
-
企业级 AI Agent规模化落地的避坑指南,就藏在这四大趋势里
SaaS 用不好常卡在“最后一公里”。但 Al Agent 用不好,问题会出在“每一公里”。2025 被普遍视为企业级 Al Agent 的落地拐点:企业从“试试看”走向“用起来”,技术叙事让位于业务结果。美国著名通信 API 服务机构 Plivo 的调研显示,超过六成企业将 Al Agent 列为未来 12 个月的关键布局,“价值导向型…- 0
- 0
-
MCP与数据库的完美结合
知识库检索总是答非所问?复杂查询根本搞不定?模型微调成本又太高?如果你也被这些问题困扰,今天这篇文章可能会给你一个全新的思路——MCP + 数据库,一种让AI精准检索结构化数据的"黑科技"。实测效果吊打传统RAG,而且几乎零代码!RAG的"中年危机"我们以为的RAG vs 现实中的RAG说起RAG(检索增强生成),很多人觉得这是给大模型"接外挂&q…- 0
- 0
-
KnowEval:RAG 工程化的最后一公里,让问答质量有据可依
KnowEval:RAG 工程化的最后一公里,让问答质量有据可依前言为什么需要 KnowEval?在过去一年与众多企业客户的交流中,我们发现一个普遍的痛点:RAG 系统上线后,如何量化评估问答质量?如何系统化提升检索效果?如何在多个优化方案中选择最优解?很多团队花费大量时间调试 RAG 系统,但往往凭感觉调参,缺乏数据支撑。A/B 测试需要人工逐条对比,效率低下。更关键的是,没有一套标…- 0
- 0
-
大模型文本分类:从原理到工程落地(含代码)
1. 大模型时代,文本分类为何需要新方案?1.1 传统文本分类的三大痛点1.2 大模型带来的颠覆性突破2. 核心原理:向量检索 + 大模型的双阶段架构2.1 离线阶段:构建 “标签 - 样本” 知识索引库2.2 在线阶段:两步完成文本分类3. 技术选型:从模型到工具的最佳组合4. 工程落地:核心模块实现4.1 项目结构设计4.2 核心模块实现4.2.1 句子嵌入模型:BGE-base-zh-v1.…- 0
- 0
❯
购物车
优惠劵
搜索
扫码打开当前页

联系我们
返回顶部
幸运之星正在降临...
点击领取今天的签到奖励!
恭喜!您今天获得了{{mission.data.mission.credit}}积分
我的优惠劵
-
¥优惠劵使用时效:无法使用使用时效:
之前
使用时效:永久有效优惠劵ID:×
没有优惠劵可用!





















