MCP 与 Function Calling 的关系与区别


问题:Function Calling 定义的函数过多是否会导致模型上下文爆炸?

    函数定义本身会计入模型上下文。OpenAI 在官方说明中明确写道:“functions 会被注入到 system message 中,因此它们会占用上下文并按输入 token 计费;如果遇到上下文极限,应当减少函数数量或精简参数描述。”

    只要所有输入 token(系统提示 + 函数列表 + 对话历史 + 用户提问)之和没有超过所选模型的最大上下文窗口,就不会触发 context_length_exceeded 错误;反之就会报错。

真正会爆的是:

(1)函数描述写得尤为冗长(例:将完整 OpenAPI schema 逐字段贴进去);
(2)对话历史很长且未做截断
(3)一次性把所有函数都塞给中小窗口模型
问题:不同模型 Function Calling 实现不一样,难以兼容?
(1)不同模型在处理 Function Calling 的方式不同,tool use 是 decoding 分支(GPT)还是 prompt convention(Claude);
(2)各模型对 system prompt 指令和格式标准各异。

MCP 对大模型 Function Calling 的意义

首先说结论:
(1)传统 Function Calling 难以支持「规模化、多任务、跨模态、多工具、实时变化」的智能体(Agent)系统;
(2)MCP 没有直接提升模型上下文长度;
(3)MCP 不仅仅包括 Function Calling 的能力,提供了“按需加载 + 分层调用 + 本地缓存”机制,统一多种资源接入与调用能力,解决跨模型兼容性问题,并为 Agent 系统智能化提供基础设施;
(4)模型依旧需要“看见”工具接口,若完全没描述,LLM 无法生成正确参数。
MCP 初始化流程
MCP 与 Function Calling 的关系与区别
MCP 的客户端与服务端在建立连接时,服务端会将支持的能力返回给客户端,并保存在客户端本地。同时,在服务端能力更新时,可以动态对客户端本地的缓存进行更新。
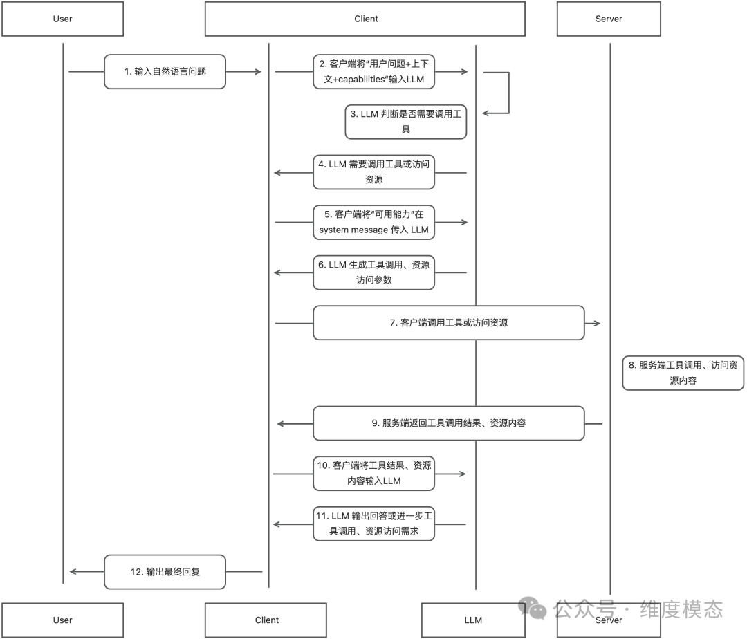
用户交互时序图
MCP 与 Function Calling 的关系与区别
相较于 Function Calling 在 LLM 首轮对话时,AI 应用将 Functions description 以prompt的形式全部输入给 LLM,MCP 在与 LLM 交互时,把函数详细描述与参数定义移出首轮 prompt,能有效减少 LLM 的上下文 token 消耗,并优化处理速度。
按需加载
那么在时候客户端将工具具体的 JSON Schema 给到 LLM 呢?

    在 LLM 首轮交互时,客户端只将“user query + system message(default prompt & history context & capabilities)”传入,由LLM 判断是否需要调用工具或访问资源。只有当需要调用工具或访问资源时,客户端才会再将“具体的 tool 或 resource 的 JSON Schema 传入给LLM,让 LLM 生成 tool 或 resource 的参数。

分层调用

MCP 通过客户端与服务端的职责分离,为“执行层”提供了统一的 JSON-RPC 规范,支持动态列举与调用工具(tools/list → tools/call),这样工具的元数据可以在“模型外”维护,而不是每轮对话都放进上下文

RAG技术前沿技术新闻资讯

使用Ragas自动化评测RAG知识问答系统的各项表现

2025-5-19 18:16:55

前沿技术多模态技术新闻资讯

什么是基于知识图谱的多模态推理?

2025-5-19 19:04:03

0 条回复 A文章作者 M管理员
    暂无讨论,说说你的看法吧
购物车
优惠劵
搜索