我们构建了一套“自动提取 → 智能泛化 → 增量更新 → 向量化同步”的全链路自动化 pipeline,将 Agent 知识库建设中的收集、提质与维护难题转化为简单易用的 Python 工具,让知识高效、持续、低门槛地赋能智能体。
一、项目概述
定位:知识刮削助手旨在补齐知识从原始位置(工单/文档)到向量知识库之间的自动化链路的空缺。
核心能力:📥 多源接入 → 🤖 智能提取 → 🔄 知识泛化 → 💾 增量/全量更新 → 🔍 向量化同步
-
多源接入:支持钉钉文档、工单、缺陷、SQL代码等主流平台;
-
智能提取:基于 LLM 自动阅读内容并提取结构化知识;
-
知识泛化:将单条 Q&A 扩展为多种提问方式,提升召回率;
适用场景

二、核心价值
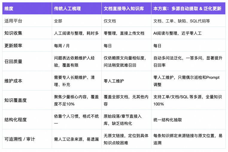
2.1传统方案的困境
在大部分 Agent 项目里,一个绕不过去的问题是:知识从哪里来、怎么持续更新。
在日常工作中,大量有价值的知识分散存储在工单系统、文档库、甚至SQL代码等各个平台的各个角落。但 Agent 需要的是一份「结构化、可向量化、可持续维护」的知识库,因此当我们需要构建 Agent 知识库时,这些知识的收集、整理和维护成为了巨大的挑战。
传统做法存在两种路径,但都有明显缺陷:
路径一:人工精细化处理

优势:质量可控,准确性高;问题:耗时耗力,需要定期人工维护更新。
路径二:批量直接导入

问题:切分不准确,知识未泛化,RAG 效果差。
2.2 核心痛点
知识收集困难
-
分散存储:知识分布在多个平台(工单、文档等),人工收集效率极低。
-
格式不统一:缺乏统一 标准,不同人提取的内容格式不一致,难以结构化管理。
RAG 召回质量差
-
切分不准:原始文档直接导入,非智能分段导致切分不准确。
-
覆盖不全:单一 Q&A 格式无法覆盖用户多样化的提问方式,换一种问法就检索不到知识。
维护成本高昂
-
人工维护:需要专人定期检查更新,响应滞后。
-
易遗漏:人工操作易遗漏,无法实现实时同步。
2.3 本方案的优势


一句话总结:跟传统方案相比,本方案完全取代了人工;与文档直接导入知识库对比,本方案可以像人一样,更智能地梳理。
2.4 为什么做这个?
为了弥补知识从原始存储位置(工单/文档等)到AI应用开发平台向量知识库之间的自动化链路空缺,节省梳理知识这种重复性工作的繁重压力,让大家可以聚焦于高价值工作,我设计了这套端到端的自动化方案,并将其封装为 Python 包,确保即使是非技术同学也能开箱即用。
三、设计理念
传统的人工知识提取流程通常包含以下步骤:
打开工单空间 → 筛选出未处理过的新工单 → 逐条打开工单 → 阅读内容 → 提取知识 → 借助AI泛化知识 → 写入 ODPS 表/文档 → 传入Agent平台的知识库
要让 AI 自动化完成这一流程,我们采用了拟人化设计思路,工作流部分是"教会 AI 干活",Python 包部分是"给 AI 派活"。
3.1 教会 AI 干活:给数字员工装上眼、脑和手
如果把 AI 当成一名“数字员工”,要让 TA 真正能上岗干活,至少要配齐三种能力:

用一句话概括:AI 的眼负责“读数据”,脑负责“想清楚”,手负责“做结果落地”。
教会这三件事,AI 已经具备了“岗位能力”,能够作为一名可调度的数字员工参与到工作流程中。
3.2给AI派活:把调度系统当成“数字班长”
具备能力还不够,TA 还需要知道:
“今天要干什么?从哪里开始?做到什么时候算收工?”
这就需要一个“数字班长”——也就是AI 任务调度系统:
-
每天定时派活:按天 / 小时调度任务,每次告诉AI工作的要求和内容;
-
AI 负责按工单 / 文档逐条处理;
-
调度统一收工:所有结果写入 ODPS,并同步到Agent平台知识库;
这种模式,其实就是在构建一个通用的"AI 任务调度"思想:人类只需要设计"班次"和规则,AI 数字员工每天按计划自动干活并汇报结果。
四、方案与架构
基于上述设计思路,我们构建了端到端的自动化链路::

所有流程均已封装进工作流及 Python 包,用户只需配置参数即可一键运行,无需关心底层实现细节。
4.1 全自动化Python包+工作流:
为了实现完全自动化,把部分逻辑写在了Python里面,PyODPS节点负责读取文档列表、剔除已处理文档、最终知识写入ODPS。
文档获取 → 增量识别 → AI 智能提取 → 知识泛化 → 写入数据表 → 自动向量化更新

适用场景:需要定期自动更新知识库的长期项目
PyODPS:PyODPS 是 MaxCompute(原ODPS)的 Python SDK,允许通过 Python 代码操作云端数据仓库。对于非阿里云用户可替换为其他数据仓库的 Python SDK(如SPARK),核心逻辑相同。
4.2半自动化纯工作流:
为了轻量或者单次实现,还可以把循环做到工作流里面,一次性批量处理100篇文档。
手动梳理待处理文档列表 → 循环处理文档 → AI 提取 → 批量写入/汇总输出

适用场景:一次性知识导入或轻量级处理需求。
4.3数据流转示意

五、功能特性
5.1核心功能列表

5.2 知识泛化效果对比
文档类:
泛化前
Q: 支付买家数的定义A: 拍下并成功支付的买家去重人数,包含退款买家数
泛化后
{"questions": ["支付买家数是什么意思?","支付买家数是怎么定义的?","已经退款的买家算在支付买家数里吗?","同一个买家多次支付算几个?","支付买家数和下单买家数有什么区别?","为什么支付买家数要去重?",...共12条],"answers": ["指成功完成支付的买家人数..."]}
工单类
泛化前:
Q: xx平台标签管理额度30,实际使用28个,为什么提示可使用额度为0?A: 有两个下线的标签占用名额导致,但是平台未显示已下线标签
{"questions": ["为什么我的标签可用额度显示为0,但实际上只用了28个?","已下线的标签是否还占用标签额度?","xx产品标签管理显示可使用额度为0,但实际未达到上限,是怎么回事?"],"possible_causes": ["已下线的标签不会已用额度中剔除..."]}
六、实现效果
6.1 知识库知识形式
表格类:
Q&A为索引字段,知识原文、URL、处理人等字段为RAG召回时连带带出内容。

文本类:

6.2 核心价值总结

七、实践经验分享
7.1 工具开发占据大半工作量
现象:做Agent时,50%+的时间在开发/对接工具,而非优化提示词和流程
在实际做 Agent 的过程中,我发现真正耗时的部分并不在提示词工程,也不在流程编排,而是——开发和对接工具。目前平台生态还不算完备,很多能力要自己补齐。与此同时,做 Agent 的同学大多还有本职工作,通常只能利用周末或零碎时间开发。如果还要从零开始造工具,时间成本会被放大好几倍。
好消息是:平台能力在快速完善。去年和今年年初时,很多能力都需要自己搭,现在内部Agent平台上已经有了不少开箱即用的组件。现在再做类似 Agent,成本会比以前低很多。
7.2 工具缺失是最大瓶颈
不是 idea 不够,而是“实现不了”
一句话总结:Agent 效果不理想可以慢慢调,工具缺位则是“寸步难行
身边的同事一般不缺idea,真正的难点往往是——有了想法,却缺少落地所需的“工具”
要接一个外部平台的 SDK,顺利的话一小时,不顺的话能卡一两天天。尤其是:
-
外部SDK文档不全,参数说明模糊
-
非技术同学缺乏工程能力,有idea却无法落地
这些事情对我来说已经有挑战了,对非技术同学来说更难,他们有很多非常实用、非常有价值的 idea,因为缺少对应工具,根本没法落地。
7.3 工具开发一定要“反复可用”,避免一次性定制化
-
只写当前任务用得上的参数,其他场景先不管
-
某些逻辑为了省事直接写死在代码里
这样做短期非常快,Agent 能尽快上线。但问题是:
当你想把工具分享给其他人用时,会发现:
-
对方的场景参数一变,这个工具就不适配
-
为了通用化,还得自己回来重构和二次开发
后来我意识到:写工具的目标不是“解决这一次”,而是“支撑一类问题”。能沉淀成通用能力,就尽量不要写成只服务某一个脚本的“拼接代码”。
7.4 共建生态,人人为我,我为人人
因为 Agent 的制作时间紧、任务重,最怕的就是每个人都在重复造轮子,而不是把主要的精力放在优化agent的效果上。
建议行动: 把做好的工具/agent/工作流上架到内部的AI应用开发平台社区
你的工具可能成为别人Agent的关键能力。大家共建生态、互惠互利、希望以后开发agent可以更加轻松。
7.5 知识库直接召回效果差
在实际使用中,向量召回经常会遇到一个现实问题:
-
用户问的是口语化、多角度问题;
-
知识库里存的是高度书面化、单一表达的文档描述;
-
结果就是:语义距离算出来不够近,召回效果偏弱;
我目前在用的两类解决思路:
前置泛化(本文方案)
-
在知识入库前,让 AI 对每条知识做“问法泛化”,把用户可能使用的说法预先展开。
-
这样知识库就不再是“一问一答”,而是“一答对应多问”,有效提升召回率。
召回后质检
在 Agent 中单独设一个“知识质检节点”,负责:
-
修改/重写用户问题,多次尝试召回;
-
对召回知识进行相关性判断和“可信度打分”;
-
必要时过滤掉相关性不够高的知识;
这两层处理叠加后,实际 RAG 体验会好很多。
八、扩展部分
8.1 简单应用拓展
本文的基础流程可以抽象为三步:
获取待处理对象列表 → AI 逐条读取与处理 → 结果汇总写入
AI阅读SQL提取知识
既然 AI 能够“读文档 + 提取知识”,那完全可以把“文档”替换为其他对象,例如 SQL 代码。

恰好作者这里已经有一套可以“读 SQL 代码”的工具,只需要简单修改工作流,复用Python包,即可实现AI读代码
读取 SQL 脚本,从中提取:指标口径、表间关系、关键业务字段、常见风控/过滤逻辑等知识。
应用:构建 NL2SQL、链路排查、逻辑确认等能力的知识库。
AI自动处理新工单
同上面一样,略微改动提示词和流程,就可以把对象从“文档”切换为“工单”,实现例如:
按小时调度Pyodps任务——自动识别新工单——调用AI处理工单——将AI结果回写为工单评论

在这个基础上,还可以搭建一个“工单自动流转器”:
自动识别新工单 → AI 分析问题类型 → 自动流转给对应负责人 / 团队
8.2 复杂任务扩展
从简单岗位到复杂工种
在本文中,我们更多是让 AI 扮演“知识整理员”——负责自动读文档、提取知识、泛化问法、写入知识库。这其实只是一个单步骤岗位。
这套“眼-脑-手”的思路,可以扩展到更复杂的任务,例如:
AI自动处理工单、AI存储治理
AI 自动读取工单+评论、查日志、执行 SQL查询、接口排查,数据逐层排查、调用知识库、输出结论、评论工单
作者在今年6月份,借助这套调度器+复杂的AI存储治理工作流,把整个数据产品下面几乎所有的表和节点都扫了一遍、借助AI治理了xxPB,将整个产品的ODPS存储降了接近50%,远超往年。
多 AI 协作与质检
任务调度系统也可以做到更严谨,比如:
新增一个AI 作为“监工”,专门做质量检测、异常识别。
创建gpt、claude、qwen三个Agent,重要任务可以让 3 个 AI 并行处理,采用多数投票或最保守答案策略。

(只需要微改Python包,新增函数即可轻松实现)
8.3 通用工作流思想
抽象一下,本文的“AI 工作流 + 调度”的思路可以复用到很多场景:
1. 把业务流程拆成若干“岗位步骤”(如:拉取 → 分析 → 决策 → 写入);
2. 给每个步骤配置好 AI 的“眼 / 脑 / 手”;
3. 用调度系统 + 工作流 / 提示词,把这些步骤串成一条自动化流水线;
4. 在关键节点插入“监工 AI”,负责质检、异常回退、告警通知;
这样一来,我们不是在做一个孤立的 Agent,而是在搭建一个可扩展的 AI 数字员工团队。
8.4 自建向量库
随着业务复杂度增大,部分场景对知识库的要求已经超出了AI应用开发平台自带向量库可配置范围,例如:
-
更灵活的多字段索引与过滤
-
自定义相似度计算策略
-
与现有业务库的深度集成
-
更实时的知识更新要求
在这类场景下,我们团队正在探索基于 PostgreSQL 自建向量数据库(结合 pgvector 等扩展),来支撑。

对于简单场景,AI应用开发平台自带向量库已经足够友好、快捷;当你发现配置项不够用时,自建向量库是一个值得考虑的升级选项。
九、总结与展望
通过构建“自动提取 → 智能泛化 → 增量更新 → 向量化同步”的全链路自动化 pipeline,有效解决了 Agent 知识库建设中的三大顽疾:
-
收集难 → 自动化采集
-
质量差 → AI 泛化增强
-
维护繁 → 增量定时同步
更重要的是,我们将复杂的逻辑封装成简单易用的Python包和工作流,大幅降低使用门槛,希望可以帮助到你们。
尽管在工具集成过程中遇到了诸多挑战,但最终的效果证明:每一次“卡住”,都是通往自动化的必经之路


