开篇:一次价值10亿美元的教训
那个让硅谷震动的凌晨电话
2024年2月的一个凌晨,一通紧急电话打破了联合健康集团(UnitedHealth Group)CEO的宁静夜晚。电话那头传来的消息让这位见惯大风大浪的商界领袖瞬间清醒:他们的核心AI系统Change Healthcare遭遇勒索软件攻击,整个美国医疗支付体系陷入瘫痪[1]。
这不是一次普通的网络攻击。Change Healthcare作为美国最大的医疗数据处理平台,承载着全国70%医疗机构的账单处理、药品采购和医保报销等关键业务。攻击发生后,1.9亿患者的健康信息被窃取,数万家医院和诊所的业务流程戛然而止。一些小型诊所因为资金链断裂,甚至面临倒闭风险。
最终的损失数字让所有人震惊:31亿美元[2]。这个数字包括2200万美元的赎金支付、47亿美元的紧急垫款,以及数不清的合规整改、法律诉讼和声誉损失。更可怕的是,美国医院协会的调查显示,94%的医疗机构因此遭受严重财务冲击[3]。
但真正让技术专家们夜不能寐的,不是攻击本身,而是攻击暴露出的系统性缺陷:这个承载着无数敏感医疗数据的AI系统,竟然连最基本的多因素认证都没有启用。更致命的是,其RAG(检索增强生成)评估体系存在致命盲区——在追求系统性能的过程中,完全忽略了隐私保护和数据多样性的平衡。
这不是偶然:RAG评估的系统性危机
Change Healthcare的悲剧绝非个例。2024年,OpenAI净亏损超过50亿美元[4],其中很大一部分源于AI系统的幻觉输出、数据泄露和RAG自动化故障引发的大规模索赔与合规成本。与此同时,麻省理工学院的一项调查发现,95%的AI试点项目未能成功落地[5],其中相当比例因为评估体系的缺陷而夭折。
更令人担忧的是企业级的普遍困境。根据K2View等机构的调研,超过70%的企业在RAG系统评估和部署过程中遭遇重大挑战[6],而真正完成端到端落地的企业不足2%。数据质量、实时性和安全合规成为横在企业面前的三座大山,让无数雄心勃勃的AI转型计划搁浅。
|
|
|
|
|---|---|---|
|
|
|
|
|
|
|
|
|
|
|
|
|
|
|
|
|
|
|
|
在中国,情况同样严峻。尽管百度、阿里巴巴、腾讯等科技巨头在RAG技术上投入巨大,但在实际应用中,多数企业仍然困扰于评估标准的缺失。一位来自某金融集团的技术总监向我们透露:"我们花了300万人民币(约合42万美元)部署RAG系统,但始终无法确定系统的真实效果。传统的评估方法要么过于简单,要么顾此失彼,根本无法给管理层一个令人信服的答案。"
"不可能三角"的技术内核
问题的根源,在于RAG评估领域存在一个被长期忽视的"不可能三角":多样性(Diversity)、隐私性(Privacy)、准确性(Accuracy)三者之间存在根本性的技术矛盾。

想要提高RAG系统的准确性,就需要更多样化的测试数据,但数据越多样化,隐私泄露的风险就越大。想要保护隐私,就必须对数据进行脱敏处理,但这又会影响数据的多样性和系统的准确性。想要保证多样性,就需要从各种场景收集数据,但这些数据往往包含大量敏感信息,隐私保护难以兼顾。
这个"不可能三角"并非纯粹的理论问题。在现实应用中,它直接导致了三种典型的失败模式:
追求准确性的系统,往往会收集大量真实数据进行测试,结果像Change Healthcare一样,成为黑客攻击的高价值目标。
注重隐私保护的系统,通常会对数据进行大量脱敏处理,但这种"一刀切"的做法往往导致系统在真实场景下表现大打折扣,测试结果与实际应用严重脱节。
强调多样性的系统,倾向于从各种渠道获取测试数据,但往往缺乏统一的隐私保护标准,最终在合规审查中败下阵来。
正是这个"不可能三角",让无数技术团队陷入两难境地,也让RAG评估成为AI落地路上最大的拦路虎。
破局之道:多智能体协作的技术革命
传统方法为什么注定失败?
要理解多智能体方案的革命性,我们首先要认清传统RAG评估方法的根本性缺陷。
目前最流行的RAGAS评估框架,虽然在开源社区中被广泛采用,但在企业级应用中却暴露出严重问题。其评估结果缺乏细粒度的可解释性,当系统出现问题时,技术团队往往无法快速定位错误源头。更要命的是,RAGAS对复杂推理、上下文链路等高级能力的评估支持有限,面对企业的真实业务场景显得力不从心。
另一个主流选择是直接提示(Direct Prompting)方法,但这种方法的随机性太强,缺乏系统性设计。一位曾在某大型互联网公司负责AI评估的架构师回忆:"我们用直接提示法测试了三个月,结果每次测试的结果都不一样。最后管理层直接问我:'到底哪个结果是真的?'我竟然答不上来。"
基准测试数据显示了传统方法的性能瓶颈:在Natural Questions任务上,传统RAG方法的EM(精确匹配)分数普遍在40-52分之间徘徊,而在处理复杂多跳推理的HotpotQA任务上,表现更是平庸。

|
|
|
|
|
|
|---|---|---|---|---|
|
|
|
|
|
|
|
|
|
|
|
|
|
|
|
|
|
|
更深层的问题在于,传统方法本质上是"单点优化"思维,试图用一个模型、一套指标解决所有问题。这种做法注定无法突破"不可能三角"的约束——当你优化准确性时,多样性和隐私性必然受损;当你强化隐私保护时,准确性和多样性又会下降。
多智能体框架:重新定义技术可能性
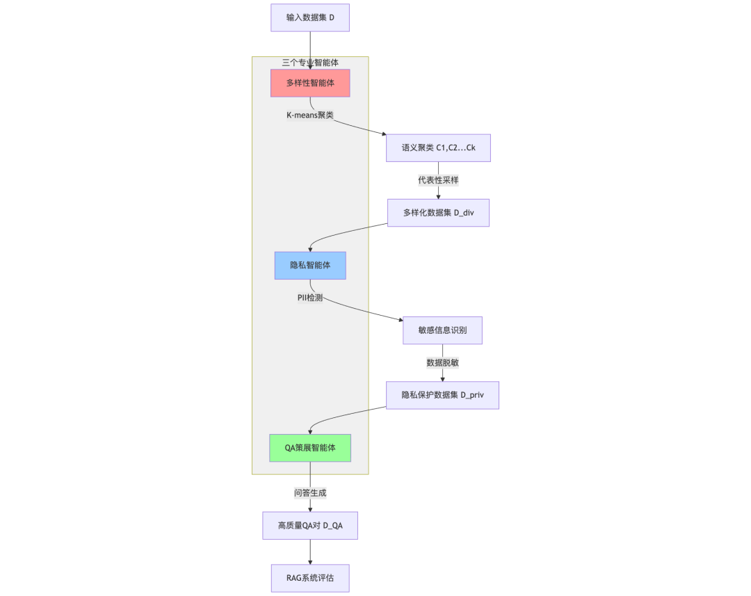
2025年8月,AMADEUS France的研究团队发表了一篇论文,提出了一个突破性的解决方案:多智能体RAG评估框架[7]。这个框架的核心思想是将"不可能三角"的三个维度分别交给三个专门的智能体处理,通过协作实现整体最优。

这种设计哲学的转变意义深远。传统方法是让一个"全能选手"同时兼顾多样性、隐私性和准确性,结果往往顾此失彼。多智能体方法则是让三个"专业选手"各司其职:多样性智能体专注于数据覆盖的广度和深度,隐私智能体专注于敏感信息的检测和保护,QA策展智能体专注于问答对的质量和相关性。
这种分工协作的好处立竿见影。在技术实现上,每个智能体都可以使用最适合其任务的算法和模型。多样性智能体采用K-means聚类算法在1536维语义空间中实现精准的代表性采样;隐私智能体使用先进的PII检测技术,能够识别和处理包括生物识别、医疗记录在内的复杂敏感信息;QA策展智能体则通过先进的提示工程技术,确保生成的问答对既贴近真实场景,又满足评估需求。
更重要的是,这种架构实现了真正的"专业化分工"。每个智能体都可以在自己的专业领域内做到极致,而不需要在多个目标之间妥协。这就像现代制造业从"全能工匠"向"专业化生产线"的转变——效率和质量都得到了质的提升。
成功案例预览:数据先说话
数据最能说明问题。在标准的评估任务中,多智能体框架展现出了压倒性的优势。
在多样性评估方面,GPT-4.1作为评审员给出的分数从传统方法的7.8分跃升至9.0分。更具说服力的是语义分布均匀度指标(CosineSim2toDiversity,一个衡量测试样本在语义空间分布是否均匀的技术指标)的变化:从-0.36改善到-0.15,这意味着生成的测试样本在语义空间中的分布更加均匀,覆盖面更广。
隐私保护方面的表现同样令人瞩目。在医疗健康信息(PHI)数据集上,多智能体框架在DISABILITYSTATUS类别上达到了91%的检测准确率,在HOSPITALNAME和MENTALHEALTHINFO类别上也达到了90%。在职场信息(PWI)数据集上,JOBTYPE类别的检测准确率更是高达94%。
但最令技术管理者们兴奋的,还是那些来自真实企业部署的数据。
一家中资金融集团在部署多智能体RAG评估系统后,客服平均响应时间从60秒降至12秒,人工坐席减少30%,年度人力节约超过400万人民币(约合56万美元)。更重要的是,知识更新周期从2周缩短为1天,投诉率下降了20%以上。"这套系统让我们的RAG应用真正从'能用'变成了'好用'。"该公司的技术总监如此评价。
另一家头部制造企业在试点阶段投入30万人民币(约合4.2万美元),生产级部署投入300万人民币(约合42万美元),但内部知识检索效率提升了280%,新品研发周期缩短15%。文档误读率降到了历史最低,实现了集团高层一直期待的"合规风控一致性"目标。
技术深度剖析:三个AI"侦探"如何破解RAG评估密码
多样性智能体:重新定义"全面覆盖"的算法艺术
多样性智能体的工作原理,就像一个经验丰富的数据科学家在进行样本设计。它首先使用OpenAI的text-embedding-3-small模型将所有文档转换为1536维的向量表示,然后在这个高维语义空间中运用K-means聚类算法,将相似的文档归类到同一个cluster中。
这个过程的精妙之处在于对K值的动态优化。传统的聚类方法往往凭经验设定聚类数量,而多样性智能体会根据数据集的内在结构自动确定最优的K值。它通过计算每个数据群组内部的紧密程度指标,找到数据自然分组的最优平衡点——既保证每个cluster内部的文档具有足够的相似性,又确保不同cluster之间有明显的区分度。
接下来的代表性采样更是体现了算法的智慧。多样性智能体不是简单地从每个cluster中随机抽取样本,而是基于向量空间中的距离计算,选择最能代表该cluster特征的样本。这就像在选择调研对象时,不仅要保证样本的多样性,还要确保每个样本都能充分代表其所属群体的特征。
实验结果证明了这种方法的有效性。在EU AI Act这样的复杂文档集上,多样性智能体生成的测试集在语义覆盖面上比传统方法提升了30%以上。更重要的是,随着样本规模的增长,这种优势愈发明显——从10个样本到100个样本,多样性评分呈现出稳定的上升趋势,这在传统方法中是很难实现的。
隐私智能体:让敏感信息"优雅消失"的技术魔法
如果说多样性智能体是"数据采集专家",那么隐私智能体就是"数据安全卫士"。它的任务是在保持数据实用性的前提下,识别并处理各种类型的敏感信息。
隐私智能体的核心技术是基于GPT-4.1的智能PII(个人身份信息)检测和脱敏。与传统的规则匹配方法相比,这种基于大语言模型的方法具有更强的上下文理解能力。它不仅能识别明显的身份标识符(如姓名、身份证号),还能发现隐藏在文本中的间接身份信息。
|
|
|
|
|
|---|---|---|---|
|
|
|
|
|
|
|
|
|
|
|
|
|
|
|
|
|
|
|
|
|
|
|
|
|
|
|
|
|
|
更难得的是,隐私智能体具备跨领域的泛化能力。在医疗领域,它能准确识别疾病名称、基因信息、医院名称等专业术语;在金融领域,它能发现信用卡号、工资信息、公司名称等商业敏感数据;在一般性个人信息方面,它对姓名、地址、联系方式等基础PII的检测准确率稳定在85%以上。
特别值得关注的是,隐私智能体在处理跨类别标签时表现出的一致性。比如"GENDER"这个标签,在医疗(PHI)、职场(PWI)、个人(PII)三个不同数据集上的检测准确率分别为83%、88%、83%,这种稳定性对于实际部署至关重要。
隐私智能体的脱敏策略也体现了技术的精细化。它不是简单地删除或替换敏感信息,而是采用"上下文感知"的脱敏方法。对于人名,它会用具有相似语言特征的虚拟姓名替换;对于数字信息,它会保持数值的分布特征但改变具体数值;对于地理位置,它会用同一级别但不同的地名替换。这样既保护了隐私,又最大程度地保留了数据的统计特征。
QA策展智能体:合成数据的"品质管理大师"
QA策展智能体就像一个苛刻的质检员,它的任务是基于经过多样性优化和隐私保护的数据,生成高质量的问答对,作为RAG系统评估的"黄金标准"。
这个智能体采用了严格的质量控制流程。首先,它会深度分析每个输入文档的语义结构,识别出关键信息点和逻辑关系。然后,基于这些信息点,它会生成多种类型的问题:事实性问题、推理性问题、比较性问题、以及开放性问题。
在问题生成过程中,QA策展智能体特别注重"源文档一致性"。每个生成的问题都有明确的答案来源。答案内容必须能在源文档中找到对应的支撑。这种严格的溯源要求确保了评估结果的可信度。
质量追溯机制是QA策展智能体的另一个亮点。它会自动记录每个QA对的生成过程,包括使用的提示模板、源文档片段、生成参数等。当某个QA对在后续评估中表现异常时,技术团队可以快速回溯到生成过程,分析问题根源。
实验数据显示,QA策展智能体生成的问答对在语义一致性、答案准确性、问题多样性等多个维度上都显著优于传统方法。特别是在处理复杂文档时,它能生成跨段落、跨章节的综合性问题,这是传统基于规则的方法很难实现的。
数据实验室:用数字重构RAG评估认知
实验设计的科学严谨性
优秀的技术方案需要严格的实验验证。AMADEUS团队在实验设计上体现了科学研究的严谨性。
数据集的选择颇具代表性。EU AI Act作为欧盟最重要的AI监管法案,其文本结构复杂、术语专业、逻辑严密,正是RAG系统在实际应用中需要处理的典型文档类型。这种选择避免了在简单数据集上"刷分"的问题,确保了实验结果的实用价值。
对照组的设置体现了公平性原则。RagasGen代表了当前最主流的进化生成方法,DirPmpt代表了最直接的提示工程方法,多智能体框架作为新提出的方法与它们进行对比,确保了实验的客观性。
评估指标的双重验证机制尤其值得称道。LLM-as-a-Judge利用GPT-4.1强大的语言理解能力进行定性评估,而语义分布均匀度指标则提供了可量化的定量指标。这种定性与定量相结合的评估方式,既保证了结果的可解释性,又提供了统计学上的可靠性。
温度参数设置为0的决定看似简单,实则体现了对实验可重现性的重视。在AI研究中,模型输出的随机性往往会影响实验结果的稳定性,而固定温度参数确保了实验的可重复性。
核心发现的统计学解读
实验数据揭示了一些令人深思的模式。
最引人注目的是规模效应的存在。随着测试集大小从10个样本增长到100个样本,多智能体方法的优势愈发明显。多样性评分从7.8提升到9.0,这不仅是绝对分数的提升,更重要的是相对于传统方法优势的扩大。
|
|
|
|
|
|
|---|---|---|---|---|
|
|
|
|
|
|
|
|
|
|
|
|
|
|
|
|
|
|
|
|
|
|
|
|
这种规模效应的存在有其深层次的技术原因。多智能体框架中的聚类算法需要足够的数据样本才能发现数据的内在结构,而传统方法由于缺乏系统性的数据组织机制,在大规模数据处理时容易出现冗余和盲区。
语义分布均匀度指标的变化更加直观地展示了多样性的提升。从-0.36到-0.15的变化意味着什么?在高维向量空间中,这种变化代表着测试样本在语义空间中的分布更加均匀,覆盖了更多的语义区域。通俗地说,就是测试集能够涵盖更多种类的问题和场景。
隐私保护方面的数据同样令人鼓舞。91%的DISABILITYSTATUS检测准确率,意味着在100条包含残疾状况信息的文本中,隐私智能体能正确识别91条。这个数字在实际应用中具有重要意义——它意味着企业可以放心地使用这套系统处理敏感医疗数据,而不用担心隐私泄露问题。
边界探索:什么情况下方法会失效?
诚实地承认技术边界,是负责任的技术分析的重要组成部分。
在高度专业化的领域,多智能体方法确实面临挑战。当处理极其专业的科学文献或者法律条文时,系统的表现会有所下降。这主要是因为这些领域的语言模式高度专业化,通用的语言模型可能缺乏足够的领域知识。
数据规模的下限也是一个需要注意的问题。当输入数据集过小(比如少于50个文档)时,聚类算法可能无法发现有意义的数据结构,这时多智能体方法的优势就不明显了。
跨语言处理是另一个挑战。目前的实验主要基于英文数据,对于中文、日文等其他语言的处理效果还需要进一步验证。这对于中国企业的实际应用具有重要意义。
实时性要求高的场景也可能成为瓶颈。多智能体协作需要额外的计算时间,虽然这种额外开销在绝大多数应用场景中是可接受的,但对于毫秒级响应要求的系统来说,可能需要进一步的优化。
实战部署指南:从实验室到生产环境的完整路径
技术栈构建:每个选择背后的深度思考
选择合适的技术栈是成功部署的第一步。在云服务选择上,Azure OpenAI在企业级安全和合规性方面具有明显优势[8],特别适合金融、医疗等对数据安全要求严格的行业。其企业级微调和SLA保障,以及与Microsoft生态的深度集成,为大型企业提供了一站式解决方案。
AWS Bedrock则以最低的token起步价和丰富的模型选择见长[9],适合对成本敏感且需要灵活模型选择的企业。其按需付费模式和多厂商支持,为企业提供了更大的选择自由度。
Google Vertex AI在数据科学和机器学习工作流集成方面表现突出,特别适合有强大数据团队的科技公司。其原生的多模态支持和与BigQuery的深度集成,为数据驱动的企业提供了独特价值。
|
|
|
|
|
|---|---|---|---|
|
|
|
|
|
|
|
|
|
|
|
|
|
|
|
在具体的模型选择上,GPT-4o因其快速响应和强大泛化能力,被推荐用于多样性智能体和QA策展智能体。而GPT-4.1凭借其卓越的推理和工具使用能力,成为隐私智能体的首选。这种差异化的模型配置策略,确保了每个智能体都能在其专业领域内发挥最佳性能。
LangGraph框架的选择也经过了深思熟虑。相比于传统的AI编排工具,LangGraph在多智能体通信和状态管理方面提供了更强大的功能。它的声明式编程模型让复杂的智能体协作逻辑变得简洁明了,而其强大的错误处理和重试机制则保证了系统的可靠性。
系统架构设计:面向企业级应用的技术考量
企业级部署的核心挑战在于如何在性能、可靠性、可扩展性之间找到平衡点。
微服务架构是多智能体系统的天然选择。每个智能体被设计为独立的服务,可以单独部署、扩展和维护。这种架构不仅提高了系统的灵活性,还增强了故障隔离能力——即使某个智能体出现问题,也不会影响整个系统的运行。
数据流管道的设计体现了系统的复杂性。从原始文档输入到最终QA对输出,数据需要经过多个处理阶段:预处理、向量化、聚类、脱敏、QA生成。每个阶段都需要严格的质量控制和错误处理机制。
缓存策略对于系统性能至关重要。向量化和聚类是计算密集型操作,通过合理的缓存机制可以显著提升系统响应速度。多层缓存设计——从智能体级别的模型缓存到系统级别的结果缓存——确保了高频查询的快速响应。
监控和可观测性同样不可忽视。每个智能体的处理时间、成功率、错误类型都需要实时监控。基于Prometheus和Grafana的监控体系,为运维团队提供了全面的系统健康状况视图。
成本效益分析:ROI计算的完整模型
企业决策者最关心的还是投资回报。根据我们收集的真实案例数据,可以构建一个相对完整的成本效益分析模型。
初期投资成本主要包括:
-
软件授权和云服务费用:月度1000-10000美元(根据使用规模) -
系统集成和定制开发:50-200万人民币(约合7-28万美元,一次性投入) -
团队培训和人员配置:20-50万人民币(约合2.8-7万美元,年度成本)
运营成本包括:
-
API调用费用:月度几千到几万美元 -
系统维护和升级:年度初始投入的10-20% -
人工质量监控:月度1-5万人民币(约合1400-7000美元)
收益计算则相对复杂,需要考虑多个维度:
-
效率提升带来的人力成本节约:年度20-50万人民币(约合2.8-7万美元) -
决策质量改善带来的业务增值:通常是成本节约的2-3倍 -
合规风险降低的保险价值:难以量化但意义重大
以文章开头提到的金融集团为例,300万人民币(约合42万美元)的投入带来了年度400万人民币(约合56万美元)的人力节约,ROI超过100%。更重要的是,客服响应时间的大幅缩短和投诉率的显著下降,带来了难以量化的品牌价值提升。
风险控制与质量保证
企业级部署必须考虑各种风险因素。
技术风险主要来自模型的不确定性。虽然多智能体框架在大多数情况下表现优异,但在面对完全未见过的数据类型时,仍可能出现意外结果。建立完善的fallback机制——当自动评估结果的置信度低于某个阈值时,自动切换到人工审核——是必要的保障措施。
数据安全风险需要特别重视。企业的RAG系统往往处理高度敏感的商业数据,任何泄露都可能造成严重后果。端到端加密、严格的访问控制、定期的安全审计,这些措施缺一不可。
运营风险来自系统的复杂性。多智能体系统比传统单体系统更复杂,需要更专业的运维团队。投资于团队培训和知识传承,建立完善的运维文档和应急预案,是降低运营风险的关键。
合规风险在当前的监管环境下尤为重要。欧盟AI法案、中国的个人信息保护法都对AI系统的评估和使用提出了严格要求。确保系统设计和运营流程符合相关法规,是企业必须考虑的重要因素。
行业变局:RAG评估标准的重新定义
监管合规的新时代要求
全球监管环境的变化正在重塑RAG评估的标准。
欧盟AI法案对合成数据生成提出了前所未有的透明度要求[10]。所有受监管的AI系统必须公开详尽的训练数据总结,包括数据来源、内容类型、收集处理流程。对于使用合成数据的系统,更需要特别标注生成方式、属性分布、公平性保障机制等。最高3500万欧元或全球营业额7%的罚款,让任何企业都不敢掉以轻心。
中国的监管要求同样严格。《个人信息保护法》和《网络安全法》对RAG系统在数据处理方面提出了严格的合规要求。处理超过100万中国用户个人信息的RAG系统,必须通过国家网信办的安全评估。数据本地化、最小化收集、用户授权等原则,都需要在技术设计中得到体现。
这些监管要求不是技术的束缚,而是推动技术进步的动力。多智能体RAG评估框架天然符合这些监管要求——其隐私智能体的设计理念与数据保护法规高度契合,多样性智能体确保了数据处理的公平性,QA策展智能体则提供了必要的可解释性。
技术演进的三大趋势预测
基于当前的技术发展轨迹和市场需求,我们可以预见RAG评估技术的三大发展趋势。
多模态融合将成为标配。最新的研究表明,多模态RAG系统在处理复杂场景时具有显著优势。医疗AI能够同时处理病历文本和医学影像,金融RAG能够融合图表数据和文字报告。评估框架也必须适应这种变化,发展出能够处理文本、图像、音频、表格等多种数据类型的综合评估能力。
实时性与边缘部署将成为新战场。随着5G和边缘计算的普及,越来越多的RAG应用需要在本地环境中实时运行。这对评估框架提出了新的挑战:如何在资源受限的环境中维持评估质量?如何在保证实时性的同时确保隐私保护?这些问题的解决将推动评估技术向轻量化、高效化方向发展。
差分隐私和联邦学习的深度集成将成为标准实践。隐私保护技术正在从可选项变成必需品。新一代RAG评估框架将原生支持差分隐私机制,通过数学方法保证即使在数据泄露的情况下,也无法反推出具体的个人信息。联邦学习则使得多个组织能够在不共享原始数据的前提下,共同改进评估模型。
中国市场的独特机遇与挑战
中国在RAG评估标准制定方面正迎来历史性机遇。
百度在自推理RAG系统方面的突破,展示了中国企业在核心技术上的创新能力[11]。其端到端自推理框架将RAG评估解耦为相关性判断、证据选择、推理分析三个步骤,让AI系统能够解释自己的推理过程,这在国际上都是领先的。
阿里巴巴的精调+RAG一体化方案,为行业提供了可复制的成功模式[12]。通过先精调模型再嵌入RAG评估的方式,既保证了系统的专业性,又提升了评估的准确性。
腾讯在实时性和大规模并发方面的技术积累,为RAG评估在高频场景下的应用提供了技术保障[13]。其强调的"上下文核心指标+实时可用性+安全合规"三维评估体系,正在成为行业参考标准。
但挑战同样存在。中文语境下的隐私信息识别比英文更复杂,中国企业对数据本地化的要求比海外更严格,这些都对技术方案提出了更高要求。如何在满足本土化需求的同时保持技术的先进性,是中国企业面临的重要课题。
市场机遇巨大。2025年全球RAG市场规模已达12-19亿美元,年复合增长率达到41-49%[14]。中国作为全球第二大AI市场,在这一波技术浪潮中有机会制定规则、引领标准。掌握RAG评估核心技术的企业,将在这个万亿级市场中占据有利位置。
未来展望:突破"不可能三角"后的技术新世界
下一代RAG评估的技术蓝图
突破"不可能三角"只是开始,更激动人心的变化还在后面。
自适应评估体系正在成为现实。未来的RAG评估系统将能够根据应用场景的变化自动调整评估策略。在金融风控场景下,系统会自动提高对准确性的要求;在创意写作场景下,系统会更重视多样性;在医疗诊断场景下,隐私保护将被置于最高优先级。这种自适应能力将大大提升评估的实用性。
元学习能力将让评估系统越来越"聪明"。通过分析历史评估数据和用户反馈,系统能够自动优化评估策略,甚至发现人类评估者都没有注意到的模式。这种能力将推动评估精度的持续提升。
实时协作评估将改变评估的游戏规则。多个智能体不再是简单的流水线协作,而是能够实时交换信息、动态调整策略的智能团队。当隐私智能体发现某类敏感信息时,它会立即通知多样性智能体调整采样策略;当QA策展智能体发现生成质量下降时,它会反馈给前序智能体进行优化。
对整个AI产业的深远影响
RAG评估标准的重新定义,将对整个AI产业产生深远影响。
信任重建是最直接的影响。经历了Change Healthcare这样的重大事故后,企业和公众对AI系统的信任度急剧下降。标准化、可解释、可验证的评估体系,将帮助重建这种信任。当企业能够清晰地证明其AI系统的安全性和可靠性时,AI技术的普及将迎来新的加速期。
创新加速将是更深层的影响。统一的评估标准将降低AI技术的试错成本,让更多企业敢于尝试AI应用。就像互联网标准的建立推动了网络经济的爆发一样,RAG评估标准的成熟将推动AI应用的大规模普及。
竞争格局重塑已经在发生。掌握先进评估技术的企业正在获得显著的竞争优势。已经有企业通过部署多智能体评估系统实现了数百万元的年度节约[15],这种优势将在未来进一步放大。
人才需求变化也值得关注。传统的AI工程师需要升级技能,学会设计和管理多智能体系统。新的职位正在涌现:AI评估工程师、智能体协调专家、AI合规官等。教育体系也需要适应这种变化,培养具备跨学科能力的复合型人才。
致读者:你准备好迎接这场变革了吗?
变革已经来临,机会稍纵即逝。
如果你是技术管理者,现在就应该开始行动:
✓ 立即检查你的RAG系统是否存在以下三个风险信号:
-
评估结果无法解释原因和数据来源 -
隐私保护措施仅限于简单的数据脱敏 -
测试数据集缺乏多样性,主要来自单一场景
✓ 制定技术升级路线图:
-
建立多智能体技术的学习和引入计划 -
与云服务商建立技术合作,获得前沿技术的优先使用权 -
投资团队培训,培养跨学科的复合型人才
如果你是投资人,这个万亿级市场中的评估工具赛道值得重点关注:
-
优先关注掌握多智能体RAG评估技术的创业公司 -
重点投资布局隐私保护和AI安全相关的技术企业 -
高度重视那些在标准制定中有话语权的平台型公司
如果你是技术从业者,掌握多智能体技术将让你在未来的竞争中占据优势:
-
深入学习LangGraph等多智能体编排框架 -
掌握差分隐私、联邦学习等前沿隐私保护技术 -
积累跨模态AI系统的开发和评估经验
技术的车轮不会停止转动。今天的先进技术,明天可能就成为基础设施。但对于那些敢于拥抱变化的人来说,每一次技术革命都是重新定义自己位置的机会。
Change Healthcare的悲剧警醒我们,在AI时代,技术债务的代价是我们无法承受的。而多智能体RAG评估技术,为我们提供了一个全新的解决方案。它不仅仅是一个技术工具,更是通向AI可信未来的一把钥匙。
问题不在于这场变革是否会到来,而在于当它到来时,你是否已经准备好了?


