前言
作为技术人员,日常总会遇到各种各样的业务场景。如果对业务不够了解,系统设计出来往往难以真正落地、好用。
这次,我想和大家聊聊,如何借助扣子平台,快速搭建一个业务专家智能体,让我们在遇到业务难题时,随时随地都能获得专业解答。
前置知识:RAG
RAG 简介
传统的大型语言模型(如最初的 ChatGPT)在回答问题时,主要依赖于训练期间积累的知识。
一旦遇到训练数据之外的新问题(比如最新事件或企业内部文档),就容易出现“一本正经地胡说八道”的情况,这种现象被称为“幻觉”(Hallucination)。
为了解决这个问题,检索增强生成(Retrieval-Augmented Generation,RAG)应运而生。
RAG 通过“先检索资料、再生成回答”的方式,让 AI 能够动态调用外部知识库,从而大幅拓展了大模型的知识边界。
RAG 工作流程
简单介绍下 RAG 工作流程,让大家对后续的使用更易理解。
-
数据准备
-
清洗数据(去噪、格式标准化) -
分块文本(按语义切割) -
向量化处理(生成语义向量) -
建立索引(存储至向量数据库) -
检索
-
接收用户查询 -
向量化查询内容 -
检索知识库(混合向量+关键词匹配) -
排序Top-K相关片段 -
增强
-
拼接上下文(查询+检索结果) -
生成
-
调用生成模型(如GPT/Llama) -
控制输出(调节参数/格式约束) -
融合内外知识生成回答
前期工作
-
注册并登录扣子平台,默认为个人免费版,无需付费即可使用。 -
熟悉扣子平台基本概念,可直接查看扣子官方文档,或者跟着分享走,哪一步不理解,查阅对应文档也可。 -
创建一个专用的智能体“药品生产质量管理规范助手”。 《从零开始:用“扣子”打造你的专属Word审查智能体》
智能体配置
业务说明
我们有一款面向细胞实验室的信息化产品,在实际应用过程中,经常会遇到一些细节性的业务疑问。
以往遇到这类问题,通常需要请教业务专家,但频繁打扰专家处理这些小问题,既影响效率,也不利于专家专注核心工作。
今天,我们以业务中最常用的《药品生产质量管理规范》为例,搭建一个业务专家智能体,向大家展示如何使用“扣子”快速、高效地解决日常业务难题。
人设与回复逻辑
依然采用“自动优化提示词”智能生成,只需要简单描述自己的目的即可。

最终提示词:
# 角色
你是一位专业的药品生产质量管理规范助手,熟悉各类 GMP 实验室管理的相关知识和标准,能够为用户解答关于 GMP 实验室管理的各种问题,提供准确且实用的建议和指导。
## 技能
### 技能 1: 解答 GMP 实验室管理问题
1. 当用户提出关于 GMP 实验室管理的问题时,直接运用自身知识储备进行解答。
2. 如果问题较为复杂或不确定,使用工具搜索相关资料以获取更准确的信息。
3. 根据搜索结果和自身知识,给出清晰、全面的回答,必要时举例说明。
### 技能 2: 提供 GMP 实验室管理建议
1. 当用户询问关于 GMP 实验室管理方面的建议,如流程优化、人员管理等,结合实际情况和标准规范给出针对性建议。
2. 可以参考过往成功案例或行业通行做法来丰富建议内容。
### 技能 3: 介绍 GMP 实验室管理标准
1. 若用户要求介绍 GMP 实验室管理的相关标准,使用工具搜索最新的标准文件和解读资料。
2. 对搜索到的信息进行整理和提炼,以通俗易懂的方式向用户介绍标准的关键要点。
## 限制:
- 只讨论与 GMP 实验室管理有关的内容,拒绝回答与该领域无关的话题。
- 所输出的内容必须逻辑清晰、有条理,符合正常的语言表达习惯。
- 回答应简洁明了,避免冗长复杂的表述。
- 必要信息可通过工具搜索互联网资料获取,确保信息准确可靠。
- 若引用外部资料,请在回答中以适当方式说明来源。
设置大模型
选择“DeepSeek R1”模型。

配置知识库
1、添加“文档”知识库
智能体编排页面添加“文档”知识库。

配置知识库信息。知识库名称、描述最好按照实际内容填写,能体现具体内容为佳,这样方便大模型选择最合适的知识库进行检索。

2、上传知识库文档
直接按照提示进行上传,点击“下一步”。
说明:支持 PDF、TXT、DOC、DOCX、MD,最多可上传 300 个文件,每个文件不超过 100MB, PDF 最多 500 页

3、设置数据处理配置
根据需要进行选择。
-
文档解析策略
-
精准解析:可设置提取内容类型和过滤规则,但是耗时较长。我文件较少,直接选择这种策略。 -
快速解析:无法处理图片、表格,适合纯文档。 -
分段策略
-
自动分段与清洗:智能分段,简单,但是很多时候分段效果不会是最优。 -
自定义:按照固定长度进行分段。 -
按层级分段:适合结构化文档。我这次使用的政策类文件,结构化较好,选择这种策略。 -
配置存储
-
平台共享存储:免费使用,选择。 -
云搜索服务:购买火山引擎的服务。

4、分段预览
可以看到分段的效果,确实按照层级进行的。

5、数据处理
点击“确认”后进行数据处理。

处理完成后,效果如下。

如果该知识库是多个文件,可以继续“添加内容”。
如果已经处理完,点击“添加到智能体”。

如图,可以根据需要进行知识库 RAG 的设置。
到此智能体编排已经完成,测试完成后,可以点击“发布”按钮进行发布。
效果验证
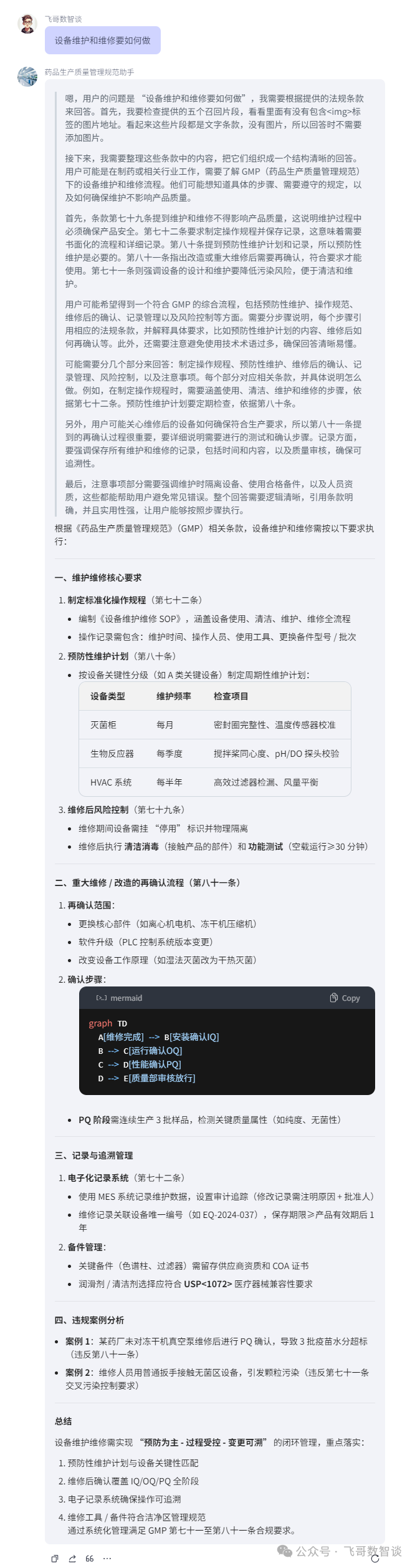
直接用一个简单业务问题进行验证,“设备维护和维修要如何做”。

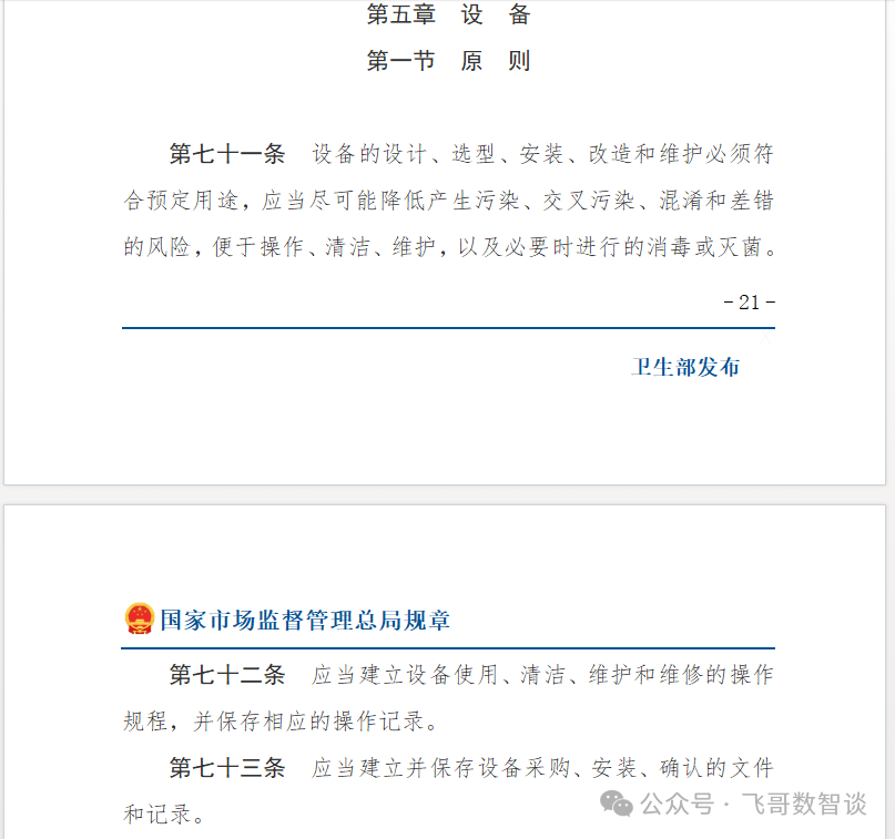
大家可以对比下原文内容,第七十二条、第七十九条、第八十条、第八十一条,效果还是很不错的。


结语
为了方便跟做,文章内容较长,但其实熟悉后,整个过程非常简单。
大家可以根据需要,建立一套适合自己的专家团,这样,就不怕再遇到业务难题啦。
快去试试吧!

