RAG一直被看成是大模型在企业应用落地的标准配置,基于企业内部文档的问答,已经解锁出大量使用需求和场景。在这些众多类型的文档中,有相当一部分包含了各类复杂图表,也就是所谓的多模态数据。
本篇以近期实施项目中的一个挖掘机维修场景为例,试图给出一个针对标准化排版PDF 文档(本文演示的固定格式维修手册),使用基于坐标区域截取方法,结合Markdown 语法在回答中显示图片的示例,供大家参考。
演示视频与文章搭配更佳
以下,enjoy:
1
业务背景
说起挖掘机不禁让人想到了蓝翔
,搜了下说是截止到 23 年年底,全国范围的液压挖掘机保有量在 200 万台左右。对于一名具体机主而言,在实际干活的过程中,可能碰到的来自发动机、电器、液压、工作装置等大大小小几百个故障,这也让专业的挖机维修需求一直很旺盛。
但对于维修人员而言,显然有几个一直以来的痛点没有被很好解决,比如设备故障类型繁多,单靠个人经验难以覆盖所有问题。再有就是传统老带新的模式下,培训带教周期过长等。

注:维修案例示例内容
后文会介绍一个基于包含 500 多个维修案例合集,开发的挖掘机故障诊断知识库系统,维修人员只需描述故障现象即可获取相关案例,并支持图文结合的答案呈现,直观展示故障部位和维修方法。
2
系统架构
注:本项目扩展自阿里云官方的 local_rag 示例,添加了本地 PDF 图片提取和显示功能,
原项目地址:https://help.aliyun.com/zh/model-studio/use-cases/build-rag-application-based-on-local-retrieval?spm=a2c4g.11186623.help-menu-2400256.d_2_8.5a6771eeJWalDw#a2b0288504ybg

? 支持多种文档类型(PDF、DOCX、TXT、XLSX、CSV)的上传和处理
?️ 智能 PDF 图片提取与显示
? 本地知识库构建与管理
? 集成阿里云通义千问系列大语言模型
? 支持非结构化数据和结构化数据处理
? 可自定义 RAG 参数(召回数量、相似度阈值等)
3
核心技术实现
3.1
文档处理与图片提取
系统提供了多种 PDF 图片提取和处理方法,以适应不同场景需求:
1. 基于坐标的区域截取(推荐方法)
针对标准化排版的文档(如固定格式的维修手册),使用基于坐标的精确截取:
def extract_images_from_maintenance_pdf(pdf_path, label_name): image_mapping = {} doc = fitz.open(pdf_path) # 根据文档格式定义的图片区域坐标 image_rect = fitz.Rect(400, 160, 750, 320) # 右侧中间区域 for page_index, page in enumerate(doc): # 直接从固定区域截取图片 pix = page.get_pixmap(matrix=fitz.Matrix(2, 2), clip=image_rect) if is_valid_image(pix): # 保存和映射图片...
优势:
对固定格式文档效果极佳
不受 PDF 内部图像对象表示形式限制
可以捕获矢量图形和复合元素
提高图片提取的准确率和质量
2. 基于对象标记的提取(备选方法)
使用 PyMuPDF 的内置功能识别 PDF 中的图像对象:
def extract_images_from_pdf(pdf_path, label_name): doc = fitz.open(pdf_path) for page in doc: image_list = page.get_images(full=True) for img in image_list: # 提取和处理图片...
局限性:
仅能提取 PDF 中显式存储的图像对象
无法提取矢量图形或作为背景的图片
可能会提取装饰性元素或无关图形
3. 其他优化方案
基于内容分析的智能提取:结合文本标记定位图片
多模态 LLM 辅助:使用视觉模型辅助识别复杂文档中的图片
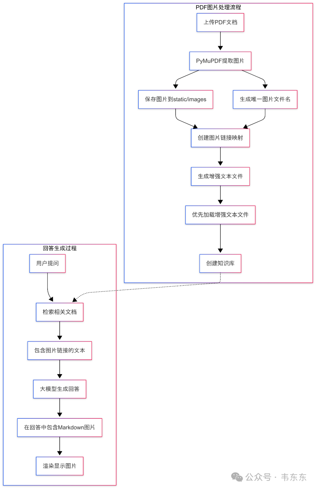
3.2
图片处理流程

3.3
RAG 技术实现
分块策略
系统针对不同类型的数据采用不同的分块策略:
非结构化文档:
documents = SimpleDirectoryReader(input_files=enhanced_files).load_data()index = VectorStoreIndex.from_documents(documents)
结构化数据:
nodes = []for doc in documents: doc_content = doc.get_content().split('n') for chunk in doc_content: node = TextNode(text=chunk) node.metadata = {'source': doc.get_doc_id()} nodes = nodes + [node]
嵌入模型
默认使用通义千问文档嵌入模型:
EMBED_MODEL = DashScopeEmbedding(model_name=DashScopeTextEmbeddingModels.TEXT_EMBEDDING_V2,text_type=DashScopeTextEmbeddingType.TEXT_TYPE_DOCUMENT,)# 若使用本地嵌入模型,请取消以下注释:# from langchain_community.embeddings import ModelScopeEmbeddings# from llama_index.embeddings.langchain import LangchainEmbedding# embeddings = ModelScopeEmbeddings(model_id="modelscope/iic/nlp_gte_sentence-embedding_chinese-large")# EMBED_MODEL = LangchainEmbedding(embeddings)
检索策略
采用两阶段检索策略:
向量相似度初筛:
retriever_engine = index.as_retriever(similarity_top_k=20)retrieve_chunk = retriever_engine.retrieve(prompt)
语义重排序:
dashscope_rerank = DashScopeRerank(top_n=chunk_cnt)results = dashscope_rerank.postprocess_nodes(retrieve_chunk, query_str=prompt)
注:比较初步的检索策略,可根据实际情况进行调整
4. 图片链接处理
只保留最相关文本块中的图片链接
移除其他文本块的图片链接
使用 Markdown 语法在回答中显示图片
prompt_template = """请参考以下内容,仅使用第一个最相关文本块中的图片链接。如果在第一个文本块中看到"图片链接:",将其转换为Markdown图片语法。请忽略其他文本块中的图片链接。"""
4
使用指南
4.1
上传数据
系统支持两种文件上传方式:临时上传:直接在 RAG 问答页面上传文件,临时使用
创建知识库:在"上传数据"页面中上传文件,并在"创建知识库"页面构建永久知识库
支持的文件类型
非结构化数据:PDF、DOCX、TXT
结构化数据:XLSX、CSV

4.2
创建知识库
进入"创建知识库"页面
选择已上传的类目或数据表
设置知识库名称
点击"确认创建知识库"
4.3
RAG 问答
flowchart TD A[用户提问] --> B[获取知识库] B --> C[检索相关文档] C --> D[重排序文档] D --> E[构建提示词] E --> F[调用大语言模型] F --> G[生成回答] G --> H[显示回答及图片]
5
项目结构
main.py – FastAPI 应用入口和 Gradio 界面定义
chat.py – RAG 问答核心功能和大模型调用
upload_file.py – 文件上传和处理逻辑,包括 PDF 图片提取
create_kb.py – 知识库创建和管理
html_string.py – Web 界面 HTML 模板
File/ – 存放上传的文件
VectorStore/ – 存放向量数据库
static/images/ – 存放提取的图片
images/ – UI 头像图片
自定义与扩展
修改嵌入模型
可以使用本地嵌入模型替代云端 API。
在create_kb.py和chat.py中取消相关注释并安装额外依赖。
优化提示词模板
修改chat.py中的prompt_template变量以定制提示词模板。
添加新的文档类型支持
扩展upload_file.py中的处理逻辑以支持更多文件类型。


