deerflow-你的私有化夸克搜索。实测与一手本地模型部署指北


让夸克AI搜索这种等级的AI搜索工具私有化到本地!
deerflow-你的私有化夸克搜索。实测与一手本地模型部署指北
它的部署相对容易,注意先在本地安装好官方推荐的必备工具(注意版本号不要搞错),照着官方给的指令走就好。我是没遇到什么问题。一遍过。
然后需要修改本地的配置文件.env和conf.yaml,以支持不同的搜索引擎与AI模型
deerflow-你的私有化夸克搜索。实测与一手本地模型部署指北
它还能支持Ollama本地模型,就实现真正的私有化了
deerflow-你的私有化夸克搜索。实测与一手本地模型部署指北
在对话框点选investigation
然后把问题告诉它
deerflow-你的私有化夸克搜索。实测与一手本地模型部署指北
发送问题
deerflow-你的私有化夸克搜索。实测与一手本地模型部署指北
然后它就开始前置推理了。和夸克表现得一模一样。为了做限定变量的测试,用了和上一篇测夸克与抖音一样的综合性专业性非常强的调研问题
以为和夸克没啥区别的我,很快就发现,惊喜来了。它可以更改补充AI的计划。然后再开始搜索研究。这是很多AI搜索都做不到的!给使用者更多的自由权,进一步让AI获取用户满意的内容。这样的交互非常棒。(edit plan)。其实前一篇文章也有提到AI会猜错用户的意图。这样的设计就很好的弥补了鸡同鸭讲的情况下导致了搜索方向与策略出错后带来的结果出错
deerflow-你的私有化夸克搜索。实测与一手本地模型部署指北


确认你满意了,点击start research, 它就会让大语言模型搜索
deerflow-你的私有化夸克搜索。实测与一手本地模型部署指北
它就开始按步骤搜索,如果你用的是tavily的搜索引擎,ai还能找图片
deerflow-你的私有化夸克搜索。实测与一手本地模型部署指北
最后会给用户一份完整的报告
deerflow-你的私有化夸克搜索。实测与一手本地模型部署指北
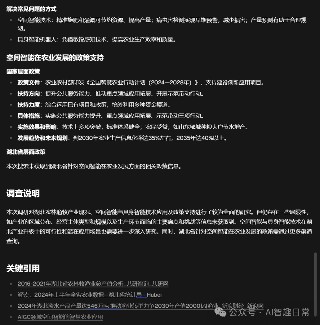
每一个步骤的搜索都会整理出引用源,而且精准度也和夸克一样。消息源切的比较准,权威性与准确性和可信度都很高
deerflow-你的私有化夸克搜索。实测与一手本地模型部署指北
效果真的没话说
以上测试我用的是豆包1.5pro完成的。需要在火山引擎大模型平台开通计费token服务。目前还有折扣和免费额度也是很划算
deerflow-你的私有化夸克搜索。实测与一手本地模型部署指北
关于模型的配置
这边蛮重要的,目前这个框架不支持推理模型(DeepSeek-r1,以及其他厂商名称带有‘thinking’的,和千问3)
deerflow-你的私有化夸克搜索。实测与一手本地模型部署指北
此外也介绍下ollma哪些模型能用
1.PetrosStav/gemma3-tools:27b
2.mistral-small3.1:latest(这个模型会在报告的时候说胡话,对中文长文支持度还是不够)
目前测了10个ollama中支持tool(工具调用的)能成功跑完deerflow       搜索任务的,只有这2个
另外在conf.yml中请按照这样的方式去配置ollama。api_key一定要有。没有写这行会出错。
deerflow-你的私有化夸克搜索。实测与一手本地模型部署指北
差点忘了。官方项目地址。https://github.com/bytedance/deer-flow/
看在我花了那么多时间测试上,给个三连不过分吧

前沿技术多模态技术新闻资讯

Veo 2正式登陆Google AI Studio了——实在太疯狂了!

2025-5-19 15:55:54

RAG技术前沿技术新闻资讯

RAG 已死?不,它将主导AI的未来

2025-5-19 16:27:27

0 条回复 A文章作者 M管理员
    暂无讨论,说说你的看法吧
购物车
优惠劵
搜索