AI Agent 产品 Manus 横空出世,瞬间点燃了科技圈的热情。邀请码在二手交易平台上的价格被炒至 999 元到 5 万元不等,足见人们对这款下一代 AI 交互方式的期待。Manus 不仅仅是一个智能助手,更是一个能够自主思考并交付结果的通用 AI 智能体。它的口号 “Leave it to Manus” 背后,是 Multi-Agent 系统的一次华丽亮相。无论大家怎么评价Manus,今天我们从技术架构的角度Manus 的神秘面纱,深入探讨其多智能体架构的奥秘。
一、Manus 是什么?从“思考”到“行动”的飞跃
在 AI 快速发展的今天,智能助手已经司空见惯,但 Manus 却与众不同。它是一个 通用 AI 智能体,能够自主执行从简单查询到复杂项目的各类任务。名字“Manus”源自拉丁语的“手”,象征着它不仅能思考,还能动手完成任务。相较于传统 AI 助手,Manus 的独特之处在于其 自主性 和 结果导向。用户只需提出需求,Manus 便能独立规划、执行并交付完整的结果,无需持续干预。这种“一步到位”的体验,标志着 AI 从“思考者”向“执行者”的转变。
二、Manus 的核心架构:四大模块与多智能体协作
Manus 的强大功能源于其精心设计的多智能体架构(Multi-Agent Architecture),该架构由四大核心模块构成,并通过多智能体系统实现高效协作。

1. 规划模块:Manus 的"战略指挥官"
规划模块是 Manus 的核心决策中枢,负责理解用户意图、分解复杂任务并制定执行计划。它能够将抽象的任务描述转化为具体的行动步骤,确保任务的高效执行。
-
主要功能:
-
任务理解与分析:采用深度神经网络解析用户指令,支持跨语言意图识别。
-
任务分解:将复杂目标转化为DAG(有向无环图)结构,自动生成关键路径。
-
执行计划制定: 基于强化学习动态分配计算资源,优化任务优先级队列,为每个子任务分配合适的工具和资源。
-
异常处理:实时检测执行偏差并触发Plan B方案。

例如,用户提出“帮我规划一次日本旅行”,规划模块会自动分解为“调研热门城市”“收集交通信息”“制定行程安排”“预算规划”等子任务,并为每个子任务制定详细的执行方案。处理"开发电商网站"需求时,能自动分解为UI设计、数据库搭建、支付接口开发等子任务,并建立模块间依赖关系。
2. 执行模块:Manus 的"特种作战部队"
执行模块是 Manus 的执行单元,模块化工具库支持200+API的智能调用,负责调用各类工具完成具体任务。它集成了多种功能,赋予 Manus 强大的操作能力。
-
可用工具:
-
网络搜索与信息检索:获取最新数据和信息,支持多源数据融合与可信度验证。
-
数据分析与处理:从数据清洗到可视化看板的端到端处理。
-
代码编写与执行:支持 Python、JavaScript、SQL 等语言与沙盒测试环境。
-
文档生成:自动生成报告、PPT 等文档。
所有操作在Docker容器中隔离执行,通过RBAC机制确保系统安全性。工具使用模块的多样性使 Manus 能够应对从信息收集到内容创作的各类任务。
3. 记忆模块:Manus 的"终身学习档案"
记忆模块分层存储架构实现知识持续进化,赋予 Manus 个性化和连贯性的能力,使其能够存储和利用历史信息,提升任务执行的效率和用户体验。
-
存储内容:
-
短期记忆:缓存会话上下文(128K tokens容量)
-
长期记忆:向量数据库存储百万级知识单元
-
元记忆:记录用户画像与行为模式用户偏好:记录用户的习惯和喜好,实现个性化服务。
-
历史交互:保存过去的对话和任务记录,提供上下文连贯性。
-
中间结果:存储任务执行过程中的临时数据,支持复杂任务的分步执行。
通过记忆重组算法,能自动构建知识图谱并发现潜在关联,Manus 能够在长期交互中不断优化服务,成为用户的“老朋友”。
4、验证模块(Verification):Manus的"质量监督官"
三重校验体系保障输出可靠性:
-
逻辑验证器:检测任务链的因果合理性
-
事实核查器:交叉比对多信源数据真实性
-
合规审查器:确保输出符合法律法规
如在医疗咨询场景中,会同步验证医学指南、最新论文和临床数据,生成置信度评分。
5、多智能体协作:"交响乐团"
Manus 采用多智能体系统(Multi-Agent System, MAS),由多个专业化智能体协同工作,统筹任务分配与进度管理。每个智能体专注于特定任务,如搜索、代码生成或数据分析,它们通过信息共享和任务分工实现高效协作。
-
协作流程:
-
指挥家智能体:统筹任务分配与进度管理,规划模块将子任务分配给相应的智能体。
-
专家智能体:各智能体独立执行任务,并将结果反馈给系统,30+领域专家模型(法律、金融、编程等)
-
质检智能体:系统将各智能体的输出实施多维度结果验证整合为最终结果,
-
通信总线:基于Pub/Sub模式的消息中间件
当处理跨国并购案时,法律、财务、合规智能体会自动组建虚拟团队,通过共识算法达成决策。这种协作模式使 Manus 能够处理高度复杂的任务,显著提升效率和准确性。
总结来看,Manus通过五层架构的有机协同,实现了从战略规划到战术执行的全链路智能化。各模块既独立演进又紧密配合,如同精密钟表般的协作机制使其在复杂任务处理中展现出类人的决策深度和机器特有的执行效率。
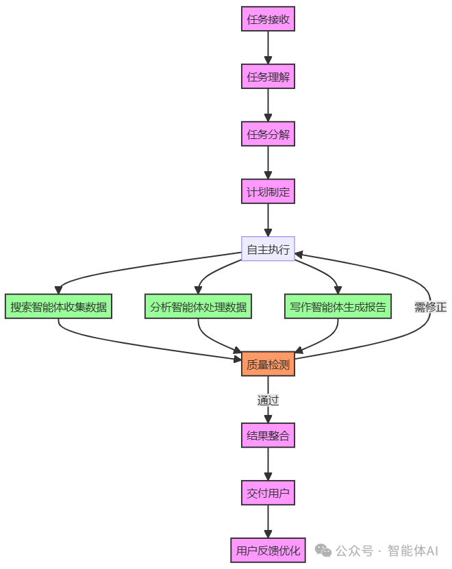
三、Manus 的工作流程:从需求到结果的完整闭环
Manus 的工作流程体现了其多智能体架构的优势,以下是其完整的执行过程:

-
任务接收:用户提交任务需求,如“帮我写个市场分析报告”。
-
任务理解:规划模块分析用户输入,结合记忆模块中的用户偏好和历史数据,准确理解任务目标。
-
任务分解:将任务拆解为“数据收集”“趋势分析”“报告撰写”等子任务。
-
计划制定:为每个子任务制定执行计划,指定所需的工具和资源。
-
自主执行:多智能体系统启动,搜索智能体收集数据,分析智能体处理数据,写作智能体生成报告。
-
质量检测:系统实时监测执行质量,必要时进行自我修正。
-
结果整合:将各智能体的输出整合为一份完整的市场分析报告。
-
交付用户:向用户提供最终结果,并根据用户反馈进行优化。
整个流程无缝衔接,确保任务的高效完成。
四、Manus 的技术亮点:创新与优势
Manus 在 AI Agent 领域的成功,得益于其多项技术创新:
-
自主规划能力:在 GAIA 基准测试中取得 SOTA 成绩,证明其在复杂任务中的优异表现。
-
上下文理解:支持长对话和多轮交互,保持对话连贯性。
-
多智能体协作:通过团队协作提升任务执行效率。
-
工具集成:支持多种工具的自动调用,增强任务处理能力。
-
安全隔离:采用 gVisor 沙箱技术,确保任务执行的安全性。
与传统 AI 助手相比,Manus 不仅能“思考”,更能“行动”,真正实现了从信息提供者到任务执行者的转变。

五、Manus 的应用场景:无限可能
Manus 的多智能体架构使其在多个领域展现出巨大潜力:

-
旅行规划:自动生成个性化行程和预算方案。
-
金融分析:提供股票趋势分析和风险评估报告。
-
教育支持:为教师生成教学课件和实验方案。
-
商业决策:对比分析产品,生成决策建议书。
-
市场研究:分析市场情绪,预测未来趋势。
无论是个人用户还是企业,Manus 都能为其节省大量时间和精力。
六、Manus 的创新与局限:一次技术的深度剖析
在对 Manus 的工作原理有了初步了解后,我们不妨从技术角度对其创新性和局限性进行深入探讨。大家也可以部署了 Manus 的平替版本 openmanus,这样对 Manus 的运作机制会有更深刻的认识。
1、Manus 的创新:推理加速与AI工具集成
Manus 的核心创新在于其 推理加速 和 AI工具集成 的能力。简单来说,DeepSeek R1、OpenAI o1 这样的大模型是Manus 的“大脑”(mind)。Manus 的目标是将这个“大脑”的思维(mind)转化为具体的行动(actions)。具体而言,Manus 采用了一种 类二叉树结构 的推理过程,将任务不断深化细化,直到分解为最小的可执行动作。这种结构化的分解方式,使得 Manus 能够将复杂任务转化为一系列可操作的步骤,并通过与其他 AI 工具的链接,分配给不同的智能体执行。
它通过将任务分解为子过程,并利用不同 AI 工具的专业能力来执行这些子任务,从而实现高效的任务处理。例如,在处理“撰写市场分析报告”时,Manus 可能调用搜索工具收集数据、分析工具处理趋势,并最终由写作工具生成报告。这种集成能力是 Manus 的一大亮点,极大地提升了其在多任务处理中的灵活性和效率。如果说集成也是一种创新,那么 Manus 确实可以称得上创新。
2、Manus 的局限:AI工具的完善性与任务中断
然而,Manus 的创新也伴随着明显的局限性。特别是在 AI 工具尚未足够完善的情况下,Manus 的执行效果会受到显著影响。例如,在使用 openmanus 时,经常出现“Manus selected 0 tools to use”的情况,即系统无法为特定任务选择合适的工具,导致任务中断。这种现象反映了 Manus 对外部 AI 工具的强依赖性——当工具不适用或功能不足时,Manus 的执行链条就会断裂。
此外,Manus 的推理过程虽然高效,但也带来了 算力消耗 的问题。一个简单的任务可能动辄消耗百万级的 tokens,这对算力资源提出了巨大挑战。云平台可能会因此率先受益,但如果推理过程无法变得更加精准,输出过多看似无意义的过程,就会导致 tokens 的浪费,降低整体效率。
3、未来发展:协议标准与软件系统翻新
Manus 的发展方向也引发了对未来技术生态的思考。如果 AI Agent 继续沿着这一路径发展,协议和标准 的建立将变得至关重要。现有的软件系统,尤其是登录安全验证机制,可能会被迫进行翻新,以适应 AI Agent 的自动化操作需求。例如,当前的验证码和多因素认证设计针对人类用户,而对于 AI Agent 的操作可能需要全新的认证协议。此外,算力需求的激增也将成为一个亟待解决的问题,尤其是在大规模部署 AI Agent 的场景下。未来,优化推理过程、减少不必要的资源浪费,将是 Manus 及其同类产品需要重点攻克的方向。
七、总结
Multi-Agent 系统代表了 AI 发展的前沿方向,Manus 的出现正是这一趋势的生动体现。它通过多智能体架构,将推理与行动相结合,实现了任务的自主执行。然而,Manus 并非完美无缺。其对 AI 工具的依赖和高算力消耗问题表明,它在技术成熟度和实用性上仍有提升空间。尽管如此,Manus 的尝试为 AI Agent 的发展开辟了新的道路,值得我们持续关注。尽管当前仍面临计算成本和任务准确性等挑战,但其协同智能的潜力不可估量。随着技术的不断进步,我们将迎来一个“Leave it to Agent”的时代,AI 将从“思考”无缝过渡到“行动”,为人类生活带来前所未有的便利。


