我最近一直在用即梦 AI,它同时拥有网页版和手机版,特别方便。而且,新用户还能获得赠送的免费额度,无论是制作图片还是视频,用来随便体验一下绝对是够的。





这样的回答已经很不错,不过我还想给它一些示例,看看能不能分析出一些更细致的内容,
我继续找了3个风格迥异的图片。








没想到DeepSeek帮我按照类别进行了归类分析,这样整体上就变得非常好理解。
接下来就是实操。
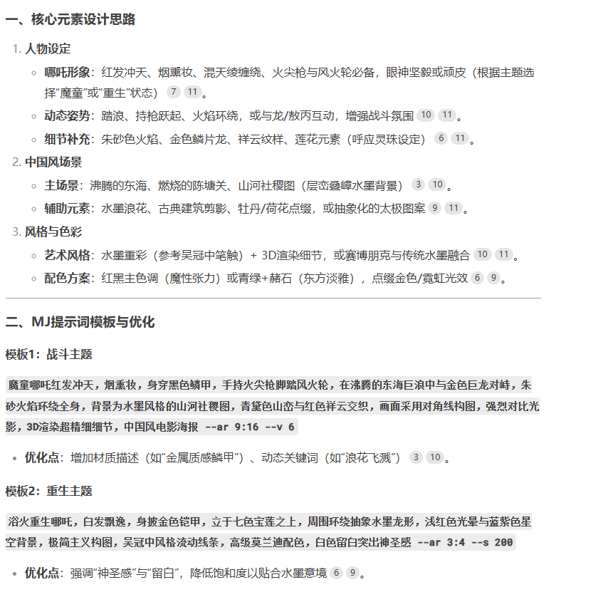
最近电影《哪吒》比较火,我想做一张类似哪吒海报的图片,下面是我用deepseek出了方案及一些提示词。









在使用即梦 AI 生成图片的过程中,我发现一些小技巧:选择全身像、侧身角度,设置前景,以及营造对视聊天的感觉,能显著提升图片的真实感,避免那种一看就是 AI 生成的生硬感。
另外,提示词并非越多越好,精简的提示词反而能让 AI 更精准地理解需求,因为内容过多时,AI 可能无法全部识别。
虽说生成的图片存在一定偶然性,但好在即梦 AI 最终生成的图片基本符合我的想象。


