-
告别向量数据库!PageIndex:让AI像人类专家一样阅读长文档
传统RAG的检索准确率让你头疼?试试这个在金融问答基准测试中达到98.7%准确率的开源项目!前言:RAG的困境在使用大语言模型处理企业文档时,你是否遇到过这样的问题:向量检索经常"文不对题",检索到的内容看起来相似但实际不相关长文档被切成碎片后,上下文信息丢失严重检索结果难以解释,不知道为什么返回了这些内容面对专业文档(财报、法规、技术手册),检索准确率直线下降这些问题的根源在…- 0
- 0
-
RAG 落地全干货深度分享:从“效果不理想”到生产级 RAG 系统的进化之路
导读 RAG(检索增强生成)作为大模型在企业内部落地的“标准答案”,在过去一年里经历了从疯狂跟风到冷静反思的过程。尽管其原理看似直观——将企业私有知识向量化并结合 LLM 进行问答,但在实际投产中,召回率低、严重幻觉、成本失控等问题层出不穷。据 DataFun 调研显示,“RAG 效果不理想”被提及的频率高达 48 次,位居 AI 落地痛点之首。本次圆桌由 DataFun 主办,邀请了网…- 0
- 0
-
OpenViking:面向 Agent 的上下文数据库
挣脱上下文的枷锁:OpenViking,为 AI Agent 而生的开源上下文数据库“We are swimming in a sea of information, and we need to learn to navigate.” — Norbert Wiener“我们正畅游在信息的海洋中,我们需要学会航行。” — 诺伯特·维纳AI Agent 的浪潮已至,它正从简单的任务执行者,演变为能够…- 0
- 0
-
告别“伪智能”代码:用 Spec + RAG 打造真正懂你的AI程序员
一、引言:AI Coding 提升代码质量的关键——知识库的深度建设在当前 AI Coding 快速普及的背景下,业界普遍面临一个核心矛盾:模型“能写” ≠ “写得对”。尤其在高频迭代、强业务耦合的场景中,代码的正确性、可维护性和一致性远比“能生成”更重要。要突破这一瓶颈,关键在于让 AI 不仅“会写”,更要“懂上下文”——即深刻理解特定项目的技术契约、业务语义与工程惯例。为此,我们提出构建一套高…- 0
- 0
-
今天,分享Clawdbot记忆系统最佳工程实践
Clawdbot已经彻底疯狂了,github达到79.5k star,以至于火到被迫改名了moltbot分享两篇Claude Skills最新论文,有3个核心结论Clawdbot 的独特之处在于它能够自主处理现实世界的任务:管理电子邮件、安排日历事件、处理航班值机以及按计划运行后台任务。但真正引起人注意的是它的持久记忆系统,该系统保持 24/7 的上下文保留,无限期地记住对话并建立在前一…- 0
- 0
-
从 RAG 到 Agentic Search,一次关于信任 AI 判断的认知升级
三个月的设计,被一条推文推翻"早期版本的 Claude Code 采用了 RAG + 本地向量数据库的方案,但我们很快发现智能体搜索(Agentic search)的效果通常更好。" —— Boris Cherny, Claude Code 之父序:正确的努力,错误的方向2025 年底,我的知识库出了问题。2400 多份文档,涵盖产品文档、技术笔记、内部 Wiki。问题不是&q…- 0
- 0
-
效率神器 Claude-Mem:终结 AI “金鱼记忆”!自动保存上下文、可视化记忆流,开发体验提升 10 倍!
你是否厌倦了每次重启 Claude Code 都要重新“喂”一遍项目背景?Claude-Mem 是一款专为 Claude Code 打造的持久化记忆系统,通过自动捕获、语义压缩和智能检索,让 AI 拥有跨会话的长期记忆,同时大幅节省 Token 成本。AI 虽强,却是“七秒记忆”?作为开发者,我们越来越依赖 Claude Code 这样的 CLI 工具来辅…- 0
- 0
-
企业AI落地三重门,用友如何破局?
近期,在北京,1000多名生态伙伴涌向用友的会场,他们在寻找一个答案:在被大模型、Agent的概念相继“轰炸”之后,中国企业软件的底牌到底是什么?现场的气氛,在理性中透露着一股炙热。整场峰会已不再只是传统意义上的产品发布,更像是一场关乎软件产业生存状态演进的前瞻“预演”。王文京向软件产业、也向这个时代,递出了一个关键词:焕生。相比于“升级”,“焕生”更具生命感,也更贴合AI重塑软件的底层逻辑。这场…- 0
- 0
-
Embedding相似度虚高,如何用langchain+Milvus搭建CRAG解决?
最近后台经常会收到一个提问,就是我的RAG经常打捞上来一个相似性分数极高,但是完全不可用的内容,到底要怎么办?这背后,其实是个传统 RAG在设计最底层的想当然:相似度高 = 结果好。但这套逻辑在生产环境里根本站不住脚。因为高分文档可能早就过期了,或者讲的是完全不匹配的场景、甚至核心信息缺斤短两。而 CRAG 的核心价值,就是在检索和生成之间引入了一道评估环节,对检索结果做三元判决(正确 / 模糊 …- 0
- 0
-
不用向量数据库的 RAG,居然跑得更准了?
最近在翻 RAG 相关项目时,看到一个挺反直觉的思路,忍不住多看了几眼!它就是——PageIndex它做了一件不一样的事:把向量数据库,从 RAG 里彻底拿掉了不是“少用”,也不是“可选”,而是从设计一开始就假设:检索这一步,不一定非要靠相似度向量 RAG 的老问题 如果你平时主要在处理财报、招股书、监管文件,或者各种技术规范、专业教材,那大概率遇到过这种情况:向量检索给你的…- 0
- 0
-
当RAG遇上Agent记忆:为什么相似度检索会"塌方"?
传统RAG检索在Agent记忆场景下会返回大量冗余内容,而后处理剪枝又容易破坏证据链条。 这个看似矛盾的困境,正是当前agent记忆系统面临的核心挑战。论文指出,标准的RAG(Retrieval-Augmented Generation,检索增强生成)管道是为大规模、异构语料库设计的,检索到的段落通常是多样化的。然而,agent记忆是一个有界且连贯的对话流,候选片段高度相关,经常是近似重…- 0
- 0
-
Claude Cowork 真能替换 RAG ?
近期,Anthropic放出一个大招——Claude Cowork要支持知识库级别的记忆能力了。消息一出,整个AI圈瞬间炸开了锅。有人激动地说:"RAG这下要失业了!"也有人冷静地分析:"别高兴太早,事情没那么简单。"作为一个在AI圈摸爬滚打多年的从业者,见过太多"颠覆性技术"的炒作。但这次,确实有些不一样。为什么?因为Cowork解决的…- 0
- 0
-
为什么 RAG 越用越慢?如何反向调优?
摘要:在RAG(检索增强生成)系统已经成为连接大语言模型与外部知识库的关键技术架构。然而,许多开发者和企业发现,随着使用时间的增加和数据量的增长,RAG系统的响应速度逐渐变慢,甚至影响到整个应用的可用性。本文将深入分析RAG系统性能下降的原因,并提供一套实用的“反向调优”策略。01—RAG系统为什么越用越慢?大家在使用RAG的时候会发现,刚开始10几个文档,响应速度还可以1-3s基本可以检索到合格…- 0
- 0
-
NotebookLM如何在48小时内分析2万份论文?
用AI写地学文献综述:从超大语料到证据链一位 Reddit 法律研究者把 2 万份案件材料(约 100MB)通过 OCR 整合为单一可检索文本,并用 AI 在 20–30 小时内完成原本需要数百小时的线性阅读。这不是“速度更快”的故事,而是“组织方式改变”的故事。把这类方法迁移到地学文献综述,可以显著提升证据管理与研究版图构建的效率。本文在吸收该案例的方法论后,重新组织为地学综述写作路径,重点探索…- 0
- 0
-
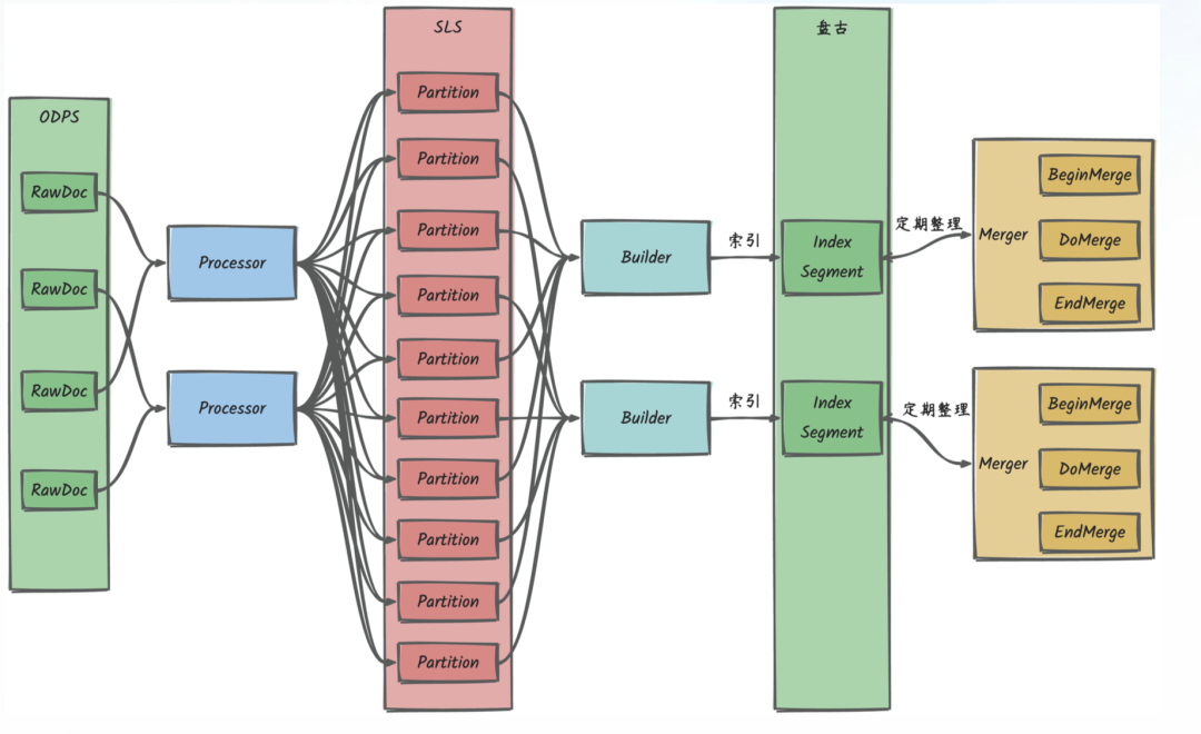
基于 Ray 的蚂蚁数据构建引擎在搜推和 RAG 场景的实践
在蚂蚁集团,每一次精准的搜索推荐、每一轮流畅的智能对话背后,都离不开高质量数据的强力支撑。作为蚂蚁智能引擎部的核心技术底座之一,AI 数据构建引擎正持续为全站搜推广系统等关键产品注入“智能血液”。本文整理自 Ray Forward 2025 上蚂蚁集团技术专家谢涛的分享,共包含三个部分:基于 Ray 的海量数据构建提效基于 Ray 的 RAG 算子体系建设下一步展望基于 Ray 的海量数据构建提效…- 0
- 0
-
面向手机Agent的记忆系统工程:OPPO的Agentic-RAG实战与演进
导读 来自 OPPO AI 中心的高级算法工程师余明老师,将分享面向手机 Agent 的记忆系统工程,内容聚焦于手机记忆搜索的实际落地。本次分享题目为《面向手机 Agent 的记忆系统工程》。核心内容包括以下七个方面:1. 应用场景与战略定位2. 记忆搜索的核心挑战与工程瓶颈3. RAG 技术架构设计4. 效果提升的关键:分层提示工程与动态上下文构建5. 隐私安全与评…- 0
- 0
-
为什么总感觉 Claude Code 比 Cursor 聪明?真正的原因根本不是模型能力!
不知道你们有没有这种感觉:在用 Cursor 、Trae 这种 AI 编程 IDE 的时候,刚开始觉得它非常好用,但一旦卡壳,它就像个智障一样,盯着错误的地方一通乱改。而当你使用Claude Code 等命令行工具时,虽然它反应没有那么迅速,但你总感觉它在独立思考一样,就像坐在你旁边的真人工程师那么聪明。这真不是你的错觉!也不是命令行里的模型智商更高——大家背后很可能跑的都是同一个模型…- 0
- 0
-
从RAG到GraphRAG:货拉拉元数据检索应用实践
1. 什么是RAG?RAG(Retrieval-Augmented Generation,检索增强生成) 是一种结合信息检索与文本生成的技术。核心思想:在生成答案前,先从大规模知识库中实时检索相关信息,然后基于这些检索到的可靠证据来构建回答。这种方法有效提升了生成内容的准确性、时效性与可信度,同时显著减少了大模型产生“幻觉”或错误信息的风险。RAG广泛应用于智能问答、文档摘要…- 0
- 0
-
Java 开发者的轻量级 RAG 方案:MeiliSearch 混合搜索实战
构建高质量的 RAG(检索增强生成)系统,混合搜索策略是绕不开的技术选型。纯向量语义搜索虽然能理解用户意图,但在处理精确匹配场景时表现不佳。当用户搜索特定的错误代码、API 方法名或产品序列号时,向量搜索往往会召回大量语义相关但实际无用的结果。纯 BM25 关键字搜索则相反,它能精确匹配字面内容,但无法理解同义词、上下文和用户的真实意图。搜索"如何优化数据库性能"时…- 0
- 0
-
上下文腐烂:拖垮企业AI与LLM表现的隐患与对策
文章指出,企业AI和LLM面临“上下文腐烂”问题,即过多或冲突数据导致AI性能下降、产生幻觉和延迟。解决之道在于数据治理和上下文质量管理,确保AI获取最相关信息。译自:How context rot drags down AI and LLM results for enterprises, and how to fix it[1]作者:Todd R. Weiss当今最常引用的商业箴言…- 0
- 0
-
从向量里逆向出原始文本和模型来源
🔬 在线 Demo: embedding-inversion-demo.jina.ai📊 技术报告: jina.ai/news/embedding-fingerprints 📊 技术报告: jina.ai/news/embedding-inversion 📄 论文: arxiv.org/abs/2602.11047 💻 代码: github.com/jina-ai/e…- 0
- 0
-
如何用 AI 做业务级 Code Review
Code Review 遇到的挑战对于核心的业务项目来说,Code Review (代码评审) 是必不可少的。但现实中的代码评审时常常被以下几件事所困扰:Diff 太多,看不过来开类似的 Bug 出现过,复盘文档也有,然而新人不知道,老人记不清AI 不懂业务,不能给出实质性的建议因此,我们希望打造一个有记忆、懂业务、还看过你们线上事故的评审的 AI 助手,让它帮我们守最后一道门。核心链路:从 gi…- 0
- 0
-
AIOps探索:做运维领域的RAG,如何做数据清洗
研究Aiops有一段时间了,目前手里有不少可落地的方案了,接下来会把这些方案全部整理到我的大模型课程里。同时,欢迎大家把你遇到的场景在评论区留言。我会在能力范围内给你提供思路和建议。上一篇文章说了,做AIOps,不要忽略做运维RAG,但是做RAG的关键在于如何搞到高质量的数据。而数据无外乎来自于各种各样的文档、邮件、工单、故障复盘、IM聊天记录等等。很多人做 RAG,一上来就研究模型、Embedd…- 0
- 0
-
Claude Code 每次都要重新探索代码?这个工具直接省下30%成本
用 Claude Code 写代码最烦的是什么? 不是它写不出你想要的函数,也不是它偶尔犯傻。是每次开新会话,它都要像个无头苍蝇一样,重新探索一遍你的整个代码库。 你看着那个进度条: 探索 /src/api/ 结构... 探索 /src/components/ 结构... 探索 /src/database/ 结构... 每次。 每次都要花一两分钟,每次都要烧掉十几万 tokens,每次都要等它把文…- 0
- 0
❯
购物车
优惠劵
搜索
扫码打开当前页

联系我们
返回顶部
幸运之星正在降临...
点击领取今天的签到奖励!
恭喜!您今天获得了{{mission.data.mission.credit}}积分
我的优惠劵
-
¥优惠劵使用时效:无法使用使用时效:
之前
使用时效:永久有效优惠劵ID:×
没有优惠劵可用!



















