导读
过去数月,快手内部围绕真实需求场景,探索 Java 后端 AI Coding 落地方案。经探索,快手主站团队将真实需求的 AI 代码采纳率逐步提升至60%~90%,沉淀出面向后端的 “码图” 框架,初步摸索出人与 AI 协同的 AI Native 研发范式。本文将结合真实案例,深入分析 Java 后端 AI Coding 的难点及解决方案。
在实际项目开发中,我们曾碰到这样一个真实需求:要在某个存量后台页面中,新增一个筛选条件,同时新增若干字段用于列表展示。从需求描述来看,这属于非常典型且复杂度不高的改动。
然而,当我们真正着手拆解这个需求时,就会发现它并非表面那么简单,而是横跨了完整的服务端调用链。具体涵盖以下几个关键环节:
-
Controller 层负责参数的封装与校验;
-
Service 层进行多服务的协同查询;
-
DAO 层执行列表查询以及总数统计;
-
VO / Helper 层完成数据的组装与结构映射;
-
DB 层则要进行字段评估与结构调整。
最终,仅仅是这两个看似微小的改动点,实际涉及的工作量却相当可观,包括 7个类的调整、8 处关键代码的修改,还需要确保多层隐式依赖保持一致。


1、把业务需求直接“扔给 AI”会发生什么?
在没有任何额外上下文和缺少工具辅助的情况下,我们尝试直接将需求描述交给 AI,让它“帮忙改代码”。结果并不意外,且问题非常典型。
问题一:漏改——只看到函数,看不到流程
在该接口中,列表查询和总数统计是紧密关联、成对出现的逻辑,分别负责分页数据和分页总数的处理。但 AI 修改代码时,只对列表查询条件进行了调整,却遗漏了总数统计逻辑,导致前端分页信息与实际数据严重不符。这表明,AI 虽然能处理局部逻辑,但无法把握整体流程的正确性。
问题二:错改——不理解数据结构与职责边界
新增的展示字段来自多个 Service,需经 Helper 统一组装后返回。然而,AI 并不清楚哪些字段已经存在于 Service 返回中,也不了解字段应落在哪一层 VO 结构中。实际编写结果要么留下“TODO”或默认值,要么将字段错误写入顶层对象,破坏了原有的数据结构。由此可见,AI 虽能“写代码”,却并不真正“理解代码在系统中的位置”。
上述这些问题分布在 Controller、Service、DAO、VO各层,但究其本质,原因是一样的:AI只能感知局部上下文,无法感知完整的调用链以及隐式依赖。它能正确修改一个函数,却无法判断这个函数是否与其他逻辑成对出现、修改是否需要在调用链上同步传播,以及数据在不同层级中的真实语义和归属。
在行业内,前端 AI Coding 领先于后端已成为普遍共识。那么,为何后端 AI Coding(尤其是 Java 端)的推进速度相对迟缓呢?在不断探索的过程中,我们逐渐认识到:AI Coding 理解前端工程,如同“搭积木”般直观;而面对后端工程,则仿佛置身于“走迷宫”的困境。如何让 AI 顺利穿越这座“迷宫”,正是后端 AI Coding 需要攻克的核心难题。
与前端“所见即所得”的开发模式截然不同,后端 AI Coding 面临的核心挑战在于PRD 并不等价于后端可执行的工程事实。实际上,后端的真实复杂度几乎全部隐藏在 PRD 之外,这些关键信息往往分散在成百上千个文件、模块与配置之中,PRD 既不可能也难以完整呈现。
2.1 PRD并不是后端可以直接执行的“工程语言”
从 PRD 出发,研发人员通常能够凭借经验自然地完成一系列“脑补”工作:明确哪些改动属于后端范畴、确定请求入口位置、判断是否涉及数据库操作、评估是否需要联动其他模块,以及查找系统中是否已存在相似逻辑等。
然而,这些对人类而言是再平常不过的常识,对 AI来说却如同信息断层。PRD 往往只会简单表述“前端/UI 需要改动,后端接口也要扩展字段”,却不会进一步说明:后端的开发边界究竟在哪里;改动是发生在 Controller 层、定时任务,还是 RPC 入口;字段是来源于 DB、下游服务,还是历史数据;改动是否会对缓存、索引或异步链路产生影响。
这些在日常开发中属于后端交付的最小必要信息,对 AI 而言,并非是“没看清楚”,而是压根就没有被提供。

2.2 后端真正的复杂度,几乎全部藏在 PRD 之外
更为关键的是,后端的复杂度并非体现在接口签名上,而是隐藏在流程和隐式约束之中。以一次“提交操作”为例,在真实的后端系统里,其背后往往涉及一系列复杂逻辑:(1)Service 内部的同步 RPC 调用;(2)本地事务控制与回滚逻辑;(3)数据库写入与 binlog 产生;(4)异步链路触发(如 Kafka、ES、缓存刷新);(5)跨模块的数据一致性与最终状态收敛。
这些逻辑才是后端工程的“主体结构”,但 PRD 既不会也无法对这些流程进行详细描述。这就导致 AI 虽然能够看到“要改接口”,却无法预见一次改动会在系统中引发多少连锁反应。

-
第一阶段,致力于解决 AI 能否看到系统全貌(Context)的问题; -
第二阶段,则聚焦于即便 AI 能看到系统全貌,能否实现稳定控制(Control)的挑战。
3.1 第一阶段:解决上下文问题
在前文的案例中,我们遇到的问题:AI 能修改局部代码,却无法理解它在系统中的位置。这并不是模型“不聪明”,而是因为它缺乏像人一样的系统视角。而这种视角,在后端工程中,来自于对三件事的理解:
1. 代码是如何分层的;
2. 各类代码元素之间是如何关联的;
3. 一次需求,会沿着怎样的调用与数据路径传播。
在前文提及的案例中,我们遭遇了这样的困境:AI能够修改局部代码,却无法理解这些代码在系统中的位置。这并非模型不够“聪明”,而是因为它缺乏像人类研发人员那样的系统视角。而在后端工程里,这种视角源于对三件事的理解:一是代码是如何分层的;二是各类代码元素之间是如何关联的;三是一次需求会沿着怎样的调用与数据路径传播。
3.1.1 明确代码层级结构
在研发人员的认知中,一个后端工程天然存在多种划分方式。从职责视角看,Controller、Service、DAO、Helper 各自承担着不同的职责;从系统边界视角看,又可划分为本服务、下游服务以及公共组件。
然而,这些划分往往仅存在于“共识”之中,并未被机器显式感知。因此,我们的第一步并非急于让 AI 编写代码,而是先将这些层级结构显性化,明确每一层的职责、哪些层之间允许直接交互,以及哪些改动天然具有“扩散效应”。以下是两种视角的代码层级结构示例:
以下为两种视角的代码层级结构:


3.1.2 从“类文件”到“代码元素”
仅仅知晓“这是 Service、这是 DAO”还远远不够。在真实的工程环境中,改动并非发生在“类”这个粗粒度层面,而是发生在更细的代码元素之间,比如一个方法调用了谁、一个字段被哪些逻辑依赖、一个构造器是否隐式影响了初始化流程等。所以,我们进一步将分析粒度下沉至类中的字段、方法、构造器以及它们之间的关系,目的是让 AI 理解“修改的这一行代码,究竟会牵动哪些地方”。

3.1.3 构建“代码元素关系图谱”(Code Graph)
当我们将关注点从“文件”转向“代码元素及其关系”后,一种更自然的抽象方式出现了:整个代码库本质上是一张有向依赖图。其中,节点代表字段、方法、构造器等代码元素,边代表调用、引用、继承、依赖等关系。

数据结构定义:图的节点为类中元素,包括字段、方法、构造器等;
图的边为元素间的依赖关系,如类的继承、方法引用、字段引用等。
我们选择从编译后的字节码入手构建这张代码元素关系图谱,并将其存入图数据库中。这样做的好处在于,系统的“隐式结构”首次变成了可查询、可遍历、可计算的实体。

分析项目编译后的字节码文件,获取类中元素以及相互依赖关系,进而构建图数据库
3.1.4 从图谱到智能:AI 借助代码图谱获得系统视角
当代码关系以图的形式存在后,AI 不再需要“猜”系统结构。通过图数据库查询(如 Cypher),AI 可以明确知道:一个类的上下游依赖、一个方法被哪些路径调用、一次改动可能影响的范围。这一步,标志着 Context 不再只是静态文本,而是结构化、可推理的工程事实。

代码图谱存入 Neo4j 的图数据库中之后,可通过图数据库查询语言 Cypher,以直观的声明式语法实现高效的图遍历、路径分析等操作
最终,我们解决Context问题的设计分为三层:内容基座层、补充信息层以及大模型执行层。
在内容基座层,我们将整个代码库抽象为代码元素关系图谱,把工程事实转化为可计算的结构;在补充信息层,引入面向 AI 的 Context 约束与规范层,补齐 AI 做判断所需的关键信息,同时严格控制其发挥空间;在大模型执行层,大模型基于代码图谱生成 Cypher 查询,通过查询结果精确获取上下游依赖、影响范围与修改路径,在明确约束和规范的前提下做出工程级决策。

3.2 第二阶段:解决可控性问题
成功解决 Context 问题后,我们确实看到 AI Coding 的效果有了明显提升。但很快,新的问题出现了。
3.2.1 单Agent,无法稳定承载复杂任务
当我们尝试用一个大模型串联需求理解、方案推导、代码生成、多文件修改整个流程时,问题开始集中爆发,上下文迅速膨胀,Prompt 变得又长又脆弱、不同阶段的信息相互干扰、幻觉开始在“看似合理”的地方出现。这让我们意识到:Context解决的是“看不看得到”,但并没有解决“能不能被稳定使用”。
3.2.2 从 Prompt 驱动,到代码驱动的 Multi-Agent
真正的转折点在于我们放弃了“一个 Prompt 解决所有问题”的思路,转而引入 Multi-Agent / SubAgent 架构。该架构的核心目标有两个:一是控制单个 Agent 的上下文长度,避免信息过载;二是让不同阶段的任务彼此隔离,减少相互干扰。
在这种架构下,主控 Agent 负责任务拆解与结果汇总,子 Agent 只专注于单一子目标,代码修改本身交由 kwaipolit(快手内部自研的Copilot工具)完成,而非自由生成。如此一来,Workflow 从“Prompt 驱动”转向了代码驱动,确定性显著提升。

流程示意图

Multi-Agent执行流程示意

在传统研发模式下,工程师往往同时扮演三种角色:需求理解者、方案设计者、具体实现者。而在后端 AI Coding 成熟之后,这三者开始出现清晰分离。在新的研发范式中,AI 不再是“补全代码的工具”,而是工程执行者;而工程师的核心职责,开始前移并上移。
在新的研发流程中,工程师不再直接编写最终代码,而是将精力集中在以下三个方面:
-
其一,从 PRD 中拆解模块边界:明确哪些改动属于同一个工程问题,哪些是不同子问题,为后续工作划定清晰的范围。
-
其二,运用流程图描述主干逻辑,通过 mermaid 等形式,把核心调用路径和数据流显性化,让复杂的系统逻辑一目了然。
-
其三,补齐关键参考类与入口信息,帮助系统快速定位工程中的“锚点”。
通过完成上述工作,工程师最终产出的是一份概要设计,而非实现代码。这份概要设计就如同建筑行业的施工蓝图,为后续的工程实施提供了清晰的指导方向。
在概要设计交付之后,后续工作不再依赖人工展开,AI从生成代码的角色转变成了执行设计。核心 Agent 读取概要设计、调度多个 SubAgent、分别完成图检索、代码检索、语义检索、进行场景理解与动作决策、生成一份可执行的编码计划。最终,在 IDE 中将编码计划转化为真实代码修改。
简而言之,在新的研发范式下,人类工程师负责“想清楚要做什么”,而 AI 则负责“在工程约束下把事情做完”,二者各司其职,共同推动项目的顺利进行。
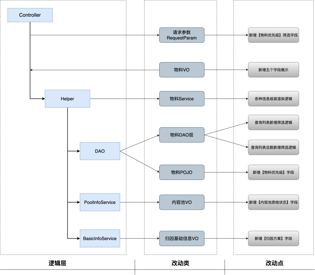
在新的研发范式下,前文提及的落地失败的案例,概要设计如下:

4.2 整体架构
这套研发范式并不是“角色分工的口头约定”,而是由一整套工程架构托底的完整架构。

从系统视角看,整个码图体系被清晰地拆分为准备阶段与实施阶段。
-
在准备阶段,会对代码仓库做一次工程级建模。一方面,通过编译分析生成 Java 的调用依赖图谱并进行图结构化存储;另一方面借助大模型以及DeepWiki(快手内部结构化仓库说明文档)解析仓库结构、业务术语与工程规范,形成领域知识并向量化存储。最终,代码从“文件集合”被转化为“可检索、可推理的工程地图”。
-
在实施阶段,研发人员先基于 PRD 产出模块拆分和概要设计。码图的核心 Agent 读取这些设计后,通过本地 Python 驱动的可控执行引擎,不断调用图检索、代码检索与语义检索工具,进行场景理解与动作决策,最终生成一份伪代码级别的编码计划。
当编码计划生成后,系统将控制权交给 Kwaipilot,由其在工程约束下完成最终代码生成。
有一句在计算机科学领域广为流传的话:“任何复杂问题,都可以通过引入一个中间层来解决。”在后端 AI Coding 这件事上,我们同样验证了这一点。在码图体系中,我们引入了两个关键的“中间层”:
-
PRD → 概要设计:由人完成,用来保证需求理解的准确性与架构决策的质量
-
概要设计 → 编码计划:由独立 SubAgent 完成,用来将设计翻译为可执行、可校验的工程步骤
正是这两个中间层,把“需求”与“代码”之间那段最容易失控的黑盒过程,拆解成了可理解、可验证、可约束的工程路径。AI 也因此从“猜需求写代码”,转变为“按工程计划执行代码”。
经过多轮方案演进和真实生产环境的验证,我们逐渐形成了两个非常清晰、也非常重要的共识。
第一,精准的 Context 是后端 AI Coding 的决定性因素。倘若没有上下文,AI 只能在局部文件中补全和改写,难以把握系统的全貌。只有当代码被图谱化、被语义化、被工程化之后,AI 才能真正理解系统级结构,承担真实需求的实现工作。
第二,提升可控性,是所有 “AI Coding 产品”必须优先解决的核心能力。可控性并不是通过更强的模型能力自然获得的,而是由模型能力、Prompt 设计、系统框架与工程校验共同构成的一种体系化能力。当 Context 被工程化,当行为被系统约束,AI 才第一次具备了成为“工程执行者”的资格。


