Anthropic分享了一份技术Blog:《Building Agents with Skills: Equipping Agents for Specialized Work》,解释为什么停止构建专门的Agents,转而开始构建技能(Skills),以及这种转变如何改变我们对扩展Agents能力的思考方式。

太长不看版:(分享两篇Claude Skills最新论文,有3个核心结论)

过去一年发生了很大变化。MCP成为了智能体连接性的标准,得到了行业领导者和开发者社区的快速采用。Claude Code发布成为一个通用编程智能体。我们还推出了Claude Agent SDK,现在提供了一个开箱即用的生产级智能体。
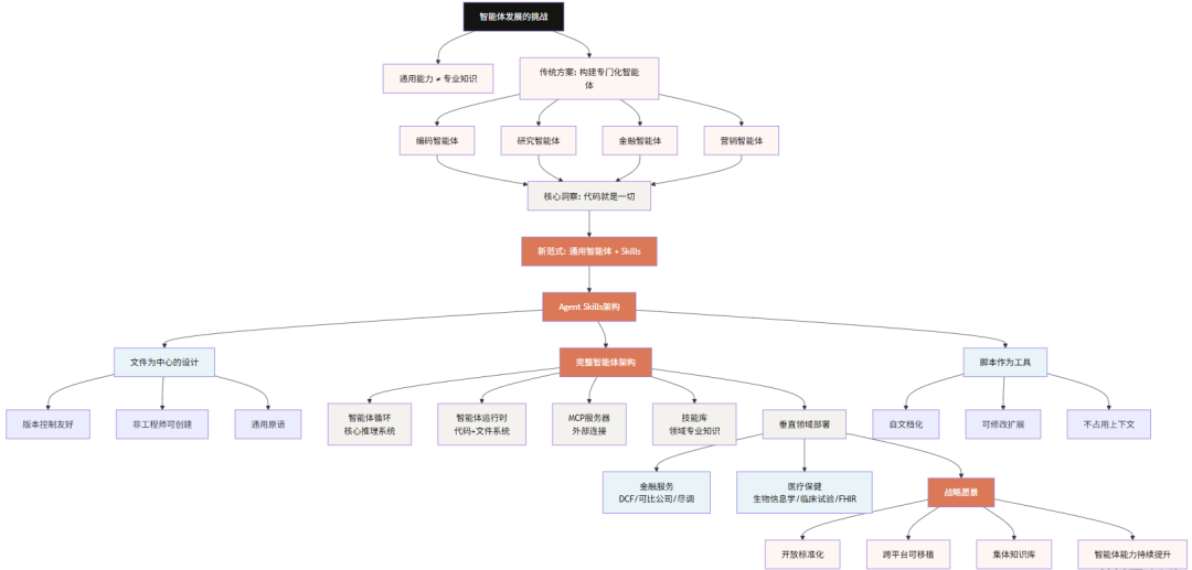
但当我们构建和部署这些智能体时,我们不断遇到同样的差距:智能体拥有智能和能力,但不一定具备有效处理实际工作的专业知识。这促使我们创建了Agent Skills。Skills是有组织文件的集合,将领域专业知识——工作流程、最佳实践、脚本——打包成智能体可以访问和应用的格式。它们将一个有能力的多面手转变为知识渊博的专家。
新范式:代码就是一切
我们曾经认为不同领域的智能体看起来会非常不同。编码智能体、研究智能体、金融智能体、营销智能体——每个似乎都需要自己的工具和脚手架。行业最初接受了这种特定领域智能体的模式。但随着模型智能的提升和智能体能力的发展,我们收敛于一种不同的方法。

我们开始将代码不仅仅看作一个用例,而是智能体执行几乎任何数字工作的接口。Claude Code是一个编码智能体,但也是一个恰好通过代码工作的通用智能体。

考虑一下使用Claude Code生成财务报告。它可以调用API进行研究,将数据存储在文件系统中,用Python进行分析,并综合见解。所有这些都通过代码发生。脚手架变得像bash和文件系统一样简单。
但通用能力并不等同于专业知识。当我们开始使用Claude Code进行实际工作时,一个差距出现了。
缺失的部分:领域专业知识
如今的智能体就像那个数学天才:善于推理新情况,但往往缺乏经验丰富的专业人士的积累专业知识。在适当指导下,他们可以做出惊人的事情。然而,他们往往缺少重要的背景信息,不容易吸收你组织的专业知识,也不会自动从重复任务中学习。
Skills通过将领域专业知识打包成智能体可以逐步访问和应用的格式来弥合这一差距。
什么是Agent Skills?
技能为智能体打包领域专业知识和程序知识。
anthropic_brand/
├── SKILL.md
├── docs.md
├── slide-decks.md
└── apply_template.py
技能的简单性是刻意的。文件是一个通用的原语,适用于你已有的东西。你可以用Git对它们进行版本控制,将它们存储在Google Drive中,并与你的团队分享。这种简单性也意味着技能创建不仅限于工程师。产品经理、分析师和领域专家已经在构建技能来编纂他们的工作流程。
渐进式披露
技能可以包含大量信息。为了保护上下文窗口并使技能可组合,它们使用渐进式披露:在运行时,只向模型显示元数据(来自YAML前言的名称和描述)。
---
name: Anthropic Brand Style Guidelines
description: Anthropic's official brand colors and typography…
---
如果Claude确定需要某项技能,它会读取完整的SKILL.md文件。如需更多详细信息,技能可以包含references/目录,其中包含仅在需要时加载的支持文档。
这种三层方法意味着你可以为智能体配备数百项技能而不会压垮其上下文窗口——元数据使用约50个token,完整的SKILL.md文件约500个token,参考文件2000+个token,仅在特别需要时加载。
技能可以包含脚本作为工具
传统工具有问题:有些有写得不好的说明,模型并不总是能够修改或扩展它们,而且它们往往会膨胀上下文窗口。另一方面,代码是自文档化的、可修改的,并且根本不需要一直在上下文中。
这里有一个真实的例子:我们不断看到Claude编写相同的脚本来将Anthropic样式应用于幻灯片。所以我们让Claude将其保存为自己的工具:
# anthropic/brand_styling/apply_template.py
import sys
from pptx import Presentation
if len(sys.argv) != 2:
print("USAGE: apply_template.py <pptx>")
sys.exit(1)
prs = Presentation(sys.argv[1])
for slide in prs.slides:
...
slide-decks.md中的相应文档简单地引用了这个脚本:
## Anthropic Slide Decks
- Intro/outro slides
- background color: `#141413`
- foreground color: oat
- Section slides:
- background color: `#da7857`
- foreground color: `#141413`
Use the `./apply_template.py` script to update a pptx file in-place.
技能生态系统
技能生态系统迅速出现,到目前为止,我们已经看到正在构建的三种主要类型的技能:
基础技能
这些提供了每个人都需要的基本能力:处理文档、电子表格、演示文稿等。它们编纂了文档生成和操作的最佳实践。你可以通过探索 我们公共仓库中的基础技能 来实际了解这是什么样子。
https://github.com/anthropics/skills/tree/main/skills/public
合作伙伴技能
随着技能标准化智能体与专门能力的交互方式,公司正在构建技能以使他们的服务能够被智能体访问。K-Dense、Browserbase、Notion正在创建技能,将他们的服务直接集成,在特定领域扩展Claude的能力,同时保持技能格式的简单性。
企业技能
组织构建专有技能,编纂其内部流程和领域专业知识。技能有助于捕获特定的工作流程、合规要求和使智能体对企业工作有用的制度知识。
我们看到的趋势
随着技能采用的增长,出现了几种模式,指向这种范式可能的发展方向。这些趋势塑造了我们如何思考技能设计以及我们正在构建的支持技能开发者的工具。
复杂性增加
早期技能是简单的文档参考。现在我们看到了复杂的多步骤工作流程,在多个工具之间协调数据检索、复杂计算和格式化输出。
-
简单:"状态报告编写器"(约100行)——模板和格式化 -
中等:"财务模型构建器"(约800行)——数据检索、使用Python进行Excel建模 -
复杂:"RNA测序管道"(2500+行)——协调HISAT2、StringTie、DESeq2分析
技能和MCP
技能和MCP服务器自然地协同工作。竞争分析技能可能协调网络搜索、通过MCP的内部数据库、Slack消息历史和Notion页面,以综合一份全面的报告。
https://claude.com/blog/extending-claude-capabilities-with-skills-mcp-servers
非开发者采用
技能创建正在从工程师扩展到各学科的产品经理、分析师和领域专家。他们可以使用技能创建工具在30分钟内创建和测试他们的第一个技能,该工具通过交互方式指导他们完成整个过程。我们正在努力使技能创建变得更加容易,通过改进的工具和模板,让任何人都能捕获和分享专业知识。
完整的架构
综合起来,新兴的智能体架构看起来像以下组合:
-
智能体循环:决定下一步做什么的核心推理系统 -
智能体运行时:执行环境(代码、文件系统) -
MCP服务器:与外部工具和数据源的连接 -
技能库:领域专业知识和程序知识

每一层都有明确的目的:循环推理,运行时执行,MCP连接,技能指导。这种分离使系统易于理解,并允许每个部分独立发展。
考虑一下当你向这个架构添加一个技能时会发生什么。前端设计技能立即改变了Claude的前端能力。它提供了关于排版、色彩理论和动画的专业指导,仅在构建Web界面时激活。渐进式披露意味着它只在相关时加载。添加新功能很简单。
将技能部署到新的垂直领域
这种通用智能体配备MCP服务器和技能的新兴模式已经帮助我们向新的垂直领域部署Claude。
金融服务
推出技能后不久,我们利用技能增强了金融服务领域的Claude,使Claude对金融专业人士更有用:
-
DCF模型构建器:构建具有适当WACC计算和敏感性分析的贴现现金流模型 -
可比公司分析:生成具有相关倍数和基准测试的可比公司表 -
盈利分析:处理季度业绩并创建投资更新报告 -
启动覆盖:构建具有财务模型的综合研究报告 -
尽职调查:使用标准化框架构建M&A分析 -
推介材料:按照行业标准创建客户演示文稿
医疗保健和生命科学
我们还利用技能增强了我们的 医疗保健和生命科学产品,使Claude对研究人员、临床医生和医疗保健开发人员更有用:
-
生物信息学包:用于scVI-tools和Nextflow部署的技能,对于管理基因组管道和单细胞RNA测序至关重要 -
临床试验方案生成:加速临床研究的方案开发 -
科学问题选择:帮助研究人员识别和构建有影响力的研究问题 -
FHIR开发:帮助开发人员为健康数据互操作性编写更准确的代码,更快地将医疗保健系统连接起来,减少错误 -
事先授权审查:通过交叉引用覆盖要求、临床指南和患者记录,减少行政负担并加速患者获得所需护理
标准化智能体技能
为了实现这一愿景,我们正在发布 智能体技能(https://agentskills.io)作为开放标准。与MCP一样,我们相信技能应该在工具和平台之间可移植。同样的技能应该无论你使用Claude还是其他AI平台都能工作。我们一直在与生态系统成员就该标准进行合作,我们对早期的采用感到兴奋。
当有人第一次开始使用AI智能体时,它应该已经知道你和你团队关心什么,因为技能捕获并转移了这种专业知识。随着这个生态系统的发展,社区中其他人构建的技能可以使你的智能体更有用、更可靠、更有能力——无论他们使用哪个AI平台。


