编者按:如何为 AI Agent 定价是个现实且复杂的问题,在这方面硅谷的很多尝试值得我们参考学习。作为 AI 定价的实践者和研究者,我将持续输出相关内容。本文根据硅谷 AI 博主 Arijit 的博客编辑整理而成。
为AI Agent定价,好比一个复杂的“三体问题”。你需要让定价策略灵活适应三个方面的快速变化:产品功能本身,用户与产品的交互方式,以及服务客户时产生的成本。
传统SaaS产品的定价逻辑,在AI Agent面前几乎失效。因为AI代理的运行原理完全不同:传统软件执行的是预设任务,而AI代理能自主理解上下文,规划步骤,调用外部数据,并评估修正结果。就像人类员工一样,处理不同的指令,AI代理付出的“工作量”也千差万别。
以Intercom的AI代理“Fin”为例,它能执行数据库搜索、上下文识别、内容生成乃至结果复核等一系列任务。在这个过程中,它会综合多方信息,调用大语言模型(LLM)功能,并在最终输出前进行结果验证。那么,我们该如何为这种“工作量”不固定的产品定价呢?

- 按操作次数收费?
这会惩罚那些需要复杂流程的用户。 - 按席位(用户数)收费?
这与AI代理旨在替代人工的初衷相悖。 - 固定费用无限用?
不经济,少数重度用户可能榨干你的利润。
什么是AI Agent?
AI Agent是一种能利用AI自主完成任务、实现目标的软件。它们可以独立进行推理、规划、决策、使用工具,甚至能持续学习和自我改进。AI代理会将一个宏大目标拆解为多步骤工作流,引入外部信息,通过工具或API执行步骤,并验证结果,循环往复直至成功。
为何给AI代理定价如此困难?(来自Cursor 和 Replit的启示)

1. 工作负载因“上下文”而异
每个AI代理的“工作范围”高度依赖于它所处的环境。Intercom的“Fin”基于明确的内部知识库,解答限定范围的产品问题。而Replit的代理则能根据程序员的灵感,调用全网信息,构建出完整的应用程序。前者的工作产出是标准化的,后者的工作则是创造性且高度定制化的。
2. 基于使用量的定价对每个用户并不公平
用户的使用习惯直接决定了AI代理的资源消耗。有的用户会一次性提供清晰的背景,让代理精准工作;有的则喜欢“挤牙膏”,通过一连串提示词逐步完善需求。这两种方式导致的处理成本差异巨大。
例如,当用户让Replit代理修改一个按钮颜色时,代理会回顾所有聊天上下文,并将其作为一个新任务处理,对这个看似简单的请求收费约1美元。
3. 价值感知与支付意愿存在落差
Cursor曾因“无限流量”套餐不堪成本重负,转而引入使用限制。其投资人Theo Browne坦言:“我们正在从亏本销售转向合理定价。而这会得罪不少用户。”
这就是AI代理面临的现实:它的运行涉及多重成本(LLM API调用、工具与RAG基础设施、向量数据库、合规安全层等)。大多数公司很难将这些成本透明地整合进一个定价模式中。即便代理表现卓越,如果买家不认可其高价值,尤其是在竞争激烈的市场(如Cursor),用户很容易转而寻找替代品。
如何为你的AI代理选择定价模式?
定价的终极目标,是在公司提供的价值与客户感知的价值之间找到平衡。但由于AI代理的能力和预期仍在快速演变,我们需要从三个维度来评估价值:
- 价值归因:
客户能否轻松地将AI的输出与业务成果(如增收、节支、完成任务)挂钩? - 执行自主性:
你的AI代理能在多大程度上独立解决问题,无需人工干预? - 工作负载可预测性:
每次使用所需的工作量波动有多大?

目前,AI代理最主流的定价模式有以下三种:
1. 基于结果定价:为“成功”付费
这种模式下,你的收入与客户定义的业务成果直接绑定,例如“成功预约的会议”、“追回的欠款”、“解决的客服工单”。这使你的AI代理从“工具”升级为“解决方案”。
Intercom的“Fin”就是典范,客户可以独立购买该代理,每次成功解决问题仅支付0.99美元。
- 优点:
简单易懂,价值粘性强,按效果付费。 - 挑战:
需精确定义“成功事件”;性能不佳可能导致零收入;前期处理成本未被直接货币化。

2. 基于操作/工作流的定价:为“工作量”付费
当有清晰的计算单位(如API调用、完成的“工作流”)时,此模式很有效。例如,n8n让用户为实际运行的自动化工作流付费,而非后台的复杂任务。
- 优点:
感觉公平,收入与成本关联紧密,使用量增长自然带动收入。 - 挑战:
计费逻辑可能很复杂;用户可能面临“账单惊吓”;需要向客户解释技术指标。
对于执行多种任务的代理(如Clay),公司常引入“积分”作为抽象货币,将不同操作的成本统一成一个简单的数字,方便用户购买和追踪。

3. 混合定价:平衡可预测性与灵活性
对于像Relevance、Lovable这类无代码平台,其用户和用例非常广泛,请求的复杂程度差异巨大。混合模式应运而生:收取固定的平台费或席位费以保障基础收入,同时对超出部分按使用量收费。
- 优点:
避免“空白支票”担忧,收入随用户增长自动提升,超额使用是促使升级的良机。 - 挑战:
套餐设计不当会让用户觉得“不够用”或“浪费钱”;忽视用量提醒可能导致大额账单。

如何确定具体的价格?
定价模式是规则,具体价格则是价值的“汇率”。确定价格点更像一门科学,需要以下流程:
1. 客户反馈先行
价格是检验产品市场契合度的试金石。定价过低,会在规模扩大时陷入亏损;定价过高,会为竞争对手打开市场。


2. 厘清成本基本面
再热烈的客户需求也无法拯救低于成本的定价。你需要明确:
- 基准成本:
日常运营的固定支出。 - 峰值成本:
应对高并发场景的额外开销。 - 供应商风险:
为LLM等上游供应商可能涨价预留利润空间。
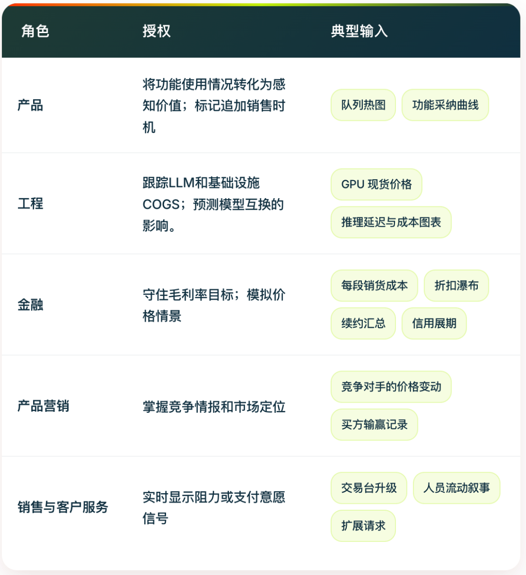
3. 建立跨职能定价委员会
AI领域变化太快,定价不能是某个部门孤立决策。一个由产品、工程、财务、市场、销售部门代表组成的委员会,能确保定价策略兼顾成本、价值、竞争和客户情绪。

4. 将定价视为动态迭代的过程
在AI世界,昨天的经济模型可能明天就过时。模型成本在下降,竞争对手在创新。静态的定价会让你陷入利润萎缩和客户流失的困境。你需要建立动态定价周期,持续监控和调整。
结语
AI代理正在迅速从“增强人类”走向“完全自动化”。后台的LLM和算力基础设施也在飞速演进。这一切都导致买家变得更加苛刻和难以取悦,同时也使得定价模式处于高度波动之中。
从Intercom的按结果付费,到Replit的按工作量付费,这些探索都说明,在买家对AI代理的“价值”形成稳定共识之前,定价将始终是一个需要不断调整和优化的动态系统。最终,成功将属于那些能随市场变化而灵活调整产品和价格的企业。


