今天必须给所有私有化部署 dify 的同学敲一次警钟。
如果你的 Dify 管理后台暴露在公网,请务必花 1 分钟时间读完,并尽快处理。 因为这一次,真的是 满分 10.0 的核弹级安全漏洞。
中午的时候,在群里,有人反馈RSC漏洞,并且已经复现了,我在dify官方看了下,当时还没有修复。

下午时候看,已经修复了,并发版了。

⚠ 用于生产环境的同学请尽快更新!
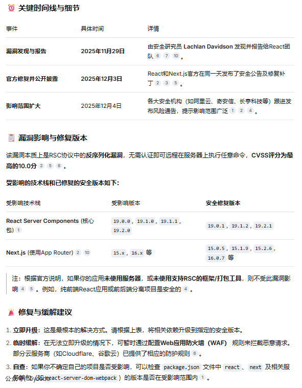
内网部署还好一些,但只要是对外服务的,一定要马上处理。下面是大模型对漏洞的总结截图,大家也可以看看👇

发生了什么?
Next.js 被曝出 CVE-2025-55182 高危漏洞,官方评分直接拉满:CVSS 10.0。
这个漏洞的危险程度非常明确:
-
• 无需登录:攻击者不需要任何账号 -
• 无需权限:不需要访客、用户、令牌、Cookie -
• 可直接 RCE:构造特定 payload 就能在服务器执行任意代码 -
• POC 已公开:攻击方式已经在互联网上流传 -
• 扫描器已开始全网爆扫:基本属于“拖一天都算晚”的级别
而 Dify 管理后台是基于 Next.js 构建,这意味着:
旧版本 Dify = 完全暴露在攻击面上,而且已有真实攻击验证。
这个漏洞为什么这么可怕?
漏洞根源来自 Next.js 基于 React Server Components (RSC) 的服务端执行机制。
简化理解:
-
• RSC 会在服务端执行组件逻辑 -
• 输出序列化的 payload -
• 浏览器再解析还原 UI -
• Next.js 会负责解析和调度这些数据
只要攻击者能构造恶意 payload,让解析链路被绕过,就可能:
👉 直接向服务端注入代码
👉 让服务器替他执行
所以官方直接判定为:
最高级别:远程代码执行(RCE)
这类漏洞通常是服务器“直接被接管”的级别。
Dify 官方已第一时间发布修复版
好消息是,Dify 团队动作非常快,已经发布了修复版本: Dify v1.10.1-fix.1
升级内容包括:
-
• React 升级至 19.2.1 -
• Next.js 升级至 15.5.7 -
• 完全覆盖 CVE-2025-55182 漏洞修复
社区版升级之后即可规避风险。企业版请等官方推送。
你是否受影响?
满足以下任意一条,都属于高风险:
-
• 管理后台 暴露在公网 -
• Next.js 版本位于 15.5.0 ~ 15.5.6 -
• 没有配置反向代理、访问控制、白名单等保护措施
必须立即做的两件事
**1)立即升级 Dify 到 v1.10.1-fix.1
如果你使用 docker-compose:
docker compose pull
docker compose down
docker compose up -d
如果是 Kubernetes:
只需要更新镜像标签即可。
**2)不要“裸奔”!务必加安全防护
无论你是开源版还是企业版,都强烈建议:
-
• 使用 Nginx / Traefik 做反向代理 -
• 能不暴露公网就不要暴露公网 -
• 设置 IP 白名单(allowlist) -
• 添加 Basic Auth 或网关级认证(特别是 console) -
• 禁止 /console、/api直接暴露到互联网
请把 Dify 管理后台当成企业内部系统,而不是开放服务。
最后总结(务必重视)
-
• 这是 CVSS 10.0 的实打实 RCE 漏洞 -
• 攻击不需要登录、不需要权限 -
• POC 已公开,全网正在扫 -
• Dify 基于 Next.js,旧版本均受影响 -
• 官方已发布修复版,升级即可完全规避风险
如果你负责内部知识库、Agent 平台、大模型平台等关键服务——
请马上升级,并加好安全防护,不要给攻击者留任何窗口期。


