
在本文中我们将介绍如何使用 LangGraph 实现复杂的 RAG 智能体。该智能体能够重写用户问题、对其进行分类、验证文档相关性,甚至在最终优雅放弃前,还能用优化后的查询进行重试。
在我们深入构建高级 RAG 智能体之前,重新审视如何将 RAG 用作 LangGraph 智能体中的工具会很有帮助。
介绍
传统的 RAG(检索增强生成)系统适用于简单的问题,但难以处理复杂的对话场景。当用户提出后续问题时会发生什么,例如“定价怎么样?这些依赖于上下文的查询经常失败,因为系统缺乏对话记忆和智能查询处理。
今天,我们将构建一个高级 RAG 智能体,通过以下方式解决这些挑战:
- 智能查询重新表述:将后续问题转换为独立查询
- 智能主题检测:确保查询保持在我们的知识域内
- 文档质量评估:在生成响应之前验证检索到的内容
- 自适应查询增强:在初始尝试失败时迭代改进搜索
- 持久对话记忆:跨多个交互维护上下文
让我们使用真实场景逐步构建此系统:一个技术支持的知识库。
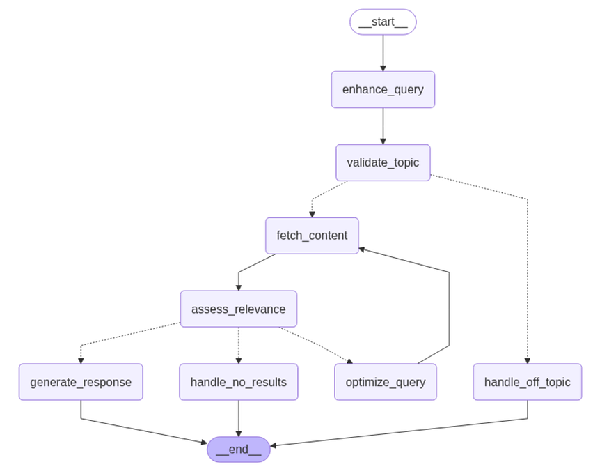
系统架构
我们的高级 RAG 智能体实施了复杂的多阶段工作流程:
- 查询增强器→ 使用对话历史记录重新表述问题
- 主题验证器→确定查询是否与我们的知识领域匹配
- Content Retriever→ 从我们的知识库中获取相关文档
- 相关性评估员→ 评估文档质量和相关性
- 响应生成器 → 创建上下文答案
- 查询优化器→ 在需要时优化搜索(具有循环保护)
这创建了一个强大的系统,可以处理复杂的对话,同时保持质量和相关性。
实现
第 1 步:使用uv
我们使用快速的 Python 包管理器uv来快速设置环境。
1.1 创建和激活虚拟环境
uv venv rag-envsource rag-env/bin/activate
创建一个名为rag-env虚拟环境并激活它的。
1.2 安装所需的软件包
现在,安装此 RAG 智能体的核心依赖项:
uv pip install \ langchain \ langgraph \ langchain-google-genai \ langchain-community \ python-dotenv \ jupyterlab \ ipykernel
1.3 向 Jupyter 注册虚拟环境
要将您的rag-env作为 Jupyter 内核:
python -m ipykernel install --user --name=rag-env --display-name "RAG Agent (uv)"
现在,您可以在 Jupyter Notebook 或 JupyterLab 中选择 RAG 代理 (uv) 作为内核。
1.4 添加 LLM API 密钥
接下来,在项目根目录中创建一个.env文件并添加您的 Gemini API 密钥:
GOOGLE_API_KEY=your_google_gemini_api_key_here
1.5 依赖项
from dotenv import load_dotenvload_dotenv()# Core LangChain componentsfrom langchain.schema import Documentfrom langchain_google_genai import ChatGoogleGenerativeAIfrom langchain_huggingface import HuggingFaceEmbeddingsfrom langchain_community.vectorstores import Chromafrom langchain_core.prompts import ChatPromptTemplate# Graph and state managementfrom typing import TypedDict, Listfrom langchain_core.messages import BaseMessage, HumanMessage, AIMessage, SystemMessagefrom pydantic import BaseModel, Fieldfrom langgraph.graph import StateGraph, ENDfrom langgraph.checkpoint.memory import MemorySaver
技术栈基本原理:
- Google Gemini:用于理解复杂查询的高级推理功能
- HuggingFace Embeddings:高质量、经济高效的嵌入生成
- Chroma Vector DB:用于开发的轻量级、快速矢量存储
- LangGraph:通过状态管理实现复杂的工作流程编排
- Pydantic:确保 LLM作的结构化、经过验证的输出
第 2 步:建立我们的知识库
我们为“ TechFlow Solutions”创建一个全面的技术支持的知识库:
# Initialize our embedding modelembedding_model = HuggingFaceEmbeddings(model_name="all-MiniLM-L6-v2")# Initialize our embedding modelembedding_model = HuggingFaceEmbeddings(model_name="all-MiniLM-L6-v2")# Create comprehensive technology support knowledge baseknowledge_documents = [Document(page_content="TechFlow Solutions offers three main service tiers: Basic Support ($29/month) includes email support and basic troubleshooting, Professional Support ($79/month) includes priority phone support and advanced diagnostics, Enterprise Support ($199/month) includes 24/7 dedicated support and custom integrations.",metadata={"source": "pricing_guide.pdf", "category": "pricing"},),Document(page_content="Our cloud infrastructure services include: Virtual Private Servers starting at $15/month, Managed Databases from $45/month, Content Delivery Network at $0.08/GB, and Load Balancing services at $25/month. All services include 99.9% uptime guarantee.",metadata={"source": "infrastructure_pricing.pdf", "category": "services"},),Document(page_content="TechFlow Solutions was founded in 2018 by Maria Rodriguez, a former Google engineer with 15 years of experience in cloud architecture. The company has grown from 3 employees to over 150 team members across 12 countries, specializing in enterprise cloud solutions.",metadata={"source": "company_history.pdf", "category": "company"},),Document(page_content="Our technical support team operates 24/7 for Enterprise customers, business hours (9 AM - 6 PM EST) for Professional customers, and email-only support for Basic customers. Average response times: Enterprise (15 minutes), Professional (2 hours), Basic (24 hours).",metadata={"source": "support_procedures.pdf", "category": "support"},)]# Build vector databasevector_store = Chroma.from_documents(knowledge_documents, embedding_model)document_retriever = vector_store.as_retriever(search_kwargs={"k": 2})
知识库设计:
- 多样化的内容类型:涵盖定价、服务、公司信息、支持程序
- 丰富的元数据:实现更好的文档组织和过滤
- 现实范围:足够全面,可以演示复杂的场景
- 业务背景:反映现实世界的企业知识管理需求
第 3 步:状态管理系统
我们的智能体使用复杂的状态管理来跟踪对话流:
class ConversationState(TypedDict): conversation_history: List[BaseMessage] # Full conversation thread retrieved_documents: List[Document] # Current retrieved documents topic_relevance: str # On-topic or off-topic classification enhanced_query: str # Reformulated question should_generate: bool # Whether to proceed with answer generation optimization_attempts: int # Number of query refinement attempts current_query: HumanMessage # User's current question
状态架构的好处:
- 对话连续性:跨多个回合维护上下文
- 质量控制:跟踪文档相关性和生成决策
- 循环预防:监控细化尝试以避免无限循环
- 调试支持:全面的状态跟踪以进行故障排除
第 4 步:核心智能体组件
4.1 查询增强器 — 智能问题重新表述
def enhance_user_query(state: ConversationState):"""Reformulates user questions based on conversation history to createstandalone queries optimized for vector search."""print(f"Enhancing query: {state['current_query'].content}")# Initialize state for new query processingstate["retrieved_documents"] = []state["topic_relevance"] = ""state["enhanced_query"] = ""state["should_generate"] = Falsestate["optimization_attempts"] = 0# Ensure conversation history existsif "conversation_history" not in state or state["conversation_history"] is None:state["conversation_history"] = []# Add current query to history if not already presentif state["current_query"] not in state["conversation_history"]:state["conversation_history"].append(state["current_query"])# Check if we have conversation contextif len(state["conversation_history"]) > 1:# Extract context and current questionprevious_messages = state["conversation_history"][:-1]current_question = state["current_query"].content# Build context-aware promptcontext_messages = [SystemMessage(content="""You are an expert query reformulator. Transform the user's question into a standalone,search-optimized query that incorporates relevant context from the conversation history.Guidelines:- Make the question self-contained and clear- Preserve the user's intent while adding necessary context- Optimize for vector database retrieval- Keep the reformulated query concise but comprehensive""")]context_messages.extend(previous_messages)context_messages.append(HumanMessage(content=f"Current question: {current_question}"))# Generate enhanced queryenhancement_prompt = ChatPromptTemplate.from_messages(context_messages)llm = ChatGoogleGenerativeAI(model="gemini-2.0-flash-exp", temperature=0.1)formatted_prompt = enhancement_prompt.format()response = llm.invoke(formatted_prompt)enhanced_question = response.content.strip()print(f"Enhanced query: {enhanced_question}")state["enhanced_query"] = enhanced_questionelse:# First question in conversation - use as-isstate["enhanced_query"] = state["current_query"].contentprint(f"First query - using original: {state['enhanced_query']}")return state
增强策略:
- 上下文集成:将对话历史记录与当前问题相结合
- 搜索优化:创建与矢量数据库配合良好的查询
- 意图保留:保持用户的原始意图,同时增加清晰度
- 效率:跳过第一个问题的增强功能以减少延迟
4.2 主题验证器 — 智能域分类
class TopicRelevance(BaseModel):"""Structured output for topic classification"""classification: str = Field(description="Is the question about TechFlow Solutions services/pricing/company? Answer 'RELEVANT' or 'IRRELEVANT'")confidence: str = Field(description="Confidence level: 'HIGH', 'MEDIUM', or 'LOW'")def validate_topic_relevance(state: ConversationState):"""Determines if the user's question is within our knowledge domain.Uses the enhanced query for better classification accuracy."""print("Validating topic relevance...")classification_prompt = SystemMessage(content="""You are a topic classifier for TechFlow Solutions support system.RELEVANT topics include:- TechFlow Solutions services (cloud infrastructure, migration, DevOps)- Pricing for any TechFlow Solutions products or services- Company information (history, team, locations)- Support procedures and response times- Security and compliance features- Technical specifications and capabilitiesIRRELEVANT topics include:- General technology questions not specific to TechFlow- Other companies' products or services- Personal questions unrelated to business- Weather, news, or general knowledge queriesClassify based on the enhanced query which incorporates conversation context.""")user_question = HumanMessage(content=f"Enhanced query to classify: {state['enhanced_query']}")# Create classification chainclassification_chain = ChatPromptTemplate.from_messages([classification_prompt, user_question])llm = ChatGoogleGenerativeAI(model="gemini-2.0-flash-exp", temperature=0)structured_llm = llm.with_structured_output(TopicRelevance)classifier = classification_chain | structured_llmresult = classifier.invoke({})state["topic_relevance"] = result.classification.strip()print(f"Topic classification: {state['topic_relevance']} (Confidence: {result.confidence})")return state
分类优势:
- 领域特异性:明确定义系统可以处理哪些问题
- 置信度评分:提供有关分类确定性的透明度
- 上下文感知:使用增强的查询以提高准确性
- 结构化输出:确保一致、可解析的响应
4.3 内容检索器 — 智能文档获取
def fetch_relevant_content(state: ConversationState):"""Retrieves documents from the knowledge base using the enhanced query."""print("Fetching relevant documents...")# Use enhanced query for better retrievalretrieved_docs = document_retriever.invoke(state["enhanced_query"])print(f"Retrieved {len(retrieved_docs)} documents")for i, doc in enumerate(retrieved_docs):print(f" Document {i+1}: {doc.page_content[:50]}...")state["retrieved_documents"] = retrieved_docsreturn state
4.4 相关性评估员 — 文档质量控制
class DocumentRelevance(BaseModel):"""Structured output for document relevance assessment"""relevance: str = Field(description="Is this document relevant to answering the question? Answer 'RELEVANT' or 'IRRELEVANT'")reasoning: str = Field(description="Brief explanation of why the document is relevant or irrelevant")def assess_document_relevance(state: ConversationState):"""Evaluates each retrieved document to determine if it's relevantfor answering the user's question."""print("Assessing document relevance...")assessment_prompt = SystemMessage(content="""You are a document relevance assessor. Evaluate whether each documentcontains information that can help answer the user's question.A document is RELEVANT if it contains:- Direct answers to the question- Supporting information that contributes to a complete answer- Context that helps understand the topicA document is IRRELEVANT if it:- Contains no information related to the question- Discusses completely different topics- Provides no value for answering the questionBe strict but fair in your assessment.""")llm = ChatGoogleGenerativeAI(model="gemini-2.0-flash-exp", temperature=0)structured_llm = llm.with_structured_output(DocumentRelevance)relevant_documents = []for i, doc in enumerate(state["retrieved_documents"]):assessment_query = HumanMessage(content=f"""Question: {state['enhanced_query']}Document to assess:{doc.page_content}Is this document relevant for answering the question?""")assessment_chain = ChatPromptTemplate.from_messages([assessment_prompt, assessment_query])assessor = assessment_chain | structured_llmresult = assessor.invoke({})print(f"Document {i+1}: {result.relevance} - {result.reasoning}")if result.relevance.strip().upper() == "RELEVANT":relevant_documents.append(doc)# Update state with filtered documentsstate["retrieved_documents"] = relevant_documentsstate["should_generate"] = len(relevant_documents) > 0print(f"Final relevant documents: {len(relevant_documents)}")return state
质量控制优势:
- 精度提升:生成前过滤掉不相关的文档
-
预防幻觉:确保答案基于相关信息 - 透明度:为相关性决策提供推理
- 质量保证:保持响应生成的高标准
4.5 响应生成器 — 上下文感知答案创建
def generate_contextual_response(state: ConversationState):"""Generates final response using conversation history and relevant documents."""print("Generating contextual response...")if "conversation_history" not in state or state["conversation_history"] is None:raise ValueError("Conversation history is required for response generation")# Extract components for response generationconversation_context = state["conversation_history"]relevant_docs = state["retrieved_documents"]enhanced_question = state["enhanced_query"]# Create comprehensive response templateresponse_template = """You are a knowledgeable TechFlow Solutions support agent. Generate a helpful,accurate response based on the conversation history and retrieved documents.Guidelines:- Use information from the provided documents to answer the question- Maintain conversation context and refer to previous exchanges when relevant- Be conversational and helpful in tone- If the documents don't fully answer the question, acknowledge limitations- Provide specific details when available (prices, timeframes, etc.)Conversation History:{conversation_history}Retrieved Knowledge:{document_context}Current Question: {current_question}Generate a helpful response:"""response_prompt = ChatPromptTemplate.from_template(response_template)llm = ChatGoogleGenerativeAI(model="gemini-2.0-flash-exp", temperature=0.3)# Create response generation chainresponse_chain = response_prompt | llm# Generate responseresponse = response_chain.invoke({"conversation_history": conversation_context,"document_context": relevant_docs,"current_question": enhanced_question})generated_response = response.content.strip()# Add response to conversation historystate["conversation_history"].append(AIMessage(content=generated_response))print(f"Generated response: {generated_response[:100]}...")return state
4.6 查询优化器 — 自适应搜索改进
def optimize_search_query(state: ConversationState):"""Refines the search query when initial retrieval doesn't yield relevant results.Includes loop prevention to avoid infinite optimization cycles."""print("Optimizing search query...")current_attempts = state.get("optimization_attempts", 0)# Prevent infinite optimization loopsif current_attempts >= 2:print("⚠Maximum optimization attempts reached")return statecurrent_query = state["enhanced_query"]optimization_prompt = SystemMessage(content="""You are a search query optimizer. The current query didn't retrieve relevant documents.Create an improved version that:- Uses different keywords or synonyms- Adjusts the query structure for better matching- Maintains the original intent while improving searchability- Considers alternative ways to express the same conceptProvide only the optimized query without explanations.""")optimization_request = HumanMessage(content=f"Current query that needs optimization: {current_query}")optimization_chain = ChatPromptTemplate.from_messages([optimization_prompt, optimization_request])llm = ChatGoogleGenerativeAI(model="gemini-2.0-flash-exp", temperature=0.2)formatted_prompt = optimization_chain.format()response = llm.invoke(formatted_prompt)optimized_query = response.content.strip()# Update statestate["enhanced_query"] = optimized_querystate["optimization_attempts"] = current_attempts + 1print(f"Optimized query (attempt {current_attempts + 1}): {optimized_query}")return state
步骤 5.使用智能路由进行工作流编排
def route_by_topic(state: ConversationState):"""Routes based on topic relevance classification"""print("Routing based on topic relevance...")relevance = state.get("topic_relevance", "").strip().upper()if relevance == "RELEVANT":print(" → Proceeding to content retrieval")return "fetch_content"else:print(" → Routing to off-topic handler")return "handle_off_topic"def route_by_document_quality(state: ConversationState):"""Routes based on document relevance assessment"""print("Routing based on document quality...")optimization_attempts = state.get("optimization_attempts", 0)if state.get("should_generate", False):print(" → Generating response with relevant documents")return "generate_response"elif optimization_attempts >= 2:print(" → Maximum optimization attempts reached")return "handle_no_results"else:print(" → Optimizing query for better results")return "optimize_query"# Helper functions for edge casesdef handle_off_topic_queries(state: ConversationState):"""Handles queries outside our knowledge domain"""print("Handling off-topic query...")if "conversation_history" not in state or state["conversation_history"] is None:state["conversation_history"] = []off_topic_response = """I'm specialized in helping with TechFlow Solutions services, pricing, and company information.Your question seems to be outside my area of expertise.I can help you with:- Our cloud infrastructure services and pricing- Support procedures and response times- Company information and team details- Security and compliance featuresIs there something specific about TechFlow Solutions I can help you with?"""state["conversation_history"].append(AIMessage(content=off_topic_response))return statedef handle_no_relevant_results(state: ConversationState):"""Handles cases where no relevant documents are found after optimization"""print("No relevant results found after optimization...")if "conversation_history" not in state or state["conversation_history"] is None:state["conversation_history"] = []no_results_response = """I apologize, but I couldn't find specific information to answer your question in our current knowledge base.This might be because:- The information isn't available in our documentation- Your question might need clarification- You might need to contact our support team directlyFor immediate assistance, you can reach our support team at support@techflow.com or call 1-800-TECHFLOW."""state["conversation_history"].append(AIMessage(content=no_results_response))return state
步骤 6.完整的工作流程组装
# Initialize conversation memoryconversation_memory = MemorySaver()# Create workflow graphworkflow = StateGraph(ConversationState)# Add all processing nodesworkflow.add_node("enhance_query", enhance_user_query)workflow.add_node("validate_topic", validate_topic_relevance)workflow.add_node("handle_off_topic", handle_off_topic_queries)workflow.add_node("fetch_content", fetch_relevant_content)workflow.add_node("assess_relevance", assess_document_relevance)workflow.add_node("generate_response", generate_contextual_response)workflow.add_node("optimize_query", optimize_search_query)workflow.add_node("handle_no_results", handle_no_relevant_results)# Define workflow connectionsworkflow.add_edge("enhance_query", "validate_topic")# Conditional routing based on topic relevanceworkflow.add_conditional_edges("validate_topic",route_by_topic,{"fetch_content": "fetch_content","handle_off_topic": "handle_off_topic",},)# Content processing pipelineworkflow.add_edge("fetch_content", "assess_relevance")# Conditional routing based on document qualityworkflow.add_conditional_edges("assess_relevance",route_by_document_quality,{"generate_response": "generate_response","optimize_query": "optimize_query","handle_no_results": "handle_no_results",},)# Optimization loopworkflow.add_edge("optimize_query", "fetch_content")# Terminal nodesworkflow.add_edge("generate_response", END)workflow.add_edge("handle_no_results", END)workflow.add_edge("handle_off_topic", END)# Set entry pointworkflow.set_entry_point("enhance_query")# Compile the workflowadvanced_rag_agent = workflow.compile(checkpointer=conversation_memory)

步骤 7.测试我们的高级 RAG 智能体
用各种场景测试我们的系统:
测试#1:
print("Testing Advanced RAG Agentn")# Test 1: Off-topic queryprint("=== Test 1: Off-Topic Query ===")test_input = {"current_query": HumanMessage(content="What's the weather like today?")}result = advanced_rag_agent.invoke(input=test_input,config={"configurable": {"thread_id": "test_session_1"}})print(f"Response: {result['conversation_history'][-1].content}n")
Testing Advanced RAG Agent=== Test 1: Off-Topic Query ===Enhancing query: What's the weather like today?First query - using original: What's the weather like today?Validating topic relevance...Topic classification: IRRELEVANT (Confidence: HIGH)Routing based on topic relevance...→ Routing to off-topic handlerHandling off-topic query...Response: I'm specialized in helping with TechFlow Solutions services, pricing, and company information.Your question seems to be outside my area of expertise.I can help you with:- Our cloud infrastructure services and pricing- Support procedures and response times- Company information and team details- Security and compliance featuresIs there something specific about TechFlow Solutions I can help you with?
# Test 2: On-topic query about pricingprint("=== Test 2: Service Pricing Query ===")test_input = {"current_query": HumanMessage(content="What are your support service pricing options?")}result = advanced_rag_agent.invoke( input=test_input, config={"configurable": {"thread_id": "test_session_2"}})print(f"Response: {result['conversation_history'][-1].content}n")
=== Test 2: Service Pricing Query === Enhancing query: What are your support service pricing options?📝 First query - using original: What are your support service pricing options?🎯 Validating topic relevance...🏷️ Topic classification: RELEVANT (Confidence: HIGH)🚦 Routing based on topic relevance... → Proceeding to content retrieval📚 Fetching relevant documents...📄 Retrieved 2 documents Document 1: TechFlow Solutions offers three main service tiers... Document 2: Our cloud infrastructure services include: Virtual...🔍 Assessing document relevance...📋 Document 1: RELEVANT - The document directly answers the question by listing the names, features, and prices of the support service tiers offered by TechFlow Solutions.📋 Document 2: IRRELEVANT - The document describes pricing options for cloud infrastructure services, not support services. Therefore, it's not relevant to the question about support service pricing.✅ Final relevant documents: 1🚦 Routing based on document quality... → Generating response with relevant documents💬 Generating contextual response...📝 Generated response: We have three support service tiers available. Basic Support is $29 per month and includes email sup...Response: We have three support service tiers available. Basic Support is $29 per month and includes email support and basic troubleshooting. Professional Support is $79 per month, providing priority phone support and advanced diagnostics. Finally, Enterprise Support, at $199 per month, includes 24/7 dedicated support and custom integrations.
结论
我们构建了一个复杂的 RAG 智能体,它远远超出了简单的问答。该系统展示了多种人工智能技术如何协同工作,以创建更智能、上下文感知和可靠的对话式人工智能。
主要创新包括:
-
自然对话的上下文感知问题重写
-
通过分类和分级进行多层质量控制
-
迭代细化以提高检索成功率
-
强大的工作流程管理,具有适当的错误处理
此架构为构建生产就绪型 RAG 应用程序提供了坚实的基础,这些应用程序可以处理复杂的多轮对话,同时保持响应的高质量和相关性。
后续步骤
要进一步增强此系统,考虑:
- 添加更复杂的嵌入模型以更好地检索
- 实施反馈循环以实现持续改进
- 添加评估指标以衡量性能
-
使用特定领域的分类器扩展到多个知识领域


