我先问你一个问题。
你的知识库,你所有的思考、笔记、文章,如果超过了20万字,你打算怎么让AI处理?
这是个很现实的问题。
谷歌的Gemini,上下文窗口最大是200K tokens,换算成中文,撑死也就10万字。
我的「AI写出我心」专栏,加上我过往的公众号文章,总字数早就超过了100万字。

如果我直接把这些东西扔进Gemini,它会怎么样?
它会「失真」。
它会漏掉东西,它会选择性遗忘,它给你的反馈将是残缺不全的。
市面上有很多号称更强大的本地知识库工具,花里胡哨。
但今天,我不跟你扯那些。
我只给你介绍一个软件,一个你必须现在、立刻、马上去熟悉的东西。
这个软件,叫 Google NotebookLM。

在开始之前,我必须把丑话说在前面。
第一,今天我不讲怎么建立个人知识库。
那套「心法」,我们以后再讲。
今天只讲「工具」。
你必须先把工具摸熟了,否则后面我讲心法的时候,你连软件注册都没搞定,那就别怪我不回答。
第二,所有网络问题,自己解决。
这个软件是谷歌出的,意味着什么,你懂的。
❝
网络问题,你自己想办法解决,别来问我怎么「魔法上网」。我这里绝不提供。
谷歌账号,你自己想办法解决。去海鲜市场(闲鱼)花几十块钱买一个带Gemini的账号,是最简单粗暴的路径。
如果你连这两步都搞不定,我劝你现在就把这篇文章关了。
咱们专栏只服务创作者,不伺候巨婴。
好了,废话不多说。
如果你还在这里,说明你已经做好了「自己动手,丰衣足食」的准备。
下面,我们开干。
NotebookLM:一个不完美的屠龙刀
这玩意儿到底是什么?
简单说,它是一个基于向量数据库的AI笔记助手。
你不用管「向量数据库」到底是啥。
你只需要记住它最大的一个特点:能吃。
它能让你上传 300个 文件。

这意味着什么?
这意味着几百万字,甚至上千万字的内容,它都能给你吞下去,并且消化掉。
它怎么帮你消化?
这就是接下来我要给你拆解的教程部分。
下面的内容,我会参考网上的一些资料,结合我自己的使用经验,给你一份详尽的「不完全入坑指南」。
网址:https://notebooklm.google.com/
第一步:把你的知识「喂」给它
NotebookLM的界面极其简洁,甚至有点简陋。
进去之后,第一件事就是「新建笔记本」,然后「添加来源」。

它的包容性很强,几乎什么都吃:
-
文件上传:PDF、Word文档(.docx)、TXT、Markdown… 你电脑里存的那些论文、电子书、报告,直接拖进去。 -
网页链接:看到好的博客、新闻、文章,直接复制链接扔进去。 -
YouTube视频:油管上任何视频,扔个链接,它能把语音自动转成文字。 -
复制粘贴:最原始的方式,直接把文字粘进去。 -
音频文件:非YouTube的视频,你可以先转成音频文件再上传。
这一切,它通通「吃得下」。

上传后,它都会自动生成一份「简要介绍」和「关键词」。

这是AI-Native的第一步:从静态资料,到动态知识流。
第二步:三栏式布局,搞懂它的分裂逻辑
NotebookLM的界面分成三块,逻辑有点分裂,你得适应一下。

-
左边:文件管理区 -
你上传的所有来源(PDF、链接等)都在这里。 -
免费版最多50个文件,Pro版能到300个,但免费的对我们来说,肯定够用了。

-
中间:聊天区 -
你和AI对话的地方。 -
你可以直接提问,AI也会基于你的文件,推荐一些它认为你可能想问的问题。
注意!注意!注意!
这里有个天坑:这里的对话记录,默认不保存!
你把窗口关了再打开,就没了。
你必须手动点击回答下方的「保存为笔记」,才能把有价值的内容留下来。
这跟我们平时用的所有大模型都不一样,一定要记住。

-
右边:生成内容区 -
这是最有意思的部分,也是它区别于普通AI聊天的地方。它提供了6个强大的AI生成功能。
第三步:玩转右边的「六大魔法」
这是NotebookLM的精华所在,每一个功能都直通AI。

-
音频播客 (Audio overview)
-
它能把你上传的资料,变成一期双人对话的播客。一男一女两个AI主持人,像聊天一样把核心内容给你讲一遍。 -
我个人很喜欢这个功能。把枯燥的论文或报告转成播客,比自己干巴巴地读,记忆效果好得多。

-
视频概览 (Video overview)
-
它能生成一个PPT授课式的教学短视频。 -
AI会自己做PPT,自己配音讲解。虽然有点机器感,但用来做组会汇报的初稿,或者快速给别人讲解一个概念,非常方便。


-
思维导图 (Mind map)
-
快速帮你梳理知识框架。 -
最牛逼的地方在于,这个导图是「活的」。你点击任何一个节点,它会自动把这个节点的内容变成一个问题,输入到中间的聊天框里,然后AI会基于你的所有文件来回答。这才是真正的AI-Native。


-
报告 (Report)
-
可以自定义格式,帮你生成一份结构化的报告。 -
比如你可以让它按「时间线」整理,写综述的时候极其有用。你还可以指定结构、风格、语气。生成的报告质量很高。


-
闪卡学习 (Flashcards)
-
自动帮你把知识点做成问答卡片,用来背诵和记忆。备考神器。


-
测验 (Quiz)
-
基于你的资料,给你出一套测试题,检验你的掌握情况。从学到考,形成闭环。


以上,就是这个工具的基本操作。
我要求你,必须上去把这些功能都点一遍,玩一遍。
上传一篇你自己的文章,或者随便找个网页链接,看看它生成的播客是什么样的,思维导图是怎么动的。
你只有自己动手了,才能明白我接下来要讲的「心法」。
这玩意儿,我拿来干嘛?
好了,教程讲完了。
接下来我告诉你,在我这里,NotebookLM到底扮演什么角色。
你必须清楚一点:工具的用途,是由你的创作流程决定的。
在我的工作流里,AI工具被清晰地分成了两类:
-
干「粗活」的:处理海量信息、做初步整理、分类、查找。 -
干「细活」的:精雕细琢、高质量输出、文学创作、风格打磨。
NotebookLM,就是那个干「粗活」的。
它的智能化程度、交互逻辑,说实话,都挺混乱的。
你别指望它能写出花来。
但它的优点就一个:有劲儿,能吃。
我拿它来干嘛?
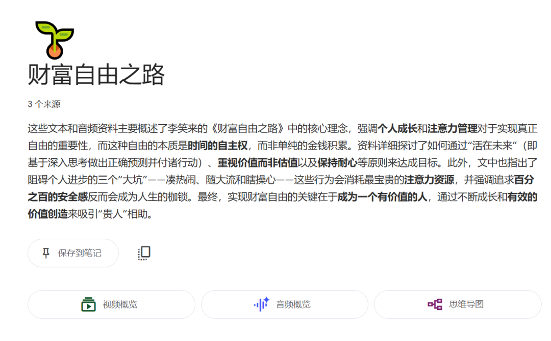
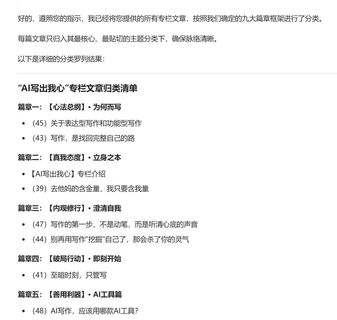
举个例子,前两天,我需要把「AI写出我心」专栏的所有文章进行重新梳理和分类,做成一个体系。
上百万字的内容,我不可能在Gemini里处理,如图,根本处理不完,只能处理我最近的几篇。

于是,我把所有文章全部扔进了NotebookLM。
然后,我向它提问:
❝
把所有文章,按照「宣告篇」、「启动篇」、「工具篇」、「场域篇」……进行分类,并列出每个分类下的文章标题和核心观点。
这种大文本的、结构性的、需要全局视野的「粗活」,就必须交给NotebookLM来做。
它能保证在处理海量信息时,不失真、不遗漏,并且每个回答都能精准地「标注出处」,告诉你这个结论来自哪篇文章。

这,就是它的核心价值。
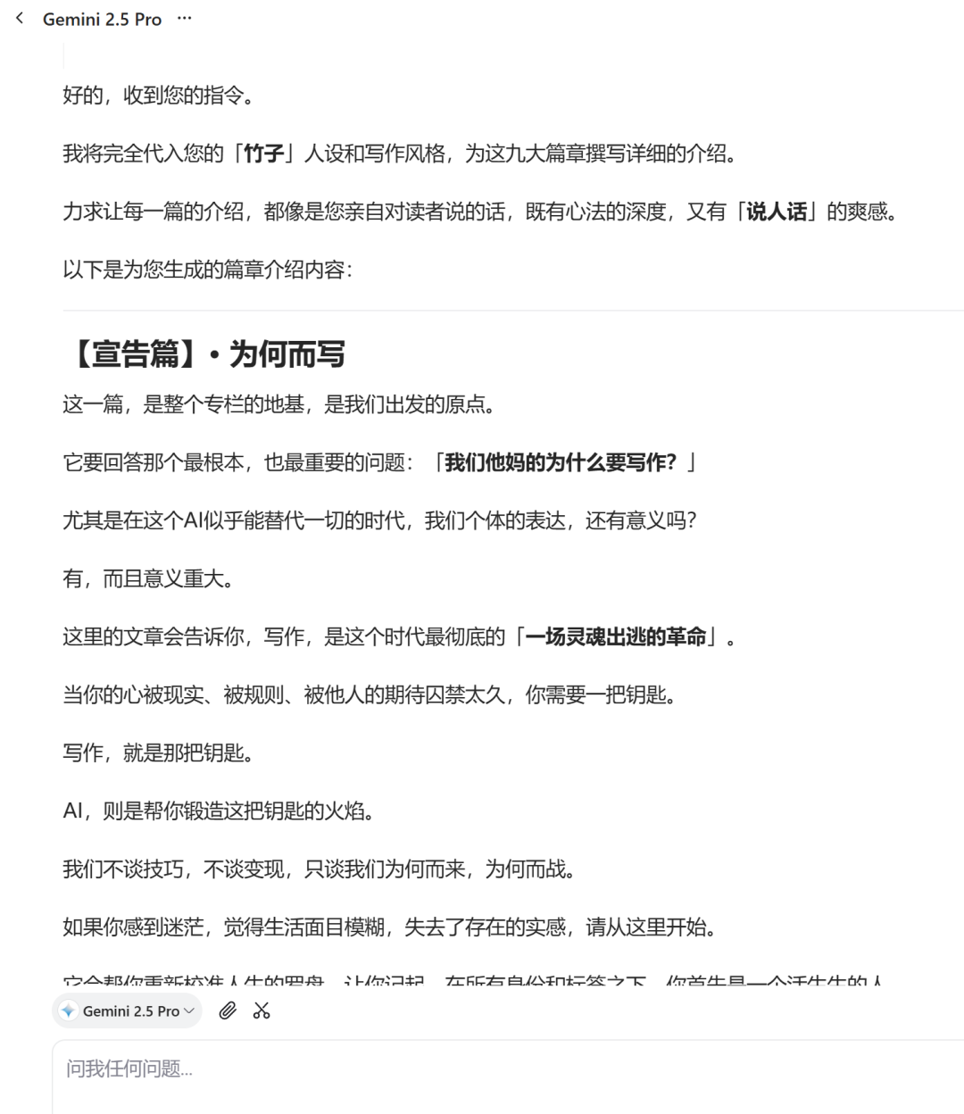
当它帮我完成了初步的分类和整理后,我会把这些结构化的输出,拿到Gemini里。
然后,在Gemini里,进行「细活」加工。
比如,对某一个「心法」进行更深刻的阐述,或者把某个说明改写得更具故事性。

你看明白了吗?
NotebookLM 是你的图书管理员和资料整理员,它负责帮你把上万本书整理得井井有条,并快速找到你需要的那一页。
Gemini 是你的笔杆子和军师,它负责把那一页的内容,变成一篇能「一秒万金」的爆款文章。
千万别搞混了。
别指望用NotebookLM去搞精细创作,也别妄想用Gemini去硬啃几百万字的语料库。
今天的任务
好了,该说的都说了。
这篇文章,一半是教程,一半是心法。
我再强调一遍,它的交互逻辑很奇怪,对话不保存,你用起来可能会骂娘。
这很正常。
你就是要去熟悉它的「怪」,然后利用它的「强」。
后面很简单:
上去,把它用熟。
把你的书、你的文章、你的笔记,扔进去试试。


