用了Dify的知识库,觉得自己就是个傻子


得上峰令,弄一套业务试题库,进行技能考核。
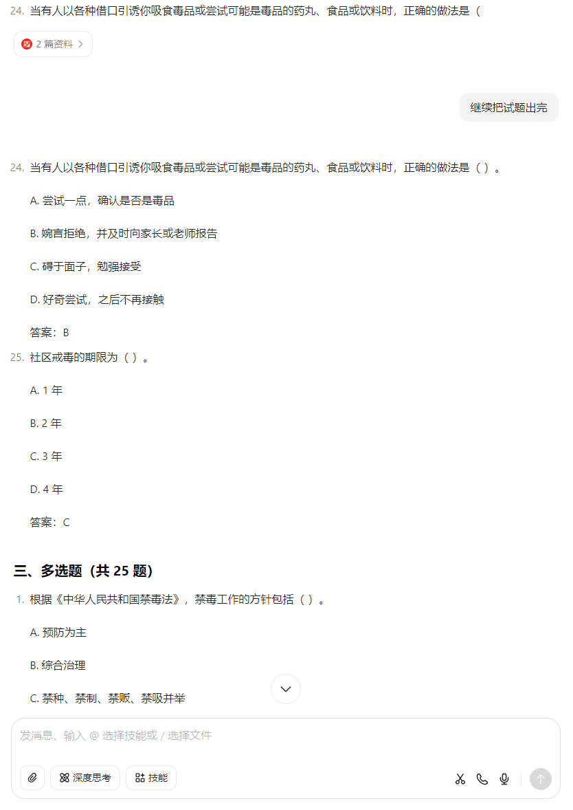
我懂个锤子哟,把文件翻来覆去看了几遍,有个大概印象,直接开搞,让豆包、通义它们去干吧,找个法律条文先试试水。
从政府官网选择《禁毒法》(https://www.gov.cn/zhengce/2007-12/29/content_2602213.htm)
用了Dify的知识库,觉得自己就是个傻子
因为上下文长度的关系,中间中断了一次,然后继续生成。
用了Dify的知识库,觉得自己就是个傻子
搞定了,方便快捷省事。按照这个思路就可以拿任意行业的知识去工作并交差。
啪,蠢人灵机一动
这不就是知识库吗?我放到本地部署的dify,那我不就可以让更多的人按照考试主题一起出题了嘛。
在dify里新建知识库:
用了Dify的知识库,觉得自己就是个傻子
用了Dify的知识库,觉得自己就是个傻子
jina自动爬取效果很不错,速度也快。
配置知识库:
用了Dify的知识库,觉得自己就是个傻子
不是规整的QA,所以没有设置。
测试下知识库的召回率:
用了Dify的知识库,觉得自己就是个傻子

用了Dify的知识库,觉得自己就是个傻子
这不马上炼丹完成了嘛,我高兴的!
建立Agent:
用了Dify的知识库,觉得自己就是个傻子
运行看效果:
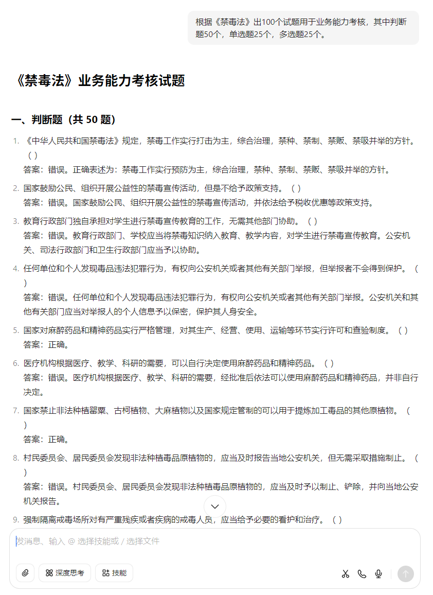
主题一(自愿戒毒):

耗时 41.69 秒

花费 Token 2,712

用了Dify的知识库,觉得自己就是个傻子
主题二(社区戒毒):

耗时 43.55 秒

花费 Token 5,529

用了Dify的知识库,觉得自己就是个傻子
不到1分钟,一切顺利。
还可以按照特定格式整理好
用了Dify的知识库,觉得自己就是个傻子

早知道这样,我还看个锤子哟,还把文件翻来覆去看几遍,以后工作上的事直接给AI搞,自己省省脑子吧。主要我不确定我有没有脑子。

RAG技术前沿技术新闻资讯

RAG知识库-文档过滤和检索

2026-4-11 12:53:29

前沿技术多模态技术新闻资讯

AI 陪伴下半场,「桌宠」或是最好的载体

2026-4-11 13:50:21

0 条回复 A文章作者 M管理员
    暂无讨论,说说你的看法吧
购物车
优惠劵
搜索