审批提速,早就不是“可选项”,而是“刚需”。
一边是老百姓盼着少跑腿、快办事;另一边是政府部门顶着压力,推进流程再造和系统整合。
特别是在建设“数字政府”成为全国共识之后,各地都在加速推动政务服务的统一入口建设。而在这个过程中,北京市提出的“统一申办受理平台”被寄予厚望,目标是打造一个“只进一个门,办遍全事项”的政务服务底座。
但平台做得再统一,如果流程还是靠人判断、材料还要一张张看、政策更新还得手动维护,那只是换了个门面,效率提升依旧有限。
于是,大模型来了。
这一次,我们不谈概念,只看落地——它如何真正在审批流程中发挥作用?群众体验有没有改善?部门协同能不能提速?哪些地方已经做出了结果?又给我们哪些启示?
这篇文章,我们试图给你答案。
01 为什么审批总是慢?外有民怨,内有痛点
群众最大的感受就是一个词:折腾。
明明是一个简单的事项,比如注册公司、装修报批、临时经营许可,却要跑多个部门,提交五六种材料。
填表难、术语多、条件不清晰,办个事像闯关游戏。一不小心提交错误材料,就被退件,要重新预约、重新上传、甚至重新跑现场。
同时,不同事项规则不同,更新频繁,用户根本无法判断自己该走哪条路径。这时候如果没有人工指导,往往会在平台里“兜圈子”,错失时效。
说到底,群众痛点是:不透明、不确定、不智能。
对于我个人而言,虽然网上申办已经很便捷,我还是习惯去现场,让人指导的办事,远但是很踏实。
部门视角来看,问题更具结构性:
第一,系统之间不通,数据不能跑起来。
很多审批事项依赖于其他部门的材料验证,比如企业审批中税务、环保、市场监管等交叉密切,但信息都在不同的系统里。审核人员只能靠经验、截图、打电话、发邮件,人力成本极高。
第二,材料审核繁琐,还容易错漏。
像施工许可、工程备案等事项,材料动辄几十页。人工逐项核验印章、资质、批复等内容,2小时一件都不夸张。经验不足、疲劳操作带来的“漏审”“错判”问题,也让一线承压巨大。
第三,政策更新靠人工维护,易错易漏。
法规政策年年变,申办系统里一项事项的条件、材料要求得靠人手动更新。错了一项,就可能影响整批件的判断,风险极大。
第四,跨部门协同慢、难、推不动。
联审事项的派发、催办、反馈流程没有自动化机制,完全靠“人催人”,效率低不说,责任边界也不清晰。
02 各地的实践路径分析
面对类似的审批难题,不少城市早已展开了自己的智能化改革探索。
在上海、浙江、广东这些数字化程度较高的地区,“政务服务 + 大模型” 正在从试点走向实战,而且做出了可复制的成果。

可借鉴的实践要点:
第一,政务大模型不能只是“智能客服”
很多地方一开始把大模型当作“问答工具”用,但真正有价值的是能理解政策、理解办事逻辑。比如浙江余杭把AI用在审批材料解析和合规校验上,大幅减少人工预审时间。
第二,智能体要“长”在原有平台里,而不是另起炉灶
真正能跑通的实践,都是“增强型接入”,不是“推倒重来”。像上海做法,是在原有统一平台上增加智能助手模块,让窗口人员直接调AI、查政策、走流程,既节省时间也不扰乱体系。
第三,数据不是调不动,是“标准”不统一
这可能是所有地方的实施难点都。深圳选择先从一个领域入手(如企业开办),把规则、材料、表单全部统一结构,建知识图谱,这才让大模型“有数据可学、有规则可调”。
我认为数据治理急不得,可以从高频场景入口,逐步完善,这可能更适合推动落地。
03 统一申办平台智能化的实战路径
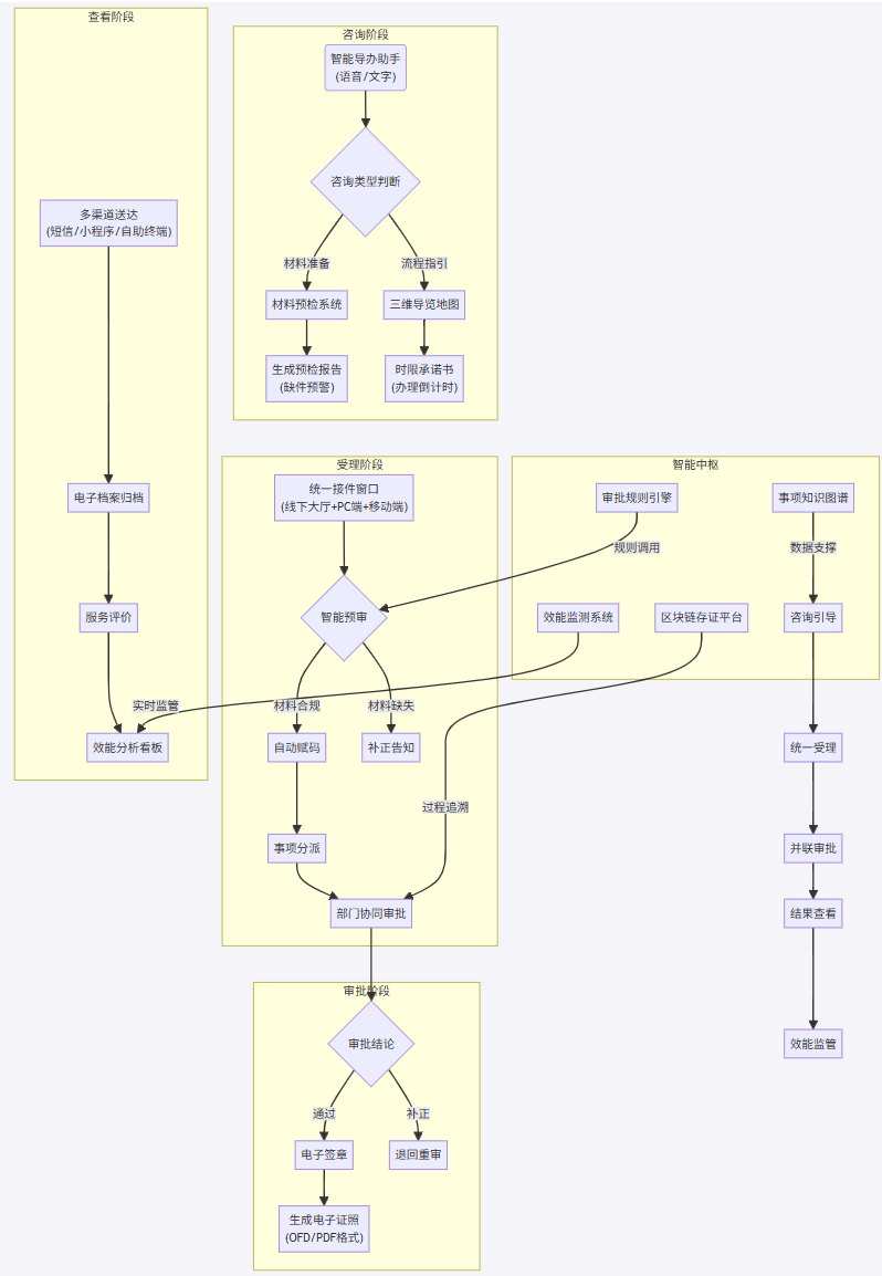
面对统一申办平台扩展性差、审批流程繁琐、部门配合难的问题,评估分析了可落地、能解决问题的角度出发,围绕几个关键模块,一步步推进平台智能化能力的构建。
第一,结合大模型构建材料预审智能体
-
基于DeepSeek的多模态模型能力 + 自建的材料标签库;
-
它可以识别上传材料是否缺章、是否过期、是否重复提交,甚至能校对资质名称和对应编码;
-
构建了“事项-材料-字段”的匹配机制,比如“消防图纸”缺少印章会被自动打标“风险件”;
-
审核人员只需要在系统界面做一次确认,大大降低了人工判断负担。
这一机制上线后,审批人员从“页页翻”变成了“看风险点”,单件预审时间从2小时压缩到10分钟以内。
第二,设计“政策规则触发引擎”
政策经常变,很多审批规则都靠业务口手动维护,不仅滞后,而且容易出错。我们规划构建了一个“规则触发引擎”:
-
每次有新政策发布,我们先用大模型将文本解析成“条款-要素对照表”;
-
然后用规则模板标注变化点,比如哪些条款是“影响材料提交条件”的;
-
最后通过审批规则中心触发提醒:某事项是否需要新增或删减材料。
这个模块帮我们实现了 “规则变化→自动提醒→系统规则快速更新” 的闭环,避免了“政策变了系统没跟上”的低级问题。
第三,联审效率卡顿,构建了“协同调度智能体”
审批过程中只要涉及两个以上部门,基本都会出现推诿、等待、流程不透明的问题。
我们设计了一个轻量级的 “协同调度智能体” 来解决这个问题:
-
基于部门职责画像,智能体可以识别该事项需要哪些部门参与审批;
-
系统根据历史数据自动计算平均办理时长、节点等待时长,生成“联审路径”;
-
它还与工单系统结合,具备“智能派单+督办机制”,48小时未处理会推送提醒,严重超时自动抄送牵头部门;
所有调度过程写入区块链,形成多方可查的“过程存证”。
第四,搭建了“对话式智能导办助手-边聊边办”
上次在这篇文章聊过具体的:DeepSeek大模型打造 “搜、问、办” 一体化政务智能服务平台的实践分享,作用就是很多群众在办事初期根本不知道“自己该办什么”,所以我们开发了统一申办前端的对话式导办助手,可以用来咨询怎么写材料,也可以用来办理环节较为简单的事项。
第五,搭了一套“事项知识图谱+模型接口层”,为未来继续升级做准备
最初编写方案的时候就意识到,如果只是堆几个模型API,不做知识统一,那未来的智能化很快就会失效。
所以,规划建立了一个“事项知识图谱 + 大模型接口调度层”:
-
所有事项、材料、字段、规则都被结构化建模,构成统一标准;
-
模型不再是“看PDF凭感觉”,而是可以直接调用图谱数据去判断、推荐、联动;
-
同时,我们把所有大模型服务封装成通用调用接口,未来可复用到其他业务系统中。
这部分是为未来留的“智能地基”,可以满地开花。
整体流程如下图:

最后的话
统一申办平台是政府数字化转型的“枢纽”和“神经中枢”。它连接着部门业务,承载着政策执行,直接影响着群众的办事体验。
而智能化升级,尤其是结合大模型技术的引入,不是简单的“技术堆叠”,而是一场从“数据孤岛”到“智慧协同”的深度变革。
未来,随着智能体能力不断完善,统一申办平台将成为北京市政务服务真正的“加速器”,实现政务服务的高质量、全方位升级。
希望带给你一些启发!
推荐阅读
1- DeepSeek大模型打造 “搜、问、办” 一体化政务智能服务平台的实践分享
2- DeepSeek大模型提升搜索精准度的实践分享
3- 从“翻车”到“破局”:大模型在政务服务落地的五个关键误区
柳星出品
点击上方卡片,关注并星标 [柳星] ,带给你更多思维的碰撞,每天优秀一点点


