目 录
第1章 引言
第2章 核心推理范式综述
2.1 后检索精炼范式:基于证据的重排序与过滤
2.2 结构化推理链范式:模拟认知过程
2.3 基于图的多跳推理范式:连接离散信息
2.4 推理路径优化范式:基于奖励的决策搜索
2.5 知识图构建与路径发现范式
2.6 分解-验证范式:分而治之与事实对齐
第3章 方法设计
第4章 对比分析
第5章 讨论与未来方向
第6章 结论与展望
第1章 引言
检索增强生成(RAG)通过结合外部知识检索与大语言模型的生成能力,显著提升了生成文本的准确性和信息覆盖度。然而,传统RAG模型通常直接将检索到的文本片段拼接为上下文,缺乏对候选证据之间逻辑关联的建模,这容易引发信息遗漏、逻辑不一致以及“幻觉”输出等问题。为解决上述挑战,研究者提出在检索与生成之间插入显式推理模块,以实现多跳推理、证据验证和逻辑演绎,从而增强模型的推理能力和输出的可靠性。

图1 RAG增强总体流程
第2章 核心推理范式综述
本章将当前主流的显式推理增强RAG方法,按照其核心推理范式,归纳为六种不同的技术路径。每种路径都代表了一种独特的解决思路,从后检索精炼到多跳图推理,再到复杂的路径优化。本章将逐一介绍这些范式,并以具体的模型作为代表性案例进行分析,同时结合金融场景示例,阐明其应用特点。
2.1 后检索精炼范式:基于证据的重排序与过滤
·核心范式:该范式的核心思想是在标准的检索步骤之后,引入一个独立的推理模块,对初步检索到的候选信息进行二次处理。其目标是根据任务的相关性或预设规则,过滤掉噪声信息并对关键证据进行重排序,从而提升注入生成模型上下文的质量。
·代表性方法:RAG+
o实现思想:在标准RAG管道中新增一个任务感知的推理网络,该网络根据领域规则对检索到的候选段落进行重排序与过滤。

图2 RAG+结构示意图
·金融场景示例:上市公司季度财报分析
o数据源:公司财报中的管理层讨论与分析(MD&A)、财务报表附注。
o关键推理步骤:
1.识别现金流量表中的异常波动(例如,环比变化 > 30%)。
2.根据资产负债表与存货跌价准备相关条款,过滤出与存货跌价风险相关的文本片段。
3.重排序:优先展示与异常现金流关联度最高的段落。
o输出要点:生成的分析报告中,突出强调“经营活动现金流下降35%”以及“存货跌价准备增加”等关键事件的原因与影响。
2.2 结构化推理链范式:模拟认知过程
·核心范式:该范式借鉴了人类解决复杂问题时的思维过程,通过生成一步步的中间思考步骤(即“思维链”)来引导模型进行逻辑推理。这种方法将复杂的推理任务分解为一系列更小、更易于管理和验证的步骤,使推理过程更加透明和可控。
·代表性方法:CoT-RAG
o实现思想:将思维链(Chain-of-Thought, CoT)提示与RAG进行深度融合,通过知识图驱动的思维链、可学习的案例检索和伪程序化提示三大机制协同推理。

图3 CoT-RAG流程图
·金融场景示例:可转债定价中的信用利差预测
o数据源:宏观经济指标(如GDP增速、CPI)、历史信用利差曲线。
o关键推理步骤:
1.构建利率期限结构知识图,其中节点包括不同期限的利率与宏观经济变量。
2.检索相似经济周期中的利差演变案例(例如,使用凸性指标相似度 > 0.8的案例)。
3.通过伪代码提示执行定价公式:P = Σ(c / (1+r)^t) + …,并输出中间计算结果。
o输出要点:模型输出中展示“债券凸性=0.12”等中间推理步骤,并预测未来6个月信用利差将收窄20个基点。
2.3 基于图的多跳推理范式:连接离散信息
·核心范式:此范式将独立的文档或信息片段视为图中的节点,通过迭代生成子查询来构建节点之间的“边”,从而形成一个动态的信息图。推理过程即是在该图上进行多跳遍历(Multi-Hop Traversal),以发现和整合分布在不同文档中的、具有间接关联的信息。
·代表性方法:HopRAG
o实现思想:将检索结果构建为图结构,其中节点表示文档段落,边由模型生成的检索子查询定义。通过“检索→推理→修剪”的迭代过程,优化多跳信息链。

图4 HopRAG多跳推理示意
·金融场景示例:跨国并购信息链追踪
o数据源:并购公告、监管机构批文、交易后整合报告。
o关键推理步骤:
1.初始检索:获取并购公告的核心文本。
2.子查询生成:自动从文本中提取“目标公司股权比例”、“监管机构批准”等关键信息以生成新的查询。
3.修剪策略:在信息链中剔除与股权转移无直接关系的新闻引文或背景信息。
o输出要点:生成端到端的并购流程链路,突出“股东投票通过率98%”与“监管审批耗时45天”等关键节点。
2.4 推理路径优化范式:基于奖励的决策搜索
·核心范式:该范式将多步推理视为一个决策过程,并引入强化学习或搜索算法(如蒙特卡洛树搜索)来探索最优的推理路径。通过设计一个“过程奖励模型”,对推理过程中的每一步进行评估和打分,从而引导模型选择最高效、最可靠的推理策略。
·代表性方法:ReARTeR
o实现思想:引入过程奖励模型(PRM)与过程解释模型(PEM),并结合蒙特卡洛树搜索(MCTS)来收集高质量的推理轨迹,从而优化多步推理决策。

图5 ReARTeR推理流程
·金融场景示例:股指期权对冲策略设计
o数据源:标的指数的历史波动率、成交量数据。
o关键推理步骤:
1.PRM评分标准:定义对冲效用函数,如 效用 = Δ头寸风险降低 / 交易成本。
2.蒙特卡洛搜索:采样100条不同的对冲路径,选择平均对冲效用最高的路径。
3.PEM解释:为每一步调整Delta、Gamma等风险参数的操作生成自然语言说明。
o输出要点:报告中明确给出“最佳对冲头寸:买入200口看跌期权以对冲10%的下跌风险”。
2.5 知识图构建与路径发现范式
·核心范式:与动态构建信息图的多跳推理不同,该范式首先将非结构化的文档内容系统地转换为结构化的知识图谱(通常是三元组形式)。然后,推理过程变为在预先构建好的知识图谱上,利用自回归模型等技术来生成一条条逻辑严密的推理链路。
·代表性方法:TRACE
o实现思想:将检索到的文档转换为由三元组构成的知识图谱,再由一个自回归的链路构造器在图谱上生成紧凑的推理链。

图6 TRACE管道图
·金融场景示例:基金业绩归因分析
o数据源:基金季度报告、行业回报率数据库。
o关键推理步骤:
1.提取三元组:例如,⟨基金A, 行业配置比例, 消费行业:30%⟩,⟨消费行业, 收益贡献, 1.2%⟩。
2.自回归链路构造:按时间或逻辑顺序生成“配置→贡献→总回报”的推理链路。
3.一致性检查:验证链路中各环节的收益计算与原始报告数据的差异是否小于0.01%。
o输出要点:输出清晰的归因链路,如“该基金对消费行业配置30%,贡献了0.36%的超额回报”。
2.6 分解-验证范式:分而治之与事实对齐
·核心范式:此范式采用“分而治之”的策略,将一个复杂的、难以直接回答的查询,分解为多个更简单、更具体的子问题。模型对每个子问题独立进行检索和生成,并引入一个事实性验证模块(如评分器),确保每一步的输出都与原始证据高度一致。最后,将所有经过验证的子答案整合起来,形成最终的、高可靠性的输出。
·代表性方法:RARE
o实现思想:结合事实性评分器(RAFS)与子问题分解检索策略,将复杂查询拆解为多个简单子问题,并对每一步生成的内容进行对齐验证。

图7 RARE子任务拆解与验证流程
·金融场景示例:反洗钱(AML)合规审查
o数据源:客户交易记录、公开的制裁与风险名单。
o关键推理步骤:
1.子任务拆解:将审查任务分解为“交易方背景核查”、“资金来源验证”和“交易流向追踪”等。
2.RAFS验证:确保每一步的结论(如“交易对手方在风险名单上”)与原始记录的相符度不低于95%。
3.最终合规报告生成:整合所有子任务的已验证结论,形成完整的审查报告。
o输出要点:生成报告明确指出“发现5笔疑似异常交易,其资金流向与高风险地区匹配”。
第3章 方法设计
本章结合第2章中各框架的核心思想,提出了一个通用的四步方法设计流程。此流程可作为搭建推理增强型RAG系统的参考模板,并通过一个具体的金融场景示例,演示了每一步的输入、处理与输出。
1.检索策略确定
o目标定义:明确金融任务所需的信息类型,如市场行情、公司公告、合规法规等。
o检索源选择:配置合适的检索索引,例如汤森路透(Thomson Reuters)数据库、公司官网PDF文档、监管机构API接口等。
o查询模板设计:为不同子任务设计标准化的查询模板,如:“{公司名称} 最新财报摘要”、“{债券代码} 信用利差历史趋势”。
2.推理模块集成
o模块接口:定义通用的输入/输出格式,例如,接收JSON数组格式的检索结果,输出带有置信度评分的候选列表。
o推理逻辑封装:将不同框架的推理逻辑(如图结构多跳、CoT思维链、过程奖励评估等)分别封装成可插拔的组件。
o中间数据追踪:设计详细的日志格式,记录每轮推理的输入、决策理由与输出,用于后续的审计与调试。
3.验证机制搭建
o事实一致性检查:引入RAFS类评分模型或基于规则的引擎,对生成结果与检索到的证据进行逐段对齐并打分。
o逻辑连贯性评估:利用知识图或CoT链路对生成的推理链进行结构化校验,例如验证各节点之间是否存在完整的依赖关系。
o阈值与反馈:设置多维度阈值(如事实一致性≥90%、逻辑连贯度≥80%),对未达标的结果触发补充检查或人工审核流程。
4.生成与优化
o提示工程:根据任务场景(如财报解读、定价预测、合规审计)定制生成提示,确保输出格式规范(如段落、表格或图表)。
o结果后处理:对生成的文本进行格式化、对关键数据进行高亮显示,并可自动生成Mermaid流程图或表格嵌入最终报告。
o迭代优化:基于用户反馈或性能监控数据,动态调整检索权重、推理评分模型和验证阈值等参数。

图8 通用方法设计流程
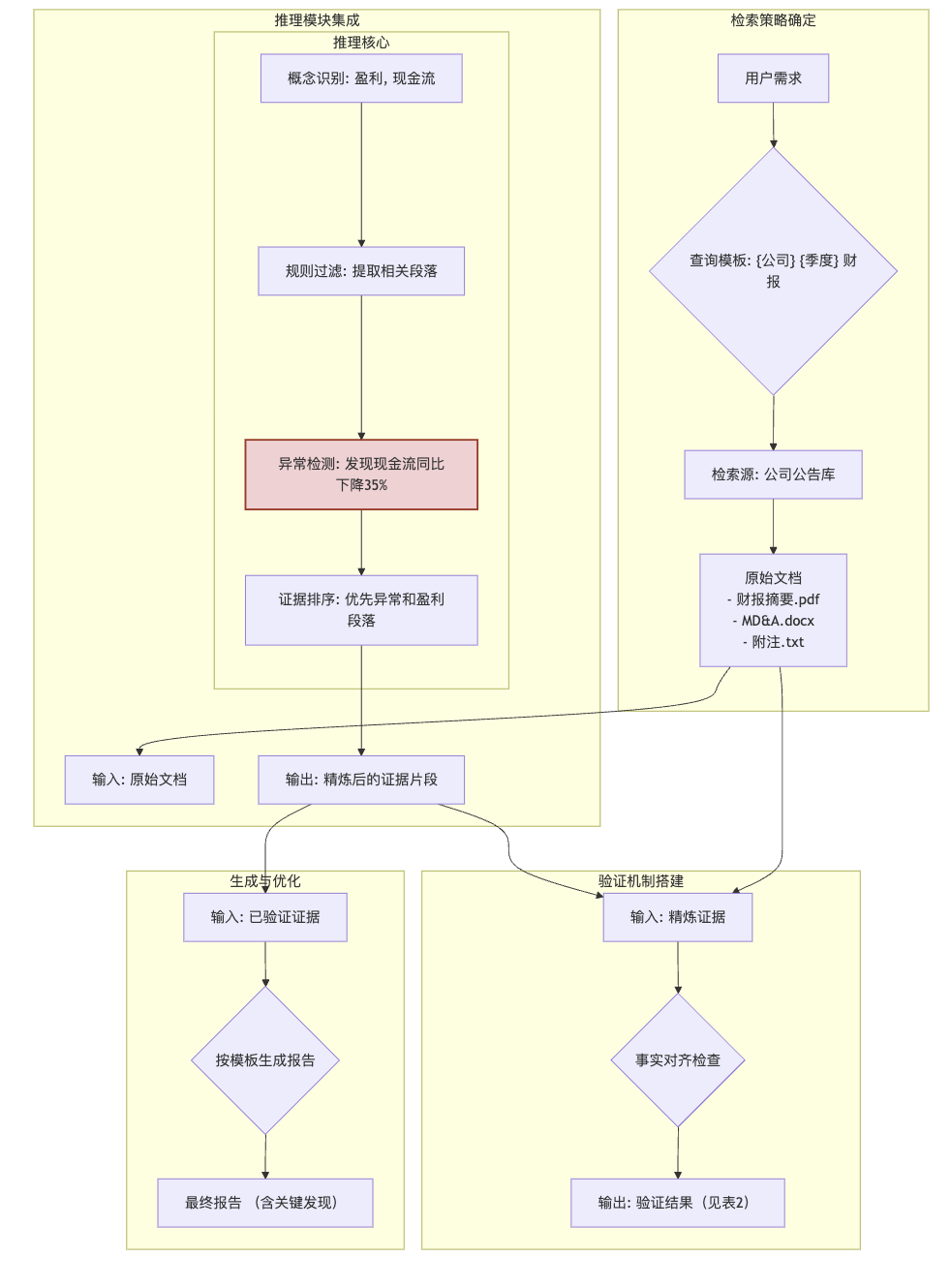
示例演示:上市公司财报解读
本节以一个具体的财报解读任务为例,详细展示上文提出的四步方法设计流程如何落地。
用户需求:“分析XX公司2025年第一季度财报,重点关注其盈利能力和现金流状况。”

图9 财报解读任务端到端流程示例
- 检索策略确定
- 输入:用户需求。
- 处理:系统根据预设的查询模板,生成检索查询“XX公司 2025年第一季度 财报”。随后在公司公告数据库中进行检索。
- 输出:一组原始文档,包括财报摘要.pdf、MD&A.docx和财务报表附注.txt。
- 推理模块集成
- 输入:上一步获取的原始文档列表。
- 处理:
- 概念识别:从用户需求中提取核心概念“盈利能力”和“现金流”。
- 规则过滤:基于概念,过滤出文档中包含“净利润”、“营业收入”、“经营活动现金流”等关键词的段落。
- 异常检测:对关键财务指标进行同比/环比分析,发现并标记“经营活动现金流同比大幅下降35%”为高优先级异常。
- 证据排序:将标记为异常的现金流段落和与“净利润”相关的段落置于最高优先级。
- 输出:一个经过筛选和排序的、高度相关的精炼证据列表。
- 验证机制搭建
- 输入:精炼证据列表和原始文档。
- 处理:事实性验证模块从精炼证据中提取关键数值,并与原始文档中的数值进行交叉比对。
- 输出:生成如下所示的验证结果表格(见表2),并计算出总体一致性得分为92%。
- 生成与优化
- 输入:经过验证的精炼证据。
- 处理:大语言模型根据预设的财报分析提示模板,整合这些证据,并进行格式化输出。
- 输出(报告片段):“… 整体来看,公司本季度盈利能力保持稳定,实现净利润5.2亿元。然而,一个值得关注的风险点是,其经营活动产生的现金流量净额为3.8亿元,相较去年同期的5.85亿元,同比大幅下降35%。根据财报附注,这主要是由于……”
表2 财报关键指标对齐示例
|
指标 (Metric) |
提取数值 (Extracted Value) |
原始财报数值 (Source Value) |
状态 (Status) |
|
营业收入 |
10.5 亿 |
10.5 亿 |
✅一致 |
|
净利润 |
5.2 亿 |
5.2 亿 |
✅一致 |
|
经营活动现金流 |
3.8 亿 |
3.9 亿 |
⚠️轻微偏差 |
|
总体一致性得分 |
– |
– |
92% |
第4章 对比分析
表1 各框架对比分析
|
核心范式 |
代表性方法 |
推理模块 |
检索策略 |
验证机制 |
|
后检索精炼 |
RAG+ |
任务感知推理网络 |
标准稠密检索 |
重排序与过滤 |
|
结构化推理链 |
CoT-RAG |
知识图驱动CoT、伪程序化提示 |
子目标案例检索 |
隐式图结构约束 |
|
基于图的多跳推理 |
HopRAG |
图结构多跳推理 |
检索–推理–修剪迭代 |
逻辑遍历准则 |
|
推理路径优化 |
ReARTeR |
PRM & PEM + MCTS |
标准检索 |
过程奖励评分 |
|
知识图构建与发现 |
TRACE |
自回归链路构造器 |
文档→知识图转换 |
链路一致性检查 |
|
分解-验证 |
RARE |
RAFS & 子问题分解 |
标准检索 |
步骤级事实性评分 |
第5章 讨论与未来方向
1.混合式推理架构:探索融合图结构探索与CoT伪程序化提示的混合架构,以支持更复杂的金融推理链。
2.自适应检索调度:研究基于推理过程的置信度,动态调整检索的频率、深度与粒度,实现更高效的知识获取。
3.可解释推理管道:在系统中深度嵌入PEM式的解释模块,生成每一步决策的自然语言理由,提升金融应用的合规性与透明度。
4.多维度基准标准化:构建涵盖检索、推理与事实准确度的综合评估基准,以更全面地衡量模型在复杂金融任务中的表现。
5.金融场景深度适配:针对资产管理、风险控制、合规审计等不同金融细分领域,设计专门的本体(Ontology)与推理规则集。
第6章 结论与展望
将显式推理模块集成到检索增强生成(RAG)框架中,能够显著提升模型在金融分析、衍生品定价、合规审计等复杂场景中的逻辑一致性与事实可靠性。未来的研究方向将集中于多机制融合、自适应调度以及行业专用化,旨在构建更具可解释性、高鲁棒性且值得信赖的金融级RAG系统。


