

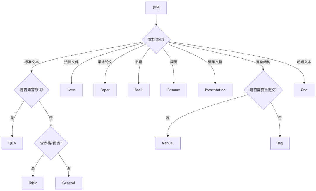
RAGFlow提供了丰富的的切片方案,具体包括:General、Q&A、Resume、Manual、Table、Paper、Book、Laws、Presentation、One、Tag,我们在具体应用过程中如何选择最佳的切片方案呢?

RAGFlow切片快速指引
General(通用切片)
-
适用场景:结构不明确或混合格式的普通文本(如技术文档、新闻文章、博客等)。文档排版复杂但无特定规则(如多栏布局、自由段落)。
-
切片特点:自动识别文本的排版、格式和语义关联,按块大小(token 数量)分割。支持重叠切片策略(如前后重合 50%),避免跨段信息丢失。
-
配置建议:块token数建议设置为 128-512(根据模型输入限制调整)。若文档包含多主题段落,建议降低块大小以提高检索精度。
Q&A(问答对切片)
-
适用场景:问答数据集(如 FAQ、客服对话、知识库问答对)。表格或 CSV 文件中仅包含两列(问题与答案)。
-
切片特点:将每行问答对作为独立切片,保留完整问答对的上下文。适用于需要直接匹配问题与答案的场景(如智能客服)。
-
配置建议:确保数据格式为 问题-答案 两列(Excel 或 CSV)。可结合“自动关键词”功能,为问题提取关键词以提升检索相关性。
Resume(简历切片)
-
适用场景:个人简历、职位描述等结构化但非表格化的文档。需要提取关键信息(如教育背景、工作经历)的场景。
-
切片特点:自动识别简历中的模块(如“技能”“项目经验”),按模块分割。保留模块内的语义连贯性(如连续的工作经历描述)。
-
配置建议:块 token 数建议设置为 256-512,确保完整呈现模块内容。可结合“提取知识图谱”功能,构建候选人与职位的关联关系。
Manual(手动切片)
-
适用场景:章节分明的文档(如教材、技术手册)。用户需自定义分割逻辑(如按标题层级切分)。
-
切片特点:根据文档格式(如章节标题、分段符)手动指定分割点。适合文档结构清晰但内容长度不均的情况。
-
配置建议:确保文档格式统一(如 Markdown、LaTeX 的标题标记)。若章节内容过长(如超过 1000 tokens),可进一步细分。
Table(表格切片)
-
适用场景:数据密集型表格(如财务报表、科研数据表)。需要保留行列关系的场景(如交叉分析)。
-
切片特点:精准识别表格结构(如合并单元格、行列嵌套)。将表格转换为结构化数据(如 JSON 或 CSV)后切片。
-
配置建议:块 token 数建议设置为 512-1024,确保完整包含表格内容。可结合“自动问题”功能,为表格生成潜在问题(如“2024年Q2销量最高的是哪个产品?”)。
Paper(论文切片)
-
适用场景:学术论文、技术报告等复杂文档。需要保留公式、图表和参考文献的场景。
-
切片特点:支持 LaTeX 公式解析,保留数学表达式的语义。自动识别图表标题与正文的关联性(如“图1所示…”)。
-
配置建议:块 token 数建议设置为 512-768,避免公式被截断。可结合“知识图谱提取”,构建论文间的引用关系网络。
Book(书籍切片)
-
适用场景:长篇书籍、小说、百科全书等。需要按章节或主题分割的场景。
-
切片特点:按章节标题或分卷逻辑切分,保留故事线或逻辑链。支持大块处理(如单章内容可达数千 tokens)。
-
配置建议:块 token 数建议设置为 1024-2048,适应长篇内容。若需检索具体情节,可进一步细分章节为段落级切片。
Laws(法律文档切片)
-
适用场景:法律条文、合同、法规等结构化但语义复杂的文档。需要精准定位条款的场景(如合规审查)。
-
切片特点:自动识别条款编号、条款类型(如“违约责任”“保密条款”)。
-
保留条款间的逻辑依赖关系(如“本合同第X条优先于第Y条”)。
-
配置建议:块 token 数建议设置为 256-512,确保条款完整性。可结合“页面排名”功能,提升高频条款的检索权重。
Presentation(幻灯片切片)
-
适用场景:PPT、Keynote 等演示文稿。需要提取关键观点和图表的场景。
-
切片特点:按幻灯片页分割,保留标题、正文和图表的关联性。支持 OCR 解析扫描件中的文字和公式。
-
配置建议:块 token 数建议设置为 128-256,适应幻灯片的简洁性。可结合“自动关键词”功能,提取每页的核心观点。
One(单块切片)
-
适用场景:极短文本(如摘要、标签、元数据)。需要整体处理的场景(如一句话定义)。
-
切片特点:将整个文档或段落视为单个块,不进行分割。适用于无需分段的场景(如术语表、索引)。
-
配置建议:确保文档内容简洁(如不超过 256 tokens)。可结合“自动问题”功能,为单块生成潜在问题。
Tag(标签切片)
-
适用场景:分类标签、元数据、关键词提取。需要快速检索标签对应内容的场景(如商品分类)。
-
切片特点:按标签或分类分割文档(如“电子产品”“家电”)。支持标签嵌套(如“手机 > 5G 手机”)。
-
配置建议:确保标签体系清晰且层级合理。可结合“页面排名”功能,提升高频标签的检索优先级。
选择切片方式的核心原则
-
文档类型匹配:根据文档的结构(表格、段落、章节)和内容(问答、条款、公式)选择最适配的切片方式。
-
业务需求驱动:若需精准定位条款(如法律合同),选择 Laws;若需问答匹配(如客服系统),选择 Q&A。
-
参数调优:块 token 数需平衡信息完整性和模型输入限制(一般不超过模型最大长度的 80%)。利用“重叠切片”避免跨段信息丢失(如 General 和 Manual)。
-
可解释性与溯源:选择能保留原始文档结构的切片方式(如 Table 和 Paper),便于后续引用溯源。
示例场景对比
| 业务需求 | 推荐切片方式 | 理由 |
|---|---|---|
|
|
|
|
|
|
|
|
|
|
|
|
|
|
|
|
|
|
|
|
通过结合文档特性、业务目标和参数调优,RAGFlow 的切片方式能够显著提升检索效率和生成质量。实际应用中,建议通过 A/B 测试 不同切片方式,结合人工验证(如检查召回结果的准确性)选择最优方案。
需要深入学习AI的同学可关注下方「Agent案例库」知识星球,每周获取前沿AI深度报告、智能体实战指南、热门AI工具介绍及大模型商业落地案例。



免责声明:部分内容来源网络,仅限个人交流学习,版权归原作者所有,如有不妥,请后台联系处理。


