课题单位:上海金仕达软件科技股份有限公司

1.课题背景
大数据和人工智能(AI)技术在金融领域中得到广泛的应用。金融领域存在如下特点:数据维度高、信噪比低,且金融从业人员要求AI模型具有稳健性和可解释性。当前流行的深度学习模型是基于“数据关联”模式,缺乏对因果关系的推理,这导致模型泛化能力差和不可解释等问题,限制了传统AI技术在金融业务中的应用。
“如何实现可信可靠可解释人工智能技术路线和方案”是2022年中国科学技术协会评选出十大前沿科学问题之一。当前流行的深度学习模型存在泛化和不可解释等问题,导致了不可信、不可靠和鲁棒性等问题。科技部在“科技创新2030——新一代人工智能重大项目2021年度项目申报指南”中提出了“因果推理与决策”的技术路线。因果人工智能(Causal AI)就是基于因果发现和因果推理的人工智能,它被咨询公司Gartner列为2022新兴技术榜单。在Gartner最新发布的因果学习创新洞察报告《Innovation Insight:Causal AI》中指出,“人工智能必须超越基于相关性的预测,朝向基于因果关系的解决方案,以实现更好的决策和更大的自动化…因果人工智能对未来至关重要”。
因果AI是一套融合因果推断理论与数据建模的计算框架,其核心在于通过三阶段流程构建可信决策模型:首先通过人机协作学习因果图结构,其次建立可解释的因果模型,最终将模型输出转化为可量化的行动建议。这种框架赋予AI系统回答“why”和“what-if”的能力,为智能投研提供因果推理工具。
2.课题内容与成果
为了在智能投研和智能投顾领域实现可信可靠可解释人工智能的技术路线和方案,本课题采用基于因果AI的方法和范式研究智能投研和智能投顾。分析并发现大类资产价格与关键量化因子之间的因果结构、建立更具稳健性、可迁移性和可解释性的因果AI预测模型,根据预测结果优化大类资产配置模型。本课题在理论层面建立基于因果AI框架的智能投研与智能投顾的方法,在应用层面借助因果AI框架提高智能投研与智能投顾的稳健性、可迁移性和可解释性,为中国金融机构提供应用案例示范。
2.1因子筛选和因果发现
本课题构建了金仕达多维度因子库,包括基本面因子、技术面因子、资金面因子和情绪面因子,其中资金面因子和情绪面因子是具有金仕达特色的,目前已经在金仕达智能投研平台上落地。
本课题提出并构建了有效的因子筛选流程(单因子筛选,多因子筛选和因果推断筛选),它能从多维度因子库中筛选出有预测能力的因子,去除虚假相关的因子,该因子筛选流程具有较强的创新性和实用性,已申请国家发明专利1项。课题以黄金价格为案例,验证了因子筛选流程的有效性,它从1148个因子特征中筛选出14个相对有效的因子。

图1:筛选后的因子列表
本课题提出了基于信息转移熵的因果分析方法,该方法可以离散计算量化因子的有效转移熵,并用有效转移熵来度量量化因子对目标变量的因果强度,具有非常强的创新性,已申请1个国家发明专利,课题用沪深300指数为例,证明了基于信息转移熵的因果分析方法的有效性。
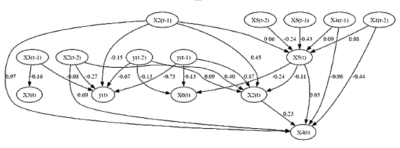
本课题提出了基于因果AI的黄金价格因果结构图。深入研究因果发现算法,构建了黄金价格因果结构图,建立因子与黄金之间的因果逻辑关系:因果方向,因果强度和时间滞后。

图2:基于因果AI的黄金价格因果图

图3:基于因果AI的黄金价格因果图
2.2基于因果AI的预测模型
本课题提出了基于因子筛选的机器学习模型,包括标签计算、因子筛选流程、25种机器学习模型及2种模型集成方法(Voting和Stacking)。利用该模型完成了黄金、原油和沪深300指数的价格预测,实证案例结果表明,机器学习集成模型——Voting Regression模型,在过去52周内,黄金、原油和沪深300指数价格变化方向预测平均准确率高于0.69,模型在样本外的解释能力R²大于0.2;这基于因子筛选的机器学习模型具有较好的预测精度。

图4:黄金预测模型展示

图5:Voting Regression模型预测结果图
本课题提出了因果AI预测模型,在因子筛选和因果发现的基础上,构建了基于“因子筛选+因果发现”结构的因果AI预测模型。模型利用金融时序数据残差项的非高斯性,采用了独立成分分析(ICA)来估计瞬时效应矩阵,而模型滞后项由最小BIC准则进行确定。通过大量的数值分析和实证分析。实证结果表明,按照如下步骤:1)采用不同的因子筛选方法从原始数据的82个变量中初筛出8~10个因子;2)从初选出的因子中再进一步筛选3~5个具有直接因果效应的预测因子进行因果发现;3)基于3~5个因子滞后1~3期的因果结构图进行预测,具有很强的可解释性和较好的表现。因果AI预测模型在样本外的解释能力R²大于0.32,黄金价格变化方向预测平均准确率高于0.75。因果AI预测模型的预测准确率和解释能力高于基于因子筛选的机器学习模型。该成果在行业内处于领先,深受国内多家银行和证券的关注。
表1:因子筛选方案表


图6:因果发现结果图

图7:预测结果图
表2:预测结果表

2.3基于因果AI的资产配置方案
本课题提出了基于因果AI的多资产配置方案,将因果AI预测模型的预测结果(黄金、原油、沪深300指数和10年期国债的预测收益率和置信度)作为专家观点,带入Black-Litterman(BL)模型中,建立了基于因果AI预测模型的BL资产配置模型。实证结果表明:基于因果AI预测模型的BL资产配置模型,在测试时间内,年化收益率为5.74%,高于等权重资产配置模型和马科维茨资产配置模型,后者的年化收益率为-0.14%和-1.44%,这突显了因果AI预测模型的BL资产配置模型在资产配置中实现正收益的高效能力。同时,该模型的夏普比率和索提诺比率均达到1.52,远高于基准模型。这表明基于因果AI的智能投顾技术,为投资者提供了一个有力的决策支持工具。

图8:资产组合净值曲线
表3:策略风险评价指标

3.总结与展望
本课题基于因果AI的智能投研与智能投顾技术,提供一种新的研究方法和工具,推动金融机构数字化转型和高质量发展。通过本课题的研究,在理论层面建立基于因果AI框架的智能投研与智能投顾的方法,推进了因果AI框架在智能投研与智能风控领域的发展,为完善和改进因果推断理论开辟了新的研究领域;在应用层面借助因果AI框架提高智能投研与智能投顾的稳健性、可迁移性和可解释性。因此,研究和开发具有中国自主知识产权的智能投研和智能投顾技术,推动金融机构数字化转型和高质量发展,提高金融机构的风险监测和抵御能力,具有重要的社会意义和市场价值。
免责声明
文章中观点仅代表作者个人观点,与证券信息技术研究发展中心(上海)无关。在任何情况下,报告中任何内容不构成任何投资建议,不做出任何形式的担保,据此投资,责任自负。



