
上一篇文章我们按照时间先后顺序,梳理了国内的9个Agent开发平台,分别是Dify、FastGPT、文心智能体平台、千帆AppBuilder、智谱智能体中心、天工SkyAgents、扣子、讯飞星火智能体平台、腾讯元器。
面对繁多的Agent平台,到底该如何选择呢?那个最好用?
本篇就系统地做一个Agent开发平台深度测评。
一 国内Agent开发平台综合对比
| 1.模型支持 |

| 2. Agent核心能力 |
Agent能力是Agent开发平台能够提供的Agent功能扩展,包括通过知识库实现检索增强、插件及API实现工具调用、工作流实现复杂任务执行、数据库实现信息读写等。通过这些功能的加持,Agent能够综合运用多种技能,完成各类任务。
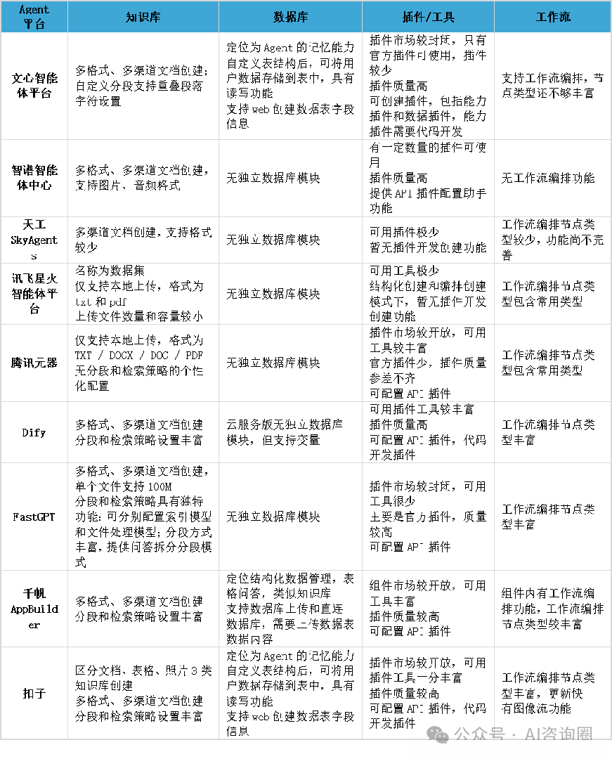
表2从知识库、数据库、插件/工具、工作流4大功能盘点各家Agent平台的功能,表3进一步进行各平台的横向对比。
总体来看,扣子、文心智能体、千帆AppBuilder三个平台的Agent能力支撑较为完备,Dify也有很好的Agent能力扩展,FastGPT在知识库方面具有独特优势,腾讯元器发布时间晚,但平台正在快速完善功能,智谱智能体主要侧重对话类Agent,天工SkyAgents、讯飞星火智能体平台在插件市场方面存在明显短板。
表2 国内主流Agent开发平台核心功能支持度盘点

表3 国内主流Agent开发平台核心能力功能支持度横向对比

| 3. 操作难易度 |
操作难易程度是衡量Agent平台对非技术人员友好性的重要维度。
一个优秀的Agent开发平台,它应当能够提供直观、易于理解的操作界面和流程,以及高度模块化、即插即用的工具和功能,以便让非技术人员也能够轻松地开发出功能强大的Agent。
因此,我们从可视化程度、易理解性、模块化的即插即用性三个方面评估Agent开发平台的操作难易度。
(1)可视化程度。
可视化体现Agent平台在设计上的易用性,以及它在提供直观操作界面和简化复杂功能配置方面的能力,通过将复杂的底层技术或系统拆分成若干个功能模块并可视化、流程化衔接,开发者可以按步骤地完成复杂功能的配置。
(2)易理解性。
易理解性是Agent平台用户思维的重要体现。站在用户视角,用通俗易懂的语言和示例来解释其功能和操作方法,让非技术开发者能够很好理解功能特性并快速上手,尽量减少晦涩的术语、概念和技术解释。易理解性体现在Agent开发平台页面布局的逻辑结构和层次关系、标签的命名、提示信息、参考示例、官方说明文档等方面。
(3)即插即用性。
即插即用性直接关系到非技术人员开发Agent的效率和Agent能力的扩展性。即插即用性体现在:一是模块化设计。将复杂的功能分解为一系列独立的、高度封装的模块,开发者只需根据需求选择合适的模块拼装。二是丰富的插件工具生态。除了内置的模块外,一个成熟的Agent平台应构建一个活跃的插件工具生态。开发者可以拿来即用,减少开发工具增加的技术门槛。三是灵活的扩展接口。包括API、多渠道发布,如一键接入微信、飞书等常用社交平台。
表4对国内主流Agent开发平台操作难易度进行了对比。
总体来看,扣子的操作最便捷,千帆AppBuilder的功能布局对于新手不是特别好理解,腾讯元器三方面都比较均衡,使用难度比较低。Dify、文心智能体平台、FastGPT因插件工具丰富度不高,会影响Agent能力的拓展配置。
表4 国内主流Agent开发平台操作难易度对比

| 4. 生态能力 |
Agent平台不仅是一个技术平台,还是一个生态平台。Agent平台包括大模型供应商、个人Agent开发者、企业Agent开发者、Agent配套的插件/功能模块专业开发者、API提供商、C端用户、B端用户等。Agent平台的生态能力决定了平台的吸引力、活跃度、可持续性。
Agent平台的生态能力反映平台的活力和潜力。可以从平台的开放度(官方、开发者共建)、迭代更新效率(平台功能的迭代、官方工具的迭代等)、用户活跃度、市场丰富度(插件市场、应用市场的共享)、平台治理(开发者互动、社区建设等)、商业化资源(开发者变现、外部推广、生态合作等)等方面评估。
一个良性的Agent平台生态系统,不仅能够促进平台内用户的互动与合作,还能吸引更多的开发者、服务商和合作伙伴加入,共同推动平台功能的不断扩展与优化。
因此,在选择Agent平台时,我们不仅要关注其模型支持、Agent核心能力和平台操作难易度等硬实力指标,还要深入了解其生态能力的软实力。一个拥有丰富生态、开放合作、可持续发展且治理有方的平台,无疑将是我们实现业务智能化转型的最佳伙伴。
表5对国内主流Agent平台的生态能力评估,扣子在平台开发性、迭代更新效率、用户活跃度、市场丰富度、平台治理、商业化资源等方面都做得比较好。在扣子平台,有插件商店、工作流商店、Bot商店、模型广场。扣子持续开发、更新官方插件,同时第三方开发者的插件也可以在插件商店供其他开发者使用。工作流商店也开放了很多已经配置完成的工作流,可直接复制使用和修改。目前在公众号、B站等平台,扣子Agent开发相关的文章、教程、项目也十分活跃和丰富。同时扣子官方通过互动交流群、视频课程、赛事活动等活跃开发者社区气氛。随着扣子专业版的发布,依靠火山引擎的支撑,扣子未来也会在Agent付费变现、商业推广等方面进一步形成完整的商业闭环。
除了扣子平台外,千帆AppBuilder也是生态能力比较完善的Agent开发平台。Dify、FastGPT虽然在平台技术能力方面表现不错,但在生态能力方面相比扣子、百度等大厂偏弱一些。
表5 国内主流Agent开发平台生态能力对比

二 国内Agent开发平台选择建议
上一节我们从模型支持、Agent核心能力、操作难易度、生态能力四个维度对国内主流的9个Agent平台进行了横向对比,分析了这么多维度、指标,那么到底哪个平台更好用呢?用同一个平台,还是要分场景使用不同的Agent平台?
这里给大家一些选择和使用场景建议,省去大家一个个平台尝试、验证的繁琐过程了。
表6是综合以上分析,对9大国内主流Agent平台四个维度评分情况的汇总,
这张表直观地呈现出了各Agent平台的综合能力和单项能力。目前开始收费的Agent平台总体上功能比较完善,可用性较高。免费Agent平台中,文心智能体平台可用性较高。
表6 国内主流Agent开发平台综合能力横向评分汇总

| 1. 重点推荐的Agent平台——扣子(Coze) |

| 2. 次重点推荐——Dify、千帆AppBuilder、FastGPT |
(1)Dify
Dify平台具有完善的Agent开发各项功能,并支持非常多的国内外大模型,且提供云服务和本地部署两种方式,是一款专业的Agent开发平台。但是,因其主要面向海外市场,国内开发者在使用dify时会受到限制。
(2)千帆AppBuilder平台
千帆AppBuilder是百度定位AI原生应用的平台,定位企业级、商业化的AI应用开发,功能比较完善,组件市场中有较为丰富的插件可直接使用,或API创建插件。千帆AppBuilder可以使用百度的文心大模型,同时还支持国外及国内的一些知名大模型。同时,千帆AppBuilder的Agent大脑区分了思考模型和问答模型单独设定。另外千帆AppBuilder可以支持本地部署。
(3)FastGPT
FastGPT在知识问答类Agent开发中具有独特优势,开发知识问答类Agent,且需要本地部署,保障私有知识库数据安全的话,FastGPT就是一个很好的选择。
表8 其他推荐的国内Agent开发平台

| 3.其他Agent平台 |
扣子海外版专注海外市场,可提供GPT4等国外大模型,其功能和界面基本与国内版相同。如果有海外使用需求,熟悉了国内版扣子,那么完全可以无门槛上手海外版扣子。
以上推荐的多个Agent平台基本上都进入到收费模式,免费流量有限,如果大家只想免费做些Agent开发的体验和测试,推荐大家可以使用腾讯元器,或文心智能体平台。


