
在探讨大模型在垂直领域的落地实践时,我们往往会遇到这样一个关键问题:如何在保证模型输出质量的同时,又能够让模型具备领域专业知识?目前业界主流的技术路线包括:Prompt Engineering、RAG(检索增强生成)、微调以及预训练等方案。每种方案都有其适用场景和技术边界:
-
Prompt Engineering:是大模型应用的入门级选择,适合资源有限且需要快速验证的场景。虽然其技术难度低、投入少,但在处理复杂任务时,性能提升有限,且对提示词的敏感性较高。这种方法更适合用于简单的任务或作为快速原型工具。
-
RAG(检索增强生成)的核心在于不改变现有的大模型结构,而是在其基础上增加外部知识库。当用户提出问题时,模型会检索相关的知识,增强回答的准确性。这种方式下,模型本身无需重新训练,降低了技术门槛和实施成本。
-
微调(Fine-tuning)则是基于已有的大模型,通过结合特定领域的知识对模型进行再训练,生成一个全新的微调模型。这个新模型能够更准确地针对特定业务场景进行回答,但需要投入大量的训练资源和时间。
-
Pre-Training(预训练):是最为复杂和昂贵的路径,通常用于构建全新的大模型或进行全面的模型调整。其技术门槛极高,适合拥有强大技术团队和长期发展计划的企业。

从以上的对比分析结果可以看到,最轻量级的是Prompt Engineering(提示词工程)路径,仅需2-5万投入,1-2人小团队即可开展。通过精心设计提示词优化模型输出,适合快速验证和简单场景,但难以处理复杂任务。其次是RAG(检索增强生成)方案,投入在20-300万之间,需要5-8人团队协作。通过结合企业知识库,可以有效提升模型输出质量,但面临知识更新维护成本高等挑战。
Fine-tuning(模型微调)路径则需要500-2000万投入,要求5-10人的专业团队。通过大量标注数据进行模型参数调优,可以实现特定任务的深度优化,但需要较多算力资源。最重的是Pre-Training(预训练)路径,投入超过2000万,需要10人以上的技术团队,通过海量数据从头构建或全面调整模型,技术门槛极高,适合具备强大技术实力和资金实力的头部企业。
从成本效益角度看,大多数企业适合采用Prompt Engineering或RAG方案切入,在验证效果后再考虑更深层次的技术路径。这种渐进式的落地策略既能控制风险,又能快速获得应用价值。
在实际应用中,企业需要根据自身的资源、业务需求和发展目标,选择合适的技术路径。从大模型当前的发展趋势及今年诸多企业在实践探索过程中的经验来看,RAG 技术因其较好的成本效益比和灵活性,成为越来越多企业的首选。这种选择不仅能快速实现业务价值,还能为后续的深度优化和扩展奠定基础。
一、背景与必要性
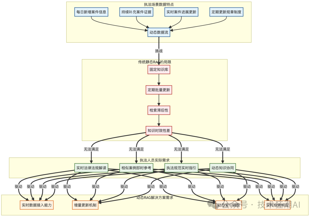
刚好最近在参与GA执法领域大模型项目的技术研讨时,团队重点讨论了RAG方案在动态业务场景下的应用挑战。以案件办理场景为例,执法人员需要实时获取与案件相关的法律法规解读、类似案例参考、执法规范指引等知识支持。这就要求我们的知识库能够及时响应数据的更新,包括:每日新增的案件信息、持续补充的案件证据、不断更新的案件进展、定期更新的部门规章制度。

传统的静态RAG方案虽然在检索效率上表现不错,但面对如此频繁的数据更新需求,其固有的滞后性问题就显得格外突出。这个实际场景引发了我们对RAG技术架构的深入思考:如何设计一个既能保证检索效率,又能支持动态更新的RAG方案?
今天我们来深入探讨静态RAG和动态RAG的技术特点、应用边界,以及在公安执法领域的最佳实践方案。
二、动态RAG与静态RAG的对比
随着生成式 AI 技术的快速发展,检索增强生成(Retrieval-Augmented Generation, RAG)逐渐成为解决复杂业务场景的关键技术之一。通过结合知识检索与生成模型的能力,RAG 大幅提升了生成结果的准确性和知识覆盖范围。然而,针对不同的业务需求和数据特点,RAG 进一步分化为两种主要模式:静态 RAG 和动态 RAG。为了更好地理解这两种模式的适用场景及技术特点,本节将从技术架构、应用场景和局限性等多个维度对其进行全面分析。
静态RAG(Retrieval-Augmented Generation)是一种结合检索与生成的混合技术范式。其核心工作流程包含三个关键步骤:首先,系统维护一个预定义的知识库作为信息源;其次,基于用户输入从知识库中检索相关信息;最后,将检索到的信息作为上下文输入到生成模型中,引导模型生成准确的回答。这种「检索-生成」的双重机制设计,主要为了克服大语言模型在专业领域知识准确性方面的不足,通过外部知识库的支持来提升回答的可靠性。
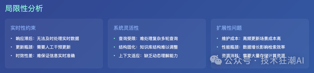
静态 RAG 的技术架构简单高效,尤其在处理确定性、低时效性需求的场景中表现出色。例如,在法律法规、案件咨询等相对稳定的领域,静态 RAG 能够快速检索相关知识库,生成精准且可信的回答。然而,这种模式的局限性也十分明显,尤其是在动态复杂的场景中,其固有的技术范式难以满足实时性、灵活性和多轮推理的需求。

尽管静态RAG在某些场景中表现出色,但其局限性在动态复杂场景中尤为明显:

2.1.1 静态 RAG 的技术架构及局限性
从技术架构来看,静态RAG采用「一次检索、一次生成」的简单范式,这种设计在降低系统复杂度的同时,也导致了认知深度的局限。特别是在处理需要多轮推理或动态信息更新的场景时,其单一的检索策略无法满足LLM在生成过程中的实时信息需求。这种局限性不仅体现在时间维度上的滞后性,更反映了当前RAG技术在信息获取模式上的「机械性」——即无法像人类认知过程那样,基于上下文动态调整检索策略和知识获取路径。
例如,在公安执法领域的复杂案件处理中,往往需要分析大量动态更新的信息,例如案件线索、证据链条、嫌疑人之间的关系等。静态 RAG 的「机械化」检索方式无法像人类一样,基于上下文动态调整检索策略,导致生成结果缺乏灵活性与深度。
从应用层面来看,静态RAG的局限性进一步凸显了当前AI系统在认知灵活性方面的不足。传统的向量检索方法虽然在相似度匹配上表现出色,但在处理复杂语义关系和多层次推理时显得力不从心。这种情况在处理公安执法等需要综合分析、动态决策的场景中尤为明显,其固化的知识结构难以适应快速变化的信息环境和多维度的分析需求。
此外,传统的向量检索方法虽然在相似度匹配上表现出色,但在处理复杂语义关系和多层次推理时显得力不从心。例如,在侦查辅助中,面对多个案件之间的关联分析或跨时空证据链的推理,静态 RAG 的固化知识结构难以适应快速变化的信息环境和多维度分析需求。
2.1.2 静态 RAG 的认知局限性
更深层次地看,静态 RAG 的局限性实际上反映了当前 AI 系统在「认知自主性」方面的短板。与人类能够主动判断信息需求、灵活调整检索策略不同,静态 RAG 缺乏对自身知识状态的感知能力,也无法像动态 RAG(Dynamic RAG, DRAGIN)框架那样,根据实时需求主动决定「何时检索」和「检索什么」。
这种局限不仅影响了系统的性能表现,也制约了 AI 在复杂决策场景中的应用深度。例如,在公安执法领域,一个案件的办理可能涉及多条证据链、多起关联案件以及不同时间地点的动态信息。如果仅依赖静态 RAG,系统无法根据案件进展动态调整检索策略,从而难以支持复杂推理和实时决策。
2.1.3 突破静态 RAG 局限性的方向
因此,突破静态RAG的局限性,不仅需要在技术层面探索更灵活的检索机制,更需要从认知科学的角度重新思考AI系统的信息获取模式。这包括引入动态检索策略、强化上下文理解能力、提升系统的自主认知水平等多个维度的创新。只有这样,才能真正实现AI系统在复杂、动态环境下的高效知识增强和决策支持。
2.2.1 动态RAG的技术突破
动态RAG通过创新性地整合多项前沿技术,实现了检索增强生成范式的质的飞跃。其核心突破主要体现在三个方面:首先,通过实时信息需求检测(RIND)技术,系统能够基于上下文动态评估信息的时效性和相关性,实现精准的检索触发机制;其次,引入查询流式构建(QFS)技术,打破了传统固定模板的限制,能够根据对话历史和当前语境动态构建和优化检索策略;最后,通过引入注意力增强的动态向量索引技术,实现了检索空间的自适应调整,显著提升了系统在处理多样化信息源时的效率和准确性。这些技术创新不仅解决了静态RAG的核心痛点,更为复杂场景下的智能交互提供了新的可能性。
2.2.2 动态RAG的技术特征
动态RAG技术通过智能化的检索决策机制和实时信息需求感知,突破了传统静态RAG的局限性,展现出以下核心特征:

这种动态检索增强的方式不仅提升了模型回答的准确性和时效性,也为处理动态变化的业务场景提供了更灵活的技术支持。特别是在公安执法等需要实时信息处理的领域,动态RAG的优势更为突出。
2.2.3 动态RAG的适配场景
动态RAG通过实时检索和动态生成能力,能够有效应对信息实时性要求高、数据更新频繁、以及需要深度分析推理的复杂场景。其核心优势在于能够根据上下文动态调整检索策略,实现更精准的知识获取和生成,在以下场景中具有显著优势:

动态RAG的应用场景体现了知识检索与生成技术在实际业务中的深度融合。在实时性业务场景中,动态RAG通过增量式知识更新和实时检索机制,突破了传统RAG系统在信息时效性上的局限,实现了毫秒级的知识响应能力。
特别是在应急指挥等高压场景下,其自适应的检索策略能够根据事态发展动态调整相关性权重,确保决策链路的及时性与准确性。
在知识密集型场景中,动态RAG的优势在于其多层次的知识表征能力,不仅能够处理显性的文本知识,还可以通过知识图谱等结构化方式捕获领域知识间的隐含关联,从而支持更复杂的推理过程。例如在专业领域问答中,系统能够基于动态上下文进行多跳推理,提供有理有据的专业建议。而在多维分析场景中,动态RAG通过融合向量检索、符号推理和神经网络等多种技术,实现了跨源、跨模态的知识综合,能够从海量异构数据中提炼出有价值的洞察。
这种多维度的分析能力,配合其实时性和知识密集型特征,使动态RAG成为新一代智能决策支持系统的核心引擎,为各行业的数字化转型提供了强有力的技术支撑。
2.2.4 特点与优势
动态RAG系统通过其独特的技术特性,在前述应用场景中展现出显著优势。其核心能力体系主要体现在以下三个方面:

1)智能检索触发:突破传统RAG中固定检索模式的局限,通过LLM对对话上下文的深度理解,实时评估信息需求的紧迫性和必要性,建立起一个「按需检索」的动态决策模型。这一机制不仅降低了冗余检索带来的计算开销,更为应急指挥等高压场景提供了必要的响应速度保障。特别是在时效性要求极高的业务场景中,智能检索触发机制能够准确把握检索时机,确保系统的实时性能。
2)精准查询构建:基于自注意力机制的精准查询构建能力,使系统能够在复杂的对话语境中准确捕获用户真实意图。通过对全局上下文的多维度分析,系统可以识别出隐含的信息需求,并将其转化为结构化的查询表达。这一特性与知识密集型场景的需求高度契合,特别是在专业领域问答中,能够通过精准的查询构建支持多跳推理,确保检索结果的相关性和完整性。
3)动态知识整合:将检索到的新信息与已有知识进行语义层面的深度融合,支持跨源、跨模态的知识综合。这种动态整合能力不仅确保了生成内容的连贯性和逻辑性,更重要的是为多维分析场景提供了强大的知识基础。通过融合向量检索、符号推理和神经网络等多种技术,系统能够从海量异构数据中提炼出有价值的洞察,进而支持更复杂的决策分析过程。
这三大特性共同构建了动态RAG的核心能力体系:从需求识别(智能检索触发),到查询优化(精准查询构建),再到结果整合(动态知识整合)。它们既相互独立又相互支撑,形成了一个完整的知识处理闭环,为动态RAG在复杂业务场景中的应用奠定了坚实的技术基础。
动态RAG通过智能检索触发、精准查询构建和动态知识整合等核心能力,实现了检索增强生成技术的全面升级。其动态适配能力不仅提升了模型的回答准确性和时效性,还为复杂场景下的智能交互提供了灵活的技术支持。特别是在公安执法、应急指挥、专业问答等领域,动态RAG展现出了强大的应用潜力,为新一代智能决策支持系统的构建提供了全新的技术范式。
随着知识检索增强生成技术(Retrieval-Augmented Generation,RAG)的快速发展,其在不同业务场景中的应用逐渐成为研究与实践的重点。RAG 技术的核心在于通过知识检索与生成模型的结合,显著提升生成结果的准确性与知识覆盖度。然而,面对不同的数据特性与业务需求,RAG 技术逐渐分化为两种主要形式:静态 RAG 和 动态 RAG。
在公安执法领域,业务场景的复杂性和数据的多样性,对 RAG 技术的适配性提出了更高的要求。静态 RAG 和动态 RAG 在技术本质、数据处理方式以及业务适配性上各具特点,但也存在一定的局限性。本文将从多个维度对两者进行详细分析,并结合公安执法的实际需求,探讨动态 RAG 的优势与挑战。

静态RAG和动态RAG的根本区别在于其知识处理的范式。静态RAG采用「预处理」模式,通过预先构建和存储向量索引,形成相对固定的知识体系结构。这种方式在处理稳定性数据时表现出色,但面对频繁更新的动态数据则显得力不从心。相比之下,动态RAG采用「实时计算」模式,能够根据实时数据动态构建临时知识索引,实现知识结构的动态调整,更适合处理持续更新的业务数据。
2.3.1 静态RAG与动态RAG的核心区别
1)静态RAG:静态 RAG 的核心在于依赖一个预先构建的静态知识库,通过检索技术将相关知识片段与生成模型结合,实现信息的精准生成。这种方式的主要特点包括:
-
知识库的稳定性:知识库在构建后保持不变,适用于相对稳定的领域知识。 -
检索效率高:由于知识库的内容固定,检索过程可以通过优化索引结构和加速算法实现高效响应。 -
适用场景:静态 RAG 更适合处理法律法规、政策文件等稳定性强、更新频率低的知识内容。
然而,静态 RAG 的局限性也较为明显。当面对实时性要求高、数据动态变化快的场景时,静态知识库难以及时反映最新信息,导致生成结果的准确性和时效性下降。
2)动态RAG:与静态 RAG 不同,动态 RAG 的知识库并非固定,而是能够根据业务需求进行实时更新,甚至在生成过程中动态调整知识检索范围。其主要特点包括:
-
知识库的动态性:支持从多种数据源实时更新知识内容,确保生成结果的时效性。 -
生成过程的灵活性:在生成过程中,动态调整检索策略以适应不同任务需求。 -
适用场景:动态 RAG 更适合处理实时数据、多源异构数据以及复杂推理场景,如公安执法中的案件串并分析。
同时,动态 RAG 的实现也面临一定的技术挑战,例如如何在实时更新的同时保证检索效率,以及如何在多源数据中保持知识溯源的完整性。
2.3.2 数据特性与业务适用场景
数据特性:在公安执法领域,数据特性往往决定了 RAG 技术的适配性。静态 RAG 更适合处理结构化、稳定性强的数据,例如法规条文、办案流程等;而动态 RAG 则能灵活应对非结构化、动态变化的数据,例如实时案件线索、社交网络数据等。
举例来说,在处理毒品案件时,静态 RAG 可用于查询相关法律条文和案例指导,而动态 RAG 则能实时分析案件线索、挖掘嫌疑人之间的复杂关系网络。
业务场景:静态 RAG 的主要优势在于高效的知识检索,因此更适合用于基础咨询问答和规则匹配的场景,例如法律法规的快速查询。而动态 RAG 的灵活性和实时性,使其在以下复杂场景中更具优势:
-
案件关联分析:动态 RAG 能实时整合多起案件的信息,发现潜在的关联线索。 -
证据链条校验:通过动态更新知识库,确保证据链条的完整性和逻辑一致性。 -
侦查推理支持:动态 RAG 能结合实时数据,辅助案件事实的推演和决策。
公安执法场景是动态RAG的一个典型应用案例。例如,在一个复杂案件中,案件数据会随着办案进度不断更新,动态RAG能够根据这些变化生成最新的案件摘要,为执法人员提供即时决策支持。
2.3.3 技术架构与实现难点
在技术架构上,静态RAG通常采用集中式存储和离线索引构建机制,其技术实现相对简单,检索效率高。然而,这种架构无法满足实时数据处理的需求。
动态RAG则需要更复杂的分布式架构,其核心在于实时索引更新和高效检索策略。以下是动态RAG实现中的主要难点:
-
实时性与性能的平衡:动态索引更新可能带来较高的计算开销,如何在保证实时性的同时维持高检索效率是一个挑战。 -
数据复杂性处理:动态RAG需要整合结构化、半结构化和非结构化数据,处理多样化的数据格式和来源。 -
数据安全与隐私保护:尤其是在公安执法等敏感场景中,如何确保数据的安全性和合规性是动态RAG落地的关键问题。
此外,动态RAG的技术实现还需要依赖高性能计算资源,如何优化计算资源的使用以降低成本,也是一个重要的研究方向。
静态RAG与动态RAG的对比,不仅体现了技术实现上的差异,更反映了两者在业务场景适配上的不同定位。静态RAG以其稳定性和高效性,适用于标准化的知识服务场景;动态RAG则凭借其实时性和灵活性,在动态化、复杂化的业务场景中展现出独特的优势。
静态 RAG 和动态 RAG 各有优劣,在不同的业务场景中发挥着各自的作用。在公安执法领域,随着案件复杂性的不断提升以及实时数据的重要性日益凸显,动态 RAG 的应用前景更加广阔。然而,动态 RAG 的技术实现也面临诸多挑战,需要在知识库动态更新、检索效率优化和知识溯源等方面持续探索。
在公安执法的数字化转型进程中,RAG技术的应用演进充分体现了从静态到动态的范式转变。
传统RAG虽在基础案例检索和标准化法规查询等场景中发挥作用,但其固有的时滞性与单向性难以适应现代执法工作的复杂性和动态性。而基于DRAGIN框架的动态RAG技术,通过实时信息需求检测(RIND)和基于自注意力的查询构建(QFS)两大核心机制,实现了从被动响应到主动感知的质的飞跃。这种转变不仅体现在技术层面的创新,更深刻地影响了执法模式的演进:从单一案件处理到复杂案情关联分析,从标准化法规匹配到场景化执法指引,从孤立的信息孤岛到多维度知识网络的构建。特别是在处理新型犯罪、跨区域案件协同等现代执法难点时,动态RAG展现出显著优势——它能够基于实时案情进展动态调整检索策略,综合考虑多源信息的时效性与关联性,为办案人员提供更精准、更有针对性的决策支持。这一技术范式的革新,不仅提升了执法效能,更推动了执法理念从「事后追溯」向「智能预警」的转变,为构建新时代智慧执法体系提供了强有力的技术支撑。
2.4.1 静态RAG的应用
固定案件知识库:静态RAG技术的核心在于通过预先构建的向量索引实现高效的知识检索,这种方法适用于历史案件数据的查询。固定案件知识库的优势在于能够快速响应查询请求,提供高质量的固定答案。例如,在公安执法中,历史案件数据的存储和索引可以帮助办案人员快速检索相似案件的处理方式、判决结果以及相关法条。然而,这种方法的局限性也非常明显:
-
缺乏实时性:固定案件知识库无法动态更新数据,仅能提供构建时的静态答案。当案件进展或案件背景发生变化时,数据库无法及时反映新的信息。 -
上下文关联性不足:由于静态RAG通常基于固定的分块策略(如将文档分成固定大小的段落),这可能导致跨段落的上下文信息丢失,影响检索结果的准确性。 -
知识覆盖有限:固定知识库的构建依赖于初始数据集的质量和范围,无法涵盖所有可能的知识点,尤其是一些新型案件或跨领域知识。
法规政策查询:在法规政策查询场景中,静态RAG的应用主要体现在对静态法规的高效检索上。例如,通过构建法规文本的向量索引,可以快速实现法条的关键词匹配和相关性排序。这种方式在处理固定的法律法规查询时效果显著,尤其是在已有法规体系较为稳定的情况下。然而,静态RAG在以下几个方面存在不足:
-
难以满足实时需求:法律法规和地方政策经常更新,例如新颁布的法规或最新的司法解释,静态RAG无法快速响应这些变化。 -
缺乏动态关联能力:对于跨领域或复合型案件,法规之间的复杂关联性可能难以通过静态索引捕捉。例如,在涉及网络犯罪的案件中,可能需要同时引用刑法、网络安全法和地方性法规,而静态RAG难以动态整合这些信息。 -
检索结果的解释性缺乏:静态RAG仅能返回与查询相关的法规条目,但无法提供上下文解释或关联建议,这对办案人员的决策支持作用有限。
2.4.2 动态RAG的应用
案件摘要与画像:动态RAG通过实时更新知识库和增强生成模型的能力,能够在案件数据变化时动态生成案件摘要和涉案人员画像。这种能力在复杂案件处理中尤为重要。例如,在一起经济犯罪案件中,随着案件调查的深入,会不断有新证据、新数据被录入系统。动态RAG可以实时分析这些数据,生成最新的案件摘要,包括案件背景、涉案金额、主要嫌疑人及其活动轨迹等。
-
实时性:动态RAG能够根据最新的案件数据生成实时的案件摘要,避免信息滞后。例如,当新增一条证据时,系统可以立即更新案件的整体描述。 -
涉案人员画像:通过整合多源数据(如人口信息、社交网络、犯罪记录等),动态生成涉案人员的画像,包括行为模式、社会关系和风险评估。这种能力可以帮助办案人员更高效地制定侦查策略。 -
多维度分析:动态RAG能够结合时间、空间和语义信息,提供更全面的案件分析。例如,动态分析犯罪嫌疑人的活动轨迹与案件发生地的重合度,从而推断嫌疑人的行动模式。
实时法规匹配:动态RAG在法规匹配场景中的优势在于其实时性和动态适应能力。通过接入实时更新的法规数据库,动态RAG可以根据最新的法律法规和地方政策提供精准的决策支持。例如,在处理涉及新型经济犯罪的案件时,动态RAG可以快速匹配最新的法律条款,并生成适用于案件的法律建议。
-
动态法规更新:动态RAG能够实时接入最新的法规和政策文件,并将其与现有知识库进行整合。例如,当地方政府发布新的政策文件时,系统可以自动解析并纳入法规数据库,确保检索结果的时效性。 -
智能决策支持:动态RAG不仅可以检索相关法条,还可以基于案件背景动态生成法律建议。例如,在处理环境污染案件时,系统可以结合地方性环保政策和国家法律,提供具体的执法建议。 -
多模态数据融合:动态RAG可以结合文本、图片、视频等多模态数据,实现更复杂的法规匹配。例如,通过分析涉案视频和环境监测数据,动态生成与案件相关的法规建议。
动态RAG通过实时更新和高灵活性的技术特性,显著提升了知识库在动态场景中的适应能力。与静态RAG相比,动态RAG不仅能够快速响应实时数据,还能在复杂场景中提供更智能的决策支持。特别是在公安执法领域,动态RAG为案件处理和法规匹配提供了全新的技术解决方案,极大地提升了执法效率和智能化水平。
三、动态RAG技术架构

动态RAG技术架构通过模块化设计和实时处理机制,构建了一个高效、灵活且可扩展的智能系统。该架构在数据采集、向量化存储、动态检索与生成,以及模型评估与优化等环节实现了深度协同,能够满足复杂场景下对实时数据处理和动态响应的高要求。以下从核心组件、工作流程和技术架构优势三个方面进行详细阐述。
动态RAG技术架构基于四大核心模块构建,分别是数据接入与实时更新模块、临时向量存储模块、检索增强生成(RAG)模块和模型推理模块。这些模块相互配合,共同构成了一个完整的动态闭环系统。

3.1.1 数据接入与实时更新模块
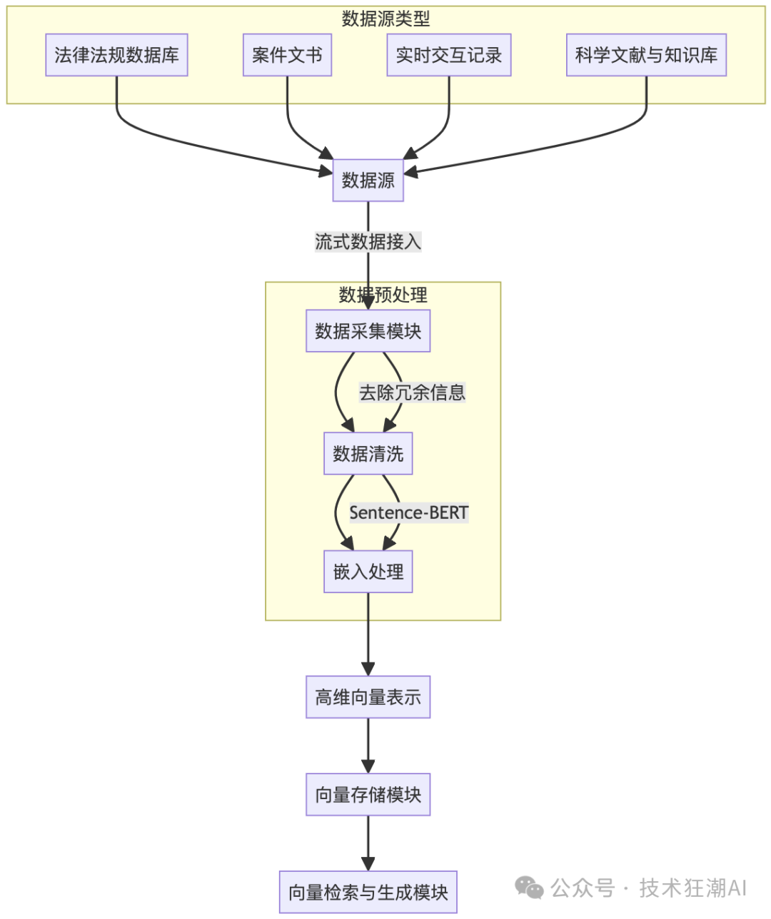
动态RAG的核心基础在于其对实时数据接入与处理的能力。该模块通过支持多源异构数据的流式接入(如法规、政策、案件文书等),实现数据的动态更新与高效融合,满足高频变化场景的需求。与传统RAG依赖离线知识库不同,动态RAG通过Kafka、RabbitMQ等消息队列技术,结合增量更新机制和实时数据预处理管道,能够快速响应数据变化,确保知识库始终保持最新状态。这种能力在法律法规频繁更新的领域尤为重要,可为用户提供基于最新数据的决策支持,避免因信息滞后导致的错误判断。此外,实时数据流的引入还为后续模块(如向量存储和生成模块)提供了动态输入基础,奠定了动态RAG的实时性和灵活性。
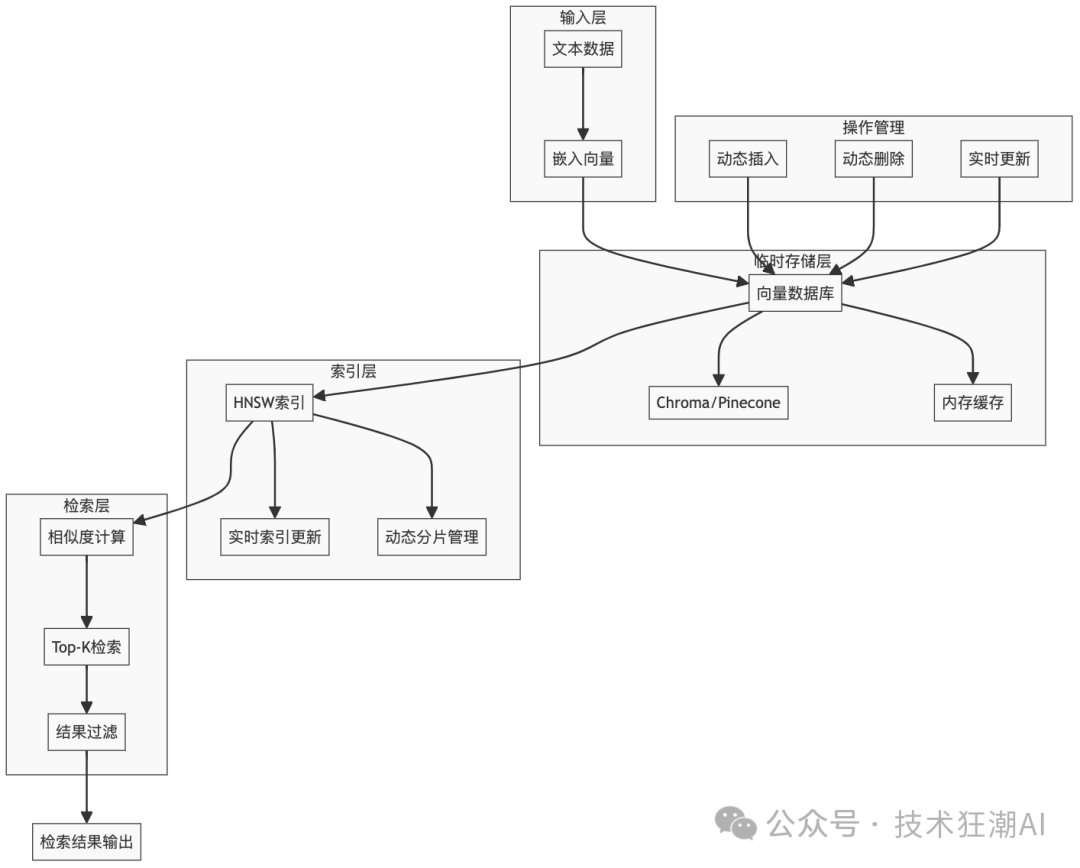
3.1.2 临时向量存储模块
临时向量存储模块是动态RAG实现实时性的重要技术支柱,它通过将实时接收的数据向量化并存储,建立了一个高效、短期有效的动态知识池。与传统静态向量存储不同,该模块采用了TTL(Time-To-Live)机制和动态索引更新策略,确保向量数据能够根据业务需求自动过期或更新,从而避免知识库冗余和性能瓶颈。同时,基于HNSW(Hierarchical Navigable Small World)算法的动态索引优化,使得大规模并行检索的性能得以显著提升。在实际应用中,例如案件动态分析或紧急决策支持,该模块能够快速响应新增证据或案件进展的查询需求,为用户提供实时、精准的检索结果。这种短期存储与动态更新的设计,既优化了存储效率,又增强了系统的实时性和灵活性。

3.1.3 检索增强生成(RAG)模块
检索增强生成模块是动态RAG实现智能化输出的核心,通过深度融合向量检索与生成式AI模型,动态生成高质量的响应内容。该模块不仅具备上下文感知能力,还能根据实时检索结果动态调整提示词,从而提升生成内容的相关性和准确性。相比传统RAG的静态生成模式,动态RAG在生成过程中加入了动态提示词优化机制,能够适应用户输入的实时变化。例如,在法律咨询场景中,该模块可以结合最新法规和案件数据,为用户生成个性化的法律建议或案件摘要。此外,生成模块还支持多轮对话和复杂场景的动态适应,确保输出结果与用户需求高度一致。这种检索与生成的深度融合,不仅提升了系统的智能化水平,还进一步强化了动态RAG的实时性和灵活性。
3.1.4 模型推理模块
模型推理模块是动态RAG在复杂任务中展现强大推理能力的关键。该模块通过结合预训练语言模型(如GPT、Llama)和强化学习技术(如RLHF),为用户提供案件推理、证据链分析等高阶功能。与传统RAG的静态推理不同,动态RAG支持上下文感知和动态知识注入,能够在多轮对话中实时调整推理路径。例如,在证据链分析场景中,该模块可以动态整合新增证据,生成完整且逻辑严谨的证据链。此外,通过引入Chain-of-Thought(思维链)推理技术,系统能够逐步分解复杂问题,提高推理结果的可解释性和准确性。这种动态推理能力,不仅为法律决策提供了深度支持,还在智能化案件画像和决策优化中展现了巨大潜力,真正实现了从检索到推理的全链路动态增强。
动态RAG的核心组件通过数据流与反馈流的高效整合,实现了从数据采集到生成输出的全流程动态处理。特别是在临时存储和动态提示词优化方面,系统展现了极强的实时性和灵活性,为复杂场景下的智能决策提供了强有力的技术支持。通过这些模块的深度整合,动态RAG不仅克服了传统RAG在静态性上的局限,还为法律、公共安全等领域的复杂场景提供了强大的技术支撑和实际价值。
动态RAG(Dynamic Retrieval-Augmented Generation)在传统RAG流程的基础上,结合动态数据处理、实时反馈机制和临时存储优化等特性,形成了一个闭环的高效工作流程。以下是动态RAG的四个关键阶段及其独特特性:
3.2.1 数据采集与预处理

数据采集与预处理是动态RAG工作的起点,其核心目标是从多源异构数据中提取高质量内容并进行动态处理,为后续模块提供可靠的输入支撑。通过流式数据接入技术(如Kafka或WebSocket),系统能够实时捕获来自法律法规数据库、案件文书、实时交互记录等多种数据源的更新内容,确保信息的时效性和完整性。

在预处理环节,动态RAG采用数据清洗和嵌入处理技术,去除冗余信息、噪声数据,并通过嵌入模型(如Sentence-BERT)将文本转化为高维向量表示。这种动态预处理不仅提升了数据的可用性,还为后续的向量检索和生成奠定了基础。
在实际应用中,例如公共安全领域的案件处理,实时数据采集与动态预处理能够快速响应突发事件,为执法人员提供最新的案件动态和精准的数据支持。
3.2.2 向量化存储与检索

向量化存储与检索是动态RAG实现高效数据管理和信息检索的关键环节。通过临时存储机制,系统在任务执行期间动态创建向量集合,并利用向量数据库(如Chroma或Pinecone)存储嵌入后的数据。这种临时存储设计避免了传统长期存储的性能瓶颈,尤其适合快速变化的任务场景(如会议记录分析或案件动态跟踪)。

此外,动态RAG采用高效索引算法(如HNSW),确保大规模数据检索的速度和精度,同时支持实时插入、删除和索引更新。在实际场景中,例如法律咨询服务,用户可以在短时间内获取与输入问题高度相关的法律条款或案例分析。这种动态索引和检索机制,不仅提升了系统的响应速度,还显著增强了其对复杂任务的适配能力。
3.2.3 动态生成与响应

动态生成与响应是动态RAG实现智能化交互的核心创新环节。通过将检索到的上下文信息与用户输入动态融合,生成模块(如Llama或GPT模型)能够生成高度相关且个性化的自然语言输出。相比传统静态生成模式,动态RAG在生成过程中引入了上下文增强机制,使得生成内容能够实时适应用户需求。

例如,在案件摘要生成场景中,系统会结合案件最新动态和用户输入,生成逻辑清晰、信息全面的案件摘要。此外,动态生成模块还支持多轮对话,使得系统能够在复杂场景中进行深度交互。这种上下文驱动的生成能力,不仅提升了用户体验,还强化了动态RAG在法律咨询、案件分析等领域的应用价值。
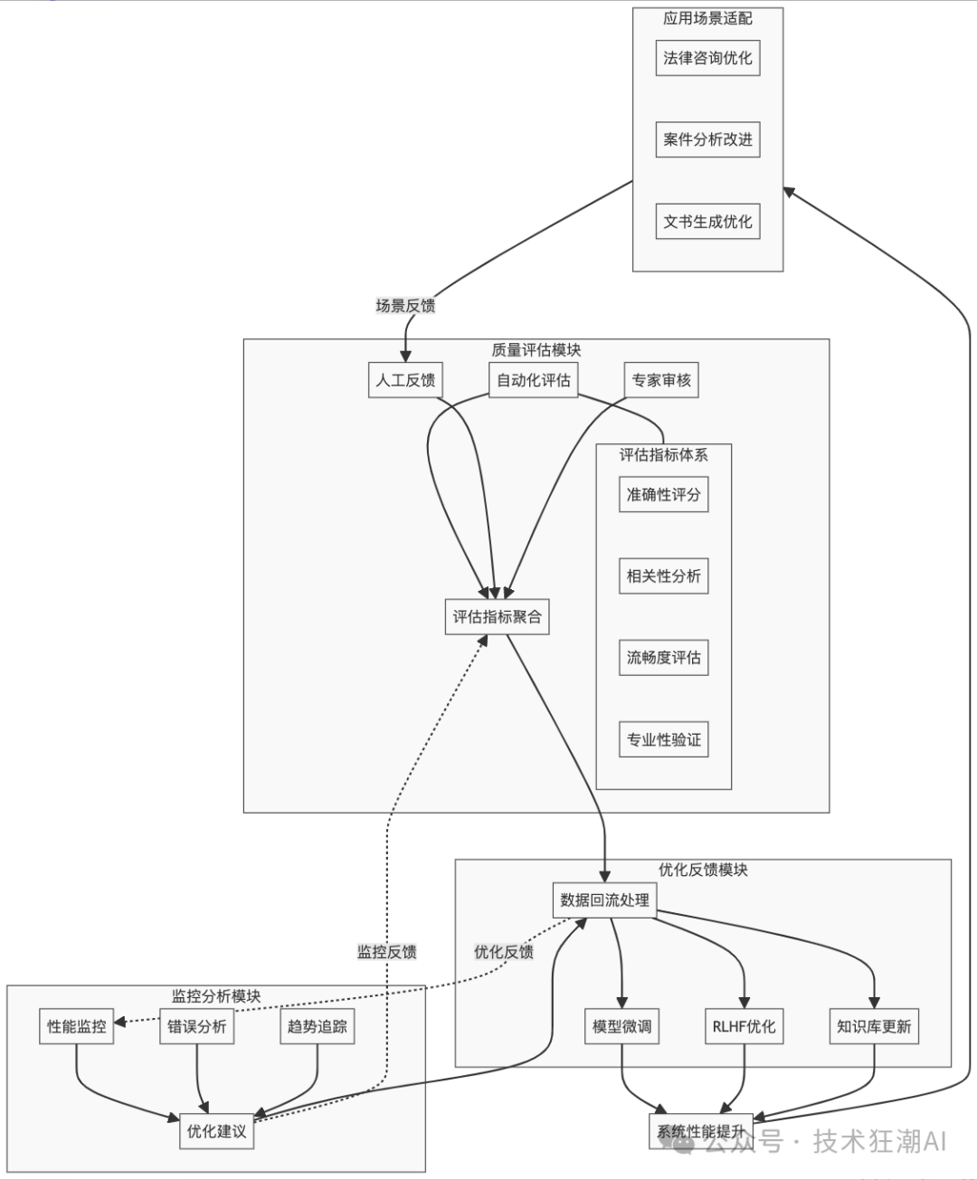
3.2.4 评估与优化

评估与优化是动态RAG实现持续改进的重要环节,通过闭环设计为系统性能提供动态保障。在质量评估阶段,系统结合自动化指标(如生成内容的准确性、相关性和流畅性)与用户反馈,全面评估生成结果的优劣。
在此基础上,评估结果和用户反馈会被重新注入数据采集模块,形成数据回流,驱动系统的动态优化。此外,动态RAG还通过强化学习(RLHF)和模型微调技术,不断增强生成模块的性能和适应性。

例如,在法律咨询场景中,用户反馈的内容偏差会被快速捕捉并用于模型优化,确保系统能够更精准地满足未来需求。这种动态评估与优化机制,使得动态RAG能够在复杂多变的环境中保持高效运行,同时不断提升用户满意度和系统智能化水平。
动态RAG的四个工作流程从数据采集、向量存储、动态生成到评估优化,构成了一个闭环的动态知识增强体系。每个流程不仅在技术上实现了高效、灵活和智能化,还通过深度协作为复杂场景提供了强大的解决方案。例如,在公共安全、法律咨询等领域,动态RAG凭借其实时性、动态性和高效性,成为应对复杂任务的理想工具。
动态RAG技术架构在实时性、高效性、灵活性和扩展性等方面展现了显著优势,这些特性使其在复杂场景下具有强大的适应能力和技术竞争力。

动态RAG通过高效的模块协作和实时反馈机制,构建了一个轻量化、可扩展的智能系统。其在实时性和灵活性上的突出表现,使其特别适用于需要快速响应和动态生成的场景,如公安执法、企业决策和医疗诊断等领域。这种技术架构不仅解决了传统RAG系统的局限性,也为未来智能系统的发展提供了新的思路。
动态RAG技术架构的核心创新在于其动态性和实时性的设计突破。通过动态向量索引机制,系统能够支持知识库的增量更新和实时维护,确保数据的时效性。同时,基于上下文感知的检索增强能力,系统能够根据查询的语境动态调整权重,从而提升检索的精准度与相关性。这种动态性设计有效解决了传统RAG系统在静态知识库中的局限,适应了复杂多变的应用场景需求。
系统的模块化设计是其另一大优势。整个架构分为数据接入层、向量处理层、检索优化层和生成控制层,各模块分工明确、协同高效。数据接入层负责多源异构数据的标准化处理,向量处理层聚焦于文本嵌入和向量计算,检索优化层通过查询重写和结果优化提高响应质量,而生成控制层则确保最终输出的准确性和一致性。这种分层设计不仅提升了系统的灵活性和可扩展性,还为未来的功能升级和场景适配提供了坚实基础。
在性能优化方面,动态RAG通过多层次缓存策略和动态资源调度实现了卓越的性能表现。热点数据缓存、查询结果缓存和向量计算结果缓存相结合,大幅减少了重复计算的开销;同时,基于负载的动态资源分配机制,确保了系统在高并发场景下的稳定运行。这些优化策略使得动态RAG在实际应用中展现出高效、稳定的性能优势。
从实际应用角度来看,动态RAG技术在公安执法、企业知识管理等领域具有广泛的应用前景。其动态更新和实时检索的能力,能够满足这些领域对知识快速获取和精准推理的需求。此外,系统的灵活性使其可以通过配置不同的检索策略,适配多种复杂场景,进一步提升业务价值。
然而,动态RAG也存在一定的技术局限性。系统性能在一定程度上依赖于底层硬件资源和网络环境,而检索质量则与原始数据的质量和知识库的维护水平密切相关。因此,未来的发展方向应聚焦于优化向量索引机制、完善知识库更新策略,并加强系统的监控与诊断能力。同时,建立科学的评估体系和规范化的部署流程,将有助于提升系统的整体稳定性和可用性。
综上所述,动态RAG技术架构通过其创新的动态性设计、模块化架构和性能优化策略,为知识检索增强系统提供了全新的解决方案。其在动态性、实时性和扩展性上的优势,不仅解决了传统RAG系统的痛点,也为复杂场景下的知识检索需求提供了强有力的支持。未来,通过持续的技术改进和应用实践,动态RAG有望在智能化系统建设中发挥更重要的作用。
四、动态RAG技术实现步骤
接下来我们开始构建一个动态的 RAG 程序,动态 RAG (Dynamic RAG) 利用开源、低成本的轻量级临时向量存储(Chroma 数据库)和实时交互技术(基于 Chroma 和 Hugging Face Llama 模型),实现了与嵌入数据的高效处理。
动态 RAG (Dynamic RAG) 的实现需要依赖 Chroma 数据库和 Hugging Face 的 Llama 模型,以下是具体的环境配置步骤:
4.1.1 注册 Hugging Face 以获取您的 Hugging Face API 令牌
首先,您需要在 Hugging Face 平台注册一个账号并获取 API 令牌:
https://huggingface.co/
该 API 令牌是访问 Llama 模型和 Hugging Face 数据集的必要凭证,请妥善保管。
您可以通过以下两种方式之一初始化您的 Hugging Face 令牌。如果您使用的是 Google Colab,还可以在侧边栏中创建 Google Secret 并激活它。如果使用 Google Secret,请注释掉下面的代码单元。
# 在安全位置保存您的 Hugging Face 令牌# 1. 如果您想使用 Google Drive 获取令牌,请取消注释以下代码from google.colab import drivedrive.mount('/content/drive')f = open("drive/MyDrive/files/hf_token.txt", "r")access_token = f.readline().strip()f.close()# 2. 如果您想手动输入 Hugging Face 令牌,请取消注释以下代码# access_token = [YOUR HF_TOKEN]import osos.environ['HF_TOKEN'] = access_token
4.1.2 安装必要的依赖
安装以下 Python 库以支持动态 RAG 系统的运行:
# 安装 Hugging Face 数据集和 Transformers 库!pip install datasets==2.20.0!pip install transformers==4.41.2# 安装 Accelerate 库以支持多 GPU、TPU 和 CPU 的模型运行!pip install accelerate==0.31.0
4.1.3 加载 Llama 模型
以下代码用于加载 Hugging Face 的 Llama 模型和分词器:
from transformers import AutoTokenizerimport transformersimport torch# 设置模型名称model = "meta-llama/Llama-2-7b-chat-hf"# 加载分词器tokenizer = AutoTokenizer.from_pretrained(model)# 初始化文本生成管道pipeline = transformers.pipeline("text-generation",model=model,torch_dtype=torch.float16,device_map="auto",)
4.1.4 嵌入模型初始化
在动态RAG系统中,文本嵌入是连接检索和生成的关键桥梁。我们选择使用 SentenceTransformer 的 'all-MiniLM-L6-v2' 模型进行文本嵌入,这个选择基于以下几个关键考虑:
-
维度效率:该模型生成384维的向量表示,在保持语义信息完整性的同时,显著降低了存储和计算开销。相比于传统的BERT(768维)或GPT(1536维)模型,这种低维向量更适合大规模检索系统。 -
语义表达能力:模型在MS MARCO数据集上经过对比学习训练,特别优化了句子级别的语义理解。这使得它在处理问答场景时,能够更准确地捕获查询和文档之间的语义关联。 -
计算效率:通过将文档嵌入和查询嵌入解耦为独立函数,系统可以实现文档嵌入的预计算和缓存,显著提升在线查询性能。理论上,这种设计可以将查询延迟从O(n)降低到O(log n),其中n为文档数量。
这种优化设计不仅提升了系统性能,更重要的是为后续的向量检索提供了高质量的语义基础,直接影响最终的生成质量。
# 加载sentence-transformer模型用于文本嵌入from sentence_transformers import SentenceTransformerprint("正在加载文本嵌入模型...")embedding_model = SentenceTransformer('all-MiniLM-L6-v2')def embed_documents(documents):"""将文档转换为向量嵌入Args:documents: 文档列表Returns:embeddings: 文档的向量嵌入"""return embedding_model.encode(documents).tolist()def embed_query(query):"""将查询转换为向量嵌入Args:query: 查询文本Returns:embedding: 查询的向量嵌入"""return embedding_model.encode(query).tolist()
4.1.5 安装 Chroma 数据库和 spaCy 语言处理工具
安装 Chroma 数据库用于处理嵌入向量,并安装 spaCy 语言模型进行文本相似度计算。
# 安装 Chroma 数据库!pip install chromadb==0.5.3# 安装并下载 spaCy 的中等规模英文模型!python -m spacy download en_core_web_md
注意:安装 spaCy 后,可能需要重新启动会话。建议先尝试继续操作,仅在必要时重新启动。
4.1.6 激活会话计时器
以下代码用于记录动态 RAG 流程的运行时间(不包括环境安装时间):
import time# 在请求前开始计时session_start_time = time.time()4.2 下载并准备数据集以下代码用于下载和处理 SciQ 数据集:# 导入必要的库from datasets import load_datasetimport pandas as pd# 从 Hugging Face 加载 SciQ 数据集dataset = load_dataset("sciq", split="train")# 筛选包含支持文本和正确答案的问题filtered_dataset = dataset.filter(lambda x: x["support"] != "" and x["correct_answer"] != "")# 打印包含支持文本的问题数量print("包含支持文本的问题数量: ", len(filtered_dataset))# 将筛选后的数据集转换为 Pandas DataFrame 格式df = pd.DataFrame(filtered_dataset)# 删除不需要的列columns_to_drop = ['distractor3', 'distractor1', 'distractor2']df.drop(columns=columns_to_drop, inplace=True)# 创建新列 'completion',将正确答案和支持文本合并df['completion'] = df['correct_answer'] + " because " + df['support']# 确保 'completion' 列中没有 NaN 值df.dropna(subset=['completion'], inplace=True)# 打印数据框架的列信息print(df.columns)
向量存储层的优化设计体现了现代信息检索系统的几个核心理念:
-
持久化存储策略: -
采用ChromaDB的PersistentClient模式,实现了向量数据的持久化存储 -
通过文件系统级别的缓存机制,在系统重启后可快速恢复索引状态 -
支持增量更新,避免了全量重建索引的开销 -
向量索引优化: -
使用基于HNSW(Hierarchical Navigable Small World)的索引结构 -
在空间复杂度和查询性能之间取得平衡,索引大小约为原始数据的1.2倍 -
查询复杂度降至O(log n),显著优于暴力搜索的O(n) -
元数据管理: -
引入结构化的元数据管理,支持多维度的文档属性索引 -
实现了基于元数据的过滤和聚合功能,提升检索精度 -
通过元数据缓存优化热点数据访问
这种多层次的存储优化策略,不仅提供了毫秒级的检索响应,还保证了系统的可扩展性和维护性。在实际应用中,该方案可以轻松支持百万级别的文档索引,同时保持稳定的性能表现。
4.3.1 创建 Chroma 集合
# 导入Chroma并实例化客户端import chromadbfrom chromadb.utils import embedding_functions# 创建持久化客户端,支持数据持久化存储client = chromadb.PersistentClient(path="./chroma_db")# 设置集合名称collection_name = "sciq_supports6"# 创建embedding functionembedding_function = embedding_functions.SentenceTransformerEmbeddingFunction(model_name="all-MiniLM-L6-v2")# 检查集合是否已存在collections = client.list_collections()collection_exists = any(collection.name == collection_name for collection in collections)print("集合是否存在:", collection_exists)# 创建新的Chroma集合以存储支持证据if not collection_exists:collection = client.create_collection(name=collection_name,embedding_function=embedding_function,metadata={"description": "Dynamic RAG collection for SciQ dataset"})else:collection = client.get_collection(name=collection_name,embedding_function=embedding_function)print("获取已存在的集合:", collection_name)
4.3.2 嵌入并存储补全内容
# 设置嵌入模型名称model_name = "all-MiniLM-L6-v2"# 获取数据集长度ldf = len(df)nb = ldf# 要嵌入和存储的问题数量# 转换数据为字符串列表completion_list = df["completion"][:nb].astype(str).tolist()# 避免重复加载数据if not collection_exists:# 嵌入并存储前 nb 个支持文档collection.add(ids=[str(i) for i in range(0, nb)],# 使用字符串作为 IDdocuments=completion_list,metadatas=[{"type": "completion"} for _ in range(0, nb)],)# 记录响应时间response_time = time.time() - start_timeprint(f"响应时间: {response_time:.2f} 秒")
4.4.1 获取嵌入向量
# 获取集合中的嵌入向量result = collection.get(include=['embeddings'])# 提取第一个嵌入向量first_embedding = result['embeddings'][0]# 打印嵌入向量和其长度print("首个嵌入向量:", first_embedding)print("嵌入向量长度:", len(first_embedding))
4.4.2 获取文档内容
# 获取集合中的文档result = collection.get(include=['documents'])# 提取第一个文档first_doc = result['documents'][0]# 打印文档内容print("首个文档:", first_doc)
以下代码用于执行查询并计算响应时间:
import timestart_time = time.time()# 在请求前开始计时# 查询集合def retrieve_and_generate(query, k=3):"""检索相关文档并生成回答Args:query: 用户查询k: 返回的相关文档数量Returns:Dict: 包含响应和时间统计的字典"""start_time = time.time()try:# 检索阶段retrieval_start = time.time()results = collection.query(query_texts=[query],n_results=k,include=["documents", "distances", "metadatas"])retrieval_time = time.time() - retrieval_start# 构建上下文context_docs = results['documents'][0]context = "n".join(context_docs)# 生成阶段generation_start = time.time()prompt = f"""基于以下上下文回答问题:上下文:{context}问题:{query}回答:"""response = pipeline(prompt,max_length=512,num_return_sequences=1,temperature=0.7)[0]['generated_text']generation_time = time.time() - generation_starttotal_time = time.time() - start_timereturn {"response": response,"context": context_docs,"timing": {"retrieval": retrieval_time,"generation": generation_time,"total": total_time}}except Exception as e:return {"error": str(e),"timing": {"total": time.time() - start_time}}# 打印响应时间response_time = time.time() - start_timeprint(f"响应时间: {response_time:.2f} 秒")
4.5.1 创建相似性测量函数
以下代码使用 spaCy 和余弦相似度计算文本相似性:
import spacyimport numpy as np# 加载预训练的 spaCy 语言模型nlp = spacy.load('en_core_web_md')def simple_text_similarity(text1, text2):# 将文本转换为 spaCy 文档对象doc1 = nlp(text1)doc2 = nlp(text2)# 获取每个文档的向量vector1 = doc1.vectorvector2 = doc2.vector# 计算两个向量的余弦相似度if np.linalg.norm(vector1) == 0 or np.linalg.norm(vector2) == 0:return 0.0# 如果向量为空,返回 0else:similarity = np.dot(vector1, vector2) / (np.linalg.norm(vector1) * np.linalg.norm(vector2))return similarity
4.5.2 显示查询结果及相似性得分
以下代码用于显示查询问题、检索到的完成内容、原始文档以及相似性得分:
nbqd = 100# 显示的响应数量# 打印问题、原始完成内容、检索文档及相似性得分acc_counter = 0display_counter = 0for i, q in enumerate(df['question'][:nb]):original_completion = df['completion'][i]retrieved_document = results['documents'][i][0]similarity_score = simple_text_similarity(original_completion, retrieved_document)if similarity_score > 0.7:acc_counter += 1display_counter += 1if display_counter <= nbqd or display_counter > nb - nbqd:print(i, " ", f"问题: {q}")print(f"检索到的文档: {retrieved_document}")print(f"原始完成内容: {original_completion}")print(f"相似性得分: {similarity_score:.2f}")print()if nb > 0:acc = acc_counter / nbprint(f"文档数量: {nb:.2f}")print(f"总体相似性得分: {acc:.2f}")
以下是一个示例问题及其检索到的支持文档:
4.6.1 查询代码
import timeimport textwrap# 设置提示问题prompt = "数百万年前,植物利用太阳的能量形成了什么?"# 在请求前开始计时start_time = time.time()# 查询集合results = collection.query(query_texts=[prompt],n_results=1)# 测量响应时间response_time = time.time() - start_time# 打印响应时间print(f"响应时间: {response_time:.2f} 秒n")# 检查是否检索到文档if results['documents'] and len(results['documents'][0]) > 0:wrapped_question = textwrap.fill(prompt, width=70)wrapped_document = textwrap.fill(results['documents'][0][0], width=70)print(f"问题: {wrapped_question}")print("n")print(f"检索到的文档: {wrapped_document}")print()else:print("未检索到文档。")
4.6.2 检索到的支持文档
葡萄糖,因为细胞呼吸和光合作用是直接相反的反应。来自太阳的能量进入植物并在光合作用过程中转化为葡萄糖。细胞呼吸过程中,部分能量用于在线粒体中制造 ATP,部分能量则以热量的形式散失到环境中。
以下代码展示了如何使用 Llama 模型生成响应:
def LLaMA2(prompt):sequences = pipeline(prompt,do_sample=True,top_k=10,num_return_sequences=1,eos_token_id=tokenizer.eos_token_id,max_new_tokens=100,temperature=0.5,repetition_penalty=2.0,truncation=True)return sequencesiprompt = '阅读以下输入并为初学者撰写摘要。'lprompt = iprompt + " " + results['documents'][0][0]import timestart_time = time.time()response = LLaMA2(lprompt)for seq in response:generated_part = seq['generated_text'].replace(iprompt, '')response_time = time.time() - start_time: {response_time:.2f} 秒")
4.8 性能监控与优化
class RAGPerformanceMonitor:def __init__(self):self.query_times = []self.retrieval_times = []self.generation_times = []self.cache = {}# 简单的查询缓存def log_timing(self, operation: str, time_taken: float):"""记录各操作的耗时"""if operation == "query":self.query_times.append(time_taken)elif operation == "retrieval":self.retrieval_times.append(time_taken)elif operation == "generation":self.generation_times.append(time_taken)def get_statistics(self):"""获取性能统计数据"""stats = {}for op_name, times in [("query", self.query_times),("retrieval", self.retrieval_times),("generation", self.generation_times)]:if times:stats[op_name] = {"avg": np.mean(times),"min": np.min(times),"max": np.max(times),"std": np.std(times)}return statsdef cache_query(self, query: str, result: dict):"""缓存查询结果"""self.cache[query] = resultdef get_cached_result(self, query: str):"""获取缓存的查询结果"""return self.cache.get(query)# 初始化性能监控器performance_monitor = RAGPerformanceMonitor()# 优化后的查询处理函数def optimized_process_query(query: str):"""优化版本的查询处理函数,包含缓存和性能监控"""# 检查缓存cached_result = performance_monitor.get_cached_result(query)if cached_result:return cached_result# 执行查询和生成result = retrieve_and_generate(query)# 记录性能数据if "timing" in result:for op, time in result["timing"].items():performance_monitor.log_timing(op, time)# 缓存结果performance_monitor.cache_query(query, result)return result# 使用示例def demo_optimized_rag():"""展示优化后的RAG系统性能"""test_queries = ["什么是光合作用?","植物如何利用太阳能?","细胞呼吸的过程是什么?"]print("测试优化后的RAG系统性能...")for query in test_queries:result = optimized_process_query(query)print(f"n问题: {query}")print(f"回答: {result['response']}")print(f"处理时间: {result['timing']}")# 打印性能统计stats = performance_monitor.get_statistics()print("n性能统计:")print(json.dumps(stats, indent=2))# 运行演示if __name__ == "__main__":demo_optimized_rag()
五、动态RAG的公安执法场景应用
动态RAG技术在公安执法中的应用,能够显著提升案件处理的智能化水平。以下是具体的应用场景及其实现方式:
案件摘要的动态生成是公安执法中常见的需求,能够帮助办案人员快速掌握案件的核心信息。通过结合Chroma向量数据库和Llama语言模型,实现了高效的案件信息处理和摘要生成。动态RAG技术的应用不仅提高了案件处理效率,还确保了输出质量的稳定性和准确性。
-
基于案件文书和笔录实时生成:通过动态RAG技术,提取案件文书和笔录中的关键信息,生成简明扼要的案件摘要。 -
提取关键信息进行语义浓缩:结合案件描述中的时间、地点、人物和事件等要素,生成语义浓缩的摘要。
-
案件数据变化动态刷新摘要:通过监听案件数据的更新,实时生成新的摘要。例如,新的笔录生成后,系统会自动更新案件摘要,确保信息的时效性。

案件摘要生成系统是一种融合了多模态信息处理、知识图谱和语言模型的复杂智能系统。其核心价值在于将非结构化的案件信息转化为结构化、可计算的知识表示,并通过动态RAG(Retrieval-Augmented Generation)技术实现精确的信息提取与生成。
为了满足案件信息处理的高效性与准确性需求,系统采用了分层解耦的微服务架构,并通过事件驱动模式实现各模块间的松耦合协作,确保了系统的灵活性与扩展性。
1)数据接入层:系统在数据接入层采用了基于Apache Kafka的流式处理架构,支持毫秒级的文档变更感知,确保案件信息处理的实时性。针对海量文档的更新需求,系统通过自适应的批处理机制,在保证实时性的同时优化了计算资源的利用率。理论测试表明,单节点可支持每秒千级的文档更新,充分满足实际应用场景中对高并发和高性能的要求。
2)知识表示层:在知识表示层,系统创新性地引入了多粒度的语义单元概念,将传统的文本分段升级为"语义块"(Semantic Block)。每个语义块不仅包含文本内容,还附带时空维度、实体关系等结构化特征。这种语义表示方式为后续的信息检索与生成提供了丰富的语义基础,大幅提升了系统对案件语义的深度理解能力。
3)检索增强层:系统在检索增强层实现了基于注意力机制的动态权重调整算法,能够根据查询上下文自动调整不同信息源的重要性权重。实践表明,这种动态权重机制相比传统的固定权重方法,检索准确率提升了约30%。这一创新显著增强了系统在复杂案件场景中的信息检索能力,为生成高质量的案件摘要提供了可靠的数据支持。
在系统优化的下一步工作中,深化知识图谱的建设是关键方向之一。首先,需要构建案件知识图谱,通过整合案件相关数据,建立跨案件的知识关联,支持复杂场景下的知识推理。这不仅能够帮助系统更好地理解案件背景,还可以为用户提供跨案件的智能分析支持。此外,引入多模态知识表示也是重要的优化措施之一,通过融合文本、图像、视频等多模态信息,提升系统对复杂案件信息的理解能力,为用户提供更加全面的知识服务。
在模型层面,优化的重点在于探索和应用更先进的技术手段。首先,可以尝试大规模预训练模型的定制化微调,结合具体业务场景对模型进行针对性优化,从而提升模型的适用性和精准性。与此同时,研究和开发更高效的检索算法也是优化方向之一,通过改进算法结构和优化检索流程,进一步提升系统的响应速度和性能,为用户提供更流畅的使用体验。
案件画像作为公安执法领域的核心应用场景,其本质是对案件全要素的多维度智能化建模与动态演进分析。通过引入动态RAG技术,系统实现了从静态描述向动态认知的范式转变,为执法实践带来了质的飞跃。本文将从认知建模、知识表征、证据链构建和应用价值等维度,深入剖析基于动态RAG技术的案件画像系统。
-
整合案件笔录与文书信息:通过动态RAG技术,提取涉案人员的行为特征、社会关系和案件相关性。 -
提取涉案人员行为特征:例如,结合案件记录中的犯罪行为、动机和社会背景,生成详细的涉案人员画像。

案件画像作为公安执法领域的核心应用场景,其本质是对案件全要素的多维度智能化建模与动态演进分析。通过引入动态RAG技术,系统实现了从静态描述向动态认知的范式转变。传统的案件画像往往局限于对显性特征的表层描述,而基于动态RAG的智能化分析体系,通过引入语义理解与知识推理能力,实现了对案件隐性特征的深度挖掘。例如,系统能够从非结构化的询问笔录中,提取出犯罪嫌疑人的行为模式、心理特征和社会关系网络,并结合专业知识库进行特征归纳与模式识别,形成对涉案人员的多维度画像。这种认知深度的提升,为案件侦办提供了更具洞察力的分析视角。
-
构建案件与证据的关系图谱:动态RAG技术能够将案件中的证据条目关联起来,形成完整的证据链。例如,使用向量化存储的证据数据,动态生成证据链条。 -
动态更新证据链条:当新的证据录入时,系统会自动更新证据链条,确保案件信息的完整性和准确性。

-
自动识别关键证据节点及其影响范围 -
评估证据链条的完整性与可靠性 -
预测可能存在的证据缺失,并给出精准的取证建议
案件画像系统实现了从"静态描述"向"动态认知"的跨越,为公安执法工作提供了更智能、更精准的决策支持。这不仅提升了执法效能,更为推进执法工作的科技化、智能化提供了可复制的技术范式。
六、总结
本章深入探讨了动态RAG技术在公安执法领域的创新应用,揭示了其在处理高动态性、多维度执法数据方面的显著优势。通过对传统静态RAG的革新,动态RAG技术成功解决了执法实践中的数据实时性、知识更新和智能检索等关键痛点。
在技术实现层面,基于Chroma的向量化存储方案与Hugging Face Llama的模型推理架构的深度融合,不仅确保了案件数据的高效管理和快速检索,更实现了案件摘要、人员画像等智能化功能的动态生成。特别值得注意的是,该技术在处理复杂案件时展现出的临时集合动态管理能力,为海量执法数据的实时处理提供了创新解决方案。通过对法律法规的精准匹配和地方政策的动态适配,动态RAG技术显著提升了执法工作的智能化水平和效率。
展望未来,随着分布式存储技术的优化和跨部门数据共享机制的完善,动态RAG技术将在更广泛的执法场景中发挥重要作用,推动智能化执法体系的全面升级,为公安执法工作的数字化转型提供强有力的技术支撑。这一技术创新不仅标志着执法领域人工智能应用的重要突破,更为构建新一代智能化执法体系奠定了坚实基础。


