导语:对 AI 的态度,就是不主动使用 AI,不主动学习提示词工程;各大厂商推广 AI 的时候,不拒绝听一听,也不拒绝用一用;对于使用 AI 生成的结果不负责,结果不好都是 AI 的问题,跟我无关。你是不是也这么想的?那么你的工作流程现在被 AI 颠覆了吗?
在将于 2024 年 10 月 18-19 日举办的 QCon 全球软件开发大会(上海站),我们设置了【AI 重塑技术工作流程】这一专题,旨在探索那些超越单点 AI 应用,进一步利用 AI 技术重塑产品研发核心流程的最佳实践。我们关注实际案例和解决问题的策略,旨在解决当前研发团队面临的困境,让智能能真正赋能业务,创造价值。欲了解更多内容,可访问大会官网:https://qcon.infoq.cn/2024/shanghai/track/1704
本文主要聚焦 AI 如何重塑技术工作流程,以及流程如何反过来塑造 AI 。我们将从单点 AI 应用转向全流程 AI 集成,并讨论这种转变带来的挑战和机遇。
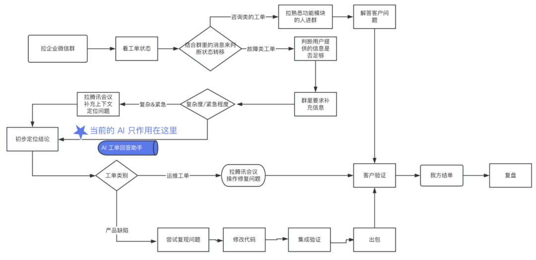
说起技术工作流程,大家肯定想起诸如 DevOps 之类的。但我今天要讲的是另外一个场景, toB 业务的痛:工单。做 toB 业务的都知道,团队每天都要处理数百个客户工单,从简单的咨询到复杂的系统故障,有时还得承担客户的怒火,这真是一项耗时且常常令人沮丧的工作。然而处理好工单,一方面是对我们自己产品负责,另外一方面,这也是产品进化的机会。就因为这个痛太明显了,大家一看到生成式 AI 的能力之后,都迫不及待地去投入建设。比如:建立知识库,使用 RAG + LLM ,让处理工单的同学能快速检索知识库,去回答和解决问题。我们也一样,经历了 RAG 各种问题的折磨和不断调整后,我们也实现了类似的能力(如下图),但是观察一段时间后,我发现大家还是很痛苦,很忙。询问大家的使用体验,对工作有没有帮助?都说有点儿用吧。

后来,我跟同事们开始复盘这个事情,一起绘制了如下工作流程图。这才发现我们的 AI 仅仅只是用在了工单答疑上(下图中蓝色星星处)

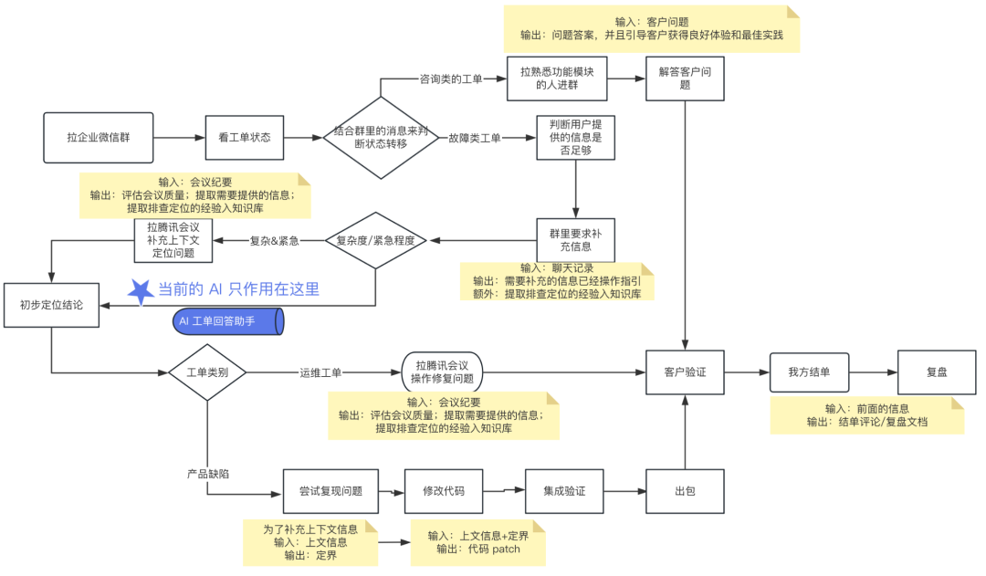
除此之外,还有哪些是 AI 可以发挥作用的呢?AI 是一个简单系统,它包含输入、处理、输出。于是,我们从"输入输出"开始,我们梳理了每个部分可能的输入输出(如下图)

然后有趣的事情就发生了,我们突然发现还有很多地方可以落地 AI ,除了用于指引工单处理和回答的 AI 工单回答助手,还可以有:
● AI 总结助手:用来把工单处理过程中产生的新知识自动总结提炼到知识库的 AI,这也同时解决了知识库的知识保持持续更新的问题,AI 总结助手可以帮助我们把隐藏的知识按照指定格式外化保存下来。这里还有一个更大的启发,LLM 还可以帮助我们从信息转变成知识的能力。除了工单的场景,大家可以想想,这会带来多少新的有价值的用法。
● AI 代码助手:利用工单上下文( eg:日志、metrics )等信息,自动定界甚至提供修改代码 patch 的 AI。这个助手可以分析错误日志和性能指标,定位问题所在的代码段,并提供可能的修复方案。在我们的未来设想中,它不仅可以加速问题解决,还能帮助开发人员学习和改进代码质量。
● AI 复盘助手:每个工单都是一个产品学习和成长的机会,但是事实上复盘耗时又烧脑,最简单的时间线记录都很难,所以复盘助手除了帮助复盘,提供从预防、缓解、解决、检测不同方向的思考外,还应该可以帮助提炼聊天记录中的时间线。

之前我们的 AI 落地都是单点思考,而逆转点就在于我们用流程展开工单的处理过程为开始。我想,这也算是为我坚信“流程化 – 数字化 – 智能化向上叠加又相互作用”的知行合一了。
“人类驯化了小麦,还是小麦驯化了人类?”
这是我从一本科普书籍里面看到的,其实很多事物都是相互作用,而不是单向作用。AI 与流程,也正如前面说的,流程化 – 数字化 – 智能化,相互叠加也相互作用,所以 AI 重塑流程的同时,流程也在塑造 AI。流程怎么塑造 AI 呢?最普遍的会认为数据是 AI 的基础,流程是数据的基础。但是,除了这个,其实还有两个部份在影响和塑造 AI 和 AI 使用的场景, 这里,我先说个有意思的真实故事。
Boss:给你两个人力,你可以帮我打下什么”山头“ 员工:我承诺我会………. Boss:好!两个人力马上给你。来,认识下他们。分别是 GPT-4 和 GPT-4o
上面这段对话是我在我们中心年会一个评奖环节时发生的,当时大家听完开怀大笑起来。这似乎是个不错的段子,有种老板耍流氓的感觉。为什么会有这个感觉呢?

如上图所示:
-
不信任。我们不相信 AI 的有两个核心原因,一个就是幻觉,所谓一本正经胡说八道。另外一个就是不确定性,看起来是产生创意的关键,但同时也让问相同问题却会得出不同的答案,在需要确定性的企业应用场合,这个特征简直绝杀。最后一个原因,就是没人味儿,一股赛博朋克味儿,可信度天然就下降了。
-
不可用。如果给 AI 配首歌,热狗的"差不多先生"最配,车轱辘一大堆,看起来有用,但是解决不了任何问题。例如,当你问 AI 使用 AVX 指令的风险的时候,它可能会给出一大堆泛泛而谈的建议,就是不提 AVX512 可能带来的 CPU 降频风险。还有就是上下文的限制,无论是输入的上下文,还是输出的上下文,直接让我们在一些场景下根本就无法使用。比如,要基于完整的代码和历史修改的上下文去做 AICR。
-
“渣”AI。这应该算是 AI 被“渣”,AI 再美,不如自己更有性价比。所以很多时候,大家对 AI 的态度,就是不主动使用 AI,真正去学习提示词工程的寥寥可数;各大厂商推广 AI 的时候,不拒绝听一听,也不拒绝用一用;对于使用 AI 生成的结果不负责,结果不好都是 AI 的问题,跟我无关。这么说来,绝对就是“渣”男 / 女本“渣”。
怎么破呢?当前,AI 发展非常快,也衍生出很多解决问题的技术手段。但是,老生常谈的就不说了,我只说两个真难事儿,因为涉及到人的本质和 AI 的本质。
AI 的本质: 基于概率去关联词与词的特征的模型,所以"不确定性"是 LLM 天然的。 人的本质: 人的本质是人的需要。(马克思在《詹姆斯·穆勒〈政治经济学原理〉一书摘要》中多次提到人的本质就是人的需要)。我“需要”,比“给我好的”,更重要。所以“渣”似乎也有理论依据,所谓“千金难买我想要”。
一部分的破解之道,就在流程中
-
不确定性 -> “确定的结果”需要“确定的流程”
正如在《思考,快与慢》中,慢系统其实就是我们通常说的思路,理性且耗费脑力,但是他能获取比直觉更高确定性的结果。我们也可以称之为思考的流程,在 AI 里面类似思维链 CoT。但是,其实一切都没有脱离概率,思考的流程从另外一个角度看,通过思考的步骤来强化期待结果概率的方法。而放大到组织的粒度来说,就是流程,流程的步骤其实是放大达成目标的概率的方法。
-
“渣”AI -> 主动 AI 变成被动 AI,让 AI 嵌入流程中
正如酒店里的机器人,你不会主动用,但在你每次叫外卖的时候会被动用到它。这就是流程的力量,因为外卖机器人嵌入了酒店大堂到房间的送货流程中,让你不得不用,想“渣”也不行。
-
“渣” AI -> 你想要 = 你负责 = 要流程
粤语有句话叫“吃得了咸鱼,抵得住渴”,意思就是我选择结果,我要为之负责。所以,对于 AI 的“不负责”和我的“不抉择”其实就有着微妙的关系。要不要“抉择”,关键就是我有没有明确的、具象的目标,我称之为“我想要的”。深入使用大型语言模型后,我发现一旦我明确知道“我想要的”,像 Agent 那样让 AI 自己规划流程输出的结果就不那么成立。这时,我们人类自己来定义的”流程“就成了是我们让 AI 输出“我想要的”的关键手段。

那么流程究竟是什么?为什么会有这个作用。我理解流程是一系列规划好的步骤和对于每个步骤产出的标准。它的特质,注定流程追求的是效率和确定性。如上图,映射到 AI 的原理中也很有意思,AI 回答的每一个词都由前者的词的特征来计算概率得出。而你写的思考流程,每一步的生成内容,其实都是在不断增强你最终想要的词出现的概率,跟真实世界的流程有着异曲同工之妙。
总而言之,数据需要基于流程之上的数字化,而流程本身的确定性和强制性又从一定程度上解决 AI 和人的本质带来的难题。所以 AI 在重塑我们的流程的同时,流程也在塑造 AI 。


