完整态的超级 Agent 正在诞生


都说 AI Agent 未来会爆发,2025 年会是 Agent 元年,但 Agent 具体会以何种方式爆发?真正能落地到生活各处解决问题的 Agent 是什么样的?这是我们一年多来一直在探索的问题。

在我们调研的 400+ 国内外 Agent 相关公司中,43% 在做 Company Agent(toB 专注于企业跨部门的 Agent),46% 在做 Role-based Agents(专注于某特定工作职能的 Agent),而研究 Personal Agents(专注于个人的 Agent)的占比为 11%。

从 toB 提效角度来看,Agent 已经深入各个行业的众多场景,在营销、销售、客户支持、工作流自动化和软件开发等领域逐渐成熟。老黄在今年 1 月 CES 大会上说过一个预测,“未来每个公司的 IT 部门,都将变成 Agent 的 HR 部门。”我们相信,在不远的将来,Agent 将重塑 SaaS 和企业结构。

更令人兴奋的是 toC Agent。如果说 AI 时代全新的应用形态是 Agent,那么 Killer Agent、下一代的超级应用会是什么样子?

在我们看来,它至少需要同时满足 AI Native,实现 PMF,拥有高日活和留存三个条件。寻寻觅觅,我们终于在全新的夸克上,看到了超级 Agent 的影子。

完整态的超级 Agent 正在诞生

从搜索框,到 AI 超级框

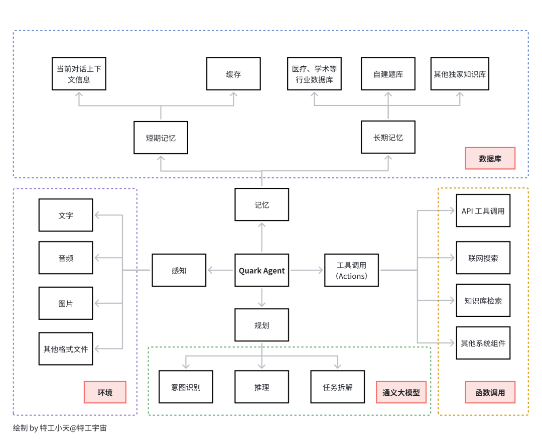
关于 Agent 业内比较主流的定义为,Agent 是一种通过用户输入进行环境感知,通过工具使用来执行行动,以及通过基础模型结合长期和短期记忆实现认知能力的系统。

通过对全新夸克的体验,我们发现夸克其实是一个基于推理和多模态模型之上的超级 Agent,实现架构并不复杂,具体来说:

1. 基于多模态能力,通过输入框与用户的交互来感知(Perception)环境。

2. 基于阿里自研大模型的能力,进行规划(Planning),根据用户输入智能识别用户意图,委派特定的 Agent 来回复。

3. 根据用户不同的需求来调用不同的工具(Action)进行精准回答,针对性的解决用户所有指令。

4. 在学术、医疗和教育等方面,具备丰富的可信的行业数据库和独家知识库,作为数据记忆(Memory),填补了大模型本身不足的垂直领域知识。

完整态的超级 Agent 正在诞生


在我们调研中发现,有许多研究员和开发者致力于将 Agent 的架构和交互做的更丰富,例如构建互相通信协作的 Multi-Agent 系统以期望解决复杂问题。但 Anthropic 在 24 年年末发布的文章“Building effective agents”中提到了他们的经验,“成功的 Agent 并不在于构建最复杂的系统,而在于构建适合用户需求的系统。并且仅在简单的解决方案无法满足要求时,才添加更多组件。”而这与乔布斯的产品设计理念“Simple can be harder than complex”不谋而合。

夸克此次的升级也是如此——看似做了减法,实则增益了用户体验。种种功能浓缩为一个超级框,一个入口即能满足用户学习、工作和生活中的所有问题。

之前的夸克是一个优秀的搜索引擎和工具箱,用户通过“搜索框”来探索世界,获取信息;通过 GUI 来与各个垂直场景的工具进行交互。而全新的夸克摈弃了传统的“搜索框”,升级为“AI 超级框”,一个全能助手。不仅交互形态变得更简约,还借助 Agentic 能力高效的满足用户深层次的需求。

完整态的超级 Agent 正在诞生
极简的设计,更优的体验
在这近两年里,我们已经接触了太多新奇好用的 AI 产品了,使用或订阅了不同的 AI 工具并日常穿梭于彼此,由此也产生了新的痛点——要是能在一款产品上高效实现所有 AI 功能就好了,而全新的夸克超级 Agent 填补了这个空白。
夸克不仅做到了 All in One 产品,还做到了 All in One AI 超级框。用户无需在产品页面间反复点击穿梭,在主页上的一个框内就能解决所有需求。
我们曾在之前的文章中有提到一个观点,LUI(Chat 交互)可能不是 GenAI 时代下最好的交互方式。互联网时代 UX 设计的主流理念是 Dont Make Me Think,但 LUI 需要用户不断与机器对话,需要不断的 Think 和表达。对于一些较为复杂的任务,大多数用户是没有耐心甚至没有能力表达好需求的,要找到与 GUI 有机的结合点。
夸克将尺寸把握的恰如其分,通过一个 AI 超级框问答,最大程度上发挥了 LUI 的价值,并结合 GUI 反馈给用户融合了多模态内容的答案。
比如当我提问“口腔溃疡了怎么办”,AI 超级框就会智能识别出我的意图,并路由给了“健康助手” Agent 来专门回答这个问题。夸克还支持追问功能,基于生成的回答我又问“可以吃车厘子吗?”,Agent 也明白我问的是“得了口腔溃疡吃车厘子会有影响吗?”并给予了中肯专业的回答。
借助夸克超级 Agent,用户可以用更少的提问(追问功能自带上下文记忆),得到了更高效(无需点击网页查看,直接出结果)且更可信(三审三校医学知识库)的回答。
完整态的超级 Agent 正在诞生
再比如我问夸克“帮我写个 2000 字关于 Agent 的研究报告”,体验非常好的是它不仅把我的需求智能委派给了 AI 写作 Agent,还跳出一个 AI 自动填充好的 GUI 表单让我确认字数、标题和大纲等细节。
完整态的超级 Agent 正在诞生
完整态的超级 Agent 正在诞生
不识 Agent 真面目,只缘置身于其中
新夸克为什么能称得上超级 Agent?它区别于其他 Agent 产品优势在哪,护城河又在哪?
在前两天鸭哥的文章中有提到 Agent 产品有三个复利价值,即工具、数据和智能的复利叠加,而这三点也都是夸克区别于其他 Agent 的差异性优势。
在 Tool Use 层面,相比于许多初创公司,背靠阿里的夸克近些年在搜题、AI 生图、PPT 生成、AI 简历、视频总结等领域都有深耕,而丰富的工具是 Agent 走向超级和通用的必经之路;在数据(Database)层面,夸克这些年在医疗、学术和教育等领域与国内众多权威机构合作,有着独家的丰富数据资源,并且从长期的发展来看,夸克在数据的获取、组织和外化上,与底层模型以及发展趋势相得益彰;在智能(Model)层面,夸克基于强推理模型,能够更高效和精准的调度工具和知识库检索。
产品本身的闭环,加之阿里自研大模型的优势,在工具、数据和模型三个维度上做到了协同演化,铸就了夸克成为超级 Agent 的基石。

夸克 CEO 吴嘉昨天发朋友圈表示:“五年前,夸克提出要成为年轻人的全能助手,我们一直在为之努力。到今天,凭借过去的产品积累和新模型的强大能力,我和团队觉得终于可以用一个极简的“AI 超级框”,去无限接近这一目标,这让我们非常兴奋。回想这十五年,从阿里云搜索到 UC 浏览器搜索,再到夸克,我们希望:New Quark 能够用一个 AI 超级框,开启进入用户 AI 世界的大门。”
当前夸克超级 Agent 还只是雏形,完整态的超级 Agent 已经在路上。
最后,想以我们封面图的设计理念来结束这篇文章。

前沿技术新闻资讯

AIGC应用必坑指南与落地实战方法论

2025-4-20 19:09:22

RAG技术前沿技术新闻资讯

Anthropic提出Contextual Retrieval让RAG再进化,大幅降低检索失败率

2025-4-20 19:48:23

0 条回复 A文章作者 M管理员
    暂无讨论,说说你的看法吧
购物车
优惠劵
搜索