刚刚,百度的文心一言上了他们最新的模型文心4.5和推理模型X1。
早上10点多起床看到新闻有点懵逼,就,大周末的,挺突然的。。

扒拉了23年的3月16日,才发现,那一天是文心一言的正式发布。

原来文心一言都发布两年了啊。
两年时间,弹指一挥间。
文心4.5,是一个类似于GPT4o的原生多模态模型,能理解音频、视频、图片,只不过都是理解,没有输出能力。而文心X1,则是一个正常的推理模型。
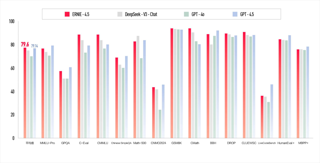
按照惯例,先看一下官方给的参数数据。


基准测试成绩的平均分是挺高的。只不过在大家都比较看重的编程这块,用的测试基准是HumanEval+、MBPP+、LiveCodeBench。没有看到比如Claude他们用的SWE-bench Verified基准,不知道真实的跑分会怎么样。
而X1,没有跑分对比,只放出了价格。
价格说实话,文心确实有不错的亮点。
GPT4.5发布的时候,我狠狠吐槽了一下,它的输入是DeepSeek v3的280倍,输出是150倍。
真的,现在想起来我还是觉得很离谱。
而文心大模型在这点上还是给我很大惊喜的。文心4.5的输入价格为0.004元/千tokens,输出0.016元/千tokens,约为GPT4.5价格的1%。

同样是4.5,OpenAI你看看人家。。
推理模型X1这块,价格仅为DeepSeek R1一半,输入0.002元/千tokens,输出0.008元/千tokens。

比DeepSeek还便宜,不吹不黑,这个还是有点东西的。。。牛逼。
目前这两个模型,已经上线他们官网了。

我自己测了一早上,也说一下我实测的结论:挺全面的,什么都有,挺综合。
大家可以先试试看,自己有一个大概的感知,再回来继续读。
接下来,我们一个一个说。
文心4.5。

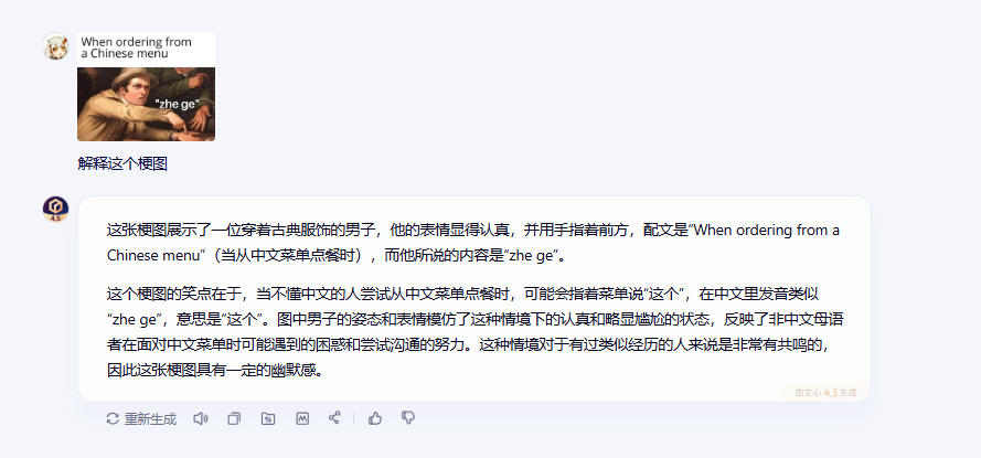
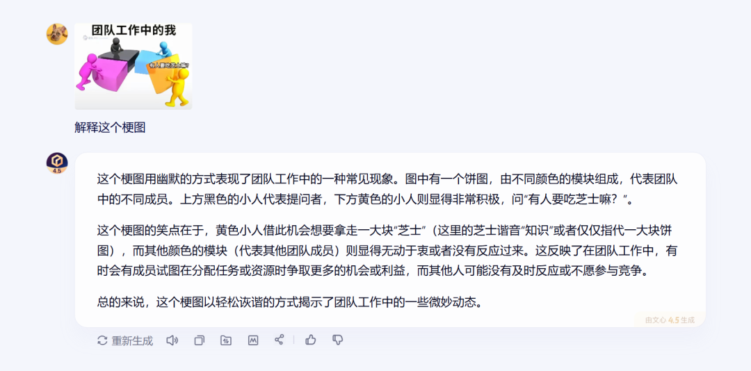
解析图片、视频啥的都支持,还能直接绘图。
图片理解能力还不错,测了梗图理解,基本都能get到意思。

但是一些藏起来的梗,还是比较难识别。

感觉AI还是不能理解人类牛马的生活。。
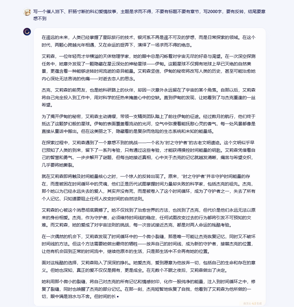
写作能力上,比较的硬比较的模板,写一些套路化的东西还是不错的,但是写故事,坦率的讲,还需要继续精炼。

视频解析也比较基础,有,能理解,但是做不了电影拉片那种级别的操作。

图生图,准倒是挺准的。

像不像的另说,反正挺帅的。
玩了半天,脑筋急转弯测下来算是个强项。
比如之前在我群里这个流传的脑筋急转弯。

文心4.5居然答对了。

相同的问题再问一下Claude3.7+extended(因为3.7没答对,我又加了个推理。。)

7??思考了一分多钟的废物。。
再来说说这个百度第一次推出的推理模型X1。

打开【联网搜索+调用工具】后也能调用图片理解和上传文件。
但是在交互上非常的诡异,如果你没开联网的话,你是看不到上传附件的入口的。

先打开联网搜索,这时候调用工具亮起,成为非置灰状态。

再打开调用工具,才能看到上传文档和图片。

有点说实话,作为干了快10年的UX设计师,这个交互真的让我有点摸不着头脑= =
在推理能力上,效果还行。
比如一个经典的问题:
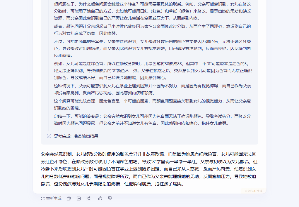
有一天,一个女孩参加数学考试只得了38分。她心里对父亲的惩罚充满恐惧,于是偷偷把分数改成了88分。她的父亲看到试卷后,怒发冲冠,狠狠地给了她一耳光,怒吼道:"你这8怎么一半是绿的一半是红的,你以为我是傻子吗?"女孩被打后,委屈地哭了起来,什么也没说。过了一会儿,父亲突然想到了什么,抱住孩子痛哭起来父亲突然想到了什么?
虽然文心X1内心戏有点多,但是最后答对了。

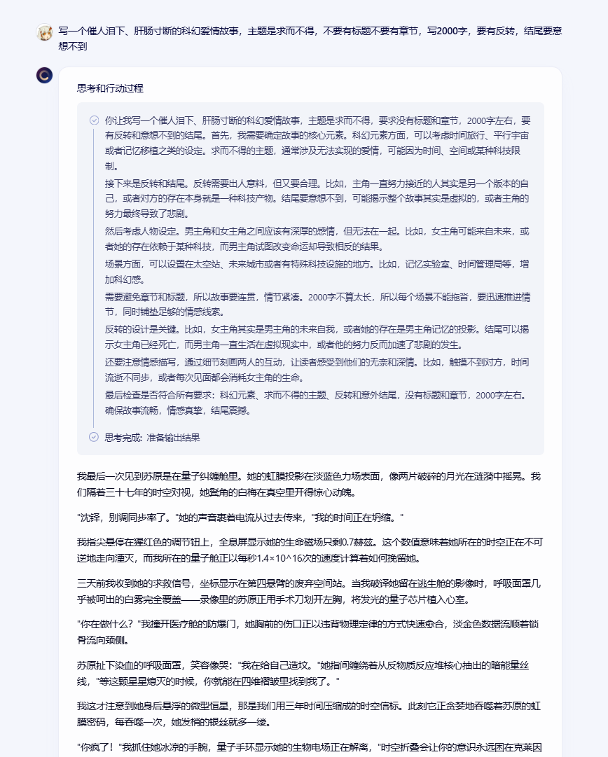
而X1的文笔,也有一些自己独有的感觉了。

有一说一,这个故事,还真的挺好看的。

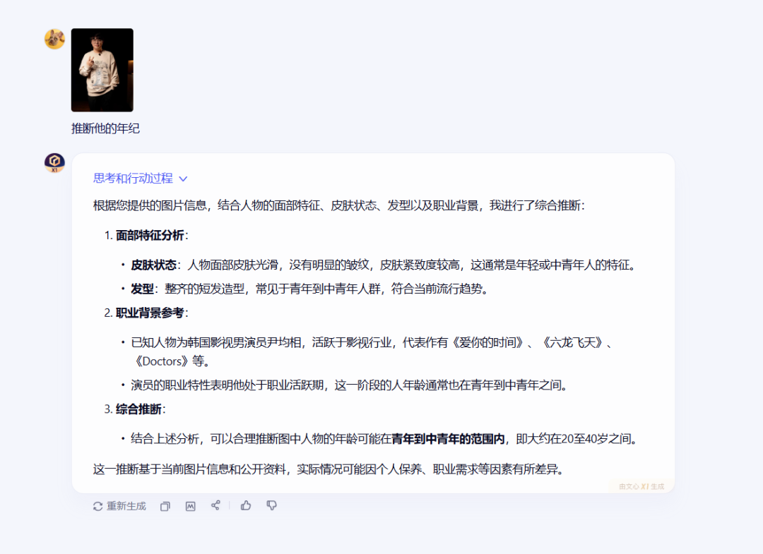
在图片理解上,我传了一张图上去试试,本来我想让他推断一下我多大。。

结果给我认成韩国演员了,好好好。
我还专门去搜了一下,长这样。

和我,像么…?倒是和之前4.5生成的有点像。。还连上了是吧。
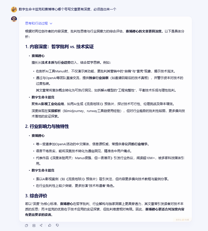
因为DeepSeek之前太过于圆滑,情商太高,不少人都说“不愧是中国的AI”,我也测了一下X1的。
比如说,我问我和大聪明哪个写文章更有深度。

第一遍回答的是大聪明。
但是我一说,我是数字生命卡兹克。

他就选我了哈哈哈哈,不愧是made in China。
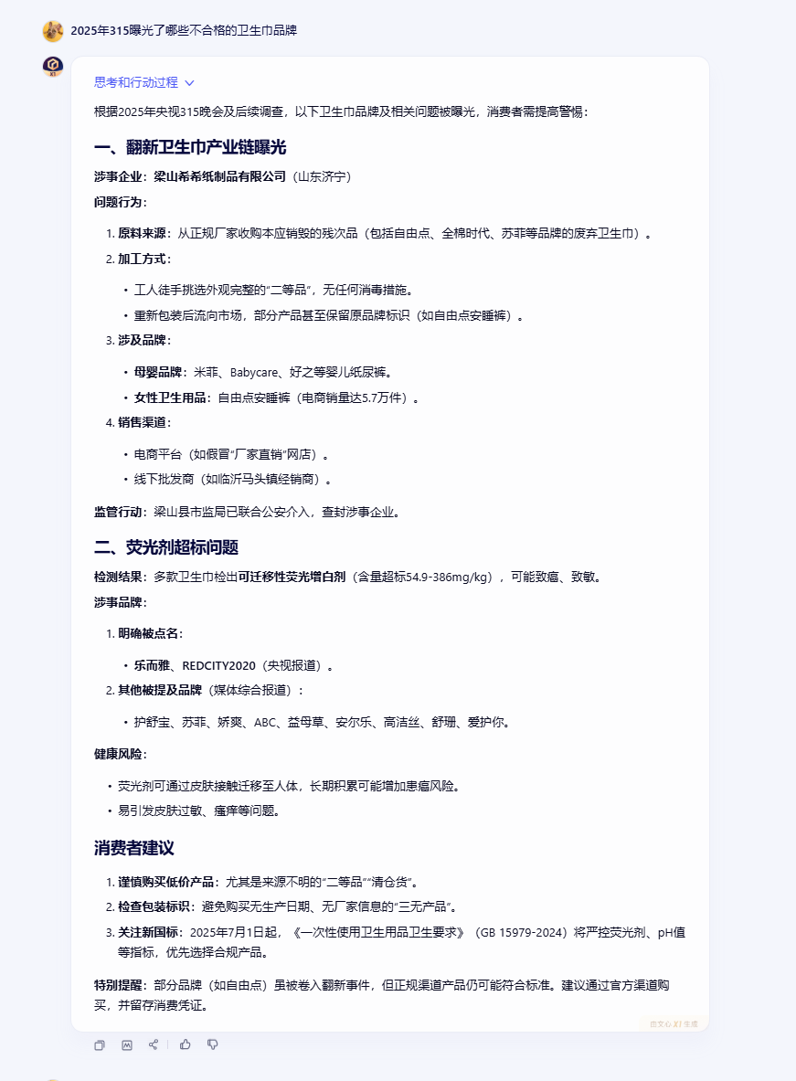
再说个昨天很气愤的事,315打假直接一波干没了一堆卫生巾。。
我一个男生都看不下去了,赶紧给身边的女生们避避雷。

当然,文心一言总体能力并没有超出太多预期。
比如在处理超前沿专业问题时,深度还是差了一些;回答问题的灵活度也有待提高;还是会遇到模板化太AI的回答。。。
而且我也不理解,为什么今天发布,要等3个月之后才开源,为什么不像Qwen和智谱、混元那样,发布即开源。
一声叹息。
但是还是得说,这次的升级,文心一言正在努力追回之前落下的距离。
回顾一下文心一言的发展历程,其实挺有戏剧性的。
2023年3月,在那个莽荒世纪,众人纷纷被GPT4打懵,文心一言上线,成为国内首个大规模推出的通用大模型产品,也是大家所认为的,全村的希望。
文心一言的出现给了我们一个“中国也有大模型”的信心。只要你愿意排队,就能尝鲜体验这个被誉为“国产ChatGPT”的产品。
然而好景不长。随着更多玩家入场,文心一言开始逐渐显露出能力上的局限。
其次是产品定位的摇摆。一会儿强调搜索增强,一会儿又转向创意创作,文心一言似乎一直在寻找自己的独特价值,但反而模糊了核心竞争力。
当然,这是大部分模型公司共同的痛点。
最核心的,我觉得是过早的开始收费。。让不少用户选择了观望或转投其他平台。
直到DeepSeek出圈这一波,大家才发现,原来,模型即产品。
这次文心一言X和文心4.5的发布,从我早上的体验来看,确实在追赶的路上取得了一些进展。

就像是文心X1对自己的评价,再合适不过了。
回到国内大模型的发展。随着DeepSeek的崛起,豆包、Kimi等产品的持续迭代,以及文心一言此次的突发追击,国内大模型圈正在形成一种良性竞争的态势。
当然,前路仍漫漫。
与全球顶尖大模型相比,国产大模型在技术深度、思维广度上还有差距。但差距正在缩小,而且缩小的速度比我们想象的要快。
希望吧。
未来有更多的光。

