2025年春节期间,DeepSeek的发布震撼全球,标志着人工智能大模型进入“普惠”时代,大模型开始深刻影响我们工作和生活的方方面面。每个人都有必要学习、了解和使用大模型。
你是否渴望揭开大模型的神秘面纱?厦大团队带着满满诚意,重磅推出 4 个大模型科普报告!面向社会大众,我们用 140 页 PPT 深入浅出地讲解大模型概念、技术与应用实践,让每个人都能轻松读懂大模型。对高校而言,120页PPT深度剖析 DeepSeek 大模型如何赋能教学与科研,为学术创新注入新动力。针对企业,分享大模型技术在企业的应用实践,助力企业在数字化浪潮中抢占先机。面向政府部门,探讨 DeepSeek 大模型如何赋能政府数字化转型,提升政务服务效能。无论你是普通大众、高校师生,还是企业从业者、政府工作人员,都能在这一系列报告中找到属于自己的知识盛宴。快来一起探索大模型的无限可能吧!
报告1:大模型概念、技术与应用实践(140页PPT读懂大模型,面向社会大众)
已发布。
报告2:DeepSeek大模型赋能高校教学和科研(面向高校)
已发布。
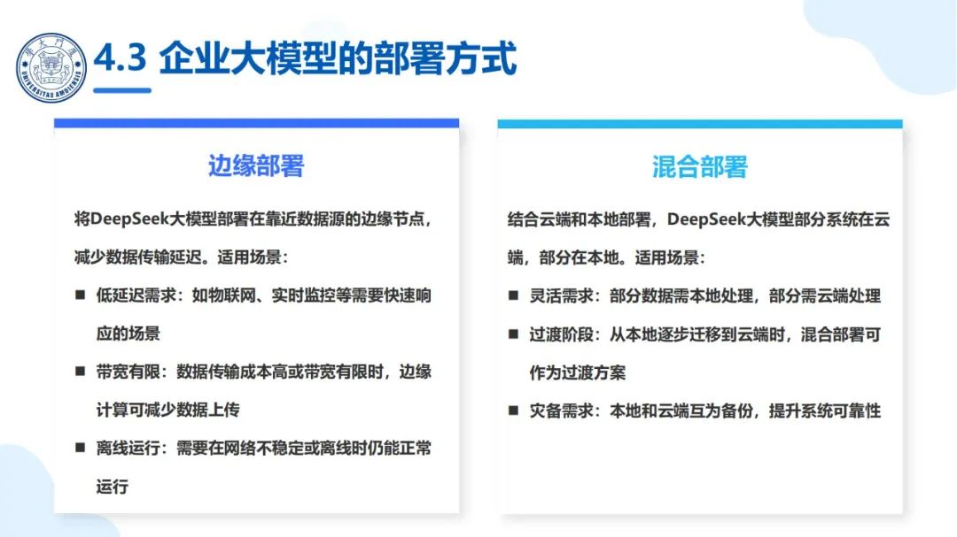
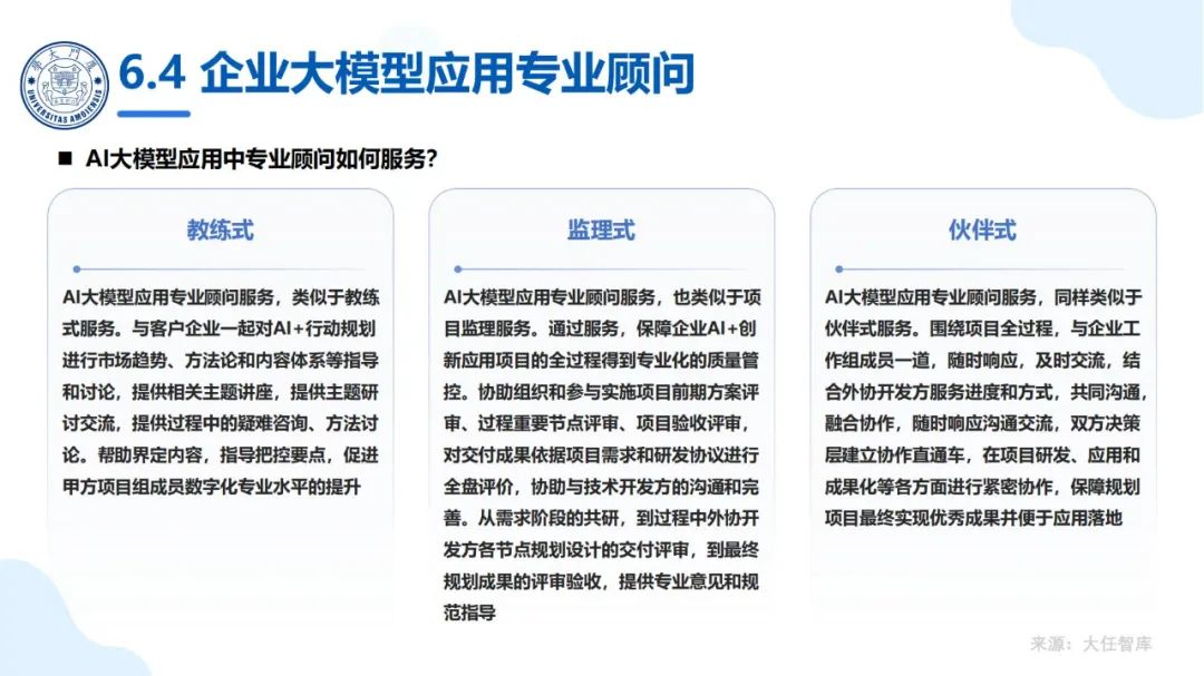
报告3:DeepSeek大模型及其企业应用实践(面向企业)
本篇已发布。
报告4:DeepSeek大模型赋能政府数字化转型(面向政府部门)
即将发布。
















































































