最近我一头扎进了 MCP 协议的奇妙世界,深入研究后只想说,掌握了它,开发进程真的就像装上了火箭助推器,随时原地起飞!?
就拿日常工作中的一个场景举例,咱们手头积累了海量本地数据,以往要想利用这些数据干点“大事”,得费不少周折。但现在有了 MCP 协议就大不一样了,它就像是一条超级数据高速公路,能轻松地将本地数据一键上传,随后无缝对接强大的大模型。借助大模型超强的运算和分析能力,我们可以直接调取数据,还能连接数据库,快速让杂乱无章的数据在大模型的“妙手”下,转化为条理清晰、重点突出的总结,这在项目复盘、数据分析等诸多环节简直不要太好用,类似这样的实用案例还有一箩筐。
说了这么多,大家肯定好奇 MCP 究竟是何方神圣。MCP协议也就是模型上下文协议,由Anthropic搞出来的一个开放标准。它有啥用呢?打个比方,现在的大型语言模型(像大家常用的那些智能聊天工具背后的模型),要想用数据库里的数据、调用各种软件接口(API)或者获取实时信息时,往往各有各的麻烦。MCP协议就像一个万能的“插头转换器”,或者说AI应用的“USB – C接口”,有了它,AI模型能方便又规范地和这些外部资源“对接”,轻松获取数据、使用工具。这既能让开发AI应用变得简单,提高AI的实用价值,还能保障数据安全,防止信息泄露 。
感兴趣也可以查看:为什么说MCP协议的价值被远远被低估?
今天这篇文章就要和大家分享一下——如何巧用Cursor 与 MCP 协议,直接连接 Figma 里那些炫酷的交互原型图,实现前端的高效开发。?✨
Step1 获取Figma Key


Step2 打开Github
项目地址:https://github.com/GLips/Figma-Context-MCP

Step3 找到命令行复制并替换Figma key

Step4 打开cursor终端 粘贴命令行

Step5 打开cursor settings MCP Server

在这里输入刚刚命令行启动得到的SSE地址,在Add MCP Server的type选择SEE,复制终端的地址到Server URL 点击Add即可。
Step6 打开Figma要开发的前端页面

在Figma右键目标页面 按图所示 点击 Copy link to selection。
Step7 打开Figma要开发的前端页面

回到Cursor Composer输入框输入以下文本,记得选择Agent模式
请根据我的figma页面链接实现该页面样式 + <figma页面链接>

然后就会触发tool了,点击Run tool即可。

实现效果如下:

综合来看效果,实际操作下来整体效果尚未达到理想中的极致,一些功能在完成度的精细程度上还有提升空间,像是数据交互时偶尔出现的延迟、部分复杂场景下模型解析的精准度有待优化。

(偶尔会断连)
不过,可千万别小瞧了它当下的潜力!每一次尝试都让我愈发坚信,随着后续模型一轮又一轮的迭代更新,这种借助 MCP 协议与大模型紧密结合的交互模式,必将在获取数据、处理信息方面成为效率爆棚的“利器”。
最后分享一个用Cursor开发前端较好用的小技巧
我们可以将目标开发页面进行截图,再加上以下这段提示词给到任意一个大模型去生成一个提示词。
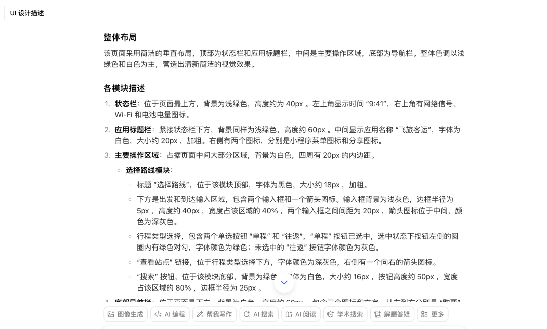
作为一名经验丰富的 UI/UX 设计师,需对给定页面进行描述。请按以下结构化方法描述设计图上的 U1 及其可能的交互,确保 AI 能轻松且准确地理解,以进行前端开发:1. 依据设计师经验,精准定义设计图中反映的各个模块,保证前端开发与后端开发对模块的认知一致。2. 前端描述时,运用结构化思维。先阐述整体布局,再深入各模块,详细说明其内部布局及元素的 UI 设计。3. 描述元素 U 时,按照简洁流畅的设计风格,凭借设计师经验提供精确的设计参数,如元素大小、颜色样式、圆角弧度及间距等。

得到的提示词如下所示:

我们再将提示词给到Cursor进行生成

效果如下,这种方式普遍效果还是挺不错的

最后总结一下,MCP 协议,它就像是一位沟通数据世界各方的“外交官”,能够精准且高效地协调本地资源、外部数据库以及大模型之间的复杂关系。当它和拥有超强学习、归纳能力的大模型“强强联手”,接地气地说,那简直就是为开发者量身打造了一条通往海量优质数据的“绿色通道”,以往繁琐耗时的开发流程将被大幅简化,无论是小型创业项目的快速迭代,还是大型企业级应用的深度开发,都能从中受益无


