一、竞品分析目的
了解当前AI行业发展现状,通过SWOT分析腾讯元宝竞争态势并探索其未来发展策略。
通过对比竞品的功能与设计了解腾讯元宝产品的优劣势,并对下一步的功能迭代做规划设计分析。
二、AI行业市场分析
1. 行业背景
当前AI行业正处于“技术突破→应用爆发→生态重构”的关键阶段。根据2025年Q1数据,全球AI应用下载量突破33亿次,收入达33亿美元,中国市场中360AI搜索、豆包、Kimi等头部应用月活超5000万,B端应用商业化成熟度显著高于C端。技术层面,推理模型革命(如DeepSeek R1训练成本仅为同类1/70)和多模态生成(如OpenAI Sora、谷歌Gemini 2.0)推动行业从“大模型战争”转向“场景落地竞赛”。
随着技术的成熟和应用场景的丰富,中国的AI产业也正在逐渐向To C市场进行发力,本土化大模型的加速落地更是推动了相关领域的应用进化和市场规模爆发;

2.PEST分析
政策(Politics)层面
2017年,“人工智能”首次被写入《政府工作报告》,国务院印发《新一代人工智能发展规划》,提出了三步走战略目标,到2030年人工智能理论、技术与应用总体达到世界领先水平,成为世界主要人工智能创新中心,为产业发展锚定了清晰方向。
2024年,“人工智能+”行动首次被写入《政府工作报告》。党的二十届三中全会通过的《决定》中多次提及“人工智能”,要求“完善生成式人工智能发展和管理机制”“建立人工智能安全监管制度”等。
2024年中央经济工作会议进一步作出“开展‘人工智能+’行动,培育未来产业”的具体部署,为人工智能产业的发展指明了前进方向。
经济(Economy)层面
相关数据显示,2018年至2024年,中国人工智能行业市场规模快速扩张,2024年达7470亿元,同比增长41.0%,预计2025年规模达到10457亿元,占全球比重达20.9%。相较2021年,2023年中国人工智能在互联网(89%)、电信(68%)、政务(65%)、金融(64%)等各领域的渗透率明显提升。中国人工智能行业市场规模不断扩大,且AI技术对各行各业的渗透率在不断提升。
社会(Society)层面
人工智能技术的高速发展带来了效率上的革命性提升,但也带来了一些伦理挑战;
-
• 民生服务升级:在医疗领域,AI助力疾病诊断和药物研发。例如,某医疗科技公司利用AI技术分析医学影像,帮助医生更准确地检测疾病,提高诊断效率和准确性,医疗领域AI辅助诊断系统在三甲医院覆盖率达78%,误诊率下降42%;在教育领域,松鼠AI利用人工智能技术实现个性化教学。它通过分析学生的学习数据,精准定位学生的知识薄弱点,为每个学生定制专属的学习路径,提高学习效果。同时,2024年全国政务服务AI替代率达34%,咨询响应速度提升5倍; -
• 就业结构重塑:AI客服的应用,如阿里巴巴的智能客服“阿里小蜜”和智能数据处理技术的发展使传统客服和数据录入等传统岗位的岗位数量减少,但AI训练师,AI产品经理,伦理合规专家等新岗位的需求提高,就业市场可能会出现“低端岗位减少,高端岗位难以胜任”的两极分化问题,使中低收入群体的就业压力进一步加剧。 -
• 社会风险凸显:AI带来机会的同时也带来风险问题;一是AI的广泛应用将使得资本回报率远远高于劳动回报率,导致资本持有者更快积累财富,而普通劳动者的收入可能停滞不前。这种情况下,社会贫富差距可能进一步拉大。其二,AI的广泛应用意味着大量的个人数据被收集、分析和利用,信息安全问题成为重大隐忧。近年来的AI语音诈骗和AI换脸诈骗愈发猖獗,相关技术发展的同时也催生出更多的AI犯罪活动;其三,AI算法带来的偏见问题也可能影响公平性,比如Google公司发生的算法歧视黑人事件和AI招聘系统无意识的对某些群体的偏向,有可能会加剧社会的不公和群体间的冲突;
技术(Technology)层面
2024年的AI行业,主要发生了以下五个方面的行业风潮:
-
• 端侧模型带动AI硬件热潮:2024年4月起,Meta,微软,苹果集中发布多款端侧模型,通过减少参数规模降低资源消耗,使端侧模型可以部署在手机,电脑或其他资源受限的硬件设备。2025年1月发布的国产大模型Deepseek-R1,训练成本仅有同类模型的十分之一,同时推理成本只有同类模型的七十分之一,技术上还能达到大模型中的领先水平,进一步加速了端侧模型的部署性能和发展速度; -
• 模型厂商通过降价抢占市场:2024年5月起,抖音集团,阿里云,百度等国内大模型厂商纷纷宣布降低大模型使用价格,产品降幅达50%以上,部分产品降幅超过90%。 -
• 智能体成为行业新焦点:百度,抖音集团,讯飞等公司先后发布旗下智能体开发平台,用户可以通过低代码形式快速创建专属的个性化智能体 -
• 行业迎来视频的GPT时代:2月OpenAI发布sora开始,文本转视频模型成为行业热点,快手,抖音集团,智谱,腾讯等陆续发布旗下视频生成模型,通过简单的文字提示词可以生成连贯的视频内容。 -
• 推理模型的亮相带来行业质变:2024年9月OpenAI发布全新的推理模型o1,采用思维链和强化学习技术的o1通过模仿人类思考的过程,国内外大模型玩家也开启了转向推理范式,继续追赶OpenAI之路。 -
• 多模态领域全面发展:全球大模型加速多模态融合(文本、图像、音频),凭借过往语料积累优势,互联网大厂在多模态领域全方位布局,通过直连现有云服务生态,颠覆过去内容生产习惯,从而实现更大商业价值。

3.市场规模及趋势
2025年全球AI市场规模预计7575.8亿美元,2034年达3.68万亿美元(CAGR 19.2%),在中国,2025年市场规模突破1.05万亿元,占全球20.9%。其中:
-
• 大模型:2024年规模294亿元,2026年预计超700亿元。 -
• AIGC:2024年436亿元,2030年达1.14万亿元(CAGR 106%)。 -
• 端侧AI:AI手机出货量2025年预计占智能手机总量30% 。
从艾瑞咨询数据可了解到,中美目前已成为全球AI市场的竞争主体,而国内在应用场景落地和垂类平台上具备显著优势,在智能硬件,包括AI手机方面,中国的几家智能手机厂商,包括小米,oppo,vivo,都发布了各自的AI手机,以端云结合模式调用大模型,实现AI功能;智能穿戴等方面的硬件也前赴后继的发布;

4. 竞争态势
目前国内厂商主要在三个领域进行竞争:
-
1. AI原生App:QuestMobile数据显示,2024年12月,AI原生App整体月人均使用时长达133.0分钟,较1月增加53.4分钟;月人均使用次数从1月的26.1次增加至49.6次,体现出移动端原生AI App的强劲增长势头;当前AI原生App主要分为两类,一类是通过智能体模式一揽子解决用户需求的综合工具类,另一类是聚焦在具体场景的垂类App。 
2024年12月为止,综合类原生App整体流量呈二八格局,豆包、Kimi、文小言三家包揽80%流量;其中豆包以7,523万规模遥遥领先;

相较于综合类原生App,垂类原生App赛道还未出现千万量级应用;社交类代表星野、猫箱位居前二,光速写作(写作工具类)紧随其后;

-
2. AI转型App:AI时代,传统App必须进行升级与重构,当前传统App内进行AI升级的主要方式是插件形态。各行业App中,工具类应用,如教育学习,拍摄美化,办公商务等App最早进行转型;

虽然实用类工具AI转型更快,但结合流量来看,泛场景类App,尤其社交、视频、金融、生活等具备更大发展潜力;

当前的AI插件主要以赋能核心业务和场景为主,也有部分头部app尝试使用插件拓展新的产品使用场景;

-
1. AI手机与硬件:手机系统作为最接近用户的平台,在AI时代也尝试在满足核心功能基础上,通过AI智能助手培养用户新的交互习惯:

同时,互联网大厂及科技公司也在AI硬件赛道大展拳脚,通过对市场成熟品类的AI功能植入来攻克市场,并尝试使用“AI软件+硬件”的方式来掌握用户的使用入口,成为公司AI生态的实体延伸:


三、竞品选择
通过在点点数据官方平台选择应用-AI-人工智能相关应用,得到在2025年2月份相关应用的下载榜,选择榜单排名前十的应用进行候选,结合艾瑞咨询关于2024年1-11月移动端AI应用的月独立设备数的相关数据,最后选择行业流量和市占率最大的抖音集团旗下的豆包为竞品做对比分析;


四、竞品分析
1.用户及定位
产品定位
|
|
|
|
| Slogan |
|
|
| 产品定位 |
|
|
| 目标用户 |
|
|
| 使用入口 |
|
|
用户分析
地域特征
豆包和元宝的主要用户集中在一二线城市,但随着平台下沉策略推进和买量推广,在三四线城市的用户量同样快速增长。目前,北上广深等一线城市用户活跃度仍居前列。

性别特征
在用户性别上,两个平台的男性用户均高于女性用户数,但不同的是相较于豆包接近五五开的男女占比,由于腾讯元宝更重点聚焦在AI搜索和生产力工具领域,没有将娱乐向的AI智能体方向作为发展重心,因此作为更偏向生产力属性的App,在性别分布上达到了男女比例接近8:2的情况。

年龄分布
两个平台用户均集中在20-39岁之间,占比超过70%。20-29岁之间的豆包用户占豆包总用户的比例高于同年龄段的腾讯元宝用户占比,而在30-49岁这一中壮年年龄段的用户占比,腾讯元宝要比豆包的要更高,这一数据结果也符合各自产品定位和特性;

综合以上的用户特征,可以看出豆包和元宝的用户重合度没有太高,豆包作为一个偏娱乐向的AI助手吸引了更多的年轻人和女性用户;而腾讯元宝基于其办公效率工具的定位吸引了大批从事生产力工作的白领和个人工作者进行使用;
2. 用户数据
用户量
在2024年12月份,综合类原生App整体流量呈二八格局,豆包、Kimi、文小言三家包揽80%流量;其中豆包以7,523万规模遥遥领先,此时腾讯元宝月活跃用户仅有211万,处于AI应用梯队的中后位置;

在经过一段时间的“低调发育“之后,在2025年2月13日,也就是元宵节的后一天,元宝更新2.4.1版本正式接入Deepseek R1满血版;2月17日,自研的深度思考模型“混元 T1”通过元宝面向更多用户开放灰度测试,2月20日,该模型全量上线;
在正常迭代的同时,元宝开始在投放端大量投流,在各大平台(微信、腾讯视频、知乎、B站、虎扑等等)铺满元宝的广告,核心文案为”满血版DeepSeek,就用腾讯元宝“,在2月14日开始逐渐拉升买量,2月17号自研模型T1上线前后再次加大投流力度;而豆包则是在2月5日至2月13日有明显的波动性增长,随后恢复稳态;

也因为以上操作,腾讯元宝在App Store上的总榜排名从2月12号的234名一路飙升,直到2月22日,在总榜上超越了豆包,成为了App Store的总榜第二名,随后一直维持此排名;


下载量
据七麦数据预估,豆包的ios端7日日均下载量能够达到约31万次,而经过投流后的腾讯元宝,在近7日的日均下载量能够达到近34万次,足以看出腾讯元宝的”来势汹汹“;


搜索指数

从百度指数可以看出,腾讯元宝在2月14日投流之前基本没有什么搜索量,对比豆包的搜索指数约等于0;在开始投流之后,腾讯元宝的搜索指数开始逐渐上涨,虽然与豆包仍然有一定差距,但是已经后发制人,逐渐追上了在24年12月月活跃用户量排名第二的的AI应用kimi。
相信未来的进一步投流与营销,加上微信的超级入口,腾讯元宝将会成为AI原生App的巨头之一,对豆包的地位产生不小的影响;
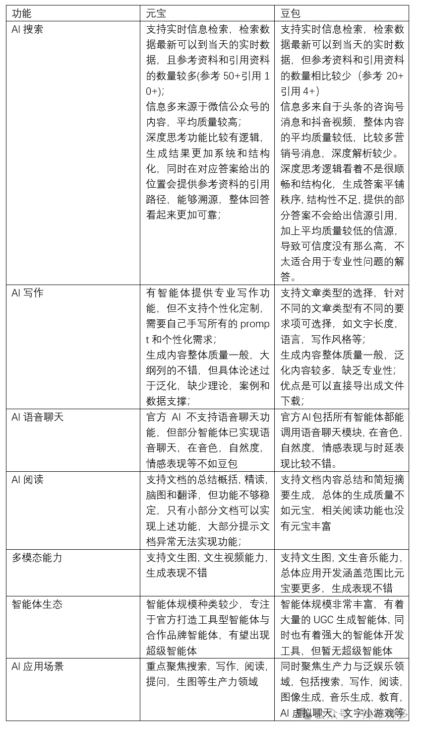
3.功能分析

功能结构图


功能比对

4.视觉与体验
下面的页面对比左边的都为元宝内页面,右边的为豆包内页面
助手聊天页

腾讯元宝和豆包在聊天页上整体布局相似但有所区别:
腾讯元宝:
-
• 采用三段式垂直布局,顶部可显示和选择当前的使用模型。 -
• 中间聊天框的标题文字使用加大加粗字体来建立视觉重心,把用户的实现自然引导到下面的助手功能简介和问题引导上,在问题引导上,元宝提供的示例只有三个,对比起豆包的问题数量少了不少,但是能够保持整体的阅读动线是从上至下的,可以看出在项目组在界面设计上的巧思。 -
• 在整体页面保持黑白两色的基础上通过绿色的深度思考和联网搜索功能形成对比,提高了对应功能的识别度,使用户在输入问题时自然的将注意力集中到这两个功能上,降低了用户的上手门槛。 -
• 整体的聊天页面元素只有文字,输入框和图标,图标使用的是微信上用户所熟知的”更多“和”语音“按钮,大大降低了用户的认知难度。总体来说,腾讯元宝的聊天页面做的十分简练高效,没有一些不必要的工具和额外的文字干扰,适合目标明确,打开即用的效率性场景,符合产品的效率工具定位。
豆包: -
• 采用四段式垂直布局,顶部显示当前智能体的头像,名称,作者,并在右边加入了语音,静音和更多按钮,具体排布和信息显示与抖音App的好友聊天界面保持一致,一定程度上也降低了用户的学习难度,把语音电话功能直接放在顶部功能栏体现了豆包对语音聊天功能的优先级; -
• 中间聊天框有一个极大的头像,其作为持续存在的视觉符号,在进入对话中实际上在用户心里形成了”虚拟陪伴者“的心理暗示,通过头像与顶部的语音按钮,头像名称的元素组合,让用户有种在通讯软件进行交互的感觉,一定程度上提高了AI助手的拟人感,使用起来更有”真人感“和”温度“;引导词相较元宝的助手“上下级”定位,更希望营造一种朋友的亲切感; -
• 在问题引导上,豆包的引导问题涵盖了代码生成,AI搜索,休闲聊天,趣味脑洞等方面,相较于元宝的专业型问题,整体更偏娱乐向; -
• 聊天框上方提供了快捷工具栏,包含工具类应用与娱乐类智能体功能,其中当前版本的主推功能“拍照答疑”和“打电话”放在工具栏的最前面,方便目标明确的用户直接调用;一些娱乐功能,比如“来点音乐”“照片动起来”等功能放在工具栏的后面,使没有明确使用目标的用户在划动后体验对应娱乐功能; -
• 整体来看,相较于元宝的效率工具属性,豆包更强调互动趣味性,通过更多的引导问题加入让用户发散思维提问,还有加入了工具栏中的”工作-娱乐-资讯“功能矩阵,使整体界面的使用环境更加碎片化和娱乐化,适配开放式探索的用户需求;
历史记录页

元宝与豆包的整体历史记录都是按时间维度进行排序,但使用体验却大为不同,体现出两个产品定位的差异;
-
• 元宝的历史记录页主要记录了每次对话的主题,优点是该主题可以进行置顶,并手动通过AI总结概括(上图为概括之后的标题),提高了对话主题的清晰性; -
• 豆包没有新建对话的方式,官方AI助手采取的也是单个智能体的设计模式,因此只能在单个窗口进行对话,因此历史记录功能是在当前窗口的所有历史对话中进行搜索,通过问题的改变和提问时间的变化来智能识别对话的新建状态,同时该搜索功能可以搜索整个对话中的关键词; -
• 在我看来,这种差异化设计基于两个产品定位的不同;
-
1. 豆包定位工具效率型AI助手,服务的一般是专业创作者/行业研究者/专业公司员工等工作场景深度较高,需求较多较杂的用户,同时使用元宝的时间可能视工作持续时间而延长,而不一定局限于电脑端,在移动端同样有着一定的多对话,多领域的研究需求,也有需要将工作与生活提问空间分离的需求,因此元宝在移动端做出多对话管理的历史会话页面; -
2. 豆包目标用户为轻量级用户,这可能是针对抖音集团及其旗下平台的流量数据和用户画像进行定位,该类用户需求集中于生活资讯,娱乐创作等即时性场景,提问内容的长期复用需求较低,同时,大部分产品用户的生产力任务都集中在电脑端完成,在移动端专业化的工作需求不高,追求即用即走;最后一个原因是豆包智能体平台的定位导致其官方的AI助手其实也以智能体的形式表现,为了增加应用的沉浸感没有进行多对话的设计;针对以上三个原因以及移动端豆包平台偏娱乐化的定位,使豆包没有在移动端做出与元宝同样的设计;
语音聊天页

两个app的语音聊天模块大致功能和界面相近,元宝的语音聊天界面模拟了拨打电话的状态,红色按钮对应挂断,左右两个按钮分别是开启/关闭麦克风和显示字幕,使用了解度高的功能图标强化用户对该功能的认知;豆包的语音聊天界面则把字幕功能放到了右上角,将麦克风和退出对话集成到页面的左下方和右下方;
元宝的语音聊天页面与豆包最大的不同在于其可以点击打断对话,我认为这是元宝为了以后在教育领域中部署智能体时方便家长对不合适的生成结果进行及时干预而给出的方案,而豆包这边没有这个功能的原因可能是为了简化操作元素,同时我认为缺少打断按钮可能能引导用户进行探索性对话,从而在语音聊天页面中停留更长的时间;
智能体商店

目前腾讯元宝也上线了智能体商店,与豆包不同的是,目前腾讯元宝上的智能体大多都是官方生成的PGC智能体或者和外部应用合作的品牌智能体,与此相对的是豆包上的智能体商店内绝大部分都是用户自行生成的UGC智能体,官方智能体占其中的很少一部分;
虽然元宝在客户端上没有加入很多的UGC智能体,但是在元器平台上UGC智能体的数量不比豆包平台要少很多。个人认为元宝推出品牌智能体,或者说只上架官方和品牌智能体的原因也是因为产品本身的定位。作为效率工具定位的元宝,产品或者运营人员可能认为只有结合用户使用场景的智能体才能真正被使用起来,因此可以看到目前的AI应用都是以工具或品牌合作方智能体为主,目的就是为了强化用户心智,强化产品自身的效率工具定位;同时,以品牌智能体和PGC智能体为主的推出可以提高元宝的品牌,与智能体的口碑,针对产品本身的定位和目标人群,少而精的智能体可能比多而杂的智能体更能吸引目标用户使用;
豆包的策略则基于集团娱乐化,社交化的产品基因,通过降低智能体的创作门槛,提高UGC智能体的曝光流量,实现“创作-分享-变现”的闭环机制来激活其目标人群,也就是年轻一代的创作热情。同时,有趣的智能体的推出又能够留下用户,从而提高平台的留存率,也符合其产品娱乐化,年轻化的产品调性;
智能体聊天页


两个产品的智能体聊天页都主要分为三种形式,一种是上方的普通智能体,一种是下方的带背景图的娱乐或角色扮演型智能体。页面元素布局上与官方AI助手的聊天页面没有太大区别,只是去除了上传文件的功能。
值得留意的是,在娱乐和角色扮演型的智能体上,豆包加入了“下滑推荐新的智能体”的信息流式设计,而元宝没有做这一设计,我认为主要有以下几点逻辑:
-
• 豆包作为字节AI战略的C端核心入口,延续了“抖音式”的低门槛娱乐化体验。信息流推荐机制天然适配其目标用户的碎片化使用习惯,将AI工具从“主动搜索”转化为“被动投喂”,降低智能体功能的探索成本。 -
• 豆包智能体商店已积累超800万UGC智能体,但头部智能体占据绝大部分流量,信息流机制可以通过去中心化推荐为长尾智能体提供曝光机会,避免生态僵化。 -
• 信息流机制可以延长用户的日均使用市场,同时通过信息流的推荐能将用户从单一任务引导至多元场景,同时用户带来的停留情况,使用情况等数据也能反哺模型,通过字节强大的模型与推荐系统为用户提供更精准的推荐结果,甚至可以把此数据用至其他应用的推荐算法上;
而元宝作为专业生产力工具的定位,对标的用户目标明确,无需探索性推荐,同时信息流推荐可能会对这部分的目标用户带来注意力分散,从而影响工作效果和工具的使用效率。
智能体生成页

两个应用的智能体生成页的元素分布和功能都大致相同,目前的移动端都只能创建较为基础的智能体,需要进阶功能的智能体还需要到官方的智能体开放平台进行智能体创建,因此该工具应该只是给用户用于尝鲜,体验快速建立个人智能体的乐趣。针对元宝的产品目标来说并不是重要功能,因此功能入口在app中藏的很深,而在豆包中则放在了主页最中间的创作功能内,体现了两个产品定位的差异;
多模态应用页
AI生图

当前元宝的AI生图功能还比较简单,只有聊天页面中的推荐部分进行引导,其他操作和引导语需要用户进行自己生成和摸索;而豆包的AI生图不仅可以添加参考图,还可以选择模板,比例和智能生成引导语,因此豆包的AI生图的上手门槛更低,更适合刚接触的新手进行操作,而元宝的AI生图功能还需要进一步优化引导和拓展功能;
AI写真

AI写真方面,两个应用的操作路径大致相同,都是上传图片——创建分身——套用模板——生成写真,只是元宝这边的模板更多是按类型,氛围等方面进行分类提供,而豆包提供的模板比较孤立,没有做出归类等操作;
文/图生视频

AI视频是腾讯元宝新上线的内测功能,能够选择风格,自定义提示词,选择比例和清晰度,还有导演模式等其他进阶功能,这个功能目前豆包还没有上线,与此功能最为接近等可能是让照片动起来这种有限制的图生视频功能;不过豆包也有着AI音乐(文生音乐)这一元宝没有的多模态功能,可以看出两家各自都在自己AI战略的C端核心入口测试自家的相关多模态功能;
5. 运营模式及商业化
处于目前抢占用户和探索商业化路径的阶段,当前两个产品都没有在其APP中接入付费内容,对比之前在豆包的产品分析中提出的豆包的商业化路径,我认为根据腾讯元宝自身效率工具的定位,在产品内插入广告并不是一个好的商业化模式;
根据艾瑞咨询做出的2024年移动端AI市场研究相关数据,可以得到目前移动端AI应用的整体用户画像;

从该用户画像图可得知,当前的核心拓展用户还是白领和新蓝领,这部分人群有着很高的工作需求,因此需求在于更好的产品体验;

从上图可以看出,提高工作效率和提供个性化内容生成是吸引用户使用AI应用的最大原因,而元宝提高工作效率的定位正好能吸引到这部分对效率有着极高需求的目标人群。
针对移动端AI应用服务的未来商业化发展方向,专业领域的内容生成和数据安全保护,更丰富的内容是用户最愿意付费的功能;

当前用户的移动端AI应用付费意愿,付费区间和方式如下所示,可以看出用户的付费意愿区间在各个区间都存在着不小的份量,因此可以采取增值功能拆分方式,通过对增值功能的个性化定制来提高用户的付费意愿;

从上面的调查结果可以得出用户的核心付费动机和需求:
-
1. 为信息处理/整合效率付费:丰富的内容库和专业领域的内容是用户的需求痛点,涵盖了信息的检索,阅读和整合全过程,因此未来元宝可以通过提供更专业的垂直数据库,更深度的检索能力和分析能力来为用户提供增值服务。同时,生成的回答内容也可以不仅仅局限在文本,包括pdf,脑图,结构化文本,图片等形式都可以进行发展,通过更多样的答案提供形态来吸引用户购买增值服务和进一步的增值包; -
2. 为工作效率付费:提高工作效率是用户被吸引使用移动端AI应用的原因,因此在提高用户工作流效率的功能上可以做进一步的挖掘和深化,通过拆解工作场景的主要任务,为工作流程中一些可以使用AI提高效率的环节提供增值服务,比如AI数据分析,AI PPT,AI专业文稿生成等方面; -
3. 为多模态内容生产付费:在当前的腾讯元宝的文生视频中已经有初步尝试,对生成次数,生成质量,或者更多未来的专业功能都可以挖掘付费点;同时,随着混元大模型多模态功能的逐渐发展,后续提供的更高质量的图像/音频/视频生成功能都有机会提供收入增长点,从产品能力上打动客户付费; -
4. 为云服务付费:类似于当前AI手机的”端云协同“工作,未来手机有可能成为掌上工作终端,可以采取“易题端内,难题云端解决”的方法来提高掌上AI助理的工作能力,包括云端个人知识库等方面;合理的增值服务能让有需求的目标用户购买更高算力,更强大的AI助理“加强包”;
五、总结
SWOT分析
优势(Strengths)
-
• 技术整合能力突出:采用“混元大模型+DeepSeek-R1满血版”双引擎架构,兼顾复杂推理与快速响应能力。例如,数学推导、代码生成等任务由DeepSeek-R1处理,而日常场景(如网页润色、语音交互)则由混元Turbo S优化;同时,模型的多模态能力不俗,能够支持图片理解,文生图,文生视频等方面的多模态应用且能力还在不断提高; -
• 实现低成本获客与社交裂变:元宝可以独家调用微信公众号、视频号等高质量的内容资源,优先呈现腾讯系信息,形成信息壁垒的同时给用户提供更好的回答质量;通过腾讯系的产品和微信这一超级入口导流,能够实现低成本获客与社交裂变; -
• 产品定位差异化:不同于争夺“Z世代”,主打娱乐化,在市场上割据半壁江山的字节豆包,腾讯元宝主打效率工具定位,在产品用户扩张初期能够获取大量用户,后期可通过功能的完善和社交端的公司优势逐步吸纳年轻用户,完成对豆包使用用户群的侵蚀;
劣势(Weaknesses)
-
• 聊天功能仍需优化:AI产品的核心仍是大模型处理能力,当前用户反馈存在上下文理解不足,回答拖沓等问题,这些问题在以效率工具为定位的产品下需要尽快的优化和解决。 -
• 特色功能稳定性不足:部分多模态功能(如文生图)和文本功能(文本总结,精读)存在生成质量不稳定或经常无法使用的情况,需要进一步优化算法; -
• 界面美观与功能使用成本没有做好权衡:产品当前的整体界面设计较为简洁精炼,但部分功能呢的交互逻辑复杂度过高,功能入口藏的太深,比如文本总结精读,AI搜索等常用工具为了界面美观没有突出;部分功能的引导不足,比如文生图等多模态功能;作为工具类产品来说还需要在交互和引导上下功夫;
机会(Opportunities)
-
• AI助手市场爆发增长:2025年AI赛道进入白热化竞争,用户对效率工具与娱乐化AI需求激增,同时模型的更迭和能力增长也飞快,需要及时的把握住时代机遇,抓住用户核心需求痛点进行产品迭代; -
• 生态场景持续扩展:全场景AI生态是未来的发展趋势,背靠腾讯的多个流量入口和效率工具支持,腾讯元宝可以与更多产品,比如微信,腾讯视频,腾讯文档等进行联动,构建“全场景AI生态”,在各个场景触达用户,实现用户增长; -
• 技术趋势红利:多模态交互、实时联网搜索等技术成为行业标配,元宝可依托腾讯混元大模型的数据优势(如每日解析全网信息)和腾讯多年来在垂类领域(如体育,财经)的深厚积累深化应用;
威胁(Threats)
-
• 外部竞品压力:DeepSeek持续迭代,字节豆包、百度文心等都在加速布局C端市场,威胁到元宝的市场份额,同时当前元宝的宣传一定程度上借助了DeepSeek的东风,但随着DeepSeek浪潮的过去,竞品推广的加强和对元宝宣传的反制,如何进一步进行市场推广和用户增长是一个比较棘手的问题; -
• 用户习惯迁移风险:当前存量用户大多使用了竞品AI助手,根据QuestMobile数据,绝大部分用户仅习惯使用1个综合类原生App,因此使竞品用户转移到元宝中是一件较为困难的事情;除此以外,垂类领域的专业工具(代码编辑器,专业AI搜索软件,专业AI生图软件)可能导致对专业性有更高需求的用户流失,因此作为效率工具定位的元宝在对应的工具能力上的维持和进步也存在着一定压力;
产品迭代策略
体验优化
-
• 聊天页 -
• 将更多常用工具移入聊天页右下角的“更多”功能内,降低用户的工具使用成本 -
• 当次对话界面增加对对话中内容的历史搜索,参考豆包的搜索功能 -
• 支持语音转文字功能,以便在语音之后对问题进行修改 -
• 支持对对话单独设置特殊引导词,使对话更有针对性,更个性化 -
• 联网搜索时除了搜索最新的相关结果还需对结果对专业性进行分析,比如通过相关话题的公众号文章阅读量,结合文章时效性来选择对应的参考资料进行分析 -
• 加强模型对上下文的记忆和理解能力 -
• 聊天时允许上传多张图片进行分析和解答 -
• 历史记录页 -
• 增加对历史对话的分组整理 -
• 增加对知识图谱的生成和整理(可以对历史对话分组后分组内对话进行归纳和整理) -
• 增加对跨会话资料的引用和语义关联功能 -
• 智能体商店 -
• 将PGC,UGC与品牌智能体进行归类显示,避免将各种类型的智能体排列在一起导致杂乱 -
• 增加“智能体排行榜/智能体推荐”功能,使用户及时了解最热/最新/最高效的智能体 -
• 优化多模态智能体使用效果
发展方向
-
• 智能交互优化:提高回答准确性和对话的自然度,在工具定位之余有一定的亲切感和拟人感;未来可开发云端协同处理,提升AI的响应速度。 -
• 场景化服务升级:深化产品定位的生活场景与工作学习场景,根据不同模块的功能评价逐步进行优化,实现用户工作生活场景的全面覆盖; -
• 加强办公软件协同能力:实现AI与主流办公软件,如微信,腾讯文档等的无缝对接,减少用户的操作成本; -
• 深化垂类领域开发:针对高学历,高需求用户的专业领域,如法律,财经等领域的数据库进行整理和建立,提高专业领域的回答质量; -
• 支持更多个性化定制:包括个人知识库,个人资料云端协同,专家助手,特色智能体开发等方面,不仅在to B上进行发力,也可以对个人用户进行增值点摸索,提高产品收入同时为用户满足不同场景的多样化需求;




