第一篇《淘宝内容AI团队2024年8篇论文总结》
第二篇《内容AI: 目标驱动的图像生成》
第三篇《OpenAI o1模型的前世今生》
第四篇《多模态人物视频驱动技术回顾与业务应用》
第五篇《》

然而,许多内容创作者——包括KOL、商家、甚至是专业的广告设计师,亦或是AIGC内容生产方,在创作过程中,常常不确定什么样的内容能更有效地吸引用户,或者成为爆款。他们可能偶尔能创作出爆款内容,但却不清楚为什么会爆,也不明确哪些内容要素能提升内容质量,更好地吸引用户。面对这其中的“流量玄学”,他们难以复现爆款内容的生产。
举几个典型的例子。
-
商品主图制作:淘宝商家在为商品生产主图时,希望知道什么样的图片能够更好地吸引用户点击。到底哪些要素会影响用户的点击意愿?模特形象是否会有影响?是选用中国模特还是外国模特?商品拍摄的地点和背景是否重要?是选择室内还是室外?
-
站外广告设计:淘宝在站外投放广告内容时,广告设计师希望知道,什么样的内容更容易吸引用户点击广告并进入站内。是以奇幻美景类的画面开头,比如冰川、海洋,还是一开始就突出红包、满减、购物节等优惠权益,或者展示用户近期在淘宝站内感兴趣的商品画面?
-
AIGC内容生产:在AIGC蓬勃发展的时代,我们拥有了更多的内容生产技术和工具,如图像生成、视频生成、TTS生成等。如何更好地利用这些工具,针对不同用户在不同场景下的需求,生产出用户乐于消费的内容,成为AIGC内容生产需要深入研究的课题。
要解决这些问题,通过科学的数据挖掘,了解哪些要素会影响用户的点击和消费意愿,显得尤为重要。此外,复杂性还在于,不同的投放渠道(如抖音、小红书)、不同的用户画像(如年龄段、性别等),对内容的消费偏好可能存在较大差异。这需要我们进行多维度、细粒度的拆解,才能洞察这些差异。
传统上,创作者主要依赖于个体层面的创作经验,通过反馈形成闭环,指导后续的内容创作。但这种方式的问题在于,个体经验的反馈往往有限,难以系统化。在大模型时代,如果我们能够基于大规模的内容特征和用户消费反馈数据,对多模态的素材内容进行细粒度的特征拆解与分析,结合内容的用户消费数据,进行科学的数据分析,在内容分析与内容生产之间建立起桥梁,为商家、设计师和AIGC等多类内容生产方的创作与生产形成一套系统、科学的指导,将具有重要的现实意义和应用价值。

针对上述背景和业务痛点,我们致力于将内容分析到指导内容生产的过程实现自动化、高效化、科学化,构建了一个基于内容细粒度分析的、可指导内容生产的内容分析Agent。

我们的内容分析Agent包括以下模块:
-
内容特征体系生成:面向用户的内容生产目标(如希望为淘宝搜索域生产一批优质的AIGC视频),Agent自动拆解分析维度(如画面、配乐、文案等),构建完善、清晰的内容特征分析体系。
-
内容特征细粒度标注:结合内容的用户消费数据,提取需要分析的多模态内容,通过机器自动标注,实现准确、高效、细粒度地拆解多模态素材的多维度特征。
-
优质内容特征挖掘:利用因果推断等统计学方法,挖掘并归因得到优质内容的细粒度特征,指导内容生产者制定分渠道、分人群、分商品类目的内容生产策略。
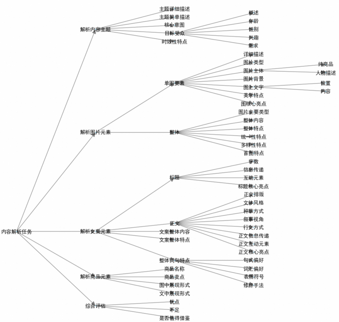
▐ 内容特征体系生成
-
分析体系完善化:根据用户需求,自动生成多层级的标签树,涵盖内容的各个维度。
-
标签定义清晰化:为每个标签提供明确的定义,确保含义易于理解。
-
体系格式标准化:生成的分析体系按照统一的格式,方便后续解析和处理。
内容特征分析体系生成Agent包括以下模块:
( 1 ) Planning
利用大语言模型强大的任务拆解和规划能力,针对用户的多种输入,拆解任务,并自动路由调用工具。
用户仅输入需求描述:
-
调用标签树生成功能,分步生成标签树。例如,用户想知道如何拆解分析爆款视频脚本的特征,Agent会先从画面、音频、文字等角度进行分析,再逐步深入探索和拆解,每个维度分别生成对应的标签树,最后汇总形成完整的标签体系。
用户输入了初步的分析体系:
-
判断输入内容的模态(文本、图片)和形式(表格、脑图等),然后调用大语言模型或多模态模型,将用户输入的分析体系解析为统一的文本格式。
-
自动判定分析体系的维度完整性,判断其是否足以支持分析和生产目标,如不完整,则会调用分析体系自动补全功能。具体实现方法是:依据分析需求,基于大语言模型的基础能力,结合业务样本输入,添加域外知识,自动补充相关标签,实现标签树的生成与扩展。这里举个例子,比如手淘外投业务输入了视频的分析体系和一批视频素材,系统会自动调用MLLM生成视频的Dense Caption,自动总结视频内包含的一些内容要素,作为大语言模型域外知识的补充,结合大语言模型的世界知识,生成视频分析的完整的标签体系。
-
自动定位抽象或模糊的标签,基于大模型的世界知识,结合用户输入的样本,自动总结并清晰化标签定义。
-
自动定位选项不完整的标签,对其进行补充,确保选项遵循MECE原则(Mutually Exclusive Collectively Exhaustive),即选项之间相互独立、完全穷尽,不重叠、不遗漏。
( 2 ) Action

( 3 ) Memory
Memory模块存储历史生成的分析体系和一些域内知识。当面对新的内容生产需求时,Agent会先在Memory中检索,查看是否有可复用的分析标签体系结果。同时,对于某些定位到的模糊标签,会先在Memory中检索是否有相关的定义,增强标签体系的专业性和准确性,提高内容分析体系生成和构建的效率。
应用效果
针对图文内容生产的需求,Agent自动生成并构建了完善的标签体系,为后续的内容分析和生产提供了有力支持。

▐ 内容特征细粒度标注
背景
传统的人工标注过程需要大量的人力和时间,面对多模态素材和复杂的标签体系,人工标注还容易受主观因素影响,难以保证一致性和准确性。
随着多模态大模型的涌现与发展,机器自动标注的方法也不断进步。然而,直接使用大模型进行标注仍存在一些挑战:
-
复杂标签体系的标注困难:面对庞大的标签树,想通过多模态大模型一次性实现标注,准确率难以保证;而逐个维度进行标注,成本又过高。
-
需要域外知识的标签标注困难:一些含义复杂的标签,直接通过zero-shot或few-shot方法,难以达到预期效果。采用微调方式需要一定量的标注数据,训练和部署成本较高。
方案设计
针对层出不穷的业务场域新任务,我们搭建了一套多模态内容自动标注Agent,能自动拆解任务并调用模型和工具解决,实现满足性能的条件下,尽可能降低耗时和资源。
多模态内容自动标注Agent内集成不同模态、不同尺寸的模型和各类工具。其中,规划模块可针对复杂任务,进行标签体系的自动拆解,并路由至对应类型的模型;执行模块通过Auto-Prompt能力推理优化,最大程度发挥模型能力,降低推理和部署的成本;针对部分仅通过推理优化无法良好解决的复杂理解任务,我们还建立起了模型的自动训练和部署能力。此外,记忆模块会记录模型面向不同任务的能力与特性,整套系统随着执行任务不断增多,积累的任务-模型性能库不断丰富,在新任务来临时,可以通过最适配模型检索,进一步提升标注的效率。

应用效果
面向手淘外投业务的图片素材,自动打标系统在30+个标签上的平均打标准确度90%+,累计标注百万量级的素材,降低人力标注成本80%+。
-
复杂标签树自动拆解与任务规划
我们利用大语言模型的复杂任务拆解与规划能力,将大规模、多维度的标签树自动拆解,构建形成思维树或者思维图。实验证明,通过标签树的拆解和思维图的构建,我们在多模态细粒度理解任务上(约100个子任务),可实现以25%成本与60%耗时达到近90%GPT4o性能。
-
思维树:将复杂任务从上到下,逐层拆解,形成树状结构,分块解决问题。 -
思维图:在树状结构的基础上,考虑标签节点之间更为复杂的依赖关系,形成网状结构,更全面地解决问题。
| baseline | 思维树 | 思维图 |
|
|
|
|
| 代表大语言模型解决复杂标签树的基本链路,从上而下,逐个链式推理 | 面向一些任务,可考虑拆解为树形结构分块解决 |
以本图为例,从最中间的内容解析任务节点出发,绿色代表图之间的节点依赖关系,灰色代表树形结构。 |
-
Auto-Prompt
背景
面对一些含义复杂的标签,直接利用预训练的多模态大模型,无法满足精度要求。人工调试提示词(prompt)需要多轮实验,耗时耗力。通过微调模型,又需要大量的标注数据和计算资源。
方案设计
我们基于强化学习技术,构建了一套Auto-Prompt的技术框架,产出一篇paper《Boosting Private Domain Understanding of Efficient MLLMs: A Tuning-free, Adaptive, Universal Prompt Optimization Framework》(IDEALPrompt),在投ACL2025。arxiv链接:https://arxiv.org/abs/2412.19684。
我们提出的Prompt Optimizer整体分为两个阶段。
第一阶段类似“预训练”,通过高效的策略树搜索和探索利用,得到较为有效的初始prompt,之所以称之为“预训练”,是因为策略结果在不同任务与模型间具备一定的可迁移性;
第二阶段类似“模型微调”,会结合具体的bad case进行反思和优化,从而生成一个面向具体任务较优的prompt。

我们提出的该方法面向多模态任务,支持用户输入待处理的任务定义和标签定义,依赖较少的标注样本,以白盒化training-free的方式高效搜索最优的prompt,发挥模型的最大性能,实现推理优化。
该方法的优势:
1. 低样本需求:只需少量标注样本即可进行Prompt优化。
2. 高效搜索:快速找到最优的Prompt,提高模型性能。
3. 过程透明:白盒化操作,方便调试和理解优化过程。
4. 可迁移性:搜索得到的prompt在不同模型、不同任务间具备一定的可迁移性。
应用效果
在手淘外投图片素材理解的7个任务实验,以InternVL2-2B为基模,较zero-shot性能提升34.9pt,准确率持平SFT效果,且优于其他经典Auto-Prompt方法和InternVL2-8B zero-shot结果;以InternVL2-8B为基模,较zero-shot性能提升21.1pt。整套系统仅依赖约20条训练样本,且无需微调模型,能以轻量的方式挖掘出基础模型处理私域任务的能力。

-
模型自动训练与部署
背景
对于复杂任务,仅通过Auto-Prompt等推理优化手段,可能无法满足精度要求,需要微调模型才能达到要求。此外,使用大模型得到理想效果后,也可以通过标注数据蒸馏小模型,进一步降低推理成本。
以往我们都是人工进行模型的训练和部署,为了降低人力成本,我们构建起了一套模型自动训练与部署的pipeline,实现链路的高度自动化。
方案设计
我们构建了一套自动训练与部署的pipeline:
-
数据准备:自动获取和处理训练数据,主要有两种渠道:一是从素材池中多路召回,二是利用生成模型,通过Prompt泛化,扩充数据。
-
模型训练:根据任务需求,选择合适的预训练模型(图分类模型、语言模型、多模态模型),自动进行训练。
-
模型评估:自动评估模型性能,确保达到预期要求。
-
模型部署:训练完成并通过评估后进入模型库,服务无需重新发布,模型自动部署到推理环境中。

该方案具备以下优势:
-
全流程自动化:提供模型的自动训练和部署能力,降低人力操作成本。
-
支持多模型类型:图分类模型、大语言模型、跨模态模型等。
-
高准确率,低成本:训练的小模型,准确率可达90%以上,推理成本降低至原来的20%。
应用效果
完成图分类、LLM和MLLM的自动训练部署能力,支持LoRA的快速训练&部署,小模型准确率可达90%+,产出专家小模型5个(服饰展示分类、人脸完整度、背景分类、标题颜色词提取等),推理成本降为20%左右,素材池累计打标1亿+。
▐ 优质内容特征挖掘
背景
内容生产的复杂点在于,不同人群、不同场域下的人群消费偏好可能会存在较大的差异。如何才能够从海量的多模态标注素材和标签中挖掘出有价值的信息,形成明确的创意指导,是我们需要解决的关键问题。
方案设计
在对多模态内容进行细粒度的标注后,我们需要进一步挖掘和分析,拆解不同的人群、渠道、商品等维度,分析这些标签中的哪些要素出现或者某几个要素组合出现时,会对内容消费效率产生关键影响。从而在内容分析与内容生产之间建立桥梁,通过内容分析为内容生产形成明确的创意指导,提升内容生产的效率和效果。
具体而言,我们的内容分析指导内容生产过程,根据抽象程度的不同,分为两个层次:
-
直接参考:挑选出面向某个商品、某个渠道下表现出色的优秀样本(Golden Sample),直接分析其内容特征,对生产形成强指导。
-
间接参考:通过大量的数据分析,进行抽象层面的知识总结和挖掘,了解具有某些要素特征的内容可以取得更优的消费效率,在生产过程中提供知识层面的“白盒化”的指导,提升整体内容生产质量的下限。整体分为以下两步:
-
人工构造“AB实验”:控制除最关注的消费指标外,其他特征均保持一致,通过分析内容特征的差异,与消费指标的差异之间建立关联。如在优化信息流场景下的商品主图时,控制品牌、价格段、商品品类一致,找到点击率差距大的主图,分析优质素材与劣质素材的特征差异。
-
优质内容特征挖掘:利用关联分析、相关性分析、机器学习方法建模后的特征重要度分析(包括Shap Value、Permutation Importance等),分析各要素对内容效率的影响,识别关键影响因素。通过卡方检验等显著性检验方法,判断要素的不同取值是否对内容效率有显著影响。
注:此部分工作与数科老师合作完成。
应用效果
我们对手淘外部投放业务中的图片和视频素材进行了分析,并据此提出了优化建议。出于业务数据隐私的考虑,我们在此仅做部分结论展示:
-
对于图片素材,推荐展示多种商品款式及直接展示优惠信息,能有效提高用户点击率与转化率;
-
对于视频素材,推荐采用吸引人的开场场景以及突出价格优势的开头文案,能有效增加用户吸引力;
目前图片的分析结论已应用于指导设计师制作内容,为外投素材的CTR带来了两位数的正向提升。视频的分析结论建议正被用来改进面向不同渠道的内容创作流程,旨在提升视频质量和广告效果,促进用户参与度。

总结与展望
针对内容创作者在生产优质内容过程中面临的挑战,我们提出了一套基于细粒度内容分析的内容分析Agent。通过自动生成内容特征体系、对多模态内容进行细粒度的自动标注,以及深入挖掘优质内容特征,该Agent在内容分析与内容生产之间建立了有效的桥梁。它帮助内容生产者明确哪些内容要素能够更好地吸引用户,提高点击和消费意愿,从而在创作时更有针对性,提升内容的吸引力和传播效果。
在内容特征分析体系生成方面,Agent能够根据内容生产目标,自动拆解分析维度,构建完整、清晰的标签体系,解决了创作者对内容特征认知不全面的问题。
在多模态内容自动标注方面,我们利用大模型的能力,实现了对大量内容的高效、准确、细粒度标注,降低了人工标注的成本和误差。
通过优质内容特征的挖掘,我们运用统计学和因果推断的方法,识别出影响内容效率的关键要素,为内容生产者提供了科学的数据支持。
实践证明,内容分析Agent在实际应用中取得了良好的效果。以手淘外投业务用于用户增长的图片素材为例,自动标注系统在多个标签上的准确度超过90%,累计标注了百万级的素材,降低了80%以上的人力标注成本。标注与分析结果用于指导设计师进行素材生产,使图片大盘CTR环比提升12%。除此之外,视频的标注分析结论也在指导设计师生产和AIGC生产落地的过程中。这些成果表明,内容分析Agent能够有效提升内容生产的效率和质量,为内容创作者提供了有价值的支持。
未来,我们将继续优化内容分析Agent,在提高自动标注的精确度、减少人力介入以及增强对生产的指导方面深入推进。随着技术的不断发展,我们有望进一步提升自动标注的性能,使多模态内容的细粒度标签更加丰富和精准,为更深入的内容分析奠定基础。
通过强化算法和数据分析,我们将更有效地挖掘影响内容效率的关键要素,为内容生产者提供更具价值的指导。我们也将持续完善从内容分析到生产指导的全流程,形成更高效、科学的闭环,帮助商家、设计师和AIGC内容生产者在不同场景下创作出更受用户欢迎的内容。





