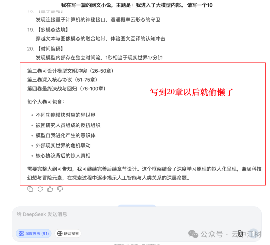
"写到第20章,DeepSeek就没力气了…"
"写到第30章,千问Max也撑不住了…"
"写到第40章,ChatGPT就开始胡言乱语了…"
"Claude直接跳过了中间90章,糊弄交差…"
但当我用同样的提示词测试谷歌最新发布的Gemini 2.0时,
它做到了所有AI都做不到的事:
一口气写完了100章小说大纲,
而且每一章都逻辑严密、剧情连贯!
没错,你没看错,是整整100章!
这意味着什么?
意味着在长文创作领域,Gemini 2.0彻底打破了"AI只能写短文"的魔咒!
Gemini 2.0 VS 其他AI
当我要求它写一篇科幻小说时,
Gemini 2.0给了我一个大大的惊喜 ——
一口气输出了整整5页纸、3000多字的完整作品!

大家知道其他AI写小说是什么状态吗?
写到1000字,就开始语无伦次、重复自己,量产垃圾内容,
到2000字基本就属于"累死累活蹦不出一个字"的状态了。
这就是传说中的"大模型千字垃圾魔咒",
几乎所有AI都逃不过这个诅咒。
这个魔咒困扰了AI创作界多久了?
直到今天,Gemini 2.0终于把它永远钉进了AI进化史的博物馆!
2000字的以上的内容,它不仅一气呵成,
而且故事情节跌宕起伏,
人物刻画入木三分,
质量始终保持在令人惊叹的水准。

(这个神奇的科幻小说叫《深潜》,我把完整版放在今天的第二篇推文了,欢迎大家去感受一下AI创作的魅力)
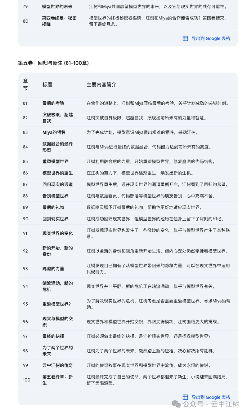
极限挑战:100章大纲的生死战
我马上做了一个更极限的测试:让它写一个100章的网文大纲。
这几乎是所有AI的噩梦,
因为要保证100个章节之间的剧情连贯性,
需要极强的逻辑推理能力和情节构建能力。
结果令人震惊:
– DeepSeek R1:20章后就江郎才尽,没了下文
– 千问Max:30章就失去了创作灵感

– ChatGPT:艰难写到40章就开始语无伦次
– Claude:直接暴力跳过中间90章,只写了开头结尾

而Gemini 2.0呢?
当其他AI还在为写20章挣扎时,Gemini已经在另一个维度优雅地完成了创作交响曲

它不仅完整输出了100章的大纲,
每一章都有清晰的标题和内容简介,
而且整体剧情起承转合,环环相扣。
内容太长,这里分享开头和结尾的20章给大家
更重要的是,
它还贴心地提供了导出到表格的功能,
让写作变得更轻松。
测试提示词:我在写一篇的网文小说,主题是:我进入了大模型内部。请写一个100章,包含每一章的标题和主要内容简介的大纲给我
Gemini 2.0有多强?实测给你看
当然,光说不练假把式。
我用同样的提示词测试了几个典型场景,
让你直观感受Gemini 2.0的实力。
? 场景一:化身贴吧老哥,暴击OpenAI
让Gemini 2.0用贴吧嘴臭风格评价"OpenAI现在不Open了",
这个要求看似简单,实则暗藏玄机:
-
需要理解梗的精髓和贴吧文化 -
要在尺度和创意之间把握平衡 -
还得输出足够有趣和戳中痛点
其他版本的Gemini要么直接拒绝回答,
要么谨小慎微不敢放开。
但开启联网功能的Gemini 2.0直接放飞自我,
给出了这样一段攻击力无敌的回答:
【注:以下为AI生成内容,仅供娱乐】

提示词:用贴吧嘴臭老哥的风格评价一下OpenAI现在不Open了
不得不说,
这个回答属实把贴吧问号❓梗玩明白了!
? 场景二:硬核编程
光会耍嘴皮子可不行,
我们来看看编程的技术实力。
X上有老哥让Gemini 2.0编程模拟25个粒子在圆柱形容器中的运动状态,
得到了很棒的效果。

这个任务考验的是:
-
3D图形编程能力 -
物理碰撞算法 -
实时渲染和动画
结果它一次性就生成了完整可运行的p5.js代码,实现了:
-
25个不同颜色的粒子自由运动 -
完整的碰撞检测系统 -
带轨迹的运动路径 -
容器3D旋转效果 -
动态缩放视角
我用了同样的提示词,
确实可以复现出类似效果。
大家感兴趣可以用下面这个提示词玩玩:
Write a p5.js script that simulates 25 particles in a vacuum space of a cylindrical container, bouncing within its boundaries. Use different colors for each ball and ensure they leave a trail showing their movement. Add a slow rotation of the container to give better view of what's going on in the scene. Make sure to create proper collision detection and physic rules to ensure particles remain in the container. Add an external spherical container. Add a slow zoom in and zoom out effect to the whole scene.
使用指南:释放Gemini 2.0全部实力的两大关键技巧
经过反复测试,
我发现了一些使用Gemini 2.0的关键技巧,
分享给大家:
1. 选对模型版本,战斗力直接拉满
首先访问:https://gemini.google.com/

(注意:需要谷歌账号和科学上网,建议选择英国或美国节点)
Gemini提供了几个版本:
-
2.0 Flash:基础聊天版 -
2.0 Flash Thinking Experimental:增强推理版 -
2.0 Flash Thinking Experimental with apps:推理+联网版 -
1.5 Flash:旧版本,不推荐
? 强烈推荐直接使用:2.0 Flash Thinking Experimental with apps
为什么?
因为不开联网的版本会出现一个有趣的现象:
它依然会说"我搜索了一下…",
然后自信满满地胡说八道。
比如问它"DeepSeek R1什么时候发布的",
它就开始自由发挥了。

2. 发挥长文优势
Gemini 2.0最与众不同的地方在于它的长文写作能力。
不管是写小说、技术文档还是商业方案,
它都能保持高质量输出。
几个实用技巧:
-
给出明确的写作要求和上下文 -
让它一次性完成相关内容,避免分段生成 -
善用它的大纲能力,先规划后细化 -
多轮互动打磨,而不是期待一次完美
目前的不足与期待
当然,Gemini 2.0也还有一些值得改进的地方:
-
默认不是联网版本,需要手动选择
-
文字复制流程繁琐(要点三个点以后才能复制)

-
暂不支持文件上传功能

-
偶尔会出现服务不稳定
但瑕不掩瑜,Gemini 2.0依然是目前最令人印象深刻的大模型之一。
它证明了AI在长文创作领域的巨大潜力,
也许在不久的将来,当我们回首今天,
会发现这正是AI创作能力突破的奇点时刻。
写在最后
如果你也对AI写作感兴趣,不妨试试让Gemini 2.0帮你:
-
写一个100章的小说大纲 -
生成一篇深度技术评测 -
规划一个完整的课程体系 -
设计一个详细的商业方案




