基于dify开发一个数据可视化分析小助手


一、前言
在上一篇文章中,介绍了如何通过fastgpt智能体开发平台开发一个通过自然语言来管理数据库的智能体助手

二、整体设计思路
1、初始化设置环境变量(南瓜树中台能力接口)、上下文变量(整个对话中共享的变量)2、当上下文变量token为空时,调用登录能力获取token3、调用获取数据库能力接口,获取到权限内的所有数据库信息,并存储在上下文变量中4、根据用户问题,判断用户是需要做数据库信息的查询统计、库表信息的查询、还是sql语句的执行5、如果是需要查询数据库信息,则直接通过LLM节点,根据用户的问题将结果返回6、如果用户是需要对数据库表信息进行查询,则根据用户描述的问题,调用能力接口,获取到对应的库表字段信息和描述7、如果用户需要执行sql语句,则调用执行执行能力接口,执行sql语句,并返回结果或者统计图表

三、整体工作流节点如下
基于dify开发一个数据可视化分析小助手

四、智能体提示词内容及结果
1、帮我统计一下我注册了多少个数据源在南瓜树数据中台上
基于dify开发一个数据可视化分析小助手
2、帮我统计一下lowcode_person数据库中有多少个表
这个提示词将会获得sql语句
SELECT COUNT(*) AS table_countFROM information_schema.tablesWHERE table_schema = 'lowcode_person';
基于dify开发一个数据可视化分析小助手
让智能体执行这条sql语句
帮我在datasource_id=1的数据库中执行以下sql语句,并输出结果:SELECT COUNT(*) AS table_countFROM information_schema.tablesWHERE table_schema = 'lowcode_person';

智能体返回结果:
基于dify开发一个数据可视化分析小助手
数据库统计结果:
基于dify开发一个数据可视化分析小助手
从上2图可以看出结果完全正确。
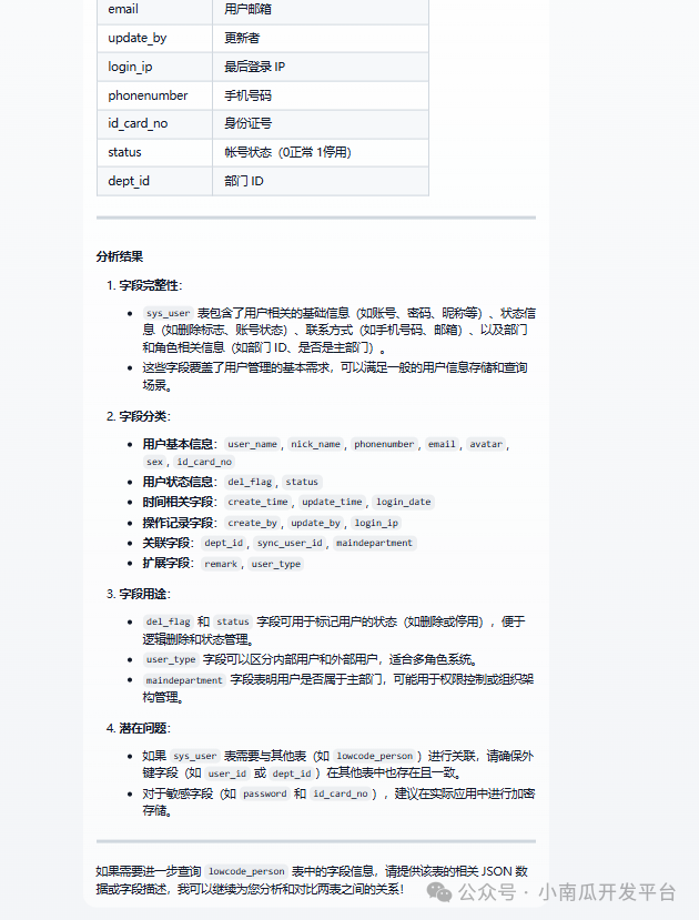
3、帮我查一下lowcode_person表中的sys_user表的字段信息,以表格的形式展示
智能体返回:22个字段
基于dify开发一个数据可视化分析小助手
基于dify开发一个数据可视化分析小助手
数据库统计:22个字段
基于dify开发一个数据可视化分析小助手

4、单表统计分析:帮我统计一下sys_user表中,没有删除的用户在各个部门中的占比,并以柱状图的形式展示
从结果上看,显示我这个不是一个很好的提示词
基于dify开发一个数据可视化分析小助手
但是智能体他可以根据字段的描述过滤掉了没有被删除的用户
基于dify开发一个数据可视化分析小助手
5、帮我从lowcode_person 数据库中的sys_user表和sys_dept表中,根据dept_id为关联条件查询用户的账号、部门名称信息
智能体执行结果:
基于dify开发一个数据可视化分析小助手
将sql语句在数据库执行结果如下:
基于dify开发一个数据可视化分析小助手
从以上结果可以看出执行结果正确。

6、联表查询:帮我从lowcode_person 数据库中的sys_user表和sys_dept表中,根据dept_id为关联条件查询用户的账号、部门名称信息。并将SQL语句的执行结果用饼图展示各部门的人数占比
智能体执行结果:
基于dify开发一个数据可视化分析小助手
数据库数据情况:
基于dify开发一个数据可视化分析小助手
7、SQL语句执行:
帮我在tatasource_id=1的数据库中执行如下sql,统计每个菜单的访问次数,并将结果以柱状图的形式展示:SELECT l.title,COUNT(1) AS numbers FROM sys_oper_log l GROUP BY l.title
智能体执行效果:
基于dify开发一个数据可视化分析小助手
数据库统计结果:
基于dify开发一个数据可视化分析小助手
数据统计正确

前沿技术大模型技术新闻资讯

行业必读丨OpenAI 最新报告:构建 Agents 最佳实践

2025-5-8 19:19:36

RAG技术前沿技术新闻资讯

通过Milvus内置Sparse-BM25算法进行全文检索并将混合检索应用于RAG系统

2025-5-8 20:00:07

0 条回复 A文章作者 M管理员
    暂无讨论,说说你的看法吧
购物车
优惠劵
搜索