【导读】:本文是LLM知识点第一篇,整理了10个Transformer面试相关知识!
【1】为何现在的主流的LLM模型大部分是Decoder only结构?
【1】为何现在的主流的LLM模型大部分是Decoder only结构?
引用知乎Sam多吃香菜的回答:
5.博采众家之言,分析科学问题,阐述decoder-only泛化性能更好的潜在原因:
-
@苏剑林 苏神强调的注意力满秩的问题,双向attention的注意力矩阵容易退化为低秩状态,而causal attention的注意力矩阵是下三角矩阵,必然是满秩的,建模能力更强;
-
@yili 大佬强调的预训练任务难度问题,纯粹的decoder-only架构+next token predicition预训练,每个位置所能接触的信息比其他架构少,要预测下一个token难度更高,当模型足够大,数据足够多的时候,decoder-only模型学习通用表征的上限更高; -
@mimimumu 大佬强调,上下文学习为decoder-only架构带来的更好的few-shot性能:prompt和demonstration的信息可以视为对模型参数的隐式微调[2],decoder-only的架构相比encoder-decoder在in-context learning上会更有优势,因为prompt可以更加直接地作用于decoder每一层的参数,微调的信号更强; -
多位大佬强调了一个很容易被忽视的属性,causal attention (就是decoder-only的单向attention)具有隐式的位置编码功能 [3],打破了transformer的位置不变性,而带有双向attention的模型,如果不带位置编码,双向attention的部分token可以对换也不改变表示,对语序的区分能力天生较弱。
【★】为什么现在的LLM都是Decoder only的架构?-sam多吃香菜的回答【202401】:https://www.zhihu.com/question/588325646/answer/3357252612
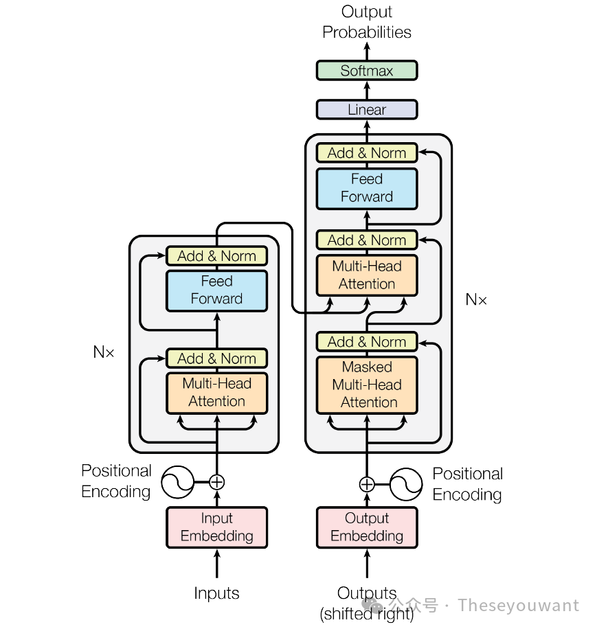
【2】简述Transformer内部结构和其内部细节?
【2】简述Transformer内部结构和其内部细节。
Transformer 整体结构:

这里 N× 表示进行了 N 次堆叠。每个 Transformer 块都接收一个向量序列 {xi }作为输入,并输出一个等长的向量序列作为输出 {yi } 。
这里的 xi和 yi 分别对应着文本序列中的一个单词的表示。而 yi 是当前 Transformer 块对输入 xi 进一步整合其上下文语义后对应的输出。
在从输入 {xi }到输出 {yi }的语义抽象过程中,主要涉及到如下几个模块:
【3】简介Encoder结构计算流程+Decoder结构计算流程
【3】简介Encoder结构计算流程+Decoder结构计算流程
1.Add& Norm 层由 Add 和 Normmalize 两部分组成,其计算公式如下:

其中:
X表示Multi-Head Attention或者Feed Forward的输入,MultiHeadAttention(X) 和 FeedForward(X) 表示输出 (输出与输入 X 维度是一样的,所以可以相加)。
Add指X+MultiHeadAttention(X)残差连接,通常用于解决多层网络训练的问题,可以让网络只关注当前差异的部分。
Norm指Layer Normalization,LN会将每一层神经元的输入都转成均值方差都一样的,这样可以加快收敛。
2.Feed Forward层是两层的全连接层,第一层的激活函数为 Relu,第二层不使用激活函数,对应的公式如下:

X是输入,Feed Forward 最终得到的输出矩阵的维度与X一致。
1.第一个 Multi-Head Attention+ Masked
Decoder block 的第一个 Multi-Head Attention 采用了 Masked 操作,因为在翻译的过程中是顺序翻译的,即翻译完第 i 个单词,才可以翻译第 i+1 个单词。通过 Masked 操作可以防止第 i 个单词知道 i+1 个单词之后的信息。
下面以 "我有一只猫" 翻译成 "I have a cat" 为例,了解一下 Masked 操作。在 Decoder 的时候,是需要根据之前的翻译,求解当前最有可能的翻译,如下图所示。首先根据输入 "<Begin>" 预测出第一个单词为 "I",然后根据输入 "<Begin> I" 预测下一个单词 "have"。

Decoder 可以在训练的过程中使用 Teacher Forcing 并且并行化训练,即将正确的单词列 (<Begin> I have a cat) 和对应输出 (I have a cat <end>) 传递到 Decoder。那么在预测第 i 个输出时,就要将第 i+1 之后的单词掩盖住,注意 Mask 操作是在 Self-Attention 的 Softmax 之前使用的,下面用 0 1 2 3 4 5 分别表示 "<Begin> I have a cat <end>"。
第一步:是Decoder的输入矩阵和 Mask 矩阵,输入矩阵包含 <Begin> I have a cat" (0, 1, 2, 3, 4)
五个单词的表示向量,Mask 是一个 5×5 的矩阵。在 Mask 可以发现单词 0 只能使用单词 0 的信息,而单词 1 可以使用单词 0, 1 的信息,即只能使用之前的信息。

第二步:接下来的操作和之前的 Self-Attention 一样,通过输入矩阵X计算得到Q,K,V矩阵。然后计算Q和 Kᐪ 的乘积 QKᐪ 。

第三步:在得到 QKᐪ之后需要进行 Softmax,计算 attention score,在 Softmax 之前需要使用Mask矩阵遮挡住每一个单词之后的信息,遮挡操作如下:–,得到 Mask QKᐪ 之后在 Mask QKᐪ上进行 Softmax,每一行的和都为 1。但是单词 0 在单词 1, 2, 3, 4 上的 attention score 都为 0。

第四步:使用 Mask QKᐪ与矩阵 V相乘,得到输出 Z,则单词 1 的输出向量 ?1 是只包含单词 1 信息的。

第五步:通过上述步骤就可以得到一个 Mask Self-Attention 的输出矩阵 ?? ,然后和 Encoder 类似,通过 Multi-Head Attention 拼接多个输出 ?? 然后计算得到第一个 Multi-Head Attention 的输出Z,Z与输入X维度一样。
2.第二个 Multi-Head Attention
Decoder block 第二个 Multi-Head Attention 变化不大,主要的区别在于其中 Self-Attention的 K, V矩阵不是使用 上一个 Decoder block 的输出计算的,而是使用 Encoder 的编码信息矩阵 C 计算的。
根据 Encoder 的输出 C计算得到 K, V,根据上一个 Decoder block 的输出 Z 计算 Q (如果是第一个
Decoder block 则使用输入矩阵 X 进行计算),后续的计算方法与之前描述的一致。这样做的好处是在
Decoder 的时候,每一位单词都可以利用到 Encoder 所有单词的信息 (这些信息无需 Mask)。
3.Softmax 预测输出单词
Decoder block 最后的部分是利用 Softmax 预测下一个单词,在之前的网络层可以得到一个最终的输出 Z,因为 Mask 的存在,使得单词 0 的输出 Z0 只包含单词 0 的信息,如下:

Softmax 根据输出矩阵的每一行预测下一个单词:

这就是 Decoder block 的定义,与 Encoder 一样,Decoder 是由多个 Decoder block 组合而成。
【★】Transformer模型详解(图解最完整版)-初识CV# 2.Transformer 的输入+4.Encoder 结构+5.Decoder结构【202012】:https://zhuanlan.zhihu.com/p/338817680
补充:训练时:第i个decoder的输入 = encoder输出 + ground truth embedding。
【4】Attention的计算方式以及参数量,Attention Layer代码手写
【4】Attention的计算方式以及参数量,Attention layer代码手写。
1. 缩放点积注意力:Scaled Dot-Product Attention


2.Multi-head Attention

为什么这个输出权重矩阵 ?? 变得重要,大模型时代参数量激增,如果有个矩阵被遗忘了,那么参数量就完全算不准了。
Attention的参数量:

上面是一个简化的算法,multi-head attention也符合这个参数量,但实际上需要分head计算再组合。
值得关注的点是:
1.偏置矩阵有没有用?在实现Q、K、V矩阵时是有一个参数bias的。不同模型设置不同,从代码观察到,LLaMA没有用(划重点),ChatGLM v1用了,这里参数量不同,但因为是1次项,所以几乎不影响参数量。
2.一般hidden size是多少?LLaMA从4096到8192。可以记住7B模型是,32个头,每个小矩阵 [128*4096]

手写Attention代码
以前self-attention的考察针对BERT,但是大模型时代有所不同,主要是以下4点。
现在生成式大模型的attention实现,涉及到RoPE和KV cache,前者是最主流的位置编码,后者是decoder-only模型必备的加速解码手段。另外,decoder-only模型是单向注意力,attention mask是下三角阵。LLM的模型参数大都是fp16的,但softmax时用fp32计算。
使用hf的代码实现(删掉RoPE)代码如下:
from torch import nn
class LlamaAttention(nn.Module):
"""Multi-headed attention from 'Attention Is All You Need' paper"""
def __init__(self, config: LlamaConfig):
super().__init__()
self.config = config
self.hidden_size = config.hidden_size
self.num_heads = config.num_attention_heads
self.head_dim = self.hidden_size // self.num_heads
self.max_position_embeddings = config.max_position_embeddings
self.q_proj = nn.Linear(self.hidden_size, self.num_heads * self.head_dim, bias=False)
self.k_proj = nn.Linear(self.hidden_size, self.num_heads * self.head_dim, bias=False)
self.v_proj = nn.Linear(self.hidden_size, self.num_heads * self.head_dim, bias=False)
self.o_proj = nn.Linear(self.num_heads * self.head_dim, self.hidden_size, bias=False)
def forward(
self,
hidden_states: torch.Tensor,
attention_mask: Optional[torch.Tensor] = None,
position_ids: Optional[torch.LongTensor] = None,
past_key_value: Optional[Tuple[torch.Tensor]] = None,
output_attentions: bool = False,
use_cache: bool = False,
) -> Tuple[torch.Tensor, Optional[torch.Tensor], Optional[Tuple[torch.Tensor]]]:
bsz, q_len, _ = hidden_states.size()
# 获得qkv向量
query_states = self.q_proj(hidden_states).view(bsz, q_len, self.num_heads, self.head_dim).transpose(1, 2)
key_states = self.k_proj(hidden_states).view(bsz, q_len, self.num_heads, self.head_dim).transpose(1, 2)
value_states = self.v_proj(hidden_states).view(bsz, q_len, self.num_heads, self.head_dim).transpose(1, 2)
# 拼接kvcache
kv_seq_len = key_states.shape[-2]
if past_key_value is not None:
kv_seq_len += past_key_value[0].shape[-2]
if past_key_value is not None:
# reuse k, v, self_attention
key_states = torch.cat([past_key_value[0], key_states], dim=2)
value_states = torch.cat([past_key_value[1], value_states], dim=2)
past_key_value = (key_states, value_states) if use_cache else None
# 计算attention权重
attn_weights = torch.matmul(query_states, key_states.transpose(2, 3)) / math.sqrt(self.head_dim)
# 加入mask矩阵,decoder-only为下三角
if attention_mask is not None:
attn_weights = attn_weights + attention_mask
dtype_min = torch.tensor(
torch.finfo(attn_weights.dtype).min, device=attn_weights.device, dtype=attn_weights.dtype
)
attn_weights = torch.max(attn_weights, dtype_min)
# 计算softmax,这里需要从fp16升为fp32
# upcast attention to fp32
attn_weights = nn.functional.softmax(attn_weights, dim=-1, dtype=torch.float32).to(query_states.dtype)
attn_output = torch.matmul(attn_weights, value_states)
attn_output = attn_output.transpose(1, 2)
attn_output = attn_output.reshape(bsz, q_len, self.hidden_size)
attn_output = self.o_proj(attn_output)
if not output_attentions:
attn_weights = None
LLaMA的huggingface实现:https://github.com/huggingface/transformers/blob/main/src/transformers/models/llama/modeling_llama.py#L207
meta仓库的原版实现:https://github.com/meta-llama/llama/blob/main/llama/model.py#L76
【★】大模型八股答案基础知识-suc16【202310】:https://zhuanlan.zhihu.com/p/643829565
附简易面试专用版代码如下:
import torch
import torch.nn as nn
import torch.nn.functional as F
import math
class MultiHeadAttention(nn.Module):
def __init__(self, d_model, num_heads):
super(MultiHeadAttention, self).__init__()
self.num_heads = num_heads
self.d_model = d_model
assert d_model % self.num_heads == 0
# Define the dimension of each head or subspace
self.d_k = d_model // self.num_heads
# These are still of dimension d_model. They will be split into number of heads
self.W_q = nn.Linear(d_model, d_model)
self.W_k = nn.Linear(d_model, d_model)
self.W_v = nn.Linear(d_model, d_model)
# Outputs of all sub-layers need to be of dimension d_model
self.W_o = nn.Linear(d_model, d_model)
def scaled_dot_product_attention(self, Q, K, V, mask=None):
batch_size = Q.size(0)
K_length = K.size(-2)
# Scaling by d_k so that the soft(arg)max doesn't explode
QK = torch.matmul(Q, K.transpose(-2, -1)) / math.sqrt(self.d_k)
# Apply the mask
if mask is not None:
QK = QK.masked_fill(mask.to(QK.dtype) == 0, float('-inf'))
# Calculate the attention weights (softmax over the last dimension)
weights = F.softmax(QK, dim=-1)
# Apply the self attention to the values
attention = torch.matmul(weights, V)
return attention, weights
def split_heads(self, x, batch_size):
"""
The original tensor with dimension batch_size * seq_length * d_model is split into num_heads
so we now have batch_size * num_heads * seq_length * d_k
"""
return x.view(batch_size, -1, self.num_heads, self.d_k).transpose(1, 2)
def forward(self, q, k, v, mask=None):
batch_size = q.size(0)
# linear layers
q = self.W_q(q)
k = self.W_k(k)
v = self.W_v(v)
# split into multiple heads
q = self.split_heads(q, batch_size)
k = self.split_heads(k, batch_size)
v = self.split_heads(v, batch_size)
# self attention
scores, weights = self.scaled_dot_product_attention(q, k, v, mask)
# concatenate heads
concat = scores.transpose(1,2).contiguous().view(batch_size, -1, self.d_model)
# final linear layer
output = self.W_o(concat)
return output, weights
self.qkv = nn.Linear(d_model, 3 * d_model)
# 在forward方法中
qkv = self.qkv(x) # (batch_size, seq_len, 3 * d_model)
q, k, v = torch.split(qkv, d_model, dim=-1) # split into three tensors
【★】大模型面试八股-花甘者浅狐【202307】:https://zhuanlan.zhihu.com/p/643560888
【5】为什么Scaled Dot-product Attention在计算QK内积之后要除以根号dk?
【5】在Transformer模型中,为什么Scaled Dot-product Attention在计算QKᐪ内积之后要除以根号dk?【dk是词向量/隐藏层的维度】
Self-Attention计算公式:

简单来说,就是需要压缩softmax输入值,以免输入值过大,进入了softmax的饱和区,导致梯度值太小而难以训练。如果不对attention值进行scaling,也可以通过在参数初始化时将方差除以根号dk ,同样可以起到预防softmax饱和的效果。
Scaling后进行softmax操作可以使得输入的数据的分布变得更好,想象softmax的公式,数值会进入softmax敏感区间,能够防止梯度消失,让模型能够更容易训练。
#Self-Attention为什么要除以根号d_k?:除以根号dk缩放后注意力分数矩阵中分数的方差由原来的缩小到了1,方差越小,点积的数量级越小。选择根号d_k是因为可以使得QKᐪ的结果满足期望为0,方差为1的分布,类似于归一化。论文中作者的解释是发现当维度dk值很大时,输入softmax的值QKᐪ就越大,会导致后面的softmax计算会有极小的梯度,不利于更新学习,因此除以dk,防止梯度消失。
【★】Self-Attention为什么要除以根号d_k【20231026】:https://blog.csdn.net/tailonh/article/details/120544719
#有其他方法不用除根号 dk 吗?有,只要能缓解梯度消失的问题就可以。详情可以了解Google T5的Xavier初始化。https://kexue.fm/archives/8620
【6】为什么Q和K要使用不同的权重矩阵进行线性变换投影?
【6】Transformer自注意力计算中,为什么Q和K要使用不同的权重矩阵进行线性变换投影?
Self-Attention计算公式:

#为什么要计算Q和K的点乘? 1.先从点乘的物理意义说,两个向量的点乘表示两个向量的相似度。2. Q,K,V物理意义上是一样的,都表示同一个句子中不同token组成的矩阵。矩阵中的每一行,是表示一个token的word embedding向量。假设一个句子"Hello, how are you?"长度是6,embedding维度是300,那么Q,K,V都是(6, 300)的矩阵。简单的说,K和Q的点乘是为了计算一个句子中每个token相对于句子中其他token的相似度,这个相似度可以理解为attention score,关注度得分。比如说 "Hello, how are you?"这句话,当前token为”Hello"的时候,我们可以知道”Hello“对于” , “, "how", "are", "you", "?"这几个token对应的关注度是多少。有了这个attention score,可以知道处理到”Hello“的时候,模型在关注句子中的哪些token。
#为什么Q和K要使用不同的权重矩阵进行线性变换投影? 经过上面的解释,知道K和Q的点乘是为了得到一个attention score 矩阵,用来对V进行提纯。K和Q使用了不同的Wk, WQ来计算,可以理解为是在不同空间上的投影。正因为有了这种不同空间的投影,增加了表达能力,这样计算得到的attention score矩阵的泛化能力更高。这里解释下我理解的泛化能力,因为K和Q使用了不同的Wk, WQ来计算,得到的也是两个完全不同的矩阵,所以表达能力更强。但是如果不用Q,直接拿K和K点乘的话,你会发现attention score 矩阵是一个对称矩阵。因为是同样一个矩阵,都投影到了同样一个空间,所以泛化能力很差。这样的矩阵导致对V进行提纯的时候,效果也不会好。
【★】transformer中为什么使用不同的K 和 Q, 为什么不能使用同一个值?【201906】:https://www.zhihu.com/question/319339652/answer/730848834
为什么Q和K要使用不同的权重矩阵进行线性变换投影? 如果WQ和WK一样,则矩阵乘积的结果是一个对称矩阵,这样减弱了模型的表达能力。如果Q和K一样,乘积结果的对称矩阵中,对角线的值会比较大,导致每个位置过分关注自己。使用不同的投影矩阵,参数增多,可以增强模型表达能力。
【7】Transformer结构参数量的推演,和显存占用关系的推演。
【7】Transformer结构参数量的推演,和显存占用关系的推演。
Decoder-only模型参数量
那么对于 n B模型:
1.推理时显存的下限是 2n GB ,至少要把模型加载完全。
2.训练时,如果用Adam优化器,有个2+2+12的公式,训练时显存下限是16n GB,需要把模型参数、梯度和优化器状态(4+4+4),保持在显存,具体可以参考微软的ZeRO论文。
【★】分析transformer模型的参数量、计算量、中间激活、KV cache【202304】:https://zhuanlan.zhihu.com/p/624740065
【8】Self-Attention的 计算过程
【8】Self-Attention的计算过程图解

注: X, Q, K, V 的行数表示单词个数。X的列数表示词向量维度。dk是Q,K矩阵的列数,即词向量维度。
1.对 Embedding词向量矩阵X 与 权重矩阵
相乘,得到Q,K,V 矩阵。
2.将 Q矩阵 和 K矩阵 相乘,再除以√dk得到缩小后的score矩阵,计算score矩阵的softmax。
3.将softmax后的score矩阵与该单词的V矩阵相乘,最后对n个上述结果求和就得到了self-attention的输出结果Z。
某个单词Zi 的计算方法:

Q, K, V 矩阵的计算



Self-Attention 的计算

【9】Decoder端的Encoder-Decoder Attention的作用
【9】Decoder端的Encoder-Decoder Attention作用?
多头Encoder-Decoder attention交互模块的形式与多头 self-attention 模块一致,唯一不同的是其Q,K,V矩阵的来源,其Q矩阵来源于下面子模块的输出(对应到图中即为 masked 多头 self-attention 模块经过 Add & Norm 后的输出),而K,V矩阵则来源于整个 Encoder 端的输出。
仔细想想其实可以发现,这里的交互模块就跟 seq2seq with attention 中的机制一样,目的就在于让 Decoder 端的单词(token)给予 Encoder 端对应的单词(token)“更多的关注(attention weight)”。
【10】Transformer中为什么舍弃BN改用LN?
【10】Transformer为什么要舍弃Batch Normalization改用Layer Normalization呢?
1.NLP中主流就是用LN,实验结果显示Layer Normalization这样做效果更好!
2.Transformer主要用的是Scaled-Dot Self Attention,里边的q,k是做内积的,
LN本质上是L2 Normalzation的简单变体,一般是LN之后再接一个Dense变换,这样||q||,||k||就会一定程度上得到控制,从而使Attention的值在合理范围内,不至于梯度消失/爆炸。如果换成BN,对||q||,
||k||的控制就没那么有效了。
为什么要做归一化:第一,归一化是有好处的,但不足以让归一化成为必选项。第二,以前主流的观点缓解ICS其实并不准确。第三,由于Variance Shift,对深层网络而言,归一化几乎是必选项。
探讨要做什么样的归一化(能在哪些维度做归一化)。对NLP(transformer)而言,对每个token的embedding也是经过叠加其他embedding产生的,所以对embedding进行归一化是必要操作。这就是layer normalization。
任何norm的意义都是为了让使用norm的网络的输入的数据分布变得更好,也就是转换为标准正态分布,数值进入敏感度区间,以减缓梯度消失,从而更容易训练。当然,这也意味着舍弃了除此维度之外其他维度的其他信息。



