“在国内to C的大模型产品上想要获得较好的营收去打平token的成本,目前来看是不可能的。目前能跑到PMF(Product Market Fit,产品市场匹配度)的一个是要在非常垂直的细分赛道,例如AI PPT或者在原有业务上增加AI功能来提高整体订阅费用;此外,肯定是海外用户更容易接受付费制度。”——对于面向C端的大模型是否应该收费,国内消费者的反对一直以来都是泾渭分明的,支持者设置觉得“类似文心一言、通义千问等GPT就应该直接向海外看齐,付费才能享有更好的服务,才能让企业健康发展下去,并用资金源源源不断投入大模型发展,从而推动行业快速成长。”
反对者也坚定认为“C端本身就是用户帮助投喂语料、数据,类似开源的场景下没必要再向用户索取费用,而是该让大模型具备足够的生产力属性后向B端市场收费”。
相较终端消费市场的争议,大模型平台其实一直在推进C端的商业付费,文心一言早在去年年底的时候就对C端用户推出“专业版”的消息。而且还不便宜:定价为59.9元/月,连续包月优惠价43.9元/月,再有就是跟文心一格捆绑的套餐,推进大模型商业落地。

其他大模型也在C端商业落地的道路上不断摸索,常见的是推出内部虚拟货币体系,用户注册即送一定数量的虚拟币用以体验平台功能,一旦赠送的虚拟币使用完,用户就需要考虑是否付费充值以继续使用。
而月之暗面的Kimi也于前不久开始测试“打赏”功能。虽然Kimi的收费方案主要面向流量高峰期的用户,其按照不同天数收费的“付费包”其实与文心一言、ChatGPT按月订阅的模式如出一辙。
目前,大模型的B端应用已经出现各种定价方法,包括按照时间段收费、按调用量收费以及各种包含硬件的一站式解决方案。其中,按照调用量定价的大模型又可以分为token计费以及按照查询次数收费。与此同时,国外的大模型先行者实现收入激增,比如微软,每月大模型应用的收入已经达到数千万人民币,并且保持20%以上的月均增速。OpenAI公司收入增长也超出预期。
不过,国内大模型在B端商业化道路上正在进行激烈的“价格战”,打开C端市场或许是不错的主意,但其真能让C端大众消费者在付费后获得截然不同的应用体验吗?《电脑报》此次特以文心大模型3.5/4.0(付费)、Kimi打赏前后为体验目标,通过长文本分析、逻辑思维两大能力测试,为大家展示大模型付费前后的体验差异。
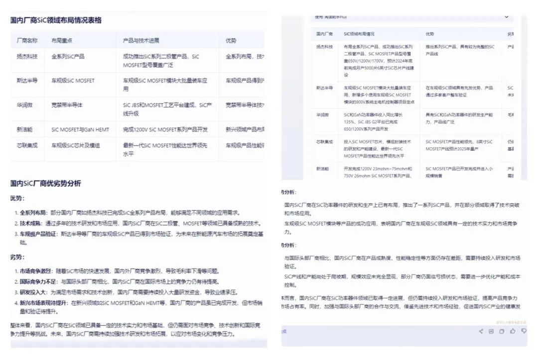
长文本分析是最近大半年来中文模型的热门功能,《电脑报》此次选用48页、3.62MB的《走进“芯”时代系列之八十“功率半导”深度分析》报告来测试大模型平台免费与付费的差异,该报告涵盖文字、图表等内容形式,需要大模型具备一定的多模态识别能力,而且在上传文件的时候,向AI抛出“以表格形式整理“国内厂商SiC领域布局情况”并分析国内SiC厂商优劣势。”的指令,意味着大模型需要对数据进行分析、整理,并给出结论。
左为文心大模型3.5,右为文心大模型4.0
文心大模型3.5与4.0在表格规划上基本一样,但“重点布局”一项,文心大模型3.5显得有些草率,完全没有文心大模型4.0的详细,但有意思的是最后的分析部分,文心大模型3.5条例清楚地对优劣势各点进行了列举,而文心大模型4.0却几乎是平铺直叙的方式对优劣势进行盘点,这意味着文心大模型3.5与4.0在内容表现上各有千秋,可对于付费文心大模型4.0的用户而言,如此差异显然难以说服用户付费。
Kimi这一块的话,对比打赏前后的内容,会在表述上有细微的差别,但基本不影响整体意思,这意味着Kimi是否打赏,在内容呈现上基本体现不出差异。不过对比Kimi和文心一言4.0会发现,Kimi在这篇长文本的阅读、理解和概括上更优一些。
打赏Kimi前后内容基本无变化
根据《电脑报》多次对AI大模型能力的测试经验,数学解题其实一直都是大模型们的“软肋”,这次我们选择了一道相对简单的行程问题来检测付费版与免费版的差异,“张明和李军分别从甲、乙两地同时相向而行。张明平均每小时行5千米;而李军第一小时行1千米,第二小时行3千米,第三小时行5千米,…(连续奇数)。两人恰好在甲、乙两地的中点相遇。甲、乙两地相距多少千米?”这道题其实本身只是在简单行程的基础上添加了周期问题,可万万没想到竟难倒了大模型。
首先是Kimi,即便打赏之后,Kimi对这道题的反应时间也相当“长”,一度让笔者认为Kimi出现了卡顿,十余秒后才开始给出答案,但非常有趣的是Kimi说了一大堆“看似正确的废话”后,无法给出答案。对于一款主打长文本分析的“文科生”而言,这道小学数学思维题或许难了一些。
接下来是免费的文心大模型3.5和付费的文心大模型4.0,测试结果相当“炸裂”,原本以为文心大模型4.0一来就准确告知“本体考察的是行程问题的求解”已经笃定能拿下满分,可谁知道其同样在分析一大堆以后给出了错误答案。
左边文心大模型3.5解答正确
AI在解答数学题目的时候,经常“一本正经”地分析一大堆“看似正确的废话”,然后给出错误的答案,这是让众多家长和学生深恶痛绝的,可问题是为何这次文心大模型给出正确答案的是免费的文心大模型3.5,付费的文心大模型4.0反而给出了错误的答案,这究竟是个例还是普遍存在的Bug,后续我们将展开进一步测试。
单就本次测试而言,文心大模型4.0在长文本分析和逻辑思维两方面的表现一般,从上面的测试结果看,恐怕很难说服用户付费。
大模型在C端市场想要通过收费完成商业落地,效果永远是最关键的一关。只有当产品在性能、用户体验、实用性、价格等多个方面都达到了较高的水平,才能在激烈的市场竞争中脱颖而出。
当下大模型通过五花八门的收费模式试探用户付费底线的同时,不妨明确告知用户付费版和收费版差异点,如果单纯只是对话次数、轮数和响应时间的差异,C端市场用户完全可以同时使用多个大模型来弥补“免费体验次数有限”的问题。相对于看不见的参数,只有最终用户体验上的明显差异,才能服用户付费。


