知乎新上线的 AI 大模型产品「知乎直答」体验效果如何?


知乎又整新活儿了!「知乎直答」这玩意儿让人眼前一亮。大全还是非常喜欢的,来看看它到底有啥门道。

我们先来看看这个问题知乎直答怎么回答的?

知乎新上线的 AI 大模型产品「知乎直答」体验效果如何?

哈哈,有没有感觉在套娃,整体回答的还可以,那么我们深入再来看看:

知乎的AI野心不是一天两天了

说起来,知乎搞AI这事儿可不是心血来潮。去年四月就整出个「知海图AI」,还搞了个「热榜摘要」的内测。

今年二月又在APP里塞了个AI大模型。这回「知乎直答」一出,算是AI三部曲集齐了。

知乎这么执着搞AI,说白了就是想把自家的内容宝库发挥到极致。

你想啊,知乎可是中文互联网上高质量内容的大户,不用来训练AI简直是暴殄天物。再说了,用户群体素质高,提问回答质量杠杠的,这不就是天生的AI训练场嘛。

「知乎直答」初体验


好了,咱们来看看这「知乎直答」到底啥样。一打开,界面干净利落,不花里胡哨的,挺符合知乎的调调。

左边是提问列表,中间一个大大的输入框,还能选「深入」或「简略」模式。

知乎新上线的 AI 大模型产品「知乎直答」体验效果如何?

我试着问 @大全Prompt,厉害了,居然还会自我总结,哈哈哈

知乎新上线的 AI 大模型产品「知乎直答」体验效果如何?

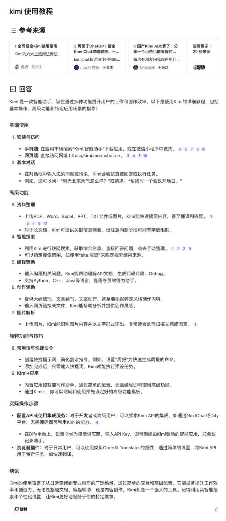
我又试着搜了搜 Kimi 的教程,效果确实有点惊艳到我。不过它也不是简单复制粘贴,而是综合了好几篇文章,整理出一个新答案。这水平,还真有点东西。

知乎新上线的 AI 大模型产品「知乎直答」体验效果如何?

「知乎直答」的独门绝技

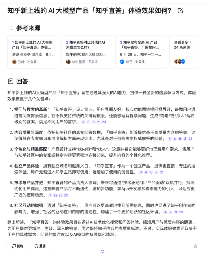
说到底,「知乎直答」最大的优势就是知乎海量的优质内容。它不光能快速找到相关的高质量回答,还能结合多篇文章,给出一个全面又有深度的答案。

而且,它对问题的理解还挺灵活。我换着花样问同一个问题,它都能准确地找到相关内容,这准确度真不赖。

未来可期

「知乎直答」这次亮相,给人的感觉还是挺靠谱的。它不仅能快速搜索站内内容,还能进行智能问答,这可比单纯的搜索引擎强多了。

不过话说回来,现在「知乎直答」主要还是在玩知乎自家的内容。要是以后能扩展功能,比如支持多模态输入或者文件上传,那可就更有意思了。

反正我是对「知乎直答」后续的发展挺期待的。它要是真能把知乎的内容质量和AI的便捷性结合得好,那可真是要上天啊!

前沿技术新闻资讯

谷歌发布史诗级Gemini2.0,“Agent时代”最强大的AI模型,使用TPU训练。

2025-2-2 9:26:47

前沿技术新闻资讯

​生成式人工智能理性与价值对齐

2025-2-2 10:18:05

0 条回复 A文章作者 M管理员
    暂无讨论,说说你的看法吧
购物车
优惠劵
搜索