MiniMax M2.1 终于正式发布了。这一代模型的核心目标,是在更多编程语言和日常办公场景里做到"真正可用",并在这些领域把能力拉到行业顶级水准。
官方介绍中提到,团队系统性地增强了 M2.1 在多种编程语言上的表现,尤其是对原生 Android 和 iOS 开发能力做了重点加强。相比上一代 M2,M2.1 的回复更加简洁清晰,不再只是"代码更强"——在日常对话、技术说明和写作场景中,回答质量也有明显提升。

一、基准测试表现
从公开数据来看,M2.1 在 SWE-bench Verified 上的得分已经达到 74%,冲到国产模型第一的位置。在软件工程相关的多个榜单,特别是多语言相关的评测中,它的成绩甚至超过了 Sonnet 4.5 和 Gemini 3 Pro,与 Claude Opus 4.5 的差距也在不断缩小。

MiniMax 还构建了一个全新的 VIBE 基准,覆盖 Web 端、仿真环境、Android、iOS 和后端等多个维度。在这一整套基准下,M2.1 的总体表现已经非常接近 Opus 4.5,并且在所有子集上都明显优于 Sonnet 4.5。

如果你特别关心编程能力,这一代是非常值得认真测试的一版。
二、在 Cursor 中配置 MiniMax-M2.1
MiniMax-M2.1 和 MiniMax-M2 一样,支持在多个软件里面使用。
我这次主要是在 Cursor 的 Plan 模式下使用 M2.1。
Plan 模式会先梳理任务、列出步骤,再逐步执行。对复杂项目或者调试比较棘手的 Bug 时,帮助非常大。

MiniMax 官网上有非常详细的文档,介绍如何在 Cursor 里配置它的 API。
核心的几步是:
-
把 OpenAI 的 Base URL 改成 MiniMax 提供的地址; -
配好自己的 API Key; -
在 models 里添加一个自定义模型,型号填上 MiniMax-M2.1。
三、前端 UI 方面的惊喜表现
M2.1 在 Web 端的 UI 和交互上,给了我很多惊喜。
3.1 理发沙龙页面
在没开 Plan 模式、也没用前端优化技能的情况下,我让它生成了一个理发沙龙着陆页。最终出来的是一个黑金配色的页面,整体布局和配色都很高级。


3.2 催眠数学动画
M2.1 还帮我生成了一组“催眠数学”动画:包括分形螺旋、粒子漩涡、彭罗斯三角、玫瑰曲线花园等多种风格。动画不仅好看,还可交互——点击、拖拽、键盘都能调参数,实时看变化。




3.3 奥德赛号主控面板
我还让它生成了一套“奥德赛号主控面板”的界面。这里我结合了前端 skill,再加上 Cursor 的 Plan 模式,让 M2.1 负责布局和交互逻辑。
最终生成的界面 UI 非常美观,有“启动扫描”“触发红色警报”等按钮。点击之后,会出现类似科幻片那种动态效果。

四、更多创意案例展示
4.1 AI 教程页面
MiniMax-M2.1 还帮我做了一个 AI 教程类的页面。我在 AGENTS.md 里特意强调'不要用太普通的字体',它也很好地遵循了,选了更有特色的字体。

4.2 春晚聚会 3D 场景
接下来是一个偏三维场景的实验:我给它的提示是 Minecraft 风格,要有方块人,背景是春晚聚会场景,电视机上要写着“2026 春晚”,桌上要有饺子等等。
电视和电视柜的位置、质感都不错。但人有点嵌进桌子里,饺子也"飘"在桌外,说明它在空间关系上的理解还有待提升。

在生成这个场景的过程中,M2.1 会主动反问我:
-
“春晚”和“福”字希望用什么字体? -
场景里大概需要多少个角色? -
要不要顺便加一个 GIF 录制功能?

我觉得“加 GIF 录制”的提议非常好,就让它实现了一键录制 GIF 的功能:点击开始录制,几秒后自动停止,可直接下载 GIF。
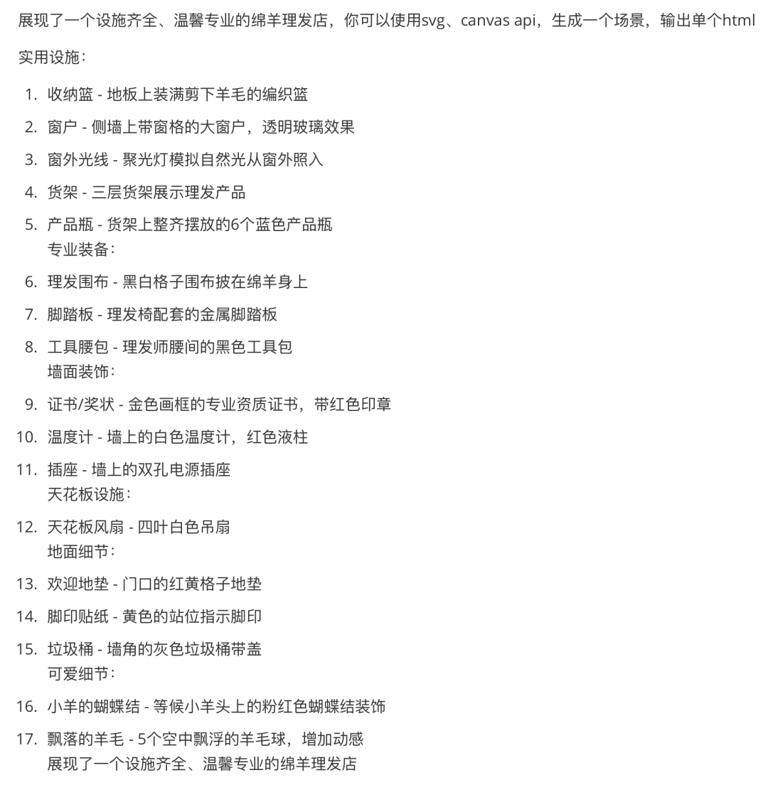
4.3 绵羊理发店
还有一个是“绵羊理发店”的场景。这道题里我给的提示词非常长,元素非常多,目的就是想测试 M2.1 在指令遵循和空间理解方面的能力。

资质证书、窗外透进来的光、理发椅和工具细节都不错。不过围布没盖好,小羊和椅子的距离也不太自然。

4.4 兵马俑跳街舞
这是 M2.1 生成的"兵马俑跳街舞":
兵马俑表演 popping、locking、breaking、Waving,最后还有 freestyle。

同样,让我惊喜的是它对传统文化的理解。
下方还有三个小标签,介绍兵马俑的材质:
-
主体是陶土质感; -
局部有金色点缀; -
还有一些是朱砂纹饰。
这也是我近期测过的非常有趣的兵马俑街舞画面。
4.5 数字书画应用
这是 M2.1 生成的数字书画应用。页面很美观,笔架有三种笔,墨水浓度和颜色都可调。敦煌纹饰做得相当好。
整体 UI 的配色、文案和交互,都能看出它对中国文化的理解:比如下方有“落款装裱”。

五、全栈 AI 幻灯片图片生成器:MiniMax-M2.1 全程编码
接下来重点讲一个完整项目:一个由 M2.1 帮我从零构建的 AI 幻灯片图片生成器。这是一个全栈应用,我已经把它开源了。

5.1 产品概览
这个应用的核心功能是:
-
你输入一大段文字; -
AI 自动帮你切分成多页幻灯片; -
为每一页生成对应的图片提示词; -
然后可以选择调用香蕉 Pro 或者是即梦 4.5 等模型,为每页生成配图。


5.2 风格设置
应用里内置了 30 多种风格,还提供了右侧的“风格设置”按钮,可以新增分类、自定义风格提示词。

图片数量可自动或手动指定,比例综合了即梦和香蕉 Pro 的常见尺寸。
5.3 评估与优化
AI 在分好段之后,还可以做一次“评估与优化”:
-
检查分段后的内容和原文含义是否保持一致; -
给到修改意见可以直接应用。
还可以手动合并多段内容,节省生图成本。合并后可自己修改提示词,或交给'提示词助手'做去重和润色。

5.4 生成与下载
确认好分段和提示词之后,你可以:
-
单独为某一段生成图片; -
或者一键为所有分段批量生成图片。
不满意可调整提示词重新生成,应用会保留不同版本方便对比。所有图片支持一键下载。
5.5 五小时开发流程:Plan 模式 + 自动调试
从零到完成,包括多轮修 Bug 和优化,我大概花了 5 小时,编码全程用 M2.1。
-
我先把详细的 PRD 给它,让它在 Plan 模式下根据需求文档生成完整的开发计划。 -
它会主动反问我:这次是只做 MVP 还是把所有功能一次性做完?UI 希望是明亮风格还是别的?我选择的是“全部功能”和“黑白主色 + 明亮色点缀”。 -
它给出一个包含多个部分的计划,列清楚要新建哪些文件、负责什么功能、预期交互是什么样的,还有大致的验收标准。 -
我确认计划没问题之后,就让它开始“构建”,它会持续生成、修改多个文件的代码。 -
在过程中,它会不断检查 TypeScript 编译错误和 Lint 错误,并逐个修复。我不打断,看它自己“边想边做”。
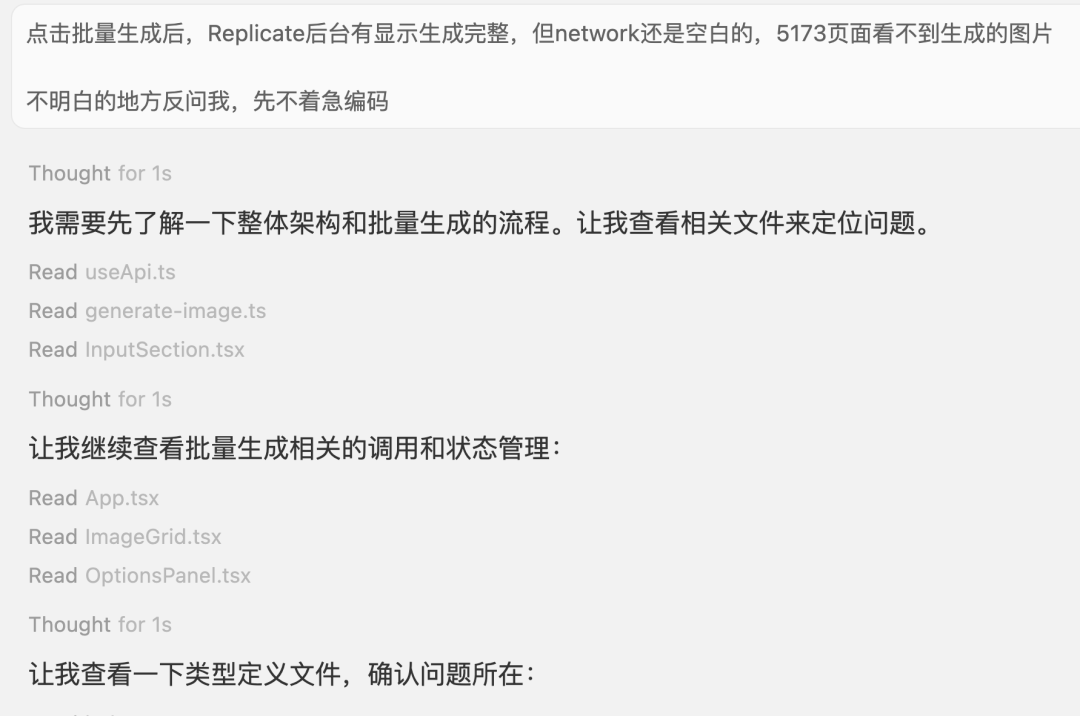
5.6 借助 MCP 进行调试和修复
遇到各种问题,我也让 M2.1 逐一调试。
-
自定义风格设置的弹窗打开后无法关闭;

-
选择单个分段生成时,实际上渲染了多个分段;

-
批量生成时,Replicate 后台有图片生成记录,但前端 Network 是空的,页面上也看不到图片。

遇到这类问题时,我通常做两件事:
-
把症状清楚地描述给 M2.1; -
让它在 Plan 模式下先生成一个修复计划,然后调用 Chrome DevTools MCP,自行填表单、点击页面、看控制台和网络请求,最后给出修改方案并落地到代码里。


它在工具调用和自动调试这块的表现非常好,基本上都能快速定位问题并修复掉,比我自己刷新页面、看日志、改代码要高效很多。

5.7 漏掉的评估功能与补救
我给的 PRD 功能较多,M2.1 大概完成了 90%。“评估功能”——被遗漏了。页面上对应的按钮只显示“还在开发中”。


从整体效果来看,它的指令遵循已经算很不错了:在那么长的需求里只漏掉一个功能点。
-
我让 MiniMax-M2.1 在 Plan 模式下“补上评估功能”;

-
它先生成计划,列出要修改哪些文件、UI 怎么呈现、验收标准是什么; -
我仔细检查后,让它自动修改代码。
六、使用 MiniMax-M2.1 构建应用的一些心得
在整个应用的构建过程中,分享一点小心得:
6.1 用好 Cursor 的 Plan 模式
无论是从零构建应用,还是修复棘手的 Bug,都建议先开启 Plan 模式。

6.2 让 AI 在不明白的地方反问你

6.3 充分利用好 MCP 工具

6.4 使用编码套餐
最后还有个小 tip:使用 MiniMax 的编码套餐。


七、总结
以上就是今天视频的所有内容,这次 M2.1 无论在前端 UI 还是全栈应用构建方面,都有了明显的提升。国产模型与 Claude 顶级模型的差距越来越小了。
推荐大家体验!


