这两种观点其实藏着技术发展的底层逻辑,任何新技术都会遵循技术成熟曲线,从炒作泡沫期到价值兑现期。AI 智能体或者说AI的争议,本质是短期宣传和长期潜力的不符。
从长期来看AI智能体是未来应用的入口,但眼下被放大的短期能力,让市场陷入技术泡沫的担忧。

先搞懂什么是AI智能体?
简单说,AI智能体是能自主完成目标的智能工具。和应用程序或脚本的区别在于自主性,不用一步一步告诉它该干什么,只需要给它一个目标,它就能自动拆解任务、调用工具并执行。
比如“帮我策划一次为期三天的公司团建活动,预算2万元,人数100人,地点在北京”,它就能查询酒店、规划路线、做议程等。
这种自主性的背后,是LLM大语言模型的推理能力,它有长短期记忆,能记住上下文并从经验中学习,能调用API、浏览网页、执行代码。用业内的话来说:智能体能推理,而聊天机器人只能复述。
正是这个逻辑:前者是主动的目标行动者,后者是被动的指令执行者。现在市面上很多被夸大宣传的智能体,本质上可能只是个复杂版的自动化脚本,这种实际能力与宣传能力的落差,正是形成泡沫的原因之一。
从落地执行来看,AI Agent可大致分为以下几类:

这几类智能体的落地和成熟度是有很大差异,目前企业实际在用的,大多数是基于目标的智能体,而学习型智能体还停留在测试阶段。判断AI智能体的价值,不能只看概念还要看落地。
为什么说它是未来应用入口?
一个技术要成为应用入口,有三个标准:是否有需求、是否有用户依赖、是否降低使用门槛。从当前行业动态看,AI 智能体正在向这三个方向靠近。

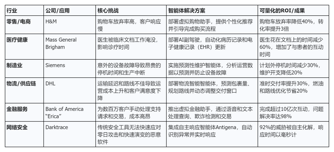
首先是需求支撑。上图是代表行业应用AI智能体的实际案例,这些案例表明,企业已经开始使用AI智能体,而且能够通过构建相关智能体提质增效。
再来看看科技巨头们的布局。从下半年开始,OpenAI、微软、谷歌之间的竞争又一次升级了,已经从大模型基础能力升级到了智能体。
OpenAI 7月17日发布了ChatGPT Agent,整合Operator、Deep Research以及基本对话,打造成为一个知识工作中枢;微软Copilot Studio深度整合Office生态,核心是成为工作流的数字员工;谷歌Project Astra强调“AI-first”战略,让智能体无处不在,融入所的产品中。

这种布局不是盲目跟风。从行业数据来看,这种趋势已经得到验证:根据凯捷咨询的预测,到2028年,AI智能体预计能创收4500亿美元。普华永道的一项高管调研指出,79%的企业已经开始使用AI智能体。这不只是预测,AI智能体的应用价值正在被创造。
为什么说它可能是又一轮的技术泡沫?
当前的泡沫,不是对AI智能体本身价值的否定,而是对夸大短期能力的警示。主要体现在下边几个层面:
第一是估值虚高。把现在的AI热和2000年的互联网泡沫对比,会发现历史总是惊人的相似:许多AI创业公司在几乎没有稳定收入的情况下,获得了数十亿甚至上百亿美元的估值(比如前段时间站在风口浪尖上的Manus),还有不少公司直接把自己的产品贴上“AI智能体”的标签来获得融资,但实际能落地的场景几乎没有。
第二是技术瓶颈。
● 幻觉问题:这是LLM的底层缺陷,智能体可能生成看起来合理但完全错误的信息。当前破局的方向有两个,一个是接入知识图谱,限定事实边界。二是增加工具校验。
● 过程不稳定:复杂的任务中,一个小问题就可能导致整个任务流程中断。目前的解决思路是任务拆解,把多步任务拆解成独立小任务执行。
● 上下文记忆限制:处理长对话或复杂任务时,容易忘记前边的信息。行业正在测试记忆分层机制,分为长期记忆库和短期记忆库。
这个问题不是短期优化就能够解决的,而是需要长时间突破的底层问题。

第三是投入产出比失衡。运行智能体的成本级高,它要拆解任务、调用工具,稍微复杂点的任务就需要至少15分钟以上的响应时间,据Gartner预测到2027年,超过40%的智能体项目会因为投入产出比太低而被放弃。这种模式是支撑不住长期发展的。
第四是安全与信任危机。凯捷咨询发现,只有27%的组织表示信任全自动的AI智能体。对于企业用户来说,除了投入产出比之外,优先考虑的就是安全,这也导致了信任的危机。
其实历史早已给出答案,2000年互联网泡沫破裂后,亚马逊、谷歌活了下来是因为它们解决了真实需求。AI智能体也如此,能活下来的一定是技术突破+场景落地+人机协同。
对个人而言,在技术周期中抓住机会的核心,不是一味的追热点,而是要理解技术的底层逻辑,知道AI智能体的能力边界以及落地难点。这种认知不仅能帮我们更好地使用工具,也能在职业选择中避开泡沫岗位。
资本入局、媒体吹捧,把大家对AI智能体的胃口吊高了,但这并不意味着AI智能体发展到现在就到头了。当前的泡沫,是针对那些不成熟、被夸大的短期能力。
当泡沫破裂,市场完成洗牌后,那些真正解决了核心技术、找到可持续商业模式、赢得用户信任的厂商,将会迎来新的增长点。


