我对GenFlow这款产品一直挺好奇的,
3个月前听说的版本是能让100个Agent同时干活,Agent执行过程中可以中途打断,信息检索的时候可以带上网盘和文库,当时忙忘了没有深度去体验。
这次看到百度世界大会上又看到GenFlow了,
更新到3.0,新增了Agent记忆,Office三件套,能并行生成的模态更多了,横跨⽂字、图⽚、视频、播客、⽹⻚、地图等等,一样保持网盘的联动。

🔗 wenku.baidu.com
事不过三,我决定来把测评。
我会把记忆排到第一位,
AI产品的记忆能力是可以追溯到24年2月GPT刚推出Memory的时候。那时候我还在天天手动录入那种“我是Sam,GPT你回答我的时候要尽可能详细点”或者是“你回答对了我就奖励你200刀”的邪修提示语。

快两年过去了,现在各种模型像Claude、Gemini等等都有了记忆能力,
但实际上,Agent们大多数还是失忆的,Manus算1个,Perplexity和秘塔算半个,其他的几乎看不到显式的记忆管理,停留在本轮对话和单次任务的维度。
这就导致了一个痛点,
AI搜索还好,我搜索的东西很广泛,我不太需要AI对我有什么认识,但是创作类Agent,我是真想它知道我不需要双引号逗号引号啊,每次跟它说话,都要在提示语最后重新介绍一遍。
测GenFlow3.0前,我决定先把我的一些人设喂给它。我是个AI博主,我偏爱登山和自然风光,胜过城市景观。我喜欢极简的网页风格,不喜欢蓝绿色,我写文章喜欢先抛个情绪问题,而且我有一只叫77的小猫。
然后,我没有给它复杂的指令,我就问了一句,
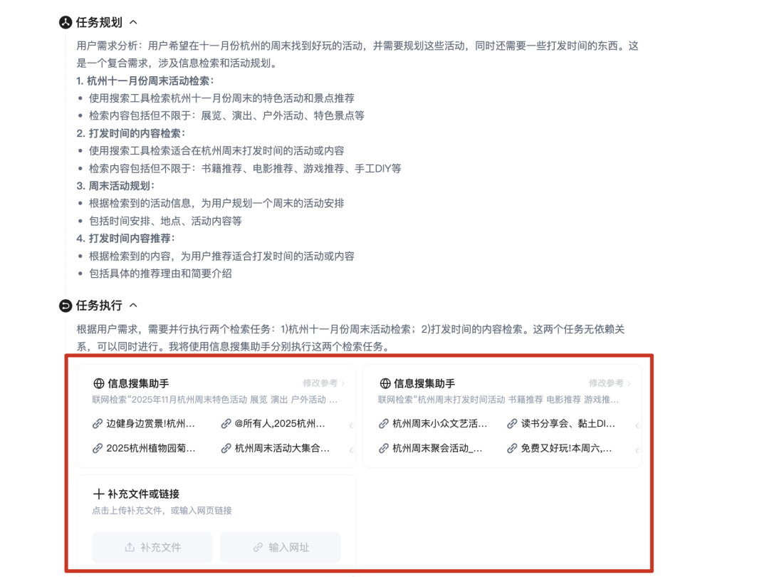
周末有啥好玩的,帮我规划下,再找点打发时间的东西。GenFlow3.0把好玩的活动和打发时间东西拆开成两个任务同步进行,执行过程中我可以随时补充文件和链接,

它给我的规划都是户外为主,让它把内容写成PPT的时候,也能记住我不喜欢蓝绿色。

过了一会儿,我直接问它,77最近怎么样?
它回复我,我没有小猫的实时信息,但希望它一切都好。它记住了77是一个它,一个我的宠物,而不是一个别的东西。
继续加码,
我让GenFlow3.0联动在网盘里的指定文件夹,里面是我过去发布过的三篇稿子,前情提要,因为每篇稿子会有大量不同尺寸视频图片素材,不删我电脑空间没了,删了到时候要用就要重新录,所以我目前会用网盘做自动备份。
对话的时候我会选择日期排最前的三篇文章,给它的指令是,
学习这三篇文章的风格,总结我的写作模板,然后更新到你的记忆里。
这样当我要从信息里提取我喜欢的点时,它就能用上我最新的写作风格,
这种延续性,让它不再是每次都从零开始,
它是在我上一次的基础上,接着跑。
除了记忆,GenFlow3.0的Office三件套也是我想多测测的,它延续了自由画布的精神,在一个界面里,完成所有事情。
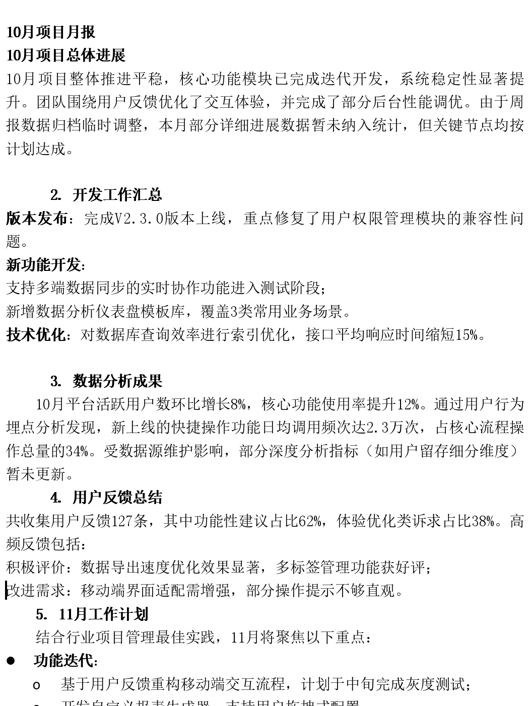
我打开GenFlow,上传了一份原始的用户数据表和项目周报,给出了我的指令,
我今天要做一个关于‘AI知识库’的完整产品提案,最后给我生成一份PPT。这个提案需要包括:对这份用户数据的分析报表,一份详细的产品需求文档,一个能交互的产品原型示意。
几分钟后,它在交付窗口同时生成了Word文档(产品需求文档)和Excel图表(数据分析报表)。
现在,我不用离开这个界面,我可以中途打断它,然后开始用嘴编辑。
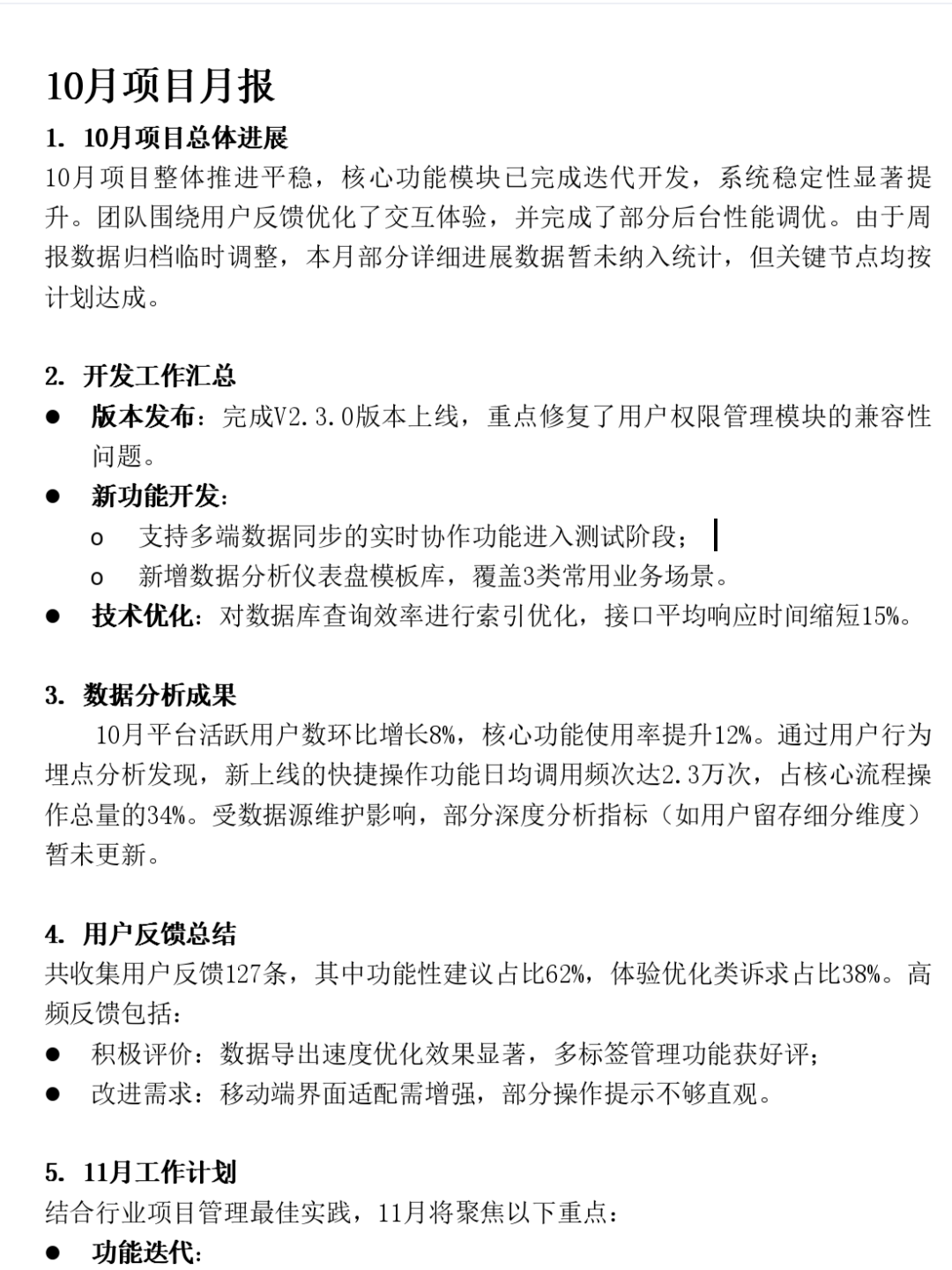
我先指着那篇Word文档说,
在10月项目月报里面,将大标题调成小二,调整缩进,合理分点排列


因为它可以并发处理,在我等待Word修改的同时,我又指向了旁边的Excel数据,把表格里的各部门用户活跃度做成柱状图,搜索成功率分布做成扇形图。
文档和图表都按我的要求修改完毕了。最后来个收尾指令,
把刚才生成的所有这些东西,全部汇总到PPT里。模板用一个更简约好看的。
在一次对话两次打断的状态下,GenFlow3.0完成word生成和排版,表格的生成和排版,网页代码生成,以及最终PPT的搭建,老实说每一个步骤的质量多少都可以再优化的,网页代码的质量,excel图标的样式,PPT的排版等。
但底子在这,GenFlow3.0的多并发能力和Agent长对话还是给我留下了足够深的印象。在手机端还可以尝试生成视频和播客。
使用体验讲完了,聊聊我对GenFlow3.0整体的印象,2个月前有随机到乱翻书的播客,了解到更多的幕后。

我摘要出几点有意思的,
23年前文库在百度里都不算核心业务,却成为了是百度目前AI重构最彻底的产品。
GenFlow这个名字。它对应的是Workflow,也就是工作流。开发团队认为,工作流不应该是写死的、固定的,是可以被AI生成的。
GenFlow是Generated Flow,生成式工作流。
GenFlow的并行能力和中途打断能力是来源自由画布的,当时只有20个人开发,8个月前全量上线后当时长这样,

那为什么又从画布模式回到了GenFlow这种大家都熟悉的对话界面呢?
原因也简单,自由画布过于自由了,一般人打开看着一大块空白只有大眼瞪小眼,不知道第一步要做什么,所以他们做了取舍,保留内核,切换形态。
换句话说,GenFlow是自由画布的产品化形态。
它在我不看它的时候,依然在为我工作。
在主动地帮我搜集、整理、归档。
比方说,把最近⼀个月热门的AI论⽂下载到⽹盘,把重点内容整理成周报汇总给我。

这就回到了播客里我听到他们的反对话框思维。
好的AI,就是那个你不需要去打开的AI。
它无缝地融合在网盘里,文库里,工作流里。
它记得你的偏好,它能干最累的排版活,它还能执行定时任务。
过去我们常说,AI会让我变强大。
但前提是,AI得先记住我,听得懂我说的话,接得上我的思路。
GenFlow 3.0,
至少在这条路上,走出了一步,
想得也非常明白。
它解决的就是普通人,
在文档里,在表格里,在PPT里,
遇到的每一个具体又琐碎的难题。
所以,我愿意给它一个证明自己的机会。


