2025年6月,Shopify CEO Tobi Lütke 和 AI 大神 Andrej Karpathy 在 X 上提出了一个新概念——上下文工程。Karpathy 将其定义为"一门微妙的艺术与科学,旨在填入恰到好处的信息,为下一步推理做准备。"
然而,这个新概念与提示词工程有什么不同?为什么它会和 RAG、MCP 等技术扯上关系?过往的回答大多从技术角度出发,试图拆解上下文都包括什么,如何让它能够发挥最好的效果。
10月30日,上海交通大学和 GAIR 实验室发表了论文《上下文工程 2.0:上下文工程的上下文》,用一种更全面的视角定义了这个新兴学科。它不再把人机交互视为技巧,而是回归到了交流动力学的基础逻辑。

本文将以这篇论文为基础,系统性地回答三个核心问题:上下文工程到底是什么?它的基础构件是什么?未来会如何发展?
要理解上下文工程,必须先回答:为什么人与机器的交流如此困难?
论文认为,这是因为人类与机器之间,存在一道认知鸿沟。
人类的交流是高熵的,他们的表达无序、混乱、充满隐含信息。当我对同事说"帮我搞定那个报告",他需要记忆中的"那个报告"指什么、从我的语气判断紧急程度、理解"辛苦"背后的社交暗示。这些都是海量的、模糊的、非结构化的上下文。
而机器是低熵生物,它无法接受足够多的上下文,只能理解明确的、毫不含糊的指令。
为了弥合这道鸿沟,人类必须将"高熵"意图转化为机器可理解的"低熵"指令。其手段,就是建立更丰富有效的上下文。正如马克思所说,人的本质是社会关系的总和。想要让AI更理解我们,就得让它理解人身处的一切情景。
这就是上下文工程的本质,通过更好的上下文,达成系统性的熵减过程。
在这个系统中,最重要的是实体,即人、应用、环境。上下文,就是描述实体状态的所有信息 。
上下文工程则是设计和优化上下文的收集、管理、使用, 以提升机器理解和任务表现的努力。
从这个意义上讲,上下文工程根本不是新概念。在AI之前,它已经发展了20多年,而现在,我们已经在上下文工程 2.0 时代了。

1.0时代 (1990s-2020):上下文即翻译
从计算机出现后,我们就开始探索人机理解的逻辑。操作系统的UI就是最古老、最成功的上下文工程实践。
在那个时代,上下文工程的核心是翻译,即把人的自然语言意图,翻译成机器可理解的语言。工程师通过设计图形界面(GUI),用鼠标操作和结构化界面将高熵意图"工程化"为低熵交互流程。编程语言也是如此,它把自然语言框架化成规范指令。

但这个过程其实很违反人类的自然表达天性。比如学编程,你不光要学语言,还要学习一种规范化的思维。
2.0 时代 (2020-至今):上下文即指令
2020年,随着 GPT-3 发布,我们迎来了一个全新时代。用户可以直接用自然语言和机器对话。

翻译的中间层消失了,设计师和程序员的熵减工作也随之消失。
但普通用户发现,虽然和 AI 说话不需要翻译了,它依然理解不了话语背后的信息。
熵减的需求并没有消失,只是转移到了用户身上。他们必须学会精确表达意图、构建有效 prompt、调试输出。
这就是提示词工程爆发的原因,人们在试图重新发明一种结构化的自然语言来减少沟通中的障碍。
但除了规范自己的表达,我们也可以从模型本身下手,给它提供更好的脚手架和系统,让它更好地理解我们的意图。
这就是上下文工程诞生的背景。
既然上下文工程是为了解决目前人与AI沟通的Gap,那它做不到和我们人类一样可以高熵交流的核心原因都有什么呢?
论文通过与人类沟通做对比,总结了八大AI的缺陷,我们可以把它归结成四种。正是因为这些缺陷存在,它理解不了我们的高熵交流,造成了Gap。
首先,AI的感官是残缺的。人类沟通时会接收大量文字外信息,而 AI 只能获得用户明确的输入。它看不见我们所处的环境,上下文收集存在先天缺陷。
第二是AI的理解能力有限。与人类相比,AI理解和整合上下文的能力很有限。就算它感官不残缺,即使把所有信息都喂给 AI,它也不一定理解其中关系。当前模型难以处理复杂逻辑和图像中的关系信息。
第三个最要命,就是记忆的缺失。Transformer 架构存在长上下文性能瓶颈,导致模型既没有长期记忆系统,也难以捕捉长距离依赖关系。AI记不住过去的对话,就不可能像人一样建立背景共识。正是这些"我们都知道的过去",让人类说话如此省力。而当前试图去存储记忆的方法,如RAG等,仍然效率较低。
第四是相对于人来讲,AI的注意力是涣散的。这被论文称为“上下文选择困难”。就算我们解决了上一个问题,给 AI 外挂了长期记忆,比如RAG,理论上讲就是可以存储所有内容。但面对海量信息时,AI 并不知道该看哪里。
针对这些缺点,过去提示词工程通过添加"前情提要"修补记忆缺失,通过手动精炼信息、规范化表达减少理解和注意力负担。它就是上一代针对模型缺陷的全面补丁。
但这个过程太耗费力气了。
因此一个好的上下文工程,就是尽可能搭建脚手架,让模型借助脚手架,解决当下能力不足的问题。让AI真的可以成为人的数字存在(Digital Presence),人们可通过上下文"数字永生",让你的对话、决策、交互轨迹可以持续演化。
但这个过程太耗费人力。一个好的上下文工程,应该搭建脚手架,让模型借助系统解决当前能力不足的问题。
为了解决模型当前问题,论文提出了一个包含收集、管理、使用三个阶段的完整上下文工程体系。这张技术地图详细说明了我们为弥补 LLM 缺陷而必须搭建的庞大脚手架系统。

构件一:上下文收集与记忆系统
这一构件主要修复 AI 的"感官残缺"与"记忆缺失"。
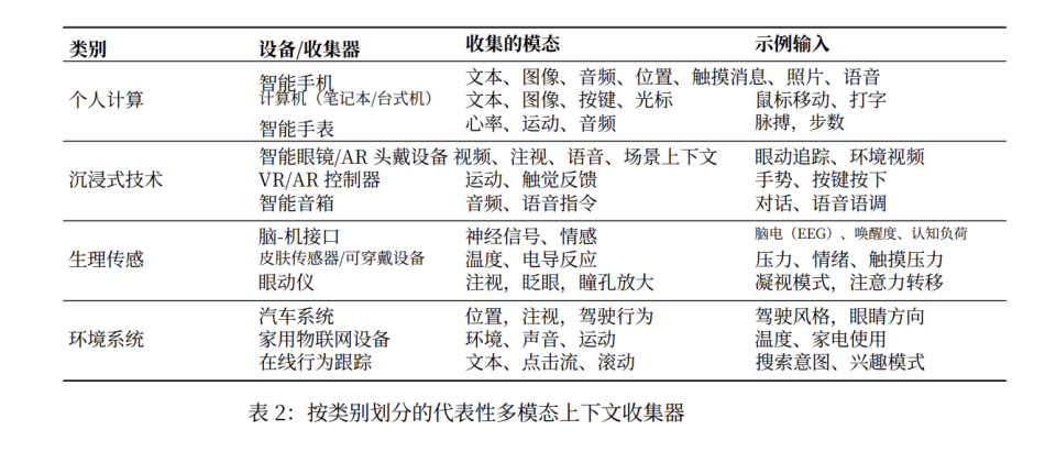
上下文收集方面,我们必须超越简单的文本输入,转向多模态、分布式的收集。
多模态融合,就是将文本、图像、音频通过各自编码器映射到共享向量空间,让模型真正理解多模态意涵。

而分布式收集,则通过智能手机、可穿戴设备、IoT 传感器,甚至脑机接口,主动捕捉用户无法用文字清楚表达的环境上下文和高熵信息。

存储系统则是给记忆搭建脚手架。为了解决 Transformer 带来的记忆缺失,我们需要构建分层内存架构,让模型形成类人的记忆结构。
它类似操作系统的内存管理:短期记忆是 AI 的内存,即有限的上下文窗口;长期记忆是 AI 的硬盘,用于持久化存储高重要性上下文的外部数据库。
两层之间,需要建立类似睡眠的记忆转移机制。系统处理过往内容,将重要的短期记忆转存为长期记忆。
构件二:上下文管理
这主要解决 AI 理解能力有限,难以处理复杂逻辑和关系信息的问题。
核心是上下文抽象,论文称之为"自我烘焙"(Self-Baking)。既然 AI 看不懂原始的、高熵的上下文,这个脚手架就充当预处理器,主动将上下文消化并烘焙成 AI 能理解的低熵结构。

这并非简单摘要,而是区分记忆存储和学习的关键。没有它,智能体只是在回忆;有了它,智能体才是在积累知识。
目前流行实现方法从简单到高级分为三种:
-
自然语言摘要:让 AI 自己摘要重要信息,但它是纯文本,缺少结构,难以深度推理。
-
模式化提取:从原始上下文提取关键事实(人、地点、事件),按固定模式存入知识图谱。AI 不再需要理解复杂关系,只需查询已准备好的结构化关系图。
-
在线蒸馏:如 Thinking Machine 提出的方法,将上下文渐进式压缩为向量,转化成模型自己的知识。
构件三:上下文使用
这个构件主要解决 AI 注意力涣散问题,规范收集和管理后的上下文如何进行协作和推理。
论文提出的解决方法也很直接,即构建高效的上下文选择机制,先过滤注意力。
当前,模型在 RAG 中搜索记忆时过于依赖语义相关性(向量搜索),会搜出大量信息,导致上下文过载,理解能力大幅下降。
因此,我们需要一个更高效的搜索机制。它需要满足以下几个特质:
-
理解逻辑依赖。让AI使用RAG搜索时用逻辑关系,而不是简单地问“什么信息在语义上最像?”
-
平衡新近度与频率。优先关注“最近使用过”或“经常使用”的信息
-
最终,模型能够达到主动需求推断的水平。系统不再被动地等待你提问,而是基于上下文,对你隐藏目标做分析,主动推断你下一步可能需要什么信息,并提前为你准备好。
至此,这个上下文工程框架通过收集、管理、使用上下文,弥补了 AI 在"感官"、"理解"、"记忆"和"注意力"上的四大缺陷,形成了一整套关于上下文的闭环工作流程。
在这个流程下,我们可以把提示词工程的重担转移回模型自身,让它通过系统尽可能好地理解我们。
论文的"蓝图"并未止步于此。随着基础模型认知能力不断提升,我们将迎来熵减努力主体的第二次、乃至第三次转移。

上下文工程 3.0 时代,将在当机器智能达到人类水平,能处理情绪、暗示等复杂上下文模态时到来。
这时理解瓶颈将被打破,记忆处理将成熟,AI 将主动理解我们的"场景"并与我们协作。但在这个时代,长期记忆问题仍未解决,模型主动性依然有限。
上下文工程 4.0 时代,则将在机器智能达到"超人智能"时到来。此时,人机交流的熵被彻底消除。你什么都不用说,它都能预测你想干什么并执行安排。
在这个时代,上下文工程消失了。
或者用更好的方法讲,它所搭建的脚手架最终融入了核心架构。
这在技术发展的历史中,几乎是常态。最典型的案例就是注意力机制本身。这个机制最初是作为编码器-解码器 RNN 的"外挂补丁"出现的,用来解决序列翻译中的瓶颈问题。但到了 2017 年,Transformer 架构彻底将注意力机制内化为核心,只是移除了RNN部分以实现并行处理。曾经的脚手架,变成了今天所有大语言模型的基础架构。
同样的故事,在上下文工程领域其实也在进行中。
2025年3月,Sam Altman 宣布将在所有OpenAI产品中添加 MCP 支持,包括 ChatGPT 桌面应用。这标志着工具使用这个能力,不再是简单的"外挂",而是正在成为 Agent 架构的固定组成部分。
从注意力机制到 MCP,我们看到了同一个模式:当某种脚手架被证明足够有效且通用时,它就会从外部工具演变为标准协议,最终融入模型或 Agent 的核心架构。
因此,即使我们知道上下文工程有一天会消失,但当下,它依然是通往 AGI 路上的必经之路。
不是因为它能让模型"更聪明",那是算法和算力的任务。而是因为它能让模型"更好用。
正如 Transformer 不需要等到模型完全理解语言才出现,MCP 也不需要等到模型拥有完美记忆才部署。它们的存在,让我们可以用今天的模型,实现明天才能达到的应用体验。
这些脚手架,最终会以某种形式,也许是协议、也许是架构、也许是全新的神经网络层,融入未来的模型。它们不会消失,只会invisible。
上下文工程的终极形态,就是让自己成为不需要被谈论的基础设施。


