我的环境大体上有这些东西:n8n+jumpserver+k8s+prometheus+Loki,而我的设想是:1)识别人类意图并自动下发和执行指令;2)监控故障并自我修复;3)问题发现并给出修复方案。暂时先这3条需求。
一、 核心架构设计
首先来说,这个AiOps 智能体不是一个单一程序,而是一个由多个组件协同工作的系统。我们可以将其分为四个层次:
二、 各组件在架构中的角色
|
|
|
|
|---|---|---|
| n8n | 核心工作流引擎 / 系统总线 |
|
| Prometheus | 监控指标来源 |
|
| Loki | 日志数据来源 |
|
| Kubernetes (K8s) | 主要操作对象 |
|
| Jumpserver | 安全执行通道 |
|
| LLM (大语言模型) | 智能决策核心 |
|
三、 功能实现路径(分阶段落地)
建议从简单到复杂,分阶段实现,逐步构建你的 AIOps 智能体。
阶段一:基础自动化与告警闭环
这是最核心、最能立即产生价值的一步。
目标: 实现 Prometheus 告警 -> n8n 自动处理 -> 执行修复 -> 结果反馈的完整闭环。
实现步骤:
1. 配置 Prometheus 告警:
-
在 Prometheus 中定义关键的告警规则,例如 K8sPodCrashLooping、HighCPUUsage、ServiceDown。 -
配置 Alertmanager,将告警路由发送到 n8n 的 Webhook URL。
2. 在 n8n 中创建告警处理工作流:
-
触发节点:使用 Webhook节点接收来自 Alertmanager 的告警 JSON 数据。 -
决策节点:使用 IF 或 Switch 节点,根据告警的标签(如 alertname)来判断是什么类型的问题。 -
执行节点: -
对于 K8s 问题 :使用 HTTP Request 节点调用 K8s API。例如,收到 PodCrashLooping 告警,可以调用 API 删除 Pod,让 K8s 自动重建。 -
对于节点问题 :使用 HTTP Request 节点调用 Jumpserver 的 API,创建一个自动化任务,在指定节点上执行命令(如 systemctl restart docker)
-
通知节点:使用 Slack、Email或DingTalk节点,将处理结果(成功/失败)发送给运维团队。
示例工作流:(处理 Pod 崩溃)
Webhook (接收告警) -> IF (判断 alertname == K8sPodCrashLooping) -> Code (解析 JSON, 提取 namespace, pod_name) -> HTTP Request (调用 K8s API 删除 Pod) -> Slack (发送 "Pod {pod_name} 已重启" 消息)
阶段二:问题诊断与日志关联
目标: 当告警发生时,智能体能自动查询相关日志,提供更丰富的上下文,甚至给出初步的修复建议。
实现步骤:
1. 扩展 n8n 工作流:
-
在阶段一的工作流中,决策节点之后、执行节点之前,增加日志查询步骤。 -
日志查询节点:使用 HTTP Request 节点,根据告警信息(如 pod_name, namespace)构建 Loki 的查询语句(LogQL),查询该 Pod 最近一段时间的错误日志。 -
日志分析节点: -
简单规则 :使用 Code 节点(如 JavaScript)检查日志中是否包含特定关键词(如 OutOfMemoryError, Connection refused)。 -
智能分析 (进阶):将查询到的日志作为上下文,调用 LLM API,让 LLM 总结日志内容并给出可能的原因。
2. 增强决策逻辑:
-
根据日志分析的结果,动态选择不同的修复策略。 -
例如:如果日志发现是 OutOfMemoryError,则执行 K8spatch操作,增加 Pod 的 memory limits;如果是Connection refused,则检查相关的 Service 和 Endpoints。

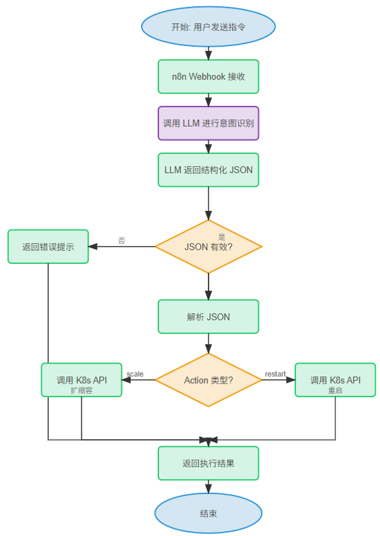
阶段三:意图识别与指令下发

目标: 让运维人员可以通过自然语言与智能体交互,实现“说人话”就能运维。
实现步骤:
1. 搭建交互入口:
-
可以是一个聊天机器人(如 Slack Bot, Teams Bot),或者一个简单的 Web 界面。 -
用户的指令通过 Webhook 发送到 n8n。
-
触发节点: Webhook节点接收用户的自然语言指令(如“把生产环境的 user-service 扩容到 5 个副本”)。
-
意图识别节点: -
调用 LLM API。设计一个高质量的 Prompt,要求 LLM 将自然语言转换为结构化的 JSON。 -
Prompt 示例:
你是一个运维指令解析器。请将用户的指令解析为 JSON 格式,包含 action, target, namespace, replicas 等字段。如果无法解析,返回 {"error": "invalid command"}。用户指令: "把生产环境的 user-service 扩容到 5 个副本"输出 JSON:
-
LLM 会返回类似:
{"action": "scale", "target": "deployment/user-service", "namespace": "production", "replicas": 5}
-
指令执行与反馈: -
代码节点:解析 LLM 返回的 JSON。 -
执行节点:根据 action 字段,调用不同的执行模块(如 K8s API, Jumpserver API)。 -
反馈节点:将执行结果(如“已成功将 user-service 扩容至 5 个副本”)通过聊天机器人返回给用户。


