
主要围绕几个问题展开:
1. 审查规则库的表结构?
2. 审查规则库在何时调用?
3. 审查规则的内容怎么写?
4. 如何在审查执行时最大限度抑制AI幻觉?
5. 这种方式的审查准确率怎么样?
6. 审查规则库的来源?规则库是否可以全权交给法务人员进行维护?
通过前面文章分享,合同智能审查项目初期采用的方案是【通用模型+智能体+知识库+审查规则库】的模式。所以大家不难看出,整个项目的核心是规则库。本篇内容,我们一起聊一聊审查规则库的设计和使用。
在进行具体内容展开前,这里从实务的角度铺垫一些关于合同审查的逻辑概念,有助于大家对合同审查知识库/规则库的设计的理解。重点围绕核心目的、前提条件、步骤方法、审查标准及能力提升五大模块展开,供参考。

一、合同审查的核心目的
-
识别风险类型:合法性风险(如违反法律禁止性规定)、公平性风险(显失公平条款)、可操作性风险(条款模糊导致履行争议)、信用风险(对方履约能力不足)。
-
风险应对:
对影响合同效力的风险(如主体资质缺失、内容违法)必须修正;
对非底线风险(如程序瑕疵)需提示委托人决策。
-
排除违法因素:确保合同不违反法律禁止性规定(如“法无禁止即自由”原则)。 -
明确目的实现机制:梳理委托人核心目标(如获取货物/服务)、实现条件(如付款节点)、救济路径(如违约处理)。
关键平衡点:律师/法务需兼顾风险控制与交易可行性,避免过度保守阻碍交易。
二、合同审查的三个基本前提
-
确认委托方在合同中的角色(甲方/乙方),审查时需侧重保护委托方利益。 -
主体资质核查:通过企查查/天眼查核实对方信用、涉诉记录、经营范围等(示例:建筑合同需审查施工资质)。
-
强势地位:可修改底线问题(如违约责任、付款方式)及非关键条款; -
弱势地位:聚焦底线条款(如核心交付标准),非关键条款力争权利并提示风险。
三、合同审查的四个核心步骤
1. 审查交易模式
-
提炼法律关系:如用“买卖合同”思维梳理主体间“获取-付出”关系。 -
判断合法性 -
禁止性领域(如无资质金融业务)直接否决交易; -
灰色地带(如社保代缴)需删除违法条款并提示替代方案。
-
完整性:如对照《民法典》第470条必备条款(主体、标的、数量等),补充缺失项(如生效条款、争议解决)。
-
逻辑性:按交易流程排序条款(示例:买卖合同结构:货物描述→质量/交付→付款→违约)。
-
关键条款深度审查:
-
可操作性验证:模拟条款履行场景(如质量异议需约定检验方式、时效、费用承担)。
-
避免歧义表述(如“后”改为“后XX日内”); -
统一术语(如“甲方”在全合同指代一致); -
删除冗余空白,检查页码连贯性。
四、合同审查的五大关键标准
-
主体合格:核实签约权限(如分支机构需法人授权)、履约能力(无失信记录)。 -
内容合法:排除无效情形(如恶意串通损害第三方利益)。 -
条款完备:涵盖必备条款+特殊需求条款(如跨境合同需约定适用法律)。 -
权利义务均衡:避免显失公平(如单方解除权需设置触发条件+宽限期)。 -
表达精准:用数据替代模糊描述(如“质量符合国标GB/T 19001”而非“质量良好”)。
五、提升审查能力的六大途径
-
熟悉法律法规:掌握《民法典》合同编核心条款,关注行业特别法(如《建筑法》)。 -
积累诉讼经验:研究最高法指导案例(如合同无效认定规则),预判条款司法效力。 -
学习行业知识:了解专业术语(如国际贸易术语FOB/CIF)及行业惯例。 -
建立审查清单:按合同类型定制(如技术合同需增加知识产权归属条款)并持续更新。 -
善用工具 -
团队协作:定期案例复盘,共享风险条款库(如高亮新增条款提示团队)。
-
你是买东西(买卖合同)?
-
你是租东西(租赁合同)?
-
你是雇人干活(劳动合同/服务合同)?
-
你是让别人代理你卖东西(代理合同)?
-
你是和别人合作做生意(合伙协议)?
-
你是借钱给别人(借款合同)?

-
双方是谁? (主体资格、信息是否完整准确)
-
到底在买卖/租借/合作什么东西? (标的物是否合法、清晰明确)
-
多少钱?怎么付? (价格、支付方式、时间)
-
东西怎么交?出了问题谁负责? (交付、验收、质量、责任划分)
-
违约了怎么办? (违约金、赔偿)
-
吵起来去哪里解决? (争议解决方式:法院还是仲裁?在哪儿?)
-
合同什么时候生效? (生效条款、签字盖章)
-
合同里说的法律对不对? (法律引用是否准确)
-
有没有什么不能说的秘密? (保密条款)
我们想象AI助手像一名法务小白拿到一份合同,第一步就是判断它属于什么类型。确定了类型,TA就能知道: -
这份合同在法律上最核心、最容易出问题的地方在哪里 (高风险点)。
-
审查清单里的哪些通用条款对这份合同尤其重要,需要TA打起十二分精神仔细看。
-
审查清单里哪些条款可能不适用或者重要性较低,可以稍微快速带过(但也要看,以防万一)。
-
这份合同必须包含哪些类型特有的关键条款?如果清单里没有,TA需要自己补充检查(比如独家经销合同里的“独家地域”条款,软件合同里的“授权许可范围”)。

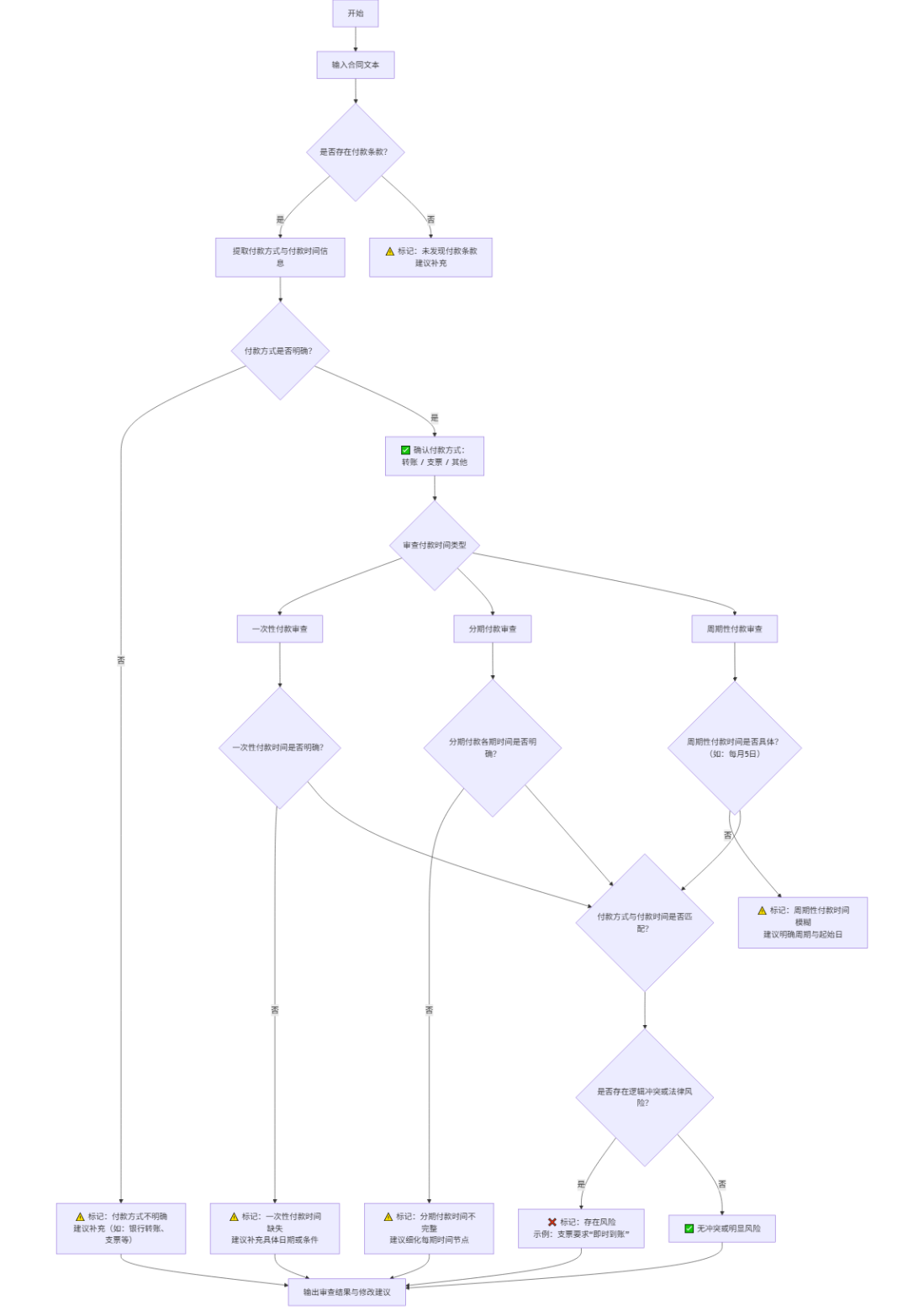
规则具体执行步骤(示例):
-
确认付款方式
-
搜索关键词: 付款方式、支付方式、转账、支票、电汇、银行账户、第三方支付等。 -
判断合同是否明确指定了付款方式(如银行转账、支票、信用证等)。 -
若未明确付款方式,标记为需补充】。
审查一次性付款时间
-
搜索关键词: 一次性付款、一次性支付、全款支付、全额付款等。 -
判断是否明确规定了付款的具体时间节点(如“合同签订后5个工作日内”)。 -
若未明确付款时间,标记为需补充】。
审查分期付款时间
-
搜索关键词: 分期付款、分阶段付款、首付款、尾款、第二期等。 -
判断每期付款是否有明确的时间或条件(如“验收合格后支付尾款”)。 -
若存在分期但未明确各期付款时间,标记为需细化】。
审查周期性付款时间
-
搜索关键词: 每月、每季度、每年、周期性付款、定期支付等。 -
判断是否明确付款周期及具体日期(如“每月5日前支付当月服务费”)。 -
若周期性付款时间不明确,标记为需补充】。
评估付款方式与付款时间的匹配性
-
若付款方式为支票,但付款时间为“即时到账”,标记为逻辑冲突】。 -
若付款方式为银行转账,但未提供收款账户信息,标记为信息缺失】。 -
若付款时间未考虑银行处理时间或支付方式的到账周期,标记为风险提示】。
输出建议
-
对于需补充】或需细化】的条款,输出建议性修改语句。 -
对于逻辑冲突】或风险提示】,输出风险说明及建议调整方式。
Q:什么是AI幻觉?
AI幻觉是指模型在生成内容时,输出看似合理但与事实、输入或上下文不符的内容。例如:
-
编造合同中没有的条款;
-
引用不存在的法律条文;
-
对模糊条款做出错误解释;
-
生成看似合理但逻辑不通的建议。
Q:如何最大限度抑制AI幻觉?
1. 使用结构化提示词(Structured Prompting)
- 明确任务边界:告诉AI“只能基于合同原文回答,不能自行推断”。
- 限制输出格式:如JSON、表格、Yes/No、标记式输出,减少自由发挥空间。
- 禁止编造信息:在提示词中加入“如果信息未在合同中出现,请明确指出‘未提及’”。
示例提示词片段:
你是一个合同审查AI助手,你的任务是:1. 仅基于合同原文进行分析;2. 不得编造、推测或补充合同中未提及的内容;3. 如果某项信息未在合同中出现,请明确标注为“未提及”;4. 所有判断必须引用合同原文作为依据;5. 输出格式为JSON,不得添加额外解释。
2. 使用“引用-验证”机制(RAG + Fact-checking)
- 结合RAG(检索增强生成):让AI先从合同中、知识库中检索相关信息,再生成回答。
- 事实验证机制:对AI输出的内容进行二次验证,确保其与合同原文一致。
- 关键词匹配 + 上下文限制:通过关键词提取、上下文定位,限制AI只能基于特定段落生成回答。
3. 设置模型参数控制生成行为
在调用AI模型时,可以通过以下参数控制生成行为,减少幻觉:
|
|
|
|
|---|---|---|
temperature |
|
|
top_p |
|
|
presence_penalty |
|
|
frequency_penalty |
|
|
max_tokens |
|
|
将抑制幻觉的方法论应用到上述“合同付款方式与付款时间审查”任务中,优化后的提示词:
你是一个合同条款审查AI助手,专注于审查合同中的“付款方式”与“付款时间”相关条款。你的任务是:1. **仅基于合同原文进行分析**,不得编造、推测或补充合同中未提及的内容。2. **所有判断必须引用合同原文作为依据**,不得脱离原文自由发挥。3. **如果某项信息未在合同中出现,请明确标注为“未提及”**。4. **输出格式为JSON结构化数据**,不得添加额外解释或自由文本。5. **你的输出必须清晰、准确、可执行,用于后续自动化处理或人工复核。**---### 审查内容与执行逻辑:#### 1. 确认付款方式- 搜索关键词:付款方式、支付方式、转账、支票、电汇、银行账户、第三方支付等。- 判断合同是否明确指定了付款方式(如银行转账、支票、信用证等)。- 若未明确付款方式,标记为“未提及”。#### 2. 审查一次性付款时间- 搜索关键词:一次性付款、一次性支付、全款支付、全额付款等。- 判断是否明确规定了付款的具体时间节点(如“合同签订后5个工作日内”)。- 若未明确付款时间,标记为“未提及”。#### 3. 审查分期付款时间- 搜索关键词:分期付款、分阶段付款、首付款、尾款、第二期等。- 判断每期付款是否有明确的时间或条件(如“验收合格后支付尾款”)。- 若存在分期但未明确各期付款时间,标记为“未提及”。#### 4. 审查周期性付款时间- 搜索关键词:每月、每季度、每年、周期性付款、定期支付等。- 判断是否明确付款周期及具体日期(如“每月5日前支付当月服务费”)。- 若周期性付款时间不明确,标记为“未提及”。#### 5. 评估付款方式与付款时间的匹配性- 若付款方式为支票,但付款时间为“即时到账”,标记为“逻辑冲突”。- 若付款方式为银行转账,但未提供收款账户信息,标记为“信息缺失”。- 若付款时间未考虑银行处理时间或支付方式的到账周期,标记为“风险提示”。#### 6. 输出建议- 对于“未提及”的条款,输出建议性修改语句。- 对于“逻辑冲突”或“风险提示”,输出风险说明及建议调整方式。---### 示例输出格式(结构化JSON):{"付款方式": {"原文": "乙方应通过银行转账方式支付货款。","状态": "已明确","建议": ""},"一次性付款时间": {"原文": "乙方应在合同签订后支付全部货款。","状态": "模糊","建议": "建议修改为:'乙方应在合同签订后5个工作日内支付全部货款。'"},"分期付款时间": {"原文": "货款分两期支付。","状态": "未提及","建议": "建议补充:'首付款50%应在合同签订后5个工作日内支付,剩余50%应在货物验收合格后支付。'"},"周期性付款时间": {"原文": "乙方应按季度支付服务费。","状态": "模糊","建议": "建议修改为:'乙方应于每季度首月第5日前支付当季度服务费。'"},"匹配性评估": {"风险点": "付款方式为支票支付,但约定付款时间为'即时到账'。","建议": "建议调整付款时间表述,或更换为银行转账方式以确保到账时效。"}}
关键前提:清单的质量至关重要。很好的审查表现”高度依赖清单本身的质量:
-
专业性: 清单必须由具备丰富合同审查经验的法律专业人士设计,覆盖全面且精准定位核心风险点。
-
具体性: 问题要具体明确(避免模糊的“检查是否有问题”),最好包含判断标准或示例。
-
针对性: 清单需要根据不同合同类型(如NDA、采购合同、租赁合同、劳务合同)或行业进行调整。
-
清晰性: 指令清晰,便于大模型理解和执行。
1.5 审查规则库的来源?规则库是否可以全权交给法务人员进行维护?
理想化的状态是法务团队成员做好知识管理,大家一起攒出来好用的清单–但这不是没有可能,只是可能没有。
同样,规则库是否可以全权交给法务人员进行维护,可以,但是需要的肯定是复合型的人才。另外,如果能将一句简单的审查点通过工具转换成AI可执行的语言,不需要法务‘翻译’,那么交给法务人员也是可以的。(这里暂不考虑规则库的权限问题。)
如法务只负责提供/上传审查文档,系统进行解析成AI可执行的语言,法务只负责对解析后的规则执行内容进行复核,可能法务更容易接受。




