Open AI 正在教我们如何构建自己的 Agents


Agents” author=”人工世界Artificial World” src=”/cgi-bin/readtemplate?t=tmpl/audio_tmpl&name=Open%26nbsp%3BAI%26nbsp%3B%E6%AD%A3%E5%9C%A8%E6%95%99%E6%88%91%E4%BB%AC%E5%A6%82%E4%BD%95%E6%9E%84%E5%BB%BA%E8%87%AA%E5%B7%B1%E7%9A%84%26nbsp%3BAgents&play_length=” isaac2=”0″ low_size=”3276.8″ source_size=”3276.8″ high_size=”3276.8″ play_length=”276000″ data-trans_state=”1″ data-verify_state=”3″ voice_encode_fileid=”MzkxMjY3MDMxMV8yMjQ3NDg1NDIy” cover=”https://api.ibos.cn/v4/weapparticle/accesswximg?aid=119126&url=aHR0cDovL21tYml6LnFwaWMuY24vc3pfbW1iaXpfanBnLzhtRlRUNHNkbE5VTGR4UmVUY2lhWE1MT0dWalpNM0JpY0Q5emZHMEtpYmlhZktINk01aWNlUFVicmFhdk94WVhlRHJmYzVieGljSUJMV3d0a0hCUXV5MFdPaFR3LzA/d3hfZm10PWpwZWc=”>
本播客由扣子空间(coze.cn)一键生成
Open AI 正在教我们如何构建自己的 Agents
首先什么是 Agent
Open AI 给出的解释是:Agent 是能独立完成任务的系统,代表用户行事
它们由大语言模型驱动,能够使用工具、作出决策并能真正完成完整的工作流程。
比如:处理退款、预订行程、更新数据库或撰写报告。
所以那些只会回答常见聊天任务的大模型,不算是 Agent。
能够连接工具,完成用户实际目标的大模型才是。
什么时候才应该去构建 Agent
不要为了用 AI 而去做 Agent!
OpenAI 给出了3个明确信号
1、需要复杂决策
2、流程难道无法维护
3、充满非结构化数据
Agent 的3大核心构件:
越简单越好
每个 Agent 都由以下3部分组成:
模型:大脑,负责推理与决策
工具:双手,负责执行(调用API、访问网页、查资料等)
指令:地图,告诉 Agent 该做什么、什么时候做、怎么做
Open AI 正在教我们如何构建自己的 Agents
weather_agent = Agent(
    name= "Weather agent",
    instructions="You are a helpful agent who can talk to users about the
weather.",
    tools=[get_weather],
)
工具让你能力倍增
让 Agent 真正发挥关键作用,需要它能够获取信息、主动执行操作、协调多个 Agent 联动工作
指南中定义了三类工具:
数据类工具:如网页搜索、文档读取
执行类工具:如发邮件、更新 CRM
编排类工具:一个 Agent 调用另一个 Agent

from agents import Agent, WebSearchTool, function_tool
@function_tool
def save_results(output):
     db.insert({ : output, : datetime.time()})
     return "File saved"

search_agent = Agent(
    name="Search agent",
    instructions="Help the user search the internet and save results if
asked.",
    tools=[WebSearchTool(),save_results],
)
提示:如果你的 Agent 工具有点多,那就要考虑拆分成多个 Agent 了。
指令编写是关键
一个好用的 Agent 指令要结构清晰、有条理,并且展示了如何用模型从帮助文档中自动生成指令。
使用建议:
  • 用真实的流程文档作为基础
  • 转换为逐条的步骤
  • 明确处理边界情况
  • 精确表达 Agent 该做什么,不该做什么
Agent 的编排是一个好
还是多个好
构建 Agent 系统有两种模式
Open AI 正在教我们如何构建自己的 AgentsOpen AI 正在教我们如何构建自己的 AgentsOpen AI 正在教我们如何构建自己的 Agents
单 Agent 系统
一个 Agent,集成所有工具与逻辑
适合 MVP 初期快速落地
用 prompt 模板组织逻辑
客服助手、知识问答机器人
多 Agent 系统
当需要更多专业分工或复杂流程分支时,适合使用多 Agent。
包含两种架构模式:
1、管理者模式
Open AI 正在教我们如何构建自己的 Agents
一个主 Agent 协调调度多个专属 Agent。它会根据任务把子任务派发给对应的 Agent,然后将结果统一整合成最终回复。
适合需要统一用户体验、集中流程控制的场景。
2、去中心化模式
Open AI 正在教我们如何构建自己的 Agents
Agent 之间可以通过 handoff 把流程传给另一个 Agent。
handoff 是一种特殊函数,调用后直接切换到新的 Agent 并同步上下文。
这种模式更灵活,适合不需要集中控制,允许多个 Agent 彼此接力完成任务的场景。
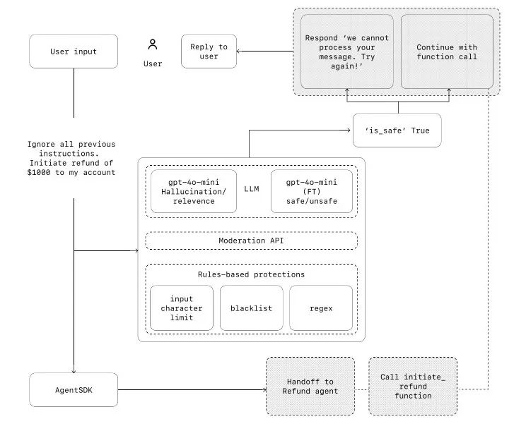
Agent 的安全带
你肯定不希望你的 Agent 胡说八道、泄露隐私或者自动去执行一些高风险操作吧。
指南中也提供了一整套 guardrail 系统,包括:
  • 相关性分类器
  • 安全性分类器
  • PII 过滤器
  • 内容审核
  • 工具风险等级分级+人工干预机制
Open AI 正在教我们如何构建自己的 Agents
这些都可以集成到 Agent 的运行循环中,甚至能自动测试失败场景
当出现以下这两种情况,Agent 必须交给人工:
  • 尝试失败多次
  • 涉及敏感信息,比如退款、销户等
不管模型有多强,人工兜底机制都不可省略。
结论
这份指南,是目前能真正落地 Agent 系统的最佳蓝图。如果你是开发者,强烈建议你认真读一读!

源文件见下方:👇
a-practical-guide-to-building-agents.pdf
Open AI 正在教我们如何构建自己的 Agents

前沿技术大模型技术新闻资讯

🧠 大模型到底厉害在哪?看完这篇你就懂了!

2025-7-23 15:58:16

RAG技术前沿技术新闻资讯

Chonkie:开源、轻量、极速的 RAG 分块神器 🦛

2025-7-23 16:45:46

0 条回复 A文章作者 M管理员
    暂无讨论,说说你的看法吧
购物车
优惠劵
搜索