前言:我们迎来万能插头?
在 AI 提效上,我们小组的每个人都有自己的独特方式,作为一个沉醉在业务开发+业务样式改版的终端开发,再加上我的 CSS 功底基本上样式就是靠试,每次在 UI 还原部分都是很是痛苦。这样,在团队内部同学完成了 Done 插件转React 代码并完成 OneDay Web 端落地后,我就在想,是否可以在插件端实现一样的能力,就这样 MCP 的能力自然就进入我的视野了。
先看一下效果:
这个小玩具是通过 MCP 协议进行开发的,并且集成在了 OneDay插件中。这篇文章,主要记录了自己在开发 MCP 插件的过程中的学习路径,以及是如何从零用 AI 开发一个小插件的。最后,也是趁着业务大改版的机会,将这个插件结合在我的开发流程中。
MCP 协议简介:AI 的"万能插头"
2024 年 11 月,Anthropic 推出了 Model Context Protocol (MCP),这一开放协议旨在解决 LLM 与外部工具集成的标准化问题。MCP 提供了一种统一的方式,使 AI 模型能够与各种数据源和工具进行交互,被官方形象地称为 AI 应用的"USB-C 端口"。
MCP 的本质与价值
MCP的核心价值在于提供一种标准化的方式,让 AI 模型与外部世界进行交互。在 MCP 出现之前,开发者需要为每个 AI 集成创建定制化的解决方案,这导致了严重的碎片化问题。
MCP 解决了这些问题,它提供了以下关键价值:
-
统一集成标准:一个协议对接所有集成,降低开发难度
-
实时数据更新:支持动态数据交互而非静态连接
-
自动工具发现:支持动态工具发现和上下文处理
-
隐私保护:数据和工具不需上传远端,保护数据隐私
-
开发效率:显著减少开发时间,提高系统可靠性
核心能力
根据 MCP 协议规范,服务器可以提供三种核心对象:

支持程度
目前 MCP 这一概念的火热也让众多 IDE 和框架积极投身在这一领域,其中Claude桌面应用和Continue提供了最全面的MCP支持,包括资源、提示模板和工具集成,使其能够深度整合本地工具和数据源。众多代码编辑器和IDE(如Cursor、Zed、Windsurf Editor和Theia IDE)通过MCP增强了开发工作流程,提供如智能代码生成、AI辅助编码等功能。
在官网的示例中(https://modelcontextprotocol.io/examples),可以发现,越来越多的公司、组织开始积极拥抱 MCP,目前通过 MCP 可以进行本地文件、云端文件的修改,Git 相关仓库的阅读与更改,基于Puppeteer 进行浏览器自动化和网页抓取,甚至通过EverArt的相关服务可以进行图像生成。
一些更抽象的 MCP 服务可以在这里看一看(https://github.com/punkpeye/awesome-mcp-servers)
真的是大一统么?
文档上说的很好,MCP 是AI 届的USB-C,使用了 MCP 就意味着你的协议可以在所有的 AI 应用上使用了。

所以,“MCP 可能统一,但是 MCP统一不太可能”。
现在针对不同的 AI 终端每个 MCP 支持的能力也是不尽相同的,本文说的只是在 OneDay VSC 插件上的开发体验;

前置学习一下
看完前面的 MCP 具体协议相关的文档之后,理解能力比较强的老师可能已经知道 MCP 是在干啥了,像我这种 AI 知识早就还给 CV、ML 老师了的同学来说,还是不是很清楚 MCP 具体是咋被调用的。
为了搞清楚MCP 的运作方式,我准备学习一下开源的工具以及 SDK 是如何运作的,作为一个练习时长2 坤年的终端开发,我选择的开源仓库是 Roo 和 MCP Typescript 的 SDK。
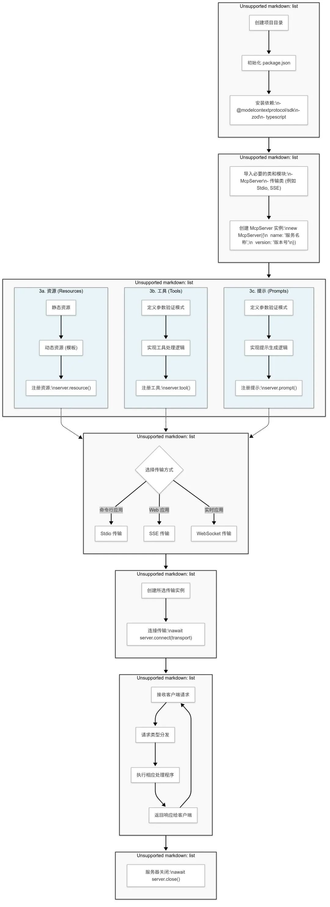
如何使用MCP TS进行开发
在 MCP 官网上,赫然写着Building MCP with LLMs(https://modelcontextprotocol.io/tutorials/building-mcp-with-llms),但是本着尊重 AI 的劳动成果的原则还是要学习一下里面具体的内容的。
这部分不太详细展开,具体的 MCP 开发还是参考官网的文档好了。
Client
负责与 MCP 服务器建立连接并发送请求,主要的方法有:
-
connect(transport):连接到服务器
-
request(request, schema, options):发送请求并等待响应
-
close():关闭连接
import { Client } from "@modelcontextprotocol/sdk/client/index.js";
McpServer
提供一个高级 API 来创建 MCP 服务器,主要的方法有:
-
tool(name, schema, handler):注册一个工具
-
resource(name, template, handler):注册一个资源
-
connect(transport):连接到传输层
import { McpServer } from "@modelcontextprotocol/sdk/server/mcp.js";const server = new McpServer({ name: "我的MCP服务", version: "1.0.0"});
Server
一个低级类,也是本文采用的一个类,低级开发用低级类(bushi
-
setRequestHandler(schema, handler):为特定请求类型设置处理程序
-
connect(transport):连接到传输层
import { Server } from "@modelcontextprotocol/sdk/server/index.js";
传输接口(Transport)
MCP 支持多种传输方式,用于与客户端通信,主要是通过:stdio 传输(命令行应用)和SSE 传输(Web服务器)。
import { StdioServerTransport } from "@modelcontextprotocol/sdk/server/stdio.js";const transport = new StdioServerTransport();await server.connect(transport);
import { SSEServerTransport } from "@modelcontextprotocol/sdk/server/sse.js";import express from "express";const app = express();app.get("/sse", async (req, res) => {const transport = new SSEServerTransport("/messages", res);await server.connect(transport);});app.post("/messages", async (req, res) => {await transport.handlePostMessage(req, res);});app.listen(3000);
具体的开发流程如下

Roo 如何调用MCP
Roo 是谁,Cline 优化版罢了
大体上了解了 MCP SDK中的使用方式,那么问题又来了: MCP 集成在客户端上,客户端是如何判断是否需要调用 MCP 以及使用哪个 MCP 的?
打开 Roo 的源码,AI 总结启动…

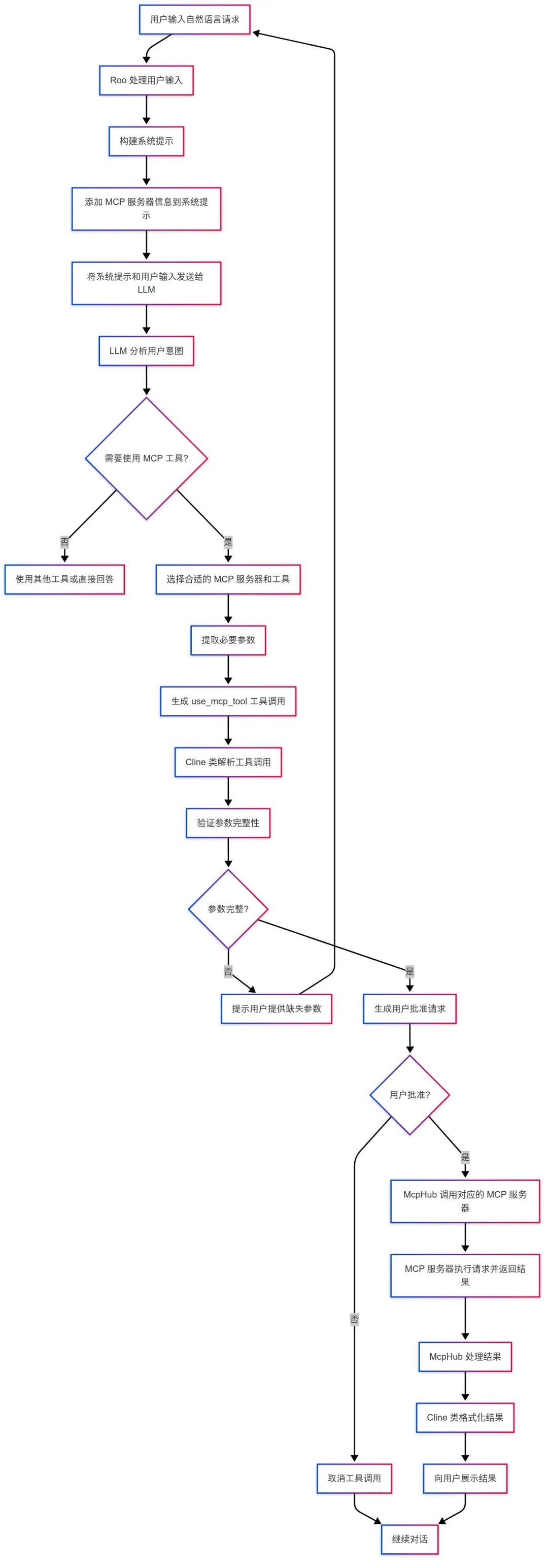
可以看出来主要流程有意图识别、工具识别、工具调用这三个主要的步骤。
意图识别
Roo Code使用大型语言模型(LLM)来理解用户的自然语言输入并识别用户的意图。当用户提出一个请求时,LLM会分析请求并决定使用哪些工具来完成任务。
系统提示构建:通过 generatePrompt 函数构建完整的系统提示,包括 MCP 服务器和工具信息。
这使 LLM 能够了解可用的 MCP 服务器及其功能。
这使 LLM 能够了解可用的 MCP 服务器及其功能// src/core/prompts/system.ts// 通过 generatePrompt 函数构建完整的系统提示,包括 MCP 服务器和工具信息。// 这使 LLM 能够了解可用的 MCP 服务器及其功能async function generatePrompt(context: vscode.ExtensionContext,cwd: string,supportsComputerUse: boolean,mode: Mode,mcpHub?: McpHub, // MCP 集线器实例,负责管理所有 MCP 服务器连接diffStrategy?: DiffStrategy,browserViewportSize?: string,// ... 其他参数): Promise<string> {// ... 前面的代码// 异步获取两个部分:模式部分和 MCP 服务器部分const [modesSection, mcpServersSection] = await Promise.all([getModesSection(context),// 仅当当前模式包含 mcp 组时才加载 MCP 服务器部分modeConfig.groups.some((groupEntry) => getGroupName(groupEntry) === "mcp")? getMcpServersSection(mcpHub, effectiveDiffStrategy, enableMcpServerCreation): Promise.resolve(""),])// 构建完整的系统提示,包括多个部分const basePrompt = `${roleDefinition}${getSharedToolUseSection()}${getToolDescriptionsForMode( // 这里会包含 MCP 相关工具的描述mode,cwd,supportsComputerUse,effectiveDiffStrategy,browserViewportSize,mcpHub,customModeConfigs,experiments,)}${getToolUseGuidelinesSection()}${mcpServersSection} // 这部分包含所有可用的 MCP 服务器及其工具信息// ... 其他部分`return basePrompt}
MCP 服务器信息生成:getMcpServersSection 方法收集并格式化已连接的 MCP 服务器信息:提供服务器名称、可用工具及其参数架构,让 LLM 知道如何使用它们。
// src/core/prompts/sections/mcp-servers.tsexport async function getMcpServersSection(mcpHub?: McpHub,diffStrategy?: DiffStrategy,enableMcpServerCreation?: boolean,): Promise<string> {if (!mcpHub) {return ""}// 构建已连接服务器的信息字符串const connectedServers =mcpHub.getServers().length > 0? `${mcpHub.getServers().filter((server) => server.status === "connected") // 只显示已连接的服务器.map((server) => {// 为每个服务器生成其工具列表信息const tools = server.tools?.map((tool) => {// 为每个工具包含输入模式(如果有)const schemaStr = tool.inputSchema? ` Input Schema:${JSON.stringify(tool.inputSchema, null, 2).split("n").join("n ")}`: ""return `- ${tool.name}: ${tool.description}n${schemaStr}`}).join("nn")// ... 生成资源模板和直接资源信息 ...// 解析服务器配置以显示命令信息const config = JSON.parse(server.config)// 返回完整的服务器描述,包括工具、资源模板和直接资源return (`## ${server.name} (`${config.command}${config.args ? ` ${config.args.join(" ")}` : ""}`)` +(tools ? `nn### Available Toolsn${tools}` : "") +(templates ? `nn### Resource Templatesn${templates}` : "") +(resources ? `nn### Direct Resourcesn${resources}` : ""))}).join("nn")}`: "(No MCP servers currently connected)" // 如果没有连接服务器,显示此消息// ... 返回完整部分,包括 MCP 服务器介绍和创建指南 ...}
工具描述提供:getUseMcpToolDescription 函数定义了 MCP 工具的使用方法和参数格式。包含使用示例,帮助 LLM 生成正确格式的工具调用。
// src/core/prompts/tools/use-mcp-tool.tsexport function getUseMcpToolDescription(args: ToolArgs): string | undefined {// 如果没有 MCP 集线器,不需要此工具描述if (!args.mcpHub) {return undefined}// 返回标准化的工具描述,包括参数说明和使用示例return `## use_mcp_toolDescription: Request to use a tool provided by a connected MCP server. Each MCP server can provide multiple tools with different capabilities. Tools have defined input schemas that specify required and optional parameters.Parameters:- server_name: (required) The name of the MCP server providing the tool- tool_name: (required) The name of the tool to execute- arguments: (required) A JSON object containing the tool's input parameters, following the tool's input schemaUsage:<use_mcp_tool><server_name>server name here</server_name><tool_name>tool name here</tool_name><arguments>{"param1": "value1","param2": "value2"}</arguments></use_mcp_tool>Example: Requesting to use an MCP tool<use_mcp_tool><server_name>weather-server</server_name><tool_name>get_forecast</tool_name><arguments>{"city": "San Francisco","days": 5}</arguments></use_mcp_tool>`}
工具识别&调用
首先通过 use_mcp_tool 工具来解析 LLM 返回的工具调用并验证参数。
// src/core/Cline.tsasync presentAssistantMessage() { // ... 前面的代码 case "use_mcp_tool": { const server_name: string | undefined = block.params.server_name const tool_name: string | undefined = block.params.tool_name const mcp_arguments: string | undefined = block.params.arguments try { // 处理部分工具调用 - 这是处理未完成的工具调用的机制 if (block.partial) { const partialMessage = JSON.stringify({ type: "use_mcp_tool", serverName: removeClosingTag("server_name", server_name), toolName: removeClosingTag("tool_name", tool_name), arguments: removeClosingTag("arguments", mcp_arguments), } satisfies ClineAskUseMcpServer) await this.ask("use_mcp_server", partialMessage, block.partial).catch(() => {}) break } else { // 验证必要参数是否存在 if (!server_name) { this.consecutiveMistakeCount++ pushToolResult( await this.sayAndCreateMissingParamError("use_mcp_tool", "server_name"), ) break } if (!tool_name) { this.consecutiveMistakeCount++ pushToolResult( await this.sayAndCreateMissingParamError("use_mcp_tool", "tool_name"), ) break } // 解析 JSON 参数(如果提供) let parsedArguments: Record<string, unknown> | undefined if (mcp_arguments) { try { parsedArguments = JSON.parse(mcp_arguments) } catch (error) { // 处理 JSON 解析错误 this.consecutiveMistakeCount++ await this.say( "error", `Roo tried to use ${tool_name} with an invalid JSON argument. Retrying...`, ) pushToolResult( formatResponse.toolError( formatResponse.invalidMcpToolArgumentError(server_name, tool_name), ), ) break } }
然后通过McpHub.callTool方法来实现 MCP 工具的调用。
// src/core/Cline.ts - 继续上面的代码await this.say("mcp_server_request_started")const toolResult = await this.providerRef .deref() ?.getMcpHub() ?.callTool(server_name, tool_name, parsedArguments)
// src/services/mcp/McpHub.tsasync callTool(serverName: string,toolName: string,toolArguments?: Record<string, unknown>,): Promise<McpToolCallResponse> {// 查找对应的服务器连接const connection = this.connections.find((conn) => conn.server.name === serverName)if (!connection) {throw new Error(`No connection found for server: ${serverName}. Please make sure to use MCP servers available under 'Connected MCP Servers'.`,)}// 检查服务器是否被禁用if (connection.server.disabled) {throw new Error(`Server "${serverName}" is disabled and cannot be used`)}// 从服务器配置中获取超时设置let timeout: numbertry {const parsedConfig = ServerConfigSchema.parse(JSON.parse(connection.server.config))timeout = (parsedConfig.timeout ?? 60) * 1000 // 默认 60 秒} catch (error) {console.error("Failed to parse server config for timeout:", error)// 解析失败时使用默认值timeout = 60 * 1000}// 使用 MCP SDK 的 Client 接口发送请求return await connection.client.request({method: "tools/call",params: {name: toolName,arguments: toolArguments,},},CallToolResultSchema, // 用于验证响应的模式{timeout, // 应用从配置获取的超时值},)}
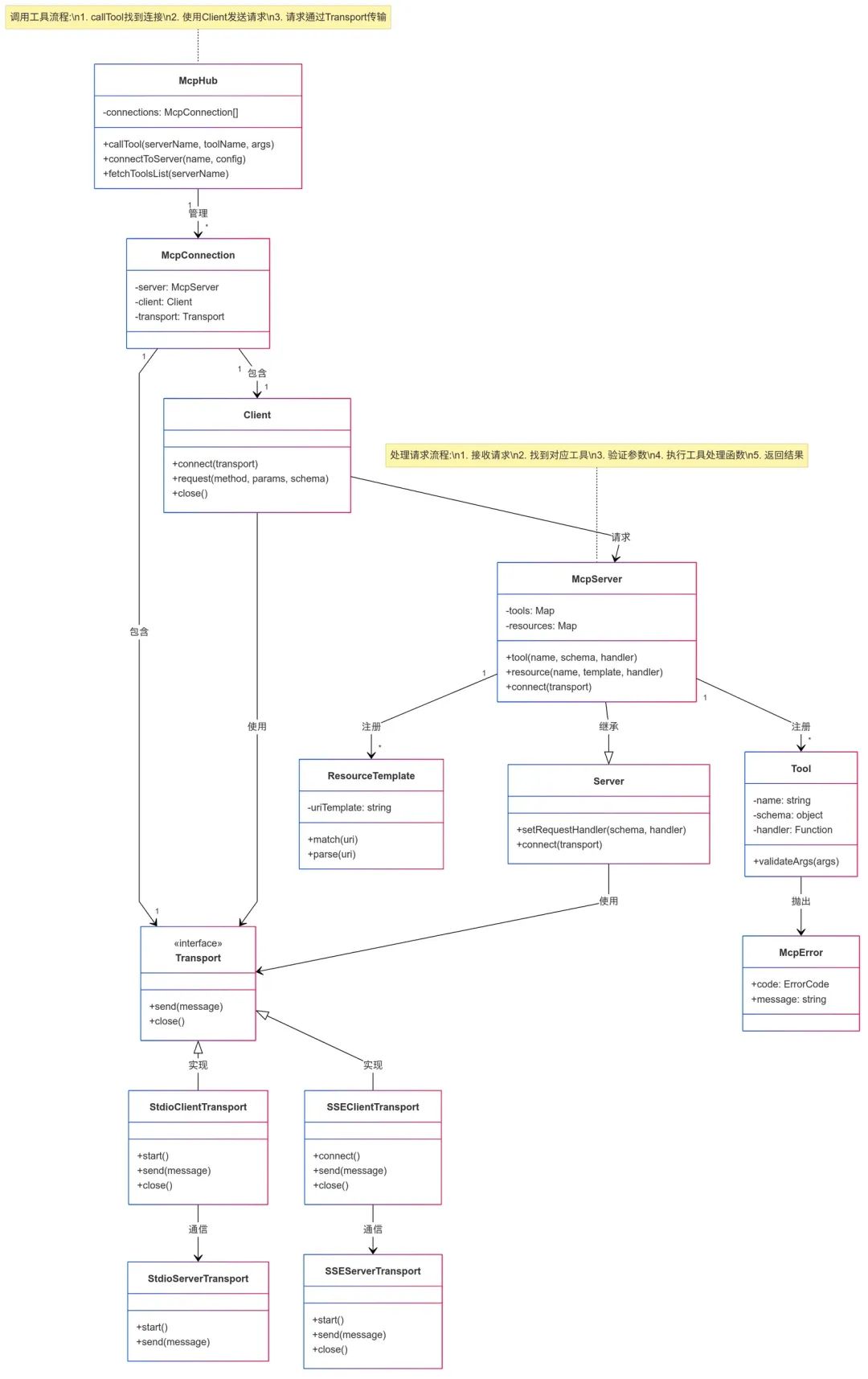
callTool 里面最后的调用还是落在我们创建 Server 时使用的 connection。
connection.client.request( { method: "tools/call", params: { name: toolName, arguments: toolArguments, }, }, CallToolResultSchema, { timeout, }, )
问题的答案
讲到这里我们终于可以给之前疑问画上一个句号了,具体的 MCP被调用的链路如下:
1.初始化连接:
-
McpHub 实例化各种 McpConnection
-
每个连接包含 Client 和 StdioClientTransport/SSEClientTransport
2.工具调用:
-
McpHub.callTool 找到合适的 McpConnection
-
使用 connection.client.request 发送请求
-
请求通过 transport 发送到 MCP 服务器
3.服务端处理:
-
McpServer 接收请求
-
找到对应的工具处理函数
-
验证参数并执行处理函数
-
返回结果
4.结果处理:
-
结果通过 transport 返回
-
Client 解析响应并将其返回给 McpHub
-
McpHub 处理结果并返回给调用者
接下来又到了 AI 画图时间,具体的关系如下:

MCP-Pixelator 设计
场景分析
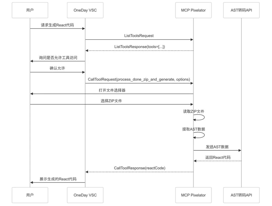
回到当前的 MCP 场景,目前图生码的链路已经打通,现在需要解决的问题就很是清晰了,如何把图生码的结果应用在本地 IDE 上。
流程如下:
1.用户通过 OneDay VSC 等支持 MCP 的 AI 客户端上传 ZIP 文件
2.MCP 服务器解析 ZIP 文件,提取 AST 数据
3.服务器调用 AST 转码 API,将 AST 转换为 React 代码
4.根据用户选择,生成新项目或将组件添加到现有项目
5.返回生成的代码给用户
这一流程可以通过以下图表直观展示:

架构设计
基于 MCP 协议,我们的系统架构如下:

系统模块设计
McpPixelator 系统包含以下核心模块:
1.MCP 服务器模块:负责与 AI 客户端通信,处理请求和响应
2.工具注册模块:注册和管理 MCP 工具
3.文件处理模块:解析 ZIP 文件,提取 AST 数据
4.API 通信模块:与 AST 转码 API 进行交互
5.错误处理模块:处理各种异常情况
这些模块之间的关系如下图所示:

通过这样的系统设计,我们构建了一个基于 MCP 协议的、能够将设计稿 AST 转换为 React 代码的服务。接下来,SHOW ME THE CODE!
核心代码实现
代码核心实现大部分基于 AI 实现,MCP 插件通过合理的 Prompt 调试+拆分任务维度,很容易就可以实现了。
基本结构与初始化
McpPixelatorServer 类是Ï整个系统的核心,负责初始化 MCP 服务器、设置工具处理器、处理请求等。以下是其基本结构和初始化逻辑:
class McpPixelatorServer {private server: Server;private zipHandler: ZipHandler;private apiToken: string = "";private apiEndpoint: string = "fake";private userId: string = "MCP_PIXELATOR" + "_" + process.env.USER_ID;private from: string = process.env.FROM || "unknown";constructor() {// 初始化tokenthis.fetchToken().then((token) => {this.apiToken = token;console.log("Token已更新");}).catch((error) => {console.error("初始化token失败:", error);});// 初始化MCP服务器this.server = new Server({name: "mcp-pixelator",version: "0.1.0",},{capabilities: {tools: {},},},);this.zipHandler = new ZipHandler();this.setupToolHandlers();// 错误处理this.server.onerror = (error: Error) => console.error("[MCP Error]", error);process.on("SIGINT", async () => {await this.server.close();process.exit(0);});}// 其他方法...}
在构造函数中,我们首先初始化 API Token,然后创建 MCP 服务器实例,设置基本配置和能力。接着初始化 ZIP 文件处理器,并设置工具处理器。最后,我们配置错误处理逻辑和进程退出处理。
工具注册与处理
MCP 协议的核心是工具(Tools)的注册和处理。以下是我们注册工具的代码:
private setupToolHandlers() {// 注册工具列表this.server.setRequestHandler(ListToolsRequestSchema, async () => ({tools: [{name: "process_done_zip_and_generate",description: "读取 Done Zip文件并直接生成 React 代码",inputSchema: {type: "object",properties: {options: {type: "object",properties: {type: {type: "string",enum: ["create", "add"],description: "生成代码的类型:create - 创建新项目,add - 添加到现有项目",default: "create",},projectPath: {type: "string",description: "当 type 为 add 时,需要提供项目路径",},},required: ["type"],},},required: ["options"],},},],}));// 处理工具调用请求this.server.setRequestHandler(CallToolRequestSchema, async (request) => {try {console.log("收到工具调用请求:", {工具名称: request.params.name,参数: request.params.arguments,});if (request.params.name === "process_done_zip_and_generate") {// 处理逻辑...} else {throw new McpError(ErrorCode.MethodNotFound,`未知工具: ${request.params.name}`,);}} catch (error) {// 错误处理...}});
这段代码首先注册了一个名为 process_done_zip_and_generate 的工具,用于读取 ZIP 文件并生成 React 代码。该工具接受一个 options 参数,包含 type(创建新项目或添加到现有项目)和可选的 projectPath(当 type 为 add 时的项目路径)。
然后,我们设置了处理工具调用的逻辑,根据工具名称执行相应的操作。如果请求的是未知工具,则抛出 MethodNotFound 错误。
ZIP 文件处理与 AST 提取
当接收到工具调用请求后,我们需要处理 ZIP 文件并提取 AST 数据:
// 在 CallToolRequestSchema 处理函数中if (request.params.name === "process_done_zip_and_generate") {// 获取参数const { options } = request.params.arguments as {options: CodeGenerationOptions;};// 打开文件选择器const zipFilePath = await this.zipHandler.selectFile();console.log(`处理ZIP文件: ${zipFilePath}`);// 读取ZIP文件内容const contents = await this.zipHandler.readZipFile(zipFilePath);// 提取AST数据const astData = this.extractAstData(contents);console.log("已提取AST数据,开始生成代码");// 直接调用API生成代码const result = await this.generateReactCode(astData, options);// 处理结果...}
AST 数据提取的具体实现如下:
private extractAstData(contents: ZipContents): AstData {// 首先尝试找到 AST 文件const astFile = contents.files.find((f: { name: string; type: string }) =>(f.name === "ast.json" ||f.name === "ast.txt" ||f.name.endsWith(".ast")) &&(f.type === "json" || f.type === "text"),);if (!astFile || typeof astFile.content !== "string") {throw new Error("未找到有效的 AST 文件");}try {// 尝试解析 JSONconst astContent = JSON.parse(astFile.content);return { ast: astContent };} catch (e) {// 如果解析失败,直接使用原始字符串console.log("AST 文件解析为 JSON 失败,使用原始字符串");return { ast: astFile.content };}}
这段代码首先在 ZIP 内容中查找 AST 文件(名为 "ast.json"、"ast.txt" 或以 ".ast" 结尾),然后尝试将其解析为 JSON 对象。如果解析失败,则使用原始字符串。
调用 AST 转码 API
提取 AST 数据后,我们调用外部 API 将其转换为 React 代码:
private async generateReactCode(astData: AstData,options: CodeGenerationOptions,): Promise<ApiResponse> {// 确保有可用的tokenif (!this.apiToken) {try {this.apiToken = await this.fetchToken();} catch (error) {throw new Error("无法获取API Token: " + error);}}console.log("开始生成 React 代码,输入参数:", JSON.stringify(astData));try {console.log("发送请求到 API...");const response = await fetch(this.apiEndpoint, {method: "POST",headers: {Authorization: `Bearer ${this.apiToken}`,"Content-Type": "application/json",},body: JSON.stringify({inputs: {from: this.from,options, // 添加 options 到请求中},query: astData.ast,response_mode: "blocking",conversation_id: "",user: this.userId,}),});if (!response.ok) {throw new Error(`API 请求失败: ${response.status} ${response.statusText}`,);}const data = (await response.json()) as ApiServerResponse;console.log("API 响应数据:", JSON.stringify(data, null, 2));return {answer: data?.answer || undefined,error: data?.error || data?.message,};} catch (error) {console.error("请求失败:", error);throw error;}}
这段代码首先确保有可用的 API Token,然后向 AST 转码 API 发送请求,将 AST 数据、用户选项等信息包含在请求体中。如果请求成功,则解析响应数据并返回;如果失败,则抛出相应的错误。
返回结果处理
最后,我们需要处理 API 响应并将结果返回给 AI 客户端:
// 在 CallToolRequestSchema 处理函数中const result = await this.generateReactCode(astData, options);if (result.error) {return {content: [{type: "text",text: `处理ZIP并生成代码失败: ${result.error}`,},],isError: true,};}// 返回结果const responseData = result.answer? (JSON.parse(result.answer) as ApiResponseData): {};return {content: [{type: "text",text: `已成功处理ZIP文件并生成React ${options.type === "create" ? "项目" : "组件"}代码:nn${responseData.text || ""}`,},],};
这段代码检查 API 响应中是否有错误。如果有,则返回错误信息;如果没有,则解析响应数据并返回生成的 React 代码。
服务器启动与运行
最后,我们需要启动 MCP 服务器,开始监听请求:
async run() {const transport = new StdioServerTransport();await this.server.connect(transport);console.error("MCP Pixelator server 正在运行...");}// 主程序const server = new McpPixelatorServer();server.run().catch(console.error);
这段代码创建了一个标准输入/输出传输器(StdioServerTransport),并使用它连接 MCP 服务器。服务器成功连接后,输出运行消息,等待 AI 客户端的请求。
至此,我们已经完成了 McpPixelatorServer 的核心实现。 集成在插件内的整体流程如下:

实战一下
这是在本次在开发逛逛视频沉浸流的新版本场景为例,将 UI 和逻辑完全拆分后(这部分具体的前端开发理念暂且不提),直接开发 UI 相关的部分。
选中对应设计稿区域:

使用 Pixelator 插件生成 AST


在插件中输入

选择对应的 Zip 文件

等待生成(一般耗时 60s 左右)

生成完成

代码被插在了一个现有的React Demo 仓库中并找到了对应的位置

运行一下

待改进
1.现在还是比较粗暴的方式,用一个 LLM 去调用 MCP,然后用 MCP 调用相关接口(但是这个接口里面也是一个 LLM),再把返回的代码结构吐回来,再来判断是否要新增还是补全;这个有点不够优雅,后续会考虑直接融合在一个对话内。
2.现在还是全 Web 相关代码,在移动端上的适配还是有点弱,针对插件侧的产出,可以和移动端、大屏、Weex相关的内容结合,这样需要二次创作的东西会少一点。
3.现在 D2C 图生码的时间会比较长,可能会存在超时被插件强制超时处理的情况(Roo 的默认超时时间是60s可以配置,OneDay VSC 默认还是 60s 但是并不能配置),这个后面考虑和插件开发同学一道,完成。
一些槽点记录
文件选择器
在直接用 LLM 生成我的诉求的时候,初始的诉求是打开一个文件选择器,并且可以支持用户选择 Zip 文件,LLM 一直在尝试安装 electron 来实现这个文件选择器,矫正了几次都是一直在使用这个,同时还试了一下 inquiry 这个社区包,但是也是没能实现,后面发现了个神奇的脚本,解决了这个问题,也算是有所收获。
osascript -e 'choose file with prompt "选择 ZIP 文件" of type {"ZIP"}' 2>/dev/null
任务之间的衔接
一个大的任务拆成多个子任务时,比如说代码生成任务拆成选择 Zip 并解析和生成 Code 两步后,负责衔接两步任务的是 LLM,因此遇到了很多次,JSON 数据要么 String 了一下 要么直接给我套上了个双引号,总之质疑了自己好几次,最后还是选择了将两个任务合二为一了…
调试
调试是非常之困难…学习了一下官方提供的 inspector,但是对于这个使用骚操作拉起来选择框的情况,是没有办法直接使用 inspector 的只能再魔改…
同时如果想要看 mcp 插件具体返回了什么,还要 console 打印/写文件里面,又是一堆 token 浪费..

