
引言

昨夜,AI Agent 产品 Manus 横空出世,瞬间点燃科技圈。此刻,所有 AI 爱好者都在疯抢 Manus 邀请码,甚至在某二手交易平台上,邀请码的价格已经被炒到 999 元到 5 万元不等。这股热潮背后,是对下一代 AI 交互方式的强烈期待。
Manus 作为一款通用 AI 智能体,搭建了思维与行动之间的桥梁:它不仅思考,更能交付结果。无论是工作还是生活中的各类任务,Manus 都能在您休息时高效完成一切。这种"Leave it to Manus"的理念,正是 Multi-Agent 系统的完美体现。
本文基于公开资料对 Manus 可能采用的工作流程进行分析和推测,旨在分析和理解基于 Multi-Agent 的智能系统如何运作。

什么是Manus

Manus是一个真正自主的AI代理,能够解决各种复杂且不断变化的任务。其名称来源于拉丁语中"手"的意思,象征着它能够将思想转化为行动的能力。与传统的AI助手不同,Manus不仅能提供建议或回答,还能直接交付完整的任务结果。
作为一个"通用型AI代理",Manus能够自主执行任务,从简单的查询到复杂的项目,无需用户持续干预。用户只需输入简单的提示,无需AI知识或经验,即可获得高质量的输出。
这种"一步解决任何问题"的设计理念使Manus区别于传统的AI工作流程,更易于普通用户使用。

核心架构解析

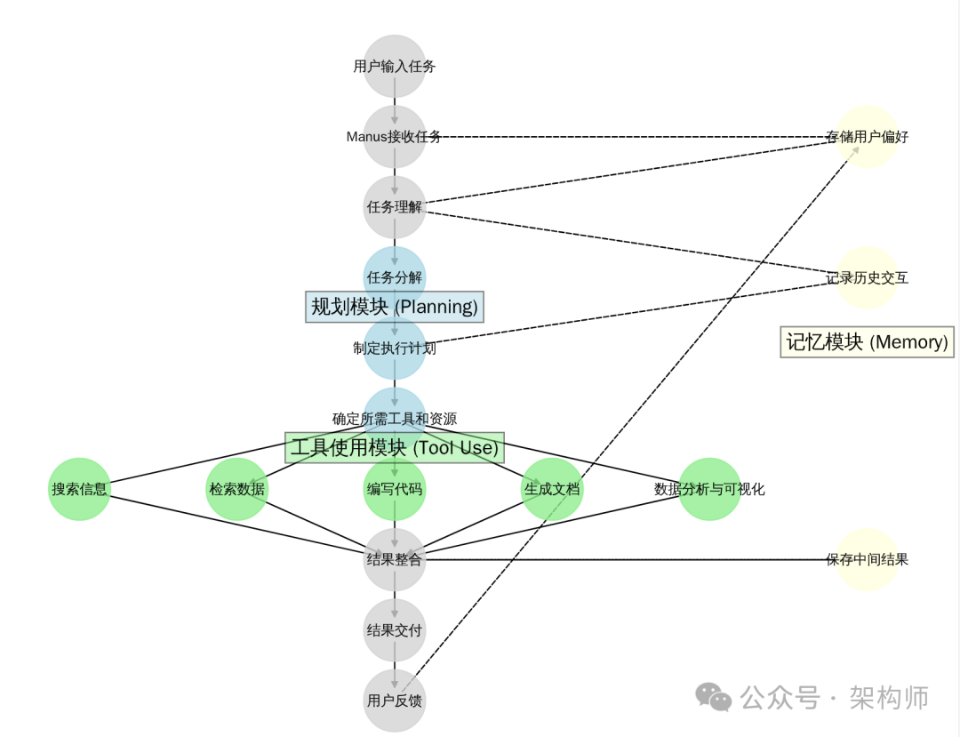
Manus 的架构设计体现 Multi-Agent 系统的典型特征,其核心由三大模块构成:

1. 规划模块(Planning)
规划模块是Manus的"大脑",负责理解用户意图,将复杂任务分解为可执行的步骤,并制定执行计划。这一模块使Manus能够处理抽象的任务描述,并将其转化为具体的行动步骤。
作为系统的决策中枢,规划模块实现:
-
任务理解与分析
-
任务分解与优先级排序
-
执行计划制定
-
资源分配与工具选择
-
语义理解与意图识别(NLU)
-
复杂任务分解为DAG结构
-
异常处理与流程优化
2. 记忆模块(Memory)
记忆模块使Manus能够存储和利用历史信息,提高任务执行的连贯性和个性化程度。该模块管理三类关键信息:
-
用户偏好:记录用户的习惯和喜好,使后续交互更加个性化
-
历史交互:保存过去的对话和任务执行记录,提供上下文连贯性
-
中间结果:存储任务执行过程中的临时数据,支持复杂任务的分步执行
构建长期记忆体系:
class MemorySystem:
def __init__(self):
self.user_profile = UserVector()# 用户偏好向量
self.history_db = ChromaDB()# 交互历史数据库
self.cache = LRUCache() # 短期记忆缓存3. 工具使用模块(Tool Use)
工具使用模块是Manus的"手",负责实际执行各种操作。该模块能够调用和使用多种工具来完成任务,包括:
-
网络搜索与信息检索
-
数据分析与处理
-
代码编写与执行
-
文档生成
-
数据可视化
这种多工具集成能力使Manus能够处理各种复杂任务,从信息收集到内容创建,再到数据分析。

Multi-Agent 系统:智能协作的艺术

Multi-Agent 系统(MAS)由多个交互的智能体组成,每个智能体都是能够感知、学习环境模型、做出决策并执行行动的自主实体。这些智能体可以是软件程序、机器人、无人机、传感器、人类,或它们的组合。
在典型的 Multi-Agent 架构中,各个智能体具有专业化的能力和目标。例如,一个系统可能包含专注于内容摘要、翻译、内容生成等不同任务的智能体。它们通过信息共享和任务分工的方式协同工作,实现更复杂、更高效的问题解决能力。
运转逻辑与工作流程
Manus采用多代理架构(Multiple Agent Architecture),在独立的虚拟环境中运行。其运转逻辑可以概括为以下流程:

完整执行流程
-
任务接收:用户提交任务请求,可以是简单的查询,也可以是复杂的项目需求。Manus接收这一输入,并开始处理。
-
任务理解:Manus分析用户输入,理解任务的本质和目标。在这一阶段,记忆模块提供用户偏好和历史交互信息,帮助更准确地理解用户意图。
-
运用先进的自然语言处理技术对用户输入进行意图识别和关键词提取
-
在需求不明确时,通过对话式引导帮助用户明晰目标
-
支持文本、图片、文档等多模态输入,提升交互体验
-
任务分解:规划模块将复杂任务自动分解为多个可执行的子任务,建立任务依赖关系和执行顺序。
// todo.md
- [ ] 调研日本热门旅游城市
- [ ] 收集交通信息
- [ ] 制定行程安排
- [ ] 预算规划 -
任务初始化与环境准备:为确保任务执行的隔离性和安全性,系统创建独立的执行环境:
# 创建任务目录结构
mkdir -p {task_id}/
docker run -d --name task_{task_id} task_image -
执行计划制定:为每个子任务制定执行计划,包括所需的工具和资源。历史交互记录在这一阶段提供参考,帮助优化执行计划。
-
自主执行:工具使用模块在虚拟环境中自主执行各个子任务,包括搜索信息、检索数据、编写代码、生成文档和数据分析与可视化等。执行过程中的中间结果被记忆模块保存,用于后续步骤。
系统采用多个专业化 Agent 协同工作,各司其职:
每个 Agent 的执行结果都会保存到任务目录,确保可追溯性:
class SearchAgent:
def execute(self, task):
# 调用搜索 API
results = search_api.query(task.keywords)
# 模拟浏览器行为
browser = HeadlessBrowser()
for result in results:
content = browser.visit(result.url)
if self.validate_content(content):
self.save_result(content) -
Search Agent: 负责网络信息搜索,获取最新、最相关的数据,采用混合搜索策略(关键词+语义)
-
Code Agent: 处理代码生成和执行,实现自动化操作,支持Python/JS/SQL等语言
-
Data Analysis Agent: 进行数据分析,提取有价值的洞见,Pandas/Matplotlib集成
-
动态质量检测:
def quality_check(result):
if result.confidence < 0.7:
trigger_self_correction()
return generate_validation_report() -
结果整合:将各个子任务的结果整合为最终输出,确保内容的连贯性和完整性。
-
智能整合所有 Agent 的执行结果,消除冗余和矛盾
-
生成用户友好的多模态输出,确保内容的可理解性和实用性
-
结果交付:向用户提供完整的任务结果,可能是报告、分析、代码、图表或其他形式的输出。
-
用户反馈与学习:用户对结果提供反馈,这些反馈被记忆模块记录,用于改进未来的任务执行。强化模型微调,不断提升系统性能。

技术特点与创新

Manus具有多项技术特点,使其在AI代理领域脱颖而出:
自主规划能力
Manus能够独立思考和规划,确保任务的执行,这是其与之前工具的主要区别。在GAIA基准测试(General AI Assistant Benchmark)中,Manus取得了最新的SOTA(State-of-the-Art)成绩,这一测试旨在评估通用AI助手在现实世界中解决问题的能力。在复杂任务中实现94%的自动完成率。
上下文理解
Manus能够从模糊或抽象的描述中准确识别用户需求。例如,用户只需描述视频内容,Manus就能在平台上定位相应的视频链接。这种高效的匹配能力确保了更流畅的用户体验。支持10轮以上的长对话维护。
多代理协作
Manus采用多代理架构,类似于Anthropic的Computer Use功能,在独立的虚拟机中运行。这种架构使不同功能模块能够协同工作,处理复杂任务。
工具集成
Manus能够自动调用各种工具,如搜索、数据分析和代码生成,显著提高效率。这种集成能力使其能够处理各种复杂任务,从信息收集到内容创建,再到数据分析。支持自定义工具插件开发。
安全隔离
基于gVisor的沙箱环境,确保任务执行的安全性和稳定性。
其他技术优势
-
环境隔离的任务执行,确保安全性和稳定性
-
模块化的 Agent 设计,支持灵活扩展
-
智能化的任务调度机制,最大化资源利用
未来优化方向
-
任务依赖关系升级为 DAG (有向无环图) 结构,支持更复杂的任务流
-
引入自动化测试和质量控制,提高执行结果的可靠性
-
发展人机混合交互模式,结合人类洞察和 AI 效率

技术架构依赖

系统的强大能力得益于多层次的模型协作:
-
轻量级模型:负责意图识别,提供快速响应
-
Deepseek-r1:专注于任务规划,把控全局策略
-
Claude-3.7-sonnet:处理复杂的多模态任务,提供深度理解能力

应用场景扩展

| 场景类型 | 典型案例 | 输出形式 |
|---|---|---|
| 旅行规划 | 日本深度游定制 | 交互式地图+预算表 |
| 金融分析 | 特斯拉股票多维分析 | 动态仪表盘+风险评估 |
| 教育支持 | 动量定理教学方案 | 互动式课件+实验模拟 |
| 商业决策 | 保险产品对比分析 | 可视化对比矩阵+建议书 |
| 市场研究 | 亚马逊市场情绪分析 | 季度趋势报告+预测模型 |

与传统AI助手的差异对比

+ 端到端任务交付:不仅提供建议,还能直接执行任务并交付结果
+ 任务分解能力:能够将复杂任务分解为可管理的步骤
+ 工具使用能力:能够调用和使用各种工具完成任务
+ 动态环境适应能力:能够根据任务需求调整执行策略
+ 长期记忆保持:能够记住用户偏好和历史交互,提供个性化体验
+ 结果导向:注重交付完整的任务结果,而非仅提供信息
- 单次交互模式:传统AI主要停留在"对话"层面
- 静态响应机制:缺乏自主执行能力
- 无状态设计:每次对话独立,缺乏连续性结论
Multi-Agent 系统代表了 AI 发展的前沿方向,Manus 等产品的出现正是这一趋势的生动体现。虽然这类系统仍面临计算成本和任务准确性的挑战,但其协同智能的潜力不可估量。
未来,随着模型效率的优化和任务执行可靠性的提升,我们将看到更多"Leave it to Agent"的应用场景,真正实现 AI 从思考到行动的无缝衔接。

