DeepSeek最近火得不行, 但江树发现了个更猛的…

你有没有这样的困扰:
每次想用AI润色一篇长文本,都要反复复制、粘贴、等待、再复制、再粘贴…
处理一篇几万字的文稿,要重复这个操作十几次,人都要疯了??
更要命的是,分段处理后的内容经常前后不连贯,还要人工去整理…
如果把长文直接丢给 DeepSeek,
DeepSeek会直接偷懒,生成概要,

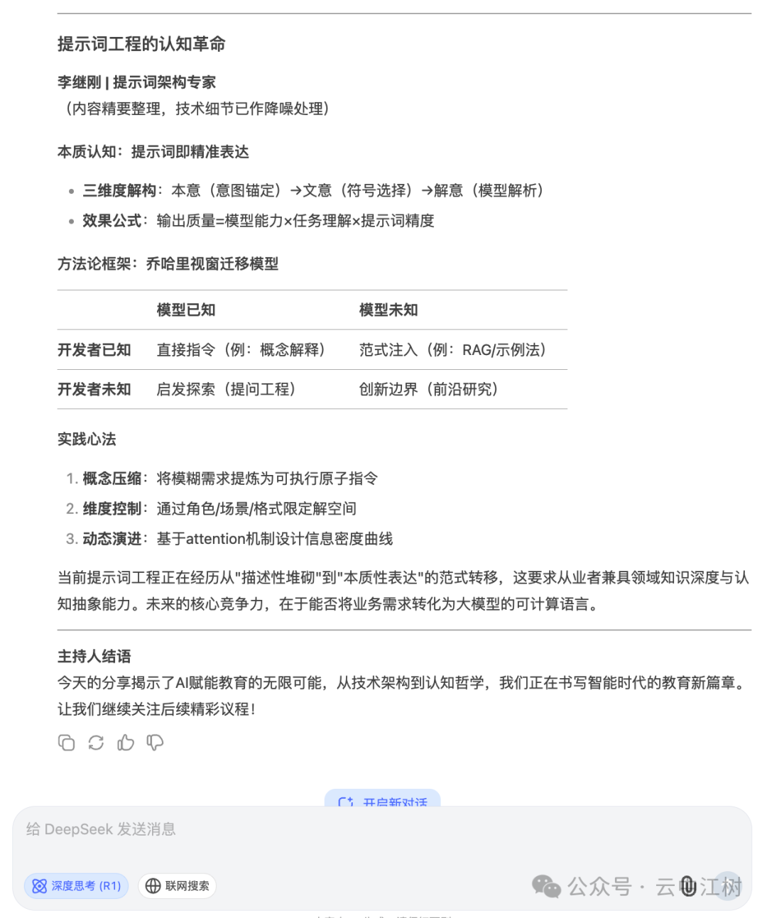
比如这份刚哥(李继刚)的主旨分享,
我需要完整发言稿,结果deepseek给我搞成了总结
这种痛苦,我已经受够了!
直到前几天,我发现了个惊人的事情 ——
我让Gemini写小说大纲,它一口气给我写了100章!
我让AI写100章小说大纲,只有谷歌Gemini 2.0打破了千字”垃圾”魔咒!
当时我就震惊了。
更让我意外的是,很多读者在评论区分享了更多神奇发现:

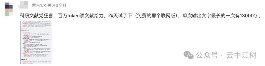
看到有位科研文献党激动地说:最长能输出一万字!
真的假的?一万字就这么了不起吗?
我决定亲自试试,看看Gemini到底能做到什么程度…
接下来的发现,让我彻底惊呆了…
实测论文解读:我傻眼了…
既然有人说它能处理一万字, 那我先来试试最近超火的 DeepSeek-V3 论文?

我直接把论文原文一大段一大段地丢给它…
结果…
Gemini不仅完美翻译了全文,排版还贼专业!足足一万多字啊!

但这时候我发现一个小遗憾 ——
英文输入窗口还是有点小, 几十页的论文没法一次性塞进去。
不过,这才刚刚开始…
我突然想到一个更变态的测试:
之前我手上刚好有个特别头疼的活 ——
一份整整3万+字的会议速记稿!
去年处理这种稿子可把我折磨惨了:
-
错别字满天飞 -
语句不通顺 -
排版乱七八糟 -
还要一段段喂给AI -
来来回回至少要搞五六遍…
这次,我决定放手一搏,直接把整个文档丢给Gemini!
你猜发生了什么?
超乎想象的结果:完整输出3万字!
当我把去年中国提示词工程师大会上嘉宾几万字的速记稿丢给Gemini时,说实话,我自己都觉得有点过分…

这段李继刚的分享,速记稿中就有不少错误
然后…
Gemini真的疯了!
它一口气给了我一份完整的润色稿!不是摘要,不是总结,是完整的全文!

我赶紧打开Word统计了一下字数…
整整30226字!

而且最厉害的是 ——
✅ 错别字全都改对了
✅ 语句变得通顺流畅
✅ 排版整整齐齐
✅ 一次性完成,不用反复折腾
这简直就是会议记录党的福音啊!
但我还是不太相信…
这样的长文本,真的经得起推敲吗?
于是我又做了个更狠的测试 ——
我让它把这3万字翻译成地道的美式英语…
翻译测试:又一个惊喜!
我把提示词设得很直接:
“将上面的内容翻译为地道的美式英语,符合美国人表达习惯,输出完整内容”

说实话,这个要求已经很过分了…
但Gemini完全不带犹豫的!
它又双叒叕给了我一份超长的翻译!

统计了一下字数 —— 一次翻译超过1.8万字!

当然一次性没翻译完,加一个继续翻译后面部分就可以把剩余部分翻译完。
这下我彻底服了…
但我还是不想就这么停下来…
突然灵光一闪,既然它这么能写,那我来试试更有难度的:
让它写一份AI大模型的行业分析报告!
而且这次,我要开启它的联网搜索功能…
我给它的要求是:
“联网搜索,输出一份AI大模型的行业分析报告,先列出目录,然后输出完整正文,不少于2万字”
你猜它能搞定吗?
没错,它又做到了!整整2万字的专业分析报告!

(关于报告的具体内容,我放在今天的第二篇文章里了,感兴趣欢迎查看~)
经过这一系列测试,我忍不住去大模型竞技场看了一眼…
神奇发现:Gemini已经是最强王者!
你们猜我在大模型竞技场看到了什么?

没错,Gemini已经稳坐第一把交椅!
更有趣的是 —— 免费的Flash版本居然比付费的Pro版本评分还高!
这和我的使用体验完全一致:
-
Pro版虽然号称更强,但要花钱 -
Flash版速度更快,还完全免费 -
输出质量反而更好!
说到这里,我必须告诉大家一个超级实用的隐藏功能…
重磅揭秘:双重验证黑科技!
很多人可能还不知道,Gemini其实藏着一个特别强大的功能:
联网双重验证!
使用方法超级简单:
-
生成内容后,看到右下角有三个点 -
点击打开菜单 -
选择”Double-check response”

然后神奇的事情发生了…
Gemini会立即开始:
-
先联网搜索谷歌 -
准备验证结果 -
用高亮显示核实过的内容 -
还能展开显示信息来源!

这意味着什么?
就是说我们获得的不仅仅是AI生成的内容,而是经过网络双重验证的可靠信息!
对于要写报告、做调研的小伙伴来说,这简直就是一个超级助手!
不过,要用好这个超级助手,还是有几个小技巧要注意…
实用建议:让Gemini更懂你!
经过这么多次测试,我总结出几个超实用的小技巧,分享给大家:
1. 版本选择有讲究
很多人以为Pro版本更好,其实不然!
我强烈推荐使用:Gemini-2.0-Flash-Thinking-Exp 版本
-
完全免费 -
响应更快 -
实测效果更好 -
支持联网验证
2. 中文使用有妙招
用中文时,别忘了加这句提示词:
“使用简体中文回答,符合简体中文的表达习惯”
这样输出的内容会更地道,更自然!
3. 输出建议
处理长文本时:
-
先说明具体任务(翻译/润色/整理) -
要求保持完整内容 -
说明输出格式要求 -
特别强调”不要省略和总结”
掌握这些技巧,Gemini就是你最得力的助手!
结语:新的提示词开源计划
看到Gemini这么强大,我决定开启一个新的开源项目:
收集和分享最实用的Gemini提示词!

开源地址:https://github.com/langgptai/awesome-gemini-prompts
欢迎在评论区分享你发现的神奇用法,
和江树一起打造最强的Gemini使用指南!
如果你觉得这篇文章有用,欢迎关注,三连分享给更多人~


