昨天发布会之后我就直接购买了(升级了)X会员,不过直到昨天睡前还是没有给我灰度到Grok3的全部功能,今天起来发现全量推送了,整体用下的感受是:
这50刀收得太便宜了,这是我目前使用过的最快最强大的推理模型,没有之一!
这里的测评就临时出几道不同范围领域的小小测试题目,如果你有犹豫这50刀到底值不值下手?或者也有想测试的内容?可以在下面留言,如果留言数量比较多的话,我会在字节笔记本Youtube频道现在进行现场的直播Grok3 解答,欢迎关注!
因为只是截图,不能体现出思考的快慢,视频还在录制中,内容也主要是数学和编程相关,这个有感兴趣的可以留意一下字节笔记微信视频号的内容推送!
对于不了解Grok3的同学可以先看这里:
算力消耗是DeepSeek的 263 倍 , 关于Grok3的性能价格使用和一切!
(以下仅部分,我实际测试了大概20多把,另有部分内容是不方便公开的)
先上一个开胃小菜题:

再来经典旧题"Strawberry里有几个r"?

陷阱题:"过分!爸妈结婚为啥没叫我?"

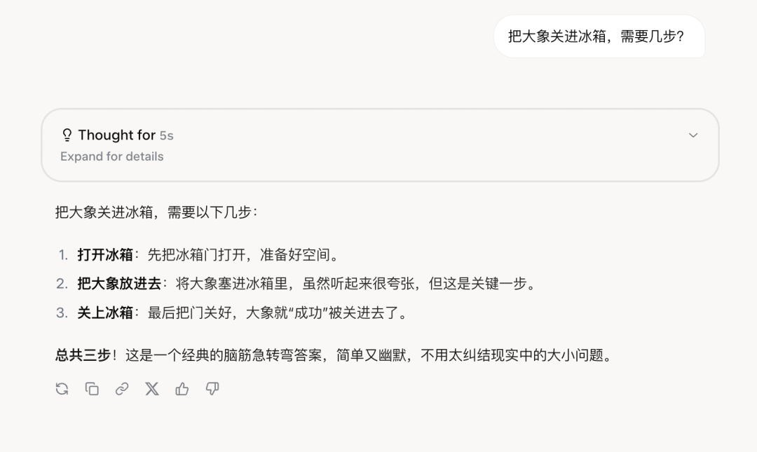
陷阱题:把大象关进冰箱,需要几步?

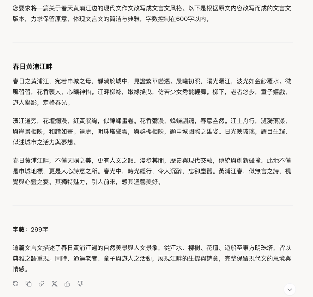
写作题:写一篇作文,描述春天黄浦江边美丽的风景,文体不限,字数不超过600字

文学题:把上面的作文,改成文言文

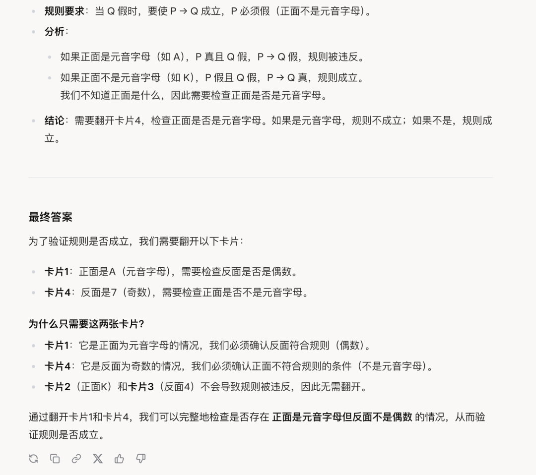
推理题:有四张卡片,每张卡片正面写一个字母,反面写一个数字。规则是:如果正面是元音字母(A、E、I、O、U),反面必须是偶数。现在卡片状态如下:
卡片1:正面A
卡片2:正面K
卡片3:反面4
卡片4:反面7
请问需要翻开哪些卡片来验证规则是否成立?解释你的推理。

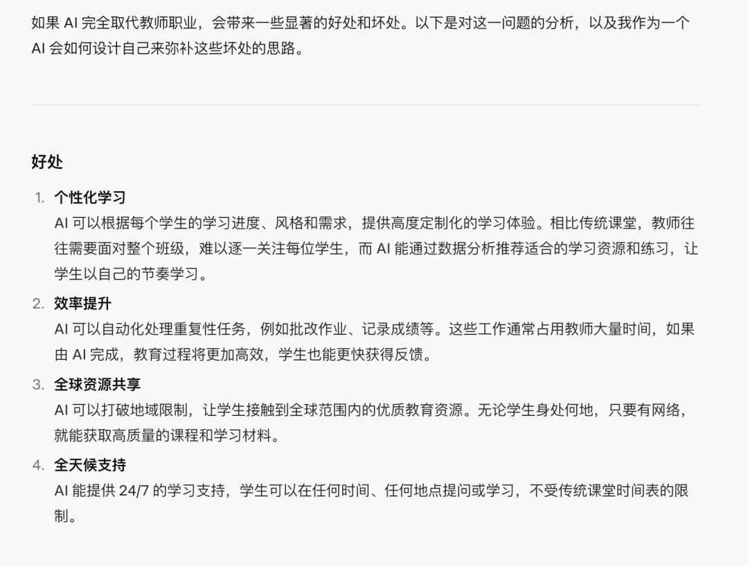
伦理题: 如果AI完全取代教师职业,你认为会有哪些好处和坏处?作为一个AI,你会如何设计自己来弥补这些坏处?



数学测试题:

对应的的输入内容为:请证明数学题,题目描述如下:设k=frac{left ( sqrt{11} -sqrt{3} right ) }{2} , 求算 frac{k^4}{k^8+k^6+2k^4+4k^2+16}
思考过程如下

输出的结果(内容输入太长,这里只截取最后的结果部分,答案是正确的!):

编程题: 使用JS实现一个随机自动自动方框的追击游戏(因为需要录频过程,全过程请关注字节笔记本的视频号)

实时搜索整理内容题: Grok3的训练成本?
搜索过程,有完整的思考链条和对应的搜索页面,其中的每一步都有对应的参照和思考内容

总结搜索了68个页面,部步骤数是22步,输出内容中包含了相关的引用:

详细的演算过程:

深度搜索最后的结论:



