今天上午一看,
腾讯市值暴涨3000亿登上热搜 Top1。

涨幅6.6%,是2021年7月以来的最高水平。意料之中,也在意料之外。
我是真没想到,在各家都还在陆陆续续接入DeepSeek的时候,微信先上桌了!
为13亿用户提供了R1,这大招没前摇啊?!
这次抽到内测微信版 R1 的不容易啊,连续体验了两天后,也发现了几个目前存在的几个问题,稍微有那么一点点的影响使用体验。
不过,这只是一个内测版,谁知道全面开放后会不会修正这些问题呢?所以,之后一旦有更新、或者有更多关于微信版R1的更多内幕信息,我都会准时跟大家分享,记得追更!
首先快速回顾一下如何使用,

在微信对话框顶部搜索入口,看到“AI搜索”字样,点击进入后,可免费切换到满血版 DeepSeek-R1 模型。
如果没有显示这个界面的话,也不用着急。大概率是还没灰度到你。而且这次更新并没有跟微信的版本号绑定,所以不需要手动更新微信版本,有不少朋友都是重启微信后就发现了这个入口。
还有一个我爷爷奶奶都很关注的问题:
微信版R1会一直保持免费吗?
答案是大概率会的。根据现有的数据来源 @共识粉碎机,腾讯加单了 10-20 万张 H20。每张 H20 可以支持 500 个用户同时使用 Deepseek 满血版。换句话说,支持 5000 万-1 亿用户同时在线使用,超过了 GPT 的同时在线人数。而10-20 万张卡的成本只占了腾讯利润的1%,换算成GPT4o或者o1/o3的话,成本会翻5-10倍。
可以预料到微信版 R1 未来一片光明。但现阶段还是存在几个缺点。
一、没有对话历史
如果说用一句话概括微信版 R1,那大概率是:
大家不需要跳出微信,在各个应用之间转来转去了,现在直接用这个AI搜索就可以实现:向R1提问、复制答案、转发分享,一站式操作,对于社交场景非常友好。就比如我搜个旅行攻略、美食攻略甚至是最近的吃瓜总结,都可以直接分享自己的朋友,这不是很爽?!
但是当你搜索完后,只要退出了当前界面,你的提问和答案就都没了,所以搜索成功后要即时分享出去。而且对话过程中没有打断按钮,目前只能被动等待生成。

除此之外,多模态、文件上传等目前也还没支持。
PS:好消息,用多了之后我发现开始支持对话历史了。
二、无法读取网页链接
我尝试了直接将公众号的推文链接喂给微信版R1,

但结果它不仅没有读出来,还开始胡说八道了。。
这里都开始扯考研、考试、复习资料了,幻觉很严重啊。
我们可以认为,完整的 AI 搜索能被分成主动搜索和被动搜索两部分。
主动搜索相当于模型能够根据我们发送给的提问或者内容来自己理解并搜集相关的链接和信息,最终归纳总结出我们想要的答案。
而被动搜索就是,我们自己给模型发送一个链接进行提问,模型能够识别链接并搜索链接中的信息做出归纳。
那根据我们现在看到的效果,可以把这个版本的R1 AI搜索看成半个正式版搜索。
三、没有连续对话能力
虽然在搜索过程中,我在最下方会看到一个再问一个问题的对话框,但是我测了十来次,基本可以证明,目前微信版R1不支持多轮对话,

这里我根据上一个问题的答案追加疑问,结果直接从AI界跳转在科普界了,无穷小亮都出来了。从这一点来说,可能距离目前主流的 DeepSeek 三方的使用体验还有一段距离。
四、无法读取指定主体
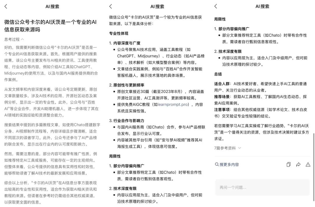
还有一类问题是我高度关注的,
接入联网版R1后,是不是通过AI搜索就可以总结出一个公众号的所有信息内容,帮助我快速获得可靠信息源。
公众号卡尔的AI沃茨是一个专业的AI信息获取来源吗?

很可惜,微信版R1大概率是没有针对公众号的信息做额外的优化,内容的来源更加接近一般AI搜索的信息来源。
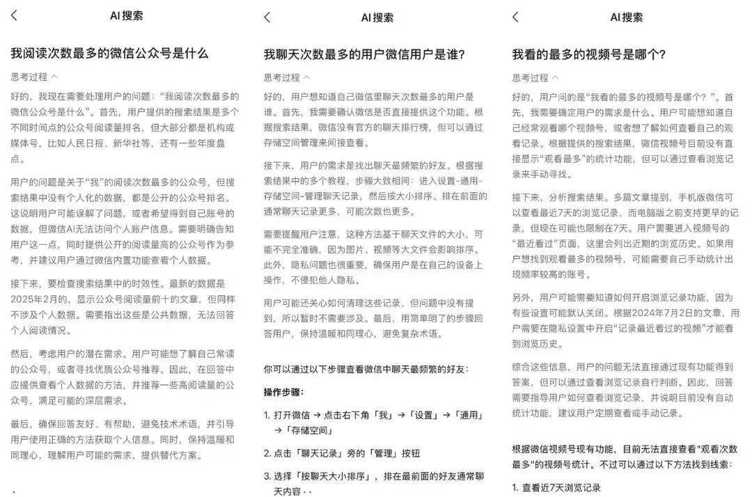
五、无法读取个人信息
一开始玩上内测的R1后,
我最期待的就是可以将自己的账号的个人信息、收藏、朋友圈、聊天信息等作为信息源,喂给R1,这相当于一个天然的,不需要转发的个人知识库啊!
再搭配公众号信息源,这波直接起飞。

还是很可惜,完全没有关联上。。。
本来期待后续会更新成定制版的R1的梦想也破灭了。根据官方的消息来看,后续大概率也不会接入个人信息源。
这给我一种接了,但没完全接的感觉。感觉R1的上限还远远没有达到。
写在最后
写这篇文章的同时,腾讯还在元宝上内测混元T1,
一款跟 DeepSeek R1 同类型的推理模型。
可以说腾讯这波追赶的速度快到妈都不认得了。
虽然作为第一版本,微信版 R1 还有缺点,但是它的上线已经是超乎意料之外的事情,
我们还是可以畅想一下后续可能的AI场景:
-
直接搜索PPT模板,点击跳转到腾讯文档,结合R1生成PPT -
把苹果AI的活抢了,微信消息总结直接上R1,主动帮我们判断哪些消息需要关注的 -
对话场景里面,判断用户的需要(地图、点餐、搜索)等,结合AI搜索,主动推送信息。 -
将R1做成Ai分身,现在元宝都已经在公众号担任分身了,AI分身账号也不是幻想了
就像我们没想到微信、元宝、ima、腾讯文档、QQ 浏览器、QQ 音乐等多款产品,在接入混元大模型的同时,接入 DeepSeek-R1 模型一样,
现在已经打破了我们对能接入AI模型的应用的界限幻想。
未来,只会有越来越多大众应用都开始使用AI,
AI对话、AI搜索,真的将无处不在,
这是真的AI时代。


