大概一个月前发了一篇《一个关于MoE的猜想》, 最近优化DeepSeek MoE推理的时候, 发现这是一个值得去解决的问题, 从算法上, 这是DeepSeek-V3/R1 MoE的一个不足之处, 值得进一步去分析和提高效率. 后文顺便也分析了一下字节的Ultra-sparse Memory Network的工作.
1. DeepSeek-MoE Profiling
其实任何算法的效率提升, 无非就是在计算/通信/存储上取得平衡. 我们以DeepSeek MoE为例. 它的一个Expert结构如下:
import torch
from torch import nn
import torch.nn.functional as F
class Expert(nn.Module):
def __init__(self, dim: int, inter_dim: int):
super().__init__()
self.w1 = nn.Linear(dim, inter_dim)
self.w2 = nn.Linear(inter_dim, dim)
self.w3 = nn.Linear(dim, inter_dim)
def forward(self, x: torch.Tensor) -> torch.Tensor:
return self.w2(F.silu(self.w1(x)) * self.w3(x))
按照DeepSeek-R1定义的dim = 7168, moe-inter-dim=2048, 以及论文中提到的对256个Tokens Batch处理, 进行算力评估
dim = 7168
inter_dim = 2048
tokens = 256
e = Expert(dim, inter_dim)
from ptflops import get_model_complexity_info
input_tokens = (1,tokens,dim)
flops, params = get_model_complexity_info(e, input_tokens, as_strings=True,print_per_layer_stat=True)
Expert(
44.05 M, 100.000% Params, 11.28 GMac, 99.995% MACs,
(w1): Linear(14.68 M, 33.329% Params, 3.76 GMac, 33.328% MACs, in_features=7168, out_features=2048, bias=True)
(w2): Linear(14.69 M, 33.341% Params, 3.76 GMac, 33.340% MACs, in_features=2048, out_features=7168, bias=True)
(w3): Linear(14.68 M, 33.329% Params, 3.76 GMac, 33.328% MACs, in_features=7168, out_features=2048, bias=True)
)
单个专家要加载44.05MB的参数, 整个模型的专家参数为(256+1) x 60层 x 44.05M = 663B, 几乎占到了98%的参数量. 对于训练而言, 每个Batch大, 加载数据和加载参数的比值影响比较小. 但是对于推理单个Batch, 加载44.05MB参数仅处理256个Token数据为256 x 7168B = 1.8MB数据,开销非常大, 而实际运算为11.28GMAC, 开销非常小, 可以说细粒度MoE的算法和FP8本质上先解决了国内算力受限的问题.
但是访问内存和通信的问题还需要进一步解决, 因此DeepSeek-V3才提及了需要做Prefill Decode分离,以及在Decoding集群需要按照EP320并行, 甚至是从袁进辉老师的一段话可以知道, 梁总为啥要推荐性能最好需要80台, 通过EP并行获得更好的Data Locality.

2. MoE演进
因此, 渣B一直在提一个问题就是, 能否进一步优化来降低MoE阶段的数据/参数访存比? 所以才会提到2层Gate Function的做法

所以期望的方式是构造2级的Routing Gate, 使得本来Attention里面携带的信息通过两个Gate找到矩阵中(x,y)对应的某个Expert,或者多个expert. 例如我们继续按照Hidden-dim切分成16片, 然后也实现一个256选8的MoE算法, 这样每个专家的inter-dim维度应该是可以继续降低的.同时整个模型的参数量还可以进一步提升.
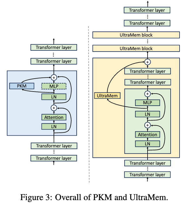
其实某种意义上来看, 这就是最早来自于PKM《Large Memory Layers with Product Keys》[1]相关的工作, 也是字节Ultra-Sparse Memory Network一开始讲的一个图

其实你会看到这本质上和渣B提到的通过两个Gate找到矩阵中(x,y)对应的某个Expert是一致的. 而字节论文的描述里, 谈到的其实更适合于用渣B另外一篇《谈谈大模型架构的演进之路, The Art of memory.》中的描述

通过这样的视角来看, 将MoE作为内存层, 然后两级页表的方式作为Gating函数, 从这个视角上看, 大模型本身就可以构造一个自己能够产生代码运行的通用计算机架构.
3.字节Ultra-Sparse Memory Network
原始的PKM(Product Key-Based Memory)算法如下: 它将内存层抽象成为两段Key 和Value . 是一个查询向量. 同样通过一个非线性激活算子计算获得一个分数, 然后乘以V的到结果
当Memory size加大时, 采用稀疏的方式获取Row和Column的topM score计算
然后再通过row/col score计算grid score, 并得到输出
然后PKM也采用了类似的Multihead机制, 有多个Key来检索共享的Value.
字节UltraSparse Memory(USM)的工作对PKM有几个改进:
-
移除了Ouput时的Softmax操作 -
对Query和Key做了LayerNorm来提高训练的稳定性. -
采用了逐渐衰减的学习率. -
相对于PKM采用线性层产生Query, 字节在该线性层前面添加了一个causal depthwise的卷积来增强Query信号. -
进一步采用类似于Group Query Attention的机制, 共享Key来降低计算复杂度. -
减半, 然后翻倍了Value的数量.
相对于PKM每一层添加内存层, 在USM架构上,采用了多个Transformer block中间插入Memory层的做法.

主要原因是, 随着内存的增加, Gating Score函数很难查询到正确的Value, 然后大规模训练的时候存在通信和计算负载不均衡的问题. 但是另一方面PRM还有一个问题, 对于 Row和Col各自取topM,然后再相加取TopM获得grid score的做法无法满足对内存访问的多样性. 因此期望能够将Row和Col协同在一起运算, 即Tucker Decomposed Query-Key Retrieval (TDQKR). 如下所示
其中 为一些可学习的参数构成tucker core, 但是效率不高, 因此又引入了对 C的SVD分解

然后通过特征值约束构建了一个辅助损失函数
另一方面的技术是Implicit Value Expansion(IVE), 主要是大量的内存访问时, 训练期间维护大的内存表开销也很大. 本质上就是一个虚拟内存, 个人觉得这里的做法挺复杂的, 还有优化的空间.

最终如文章开头所说, 相对于MoE推理的延迟降低, 并且访问内存的带宽加大, Validation Loss近似.

4. 进一步的分析
字节的论文里只有一个小模型的测试

从消融实验的结果来看, 似乎这些工程上的优化并没有很大程度的改善Loss

另一方面这些复杂的工作, 个人猜测对于超过600B的模型训练是否收敛, 以及训练效率上的损失有多大还值得进行进一步的分析. 另一个观点是这个方案整体太复杂了, 特别是对未来的一些Post-Train的RL工作流的影响可能会非常大.
其实DeepSeek的AuxLoss-Free, 通过Gating函数增加Bias的方法来做路由选择, 然后在hidden-dim维度上再做一次Gating可能是一个更好的改进方式. 然后结合访问内存, 做一些基于Expert indecs的Prefetch, 然后是否要基于ExpertGroup做一些多级页表, 这个涉及到算法和GPU微架构以及训练框架的协同, 这一点也是非常重要的.
5. 总结
算法的角度如何匹配硬件架构, 训练和推理时的访问内存的Trade-Off, DeepSeek MoE第一步解决了对大算力的依赖, 未来模型算法和基础设施的整合, 进一步解除对网络和内存访问的依赖, 是一条我们更需要解决的路.
但是, 一定要保证算法本身足够简单才能Scale, 也对未来的一些Reasoning的RL工作流有更好的算法稳定性. 接下来几天如果工作稍微空闲一点, 还会基于范畴论的视角来分析一下DeepSeek-R1相关的强化学习的工作, 个人的观点是还要进一步结合和通盘考虑来做Infra的优化, 这是一个算法和Infra紧密协同的过程, 不能单独的为了MFU或者解除Memory Bound优化, 训练和推理的性能也要协同, 有时候还得牺牲一些训练的MFU来追求更高的推理效率, 毕竟推理的计算规模未来会远超过训练.
更进一步, 从DeepSeek的MoE也大概看出了Nvidia GB200 NVL72的设计初衷, 为什么要加大内存的容量和带宽, 为什么要更高密度的NVL互联, 但是我并不觉得这是一条对的路径, 算法上解除对大带宽网络的需求和延迟约束才是真正正确的一条路.


